Substance Abuse and Mental Health Services Administration
Center for Behavioral Health Statistics and Quality
Rockville, Maryland
November 2023
This report was prepared for the Substance Abuse and Mental Health Services Administration (SAMHSA), U.S. Department of Health and Human Services (HHS), under Contract No. HHSS283201700002C. Production of the report at SAMHSA was managed by P. Mae Cooper. Marlon Daniel served as the government project officer and as the contracting officer representative.
All material appearing in this report is in the public domain and may be reproduced or copied without permission from SAMHSA. Citation of the source is appreciated. However, this publication may not be reproduced or distributed for a fee without the specific, written authorization of the Office of Communications, SAMHSA, HHS.
This publication may be downloaded at https://www.samhsa.gov/data/.
Center for Behavioral Health Statistics and Quality. (2023). 2022 National Survey on Drug Use and Health (NSDUH): Methodological summary and definitions. Substance Abuse and Mental Health Services Administration. https://www.samhsa.gov/data/report/2022-methodological-summary-and-definitions
Center for Behavioral Health Statistics and Quality, Substance Abuse and Mental Health Services Administration, 5600 Fishers Lane, Rockville, MD 20857. For questions about this report, please email CBHSQrequest@samhsa.hhs.gov.
The Substance Abuse and Mental Health Services Administration (SAMHSA) complies with applicable Federal civil rights laws and does not discriminate on the basis of race, color, national origin, age, disability, religion, or sex (including pregnancy, sexual orientation, and gender identity). SAMHSA does not exclude people or treat them differently because of race, color, national origin, age, disability, religion, or sex (including pregnancy, sexual orientation, and gender identity).
U.S. Department of Health and Human Services
Substance Abuse and Mental Health Services Administration
Center for Behavioral Health Statistics and Quality
Office of Population Surveys
November 2023
1. Introduction
1.1 Background on the 2022 NSDUH
1.2 Organization of the Report
1.3 Summary of Other Relevant Sources of NSDUH Information
2. Description of the Survey
2.1 Sample Design
2.1.1 Coordinated Sample Design for 2014-2022
2.1.2 Special Features of the 2022 Sample Design
2.1.3 Sample Results for the 2022 NSDUH
2.2 Data Collection Methodology and Questionnaire Changes for 2022
2.2.1 Multimode Data Collection Procedures
2.2.2 Notable Questionnaire Changes for 2022
2.3 Data Processing
2.3.1 Criteria for Identifying Usable Interviews
2.3.2 Data Coding and Editing
2.3.3 Statistical Imputation
2.3.4 Development of Analysis Weights
3. Statistical Methods and Measurement
3.1 Target Population
3.2 Estimation and Statistical Significance
3.2.1 Variance Estimation for Estimated Numbers of People
3.2.2 Suppression Criteria for Unreliable Estimates
3.2.3 Statistical Significance of Differences
3.3 Other Information on Data Accuracy
3.3.1 Screening and Interview Response Rate Patterns
3.3.2 Item Nonresponse and Inconsistent Responses
3.3.3 Revised Estimates for 2021 to Account for Data Collection Mode
3.3.4 Validity of Self-Reported Substance Use
3.4 Measurement Issues
3.4.1 Use and Misuse of Prescription Drugs
3.4.2 Use and Misuse of Fentanyl, Including Illegally Made Fentanyl
3.4.3 Initiation of Substance Use or Misuse
3.4.4 Substance Use Disorders
3.4.5 Substance Use Treatment
3.4.6 Mental Health Treatment
3.4.7 Definition of County Type
3.4.8 Estimation of Serious and Other Levels of Mental Illness
3.4.9 Major Depressive Episode (Depression)
3.4.10 Perceived Recovery
3.4.11 Nicotine Vaping
3.4.12 Central Nervous System Stimulant Misuse
3.4.13 Suicidal Thoughts and Behavior
3.4.14 Perceived Effects of the COVID-19 Pandemic
3.4.15 Modes of Marijuana Use
4. Special Topics for the Prescription Drug Questions
4.1 Definitions for Any Psychotherapeutic Drug and the Four Psychotherapeutic Drug Categories
4.1.1 Controlled Substances Act and Its Relevance to Psychotherapeutics
4.1.2 Pain Reliever Subtypes and Their Status as Controlled Substances
4.1.3 Stimulant Subtypes and Their Status as Controlled Substances
4.1.4 Tranquilizer Subtypes and Their Status as Controlled Substances
4.1.5 Sedative Subtypes and Their Status as Controlled Substances
4.2 Handling of Missing Data for Prescription Drugs
4.3 Measures of Opioid Misuse and Use in NSDUH
4.3.1 Background
4.3.2 Prescription Pain Reliever and Prescription Opioid Misuse
4.3.3 Any Opioid Misuse, Including Heroin
4.3.4 Any Opioid Misuse, Including Heroin and Illegally Made Fentanyl
4.3.5 Any Past Year Prescription Pain Reliever and Prescription Opioid Use
4.3.6 Any Past Year Opioid Use Including Heroin
4.3.7 Any Past Year Opioid Use Including Heroin and Illegally Made Fentanyl
4.3.8 Opioid Use Disorder in the Past Year
4.4 Measures of Tranquilizer or Sedative Use and Misuse in NSDUH
4.4.1 Background
4.4.2 Creation of Measures for Tranquilizer or Sedative Misuse
4.4.3 Estimates Not Created for Tranquilizer or Sedative Use and Misuse
4.5 Measures of Benzodiazepine Use and Misuse in NSDUH
4.5.1 Background
4.5.2 Creation of Measures for Benzodiazepine Use and Misuse
4.5.3 Estimates Not Created for Benzodiazepine Use and Misuse
5. Other Sources of Data
5.1 National Surveys Collecting Substance Use or Mental Health Data in the Civilian, Noninstitutionalized Population
5.1.1 Behavioral Risk Factor Surveillance System (BRFSS)
5.1.2 Monitoring the Future (MTF)
5.1.3 Household Pulse Survey
5.1.4 National Comorbidity Survey (NCS) Series (NCS, NCS-R, and NCS-A)
5.1.5 Uniform Reporting System (URS)
5.1.6 National Health and Nutrition Examination Survey (NHANES)
5.1.7 National Health Interview Survey (NHIS)
5.1.8 National Longitudinal Study of Adolescent Health (Add Health)
5.1.9 National Survey of Children’s Health (NSCH)
5.1.10 National Youth Tobacco Survey (NYTS)
5.1.11 Youth Risk Behavior Survey (YRBS)
5.1.12 Adolescent Behaviors and Experiences Survey (ABES)
5.2 Substance Use Treatment Data Sources
5.2.1 National Substance Use and Mental Health Services Survey (N-SUMHSS)
5.2.2 Treatment Episode Data Set (TEDS)
5.3 Data Sources for Selected Populations Not Covered by NSDUH
5.3.1 Study to Assess Risk and Resilience in Servicemembers — Longitudinal Study (STARRS-LS)
5.3.2 Minimum Data Set (MDS)
5.3.3 National Inmate Surveys (NIS)
A: Key Definitions for the 2022 National Survey on Drug Use and Health
2.2 2022 Target and Achieved Sample Allocation, by Age Group
2.3 Schedule of 2022 Data Collection Dates, by Mode and Quarter
2.4 Weighted Statistical Imputation Rates (Percentages) for the 2022 NSDUH, by Interview Section
3.2 Summary of 2022 NSDUH Suppression Rules
3.3 Weighted Percentages and Sample Sizes for 2021 and 2022 NSDUHs; by Screening Results
3.4 Final Interview Code: Weighted Percentages and Sample Sizes, 2021 and 2022
3.5 Response Rates and Sample Sizes for 2021 and 2022 NSDUHs; by Demographic Characteristics
3.6 DSM-5 Substance Use Disorder Criteria for Substances and Types of Use in the 2022 NSDUH
4.1 Pain Reliever Subtypes in the 2022 NSDUH
4.2 Stimulant Subtypes in the 2022 NSDUH
4.3 Tranquilizer Subtypes in the 2022 NSDUH
2.1 NSDUH Sample Selection with Hybrid ABS and FE Frame
2.2 Multimode Data Collection Procedures
2.3 Unweighted Percentages of Interviews Completed in Each Mode, by Quarter, 2021-2022
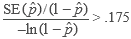
3.1 Required Effective Sample in the 2022 NSDUH as a Function of the Proportion Estimated
4.1 Routing Logic for the Past Year and Past Month Prescription Psychotherapeutic Drug Measures
4.2 Subtypes of Prescription Pain Relievers in the 2022 NSDUH Questionnaire
4.3 Subtypes of Prescription Stimulants in the 2022 NSDUH Questionnaire
4.4 Subtypes of Prescription Tranquilizers in the 2022 NSDUH Questionnaire
4.5 Subtypes of Prescription Sedatives in the 2022 NSDUH Questionnaire
5.1 NSDUH and MTF Past Month Alcohol Use: Among Youths Aged 12 to 17; 2021-2022
5.2 NSDUH and MTF Past Month Cigarette Use: Among Youths Aged 12 to 17; 2021-2022
5.3 NSDUH, MTF, and YRBS Past Month Marijuana Use: Among Youths Aged 12 to 17; 2021-2022
This report summarizes methods and other supporting information relevant to estimates of substance use and mental health issues from the 2022 National Survey on Drug Use and Health (NSDUH), an annual survey of the civilian, noninstitutionalized population of the United States aged 12 years or older. NSDUH is the primary source of statistical information on the use of tobacco, alcohol, prescription psychotherapeutic drugs (pain relievers, tranquilizers, stimulants, and sedatives), and other substances (e.g., marijuana, cocaine) by people aged 12 or older in that population. The survey also includes extensive information on substance use disorders, substance use treatment, mental health issues, and mental health treatment.
Conducted by the federal government since 1971, the 2022 survey collected data with a representative sample of the population. The survey is sponsored by the Substance Abuse and Mental Health Services Administration (SAMHSA), U.S. Department of Health and Human Services, and is planned and managed by SAMHSA’s Center for Behavioral Health Statistics and Quality (CBHSQ). Data collection and analysis are conducted under contract with RTI International.1
NSDUH collects information from residents of households (e.g., individuals living in houses or townhouses, apartments, and condominiums; civilians living in housing on military bases) and individuals in noninstitutional group quarters (e.g., shelters, rooming or boarding houses, college dormitories, migratory workers’ camps, halfway houses). The survey excludes individuals with no fixed household address (e.g., homeless and/or transient people not in shelters), military personnel on active duty, and residents of institutional group quarters, such as jails and hospitals.
The 2022 NSDUH used multimode data collection, in which respondents completed the survey in person or via the web. Methodological investigations led to the conclusion that estimates based on multimode data collection since 2021 are not comparable with estimates from 2020 or prior years. Chapter 6 in the 2021 National Survey on Drug Use and Health (NSDUH): Methodological Summary and Definitions (CBHSQ, 2022a) discusses these methodological investigations in greater detail. However, the 2022 estimates are comparable with the 2021 estimates that are calculated with an adjusted weight. For more details, see Section 2.3.4.3.
This report is organized into five chapters, including this introductory chapter. Chapter 2 describes the survey, including information about the sample design, data collection procedures, and key aspects of data processing (e.g., development of analysis weights). Chapter 3 presents technical details on the statistical methods and measurement, such as suppression criteria for unreliable estimates, statistical testing procedures, response rates, and issues for selected measures for substance use, mental health status, and the receipt of substance use treatment or mental health treatment. Chapter 4 discusses special topics related to prescription psychotherapeutic drugs. Chapter 5 describes other sources of data on substance use and mental health issues, including data sources for populations outside the NSDUH target population.
A list of references cited in the report and two appendices also are provided. Appendix A is a glossary of key definitions for use as a resource with the 2022 national reports and tables. This appendix is included in this report and as part of the Results from the 2022 National Survey on Drug Use and Health: Detailed Tables (CBHSQ, 2023k). Appendix B provides a list of contributors to this report.
Data and findings for the 2022 NSDUH are presented in four key products:
Additional 2022 national reports and products can be found on SAMHSA’s website at https://www.samhsa.gov/data/data-we-collect/nsduh-national-survey-drug-use-and-health. State-level estimates and substate estimates for substance use and mental health outcomes2 are also available on SAMHSA’s website.
As in previous years, CBHSQ will construct a public use data file for the 2022 NSDUH that will be available in late 2023 on the website for the Substance Abuse and Mental Health Data Archive (SAMHDA) at https://www.datafiles.samhsa.gov/data-sources. Users of NSDUH data files, including the public use file, will see important questionnaire updates for a given survey year being reflected by changes to the variable names, labels, and codebook documentation.
The respondent universe for the National Survey on Drug Use and Health (NSDUH) is the civilian, noninstitutionalized population aged 12 years or older residing within the United States. The survey covers residents of households (e.g., individuals living in houses or townhouses, apartments, and condominiums; civilians living in housing on military bases) and individuals in noninstitutional group quarters (e.g., shelters, rooming or boarding houses, college dormitories, migratory workers’ camps, halfway houses). Excluded from the survey are individuals with no fixed household address (e.g., homeless and/or transient people not in shelters), active-duty military personnel, and residents of institutional group quarters, such as jails or hospitals.
A coordinated sample design was developed for the 2014-2022 NSDUHs. The coordinated sample design is state based, with an independent, multistage area probability sample within each state and the District of Columbia. States were the first level of stratification. As shown in Figure 2.1, each state was further stratified into approximately equally populated state sampling regions (SSRs).3 There were then five stages of selection to create the multistage area probability sample. First, census tracts were selected within each SSR (Stage 1), then census block groups were selected within those census tracts (Stage 2), and then smaller area segments (i.e., a collection of census blocks) were selected within the census block groups (Stage 3). Next, dwelling units (DUs) were selected within segments to receive a screener (Stage 4), and within each selected DU, up to two residents who were at least 12 years old were selected for the interview (Stage 5).
The coordinated sample design for 2014-2022 includes a 50 percent overlap in sampled areas within each successive 2-year period from 2014 through 2022. DUs not sampled the first year are eligible for selection the following year. There is no planned overlap of sampled residents and no longitudinal follow-up for individuals. However, people may be selected in consecutive years if they move and their new residence is selected the year after their original DU was sampled. The planned overlap in sampled areas reduces annual costs. When trend data are reported, this sample overlap also slightly increases the precision of estimates for year-to-year trends because of the expected small but positive correlation resulting from the overlapping area segments between successive survey years.
The 2014-2022 NSDUH sample design provides sufficient sample sizes to support both state and national estimates. The cost-efficient sample design allocates completed interviews (and associated sample) to the largest 12 states approximately proportional to the size of the civilian, noninstitutionalized population aged 12 or older in these states. In the remaining states, a minimum sample size is required to support reliable state estimates by using either direct methods (by pooling multiple years of data) or small area estimation.4 Population projections based on the 2010 census and data from the 2006-2010 American Community Surveys (ACSs) were used to construct the sampling frame for the 2014-2022 NSDUHs.
Table 2.1 shows the targeted numbers of completed interviews in selected states for each year of the 2014-2022 samples. For Hawaii, the sample was designed to yield a minimum of 200 completed interviews in Kauai County, Hawaii, over a 3-year period. To achieve this goal while maintaining precision at the state level, the annual sample in Hawaii consists of 67 completed interviews in Kauai County and 900 completed interviews in the remainder of the state, for a total of 967 completed interviews each year for 2014 onward. The sample design also targeted 960 completed interviews in each of the remaining 37 states and the District of Columbia that are not listed individually in Table 2.1.
As mentioned previously, states were stratified into SSRs before sampling. The number of SSRs varied by state and was related to the state’s sample size. SSRs were contiguous geographic areas designed to yield approximately the same number of interviews within a given state.5 A total of 750 SSRs are in the 2014-2022 sample design, and Table 2.1 shows the number of SSRs for each state.
The first stage of selection for the 2014-2022 NSDUHs was census tracts.6 Within each SSR, 48 census tracts7 were selected with probability proportional to a composite measure of size.8 This stage was included in order to contain sampled areas within a single census tract as much as possible to facilitate merging to external data sources. Within sampled census tracts, adjacent census block groups were combined as necessary to meet the minimum DU size requirements.9 One census block group or second-stage sampling unit then was selected within each sampled census tract with probability proportional to population size.
The selection of census block groups at the second stage of selection facilitated transitioning to a hybrid address-based sampling (ABS) and field enumeration frame. ABS refers to the sampling of residential addresses from a list based on the U.S. Postal Service’s Computerized Delivery Sequence file. For the 2022 NSDUH, census block groups selected at the second stage of selection were evaluated to see whether the list covered a sufficient proportion of residences.10 If deemed sufficient, the ABS frame was used for the census block group. Otherwise, adjacent blocks were combined within the census block group to form smaller area segments, and one area segment was selected within the sampled census block group with probability proportionate to a composite measure of size (third stage of selection). Field enumeration was then used to construct the DU frame within the selected segment. For the 2022 NSDUH, the “segment” is the geographic area for which the DU frame is constructed. For ABS, segments refer to the census block groups at the second stage of sampling. Where ABS was not used, field enumeration segments are third-stage sampling units. For the remainder of the discussion, “segment” refers to either ABS segments or field enumeration segments if no distinction is made. For more information on the second and third stage of sampling, see the 2022 National Survey on Drug Use and Health (NSDUH) Methodological Resource Book, Section 2: Sample Design Report (CBHSQ, 2023e).
Although only 40 segments per SSR were needed to support the coordinated 9-year sample for the 2014-2022 NSDUHs, an additional 8 segments per SSR were selected to support a number of large field tests.11 An equal probability subsample of 8 segments from the 48 segments per SSR is typically used each survey year. For 2022, 4 of these segments were selected for the 2021 survey and were used again in the 2022 survey; 4 were selected for the 2022 survey and will be used again in the 2023 survey. In addition, some segments selected for the 2020 survey were used to supplement the 2022 sample. DUs selected from these segments are referred to as the “supplemental sample” and are described in further detail in Section 2.1.2.
Sampled segments for 2022 were allocated equally into four separate samples, one for each 3-month period (calendar quarter) during the year. That is, a sample of addresses was selected from two or three segments per SSR in each calendar quarter (two 2022 segments in each quarter plus one 2020 supplemental segment in Quarter 3).12 In each of the area segments, a list of all addresses was made, from which a national sample of 942,539 addresses was selected. Of the selected addresses, 864,285 were determined during the field period to be eligible sample units.13 In these sample units (which can be either households or units within group quarters), sampled individuals were randomly selected using an automated screening procedure programmed in the handheld tablet computers carried by the field interviewers (FIs) or in the web screening questionnaire (see Sections 2.2.1.1 and 2.2.1.2). The number of sample units that completed the screening was 217,457.
As shown in Table 2.2, the allocation of the 2014-2022 NSDUH samples is 25 percent for adolescents aged 12 to 17, 25 percent for young adults aged 18 to 25, and 50 percent for adults aged 26 or older. The sample of adults aged 26 or older is further divided into three subgroups: aged 26 to 34 (15 percent), aged 35 to 49 (20 percent), and aged 50 or older (15 percent). Table 2.2 provides the target and achieved sample allocations for the 2022 NSDUH. Adolescents aged 12 to 17 years and young adults aged 18 to 25 years are oversampled.
As mentioned previously, a hybrid ABS and field enumeration approach was used to construct DU frames for the 2022 NSDUH. Census block groups with high expected ABS coverage used the ABS frame. In other census block groups, a smaller segment was selected for field enumeration.
Like the 2021 NSDUH, multimode data collection (with some respondents answering in person and some via the web) was used in the 2022 NSDUH for consistency with data collection since Quarter 4 of 2020. Multimode data collection was introduced in Quarter 4 of 2020 to mitigate the impact of the coronavirus disease 2019 (COVID-19) pandemic on sample sizes. See Section 2.2.1 for information on multimode data collection. Past year experience indicates a much lower overall response rate for web data collection compared with in-person data collection alone, so a large sample of DUs was required to meet the annual sample target with multimode data collection. The NSDUH area segments were originally selected for an in-person-only design and were not designed to support the necessary multimode sample, so a supplemental sample for Quarter 3 of 2022 was selected from available DUs in area segments from a prior NSDUH sample. In Quarter 3, all remaining DUs in segments selected for Quarter 1 of the 2020 survey (i.e., retired from use after 2021) were included in the supplement. Additionally in Quarter 3 of 2022, all remaining DUs in segments selected for the 2021 survey (i.e., those retiring from use after 2022) and all remaining DUs up to half of the listed DUs in segments selected for the 2022 survey (i.e., those segments that will be used for a second time in the 2023 sample) were selected. The design-based weights discussed further in Section 2.3.4.1 are adjusted to reflect the selection of the additional samples.
Another feature of the 2022 NSDUH is that an Incentives Field Test was embedded within the sample for Quarter 4. The goal of the field test was to determine whether adding a $5 screening incentive or increasing the interview incentive from $30 to $50 increases the likelihood of participation in the household screening and subsequent interview(s). An equal number of Quarter 4 sample DUs were randomly assigned to each of these incentive protocols: (1) a $5 prepaid screening incentive with a $30 interview incentive, (2) no screening incentive with a $50 interview incentive, or (3) a $5 prepaid screening incentive with a $50 interview incentive. The remaining Quarter 4 sample was assigned the current incentive protocol, which is no screening incentive with a $30 interview incentive. For more information on the Incentives Field Test sample design, see the 2022 Sample Design Report (CBHSQ, 2023e).
In 2022, the actual sample sizes in the 12 largest states14 ranged from 1,236 to 3,839. In the remaining states, the actual sample sizes ranged from 729 to 1,527. For specific sample sizes by state, see the 2022 National Survey on Drug Use and Health (NSDUH) Methodological Resource Book, Section 14: Sample Experience Report (Center for Behavioral Health Statistics and Quality [CBHSQ], 2023f).
On average, when present in the sampled households or group quarters, adolescents aged 12 to 17 in 2022 were sampled for the interview at a rate of 81.7 percent and young adults aged 18 to 25 were sampled at a rate of 70.1 percent. Adults on average were sampled for the interview at rates of 35.6 percent for adults aged 26 to 34, 29.9 percent for adults aged 35 to 49, and 11.7 percent for adults aged 50 or older. The overall population sampling rates in 2022 were 0.057 percent for 12- to 17-year-olds, 0.049 percent for 18- to 25-year-olds, 0.028 percent for 26- to 34-year-olds, 0.024 percent for 35- to 49-year-olds, and 0.011 percent for those 50 or older.
Nationwide, 150,789 individuals were selected. Of these selected individuals, 41,121 completed the interview in person, 30,248 completed the interview via the web, and the remainder did not complete the interview. Consistent with previous surveys in this series, the final respondent sample of 71,369 individuals was weighted to be representative of the U.S. civilian, noninstitutionalized population aged 12 or older. In addition, state samples were weighted to be representative of their respective state populations. See Section 2.3.4 for details on weighting. More information on the disposition of the national screening and interview sample can be found in Chapter 3 of this report. More information about the sample design can be found in the 2022 Sample Design Report (CBHSQ, 2023e).
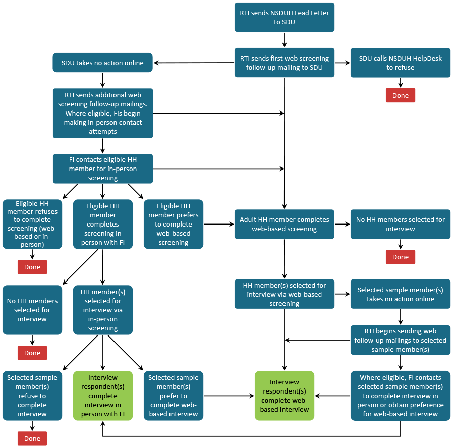
The 2022 data collection methods resembled the multimode procedures employed in 2021. Figure 2.2 presents a flowchart of the multimode data collection procedures.
In 2022, in-person data collection commenced after potential respondents first were given the opportunity to complete the survey via the web. As shown in Table 2.3, the start of in-person data collection in each quarter of 2022 followed the start of web-based data collection by slightly more than 1 week in Quarter 1 and by 4 to 5 days in the remaining quarters. Throughout 2022 data collection, sampled individuals could choose to participate via the web. Therefore, even after being contacted in person, respondents could complete screenings or interviews online instead of doing so in person with an FI. Where available, respondents also could switch data collection modes.
Regardless of the interview mode, data collection for completed responses in NSDUH had the following set of basic steps:
However, the procedures differed depending on whether SDUs and respondents were contacted in person or they completed the survey via the web.
An important distinction between in-person and web-based data collection was that responsibility rested on members of SDUs to keep the web-based data collection process moving forward to the next stages. For example, no web-based data collection occurred if SDU members did not respond to introductory letters or follow-up letters (see below). Because FIs were not present to assist SDU members with questions, an important feature of web-based data collection was the availability of a “Contact NSDUH” link (along with a toll-free number) for technical support and answers to questions about participation in NSDUH. Nevertheless, FIs began contacting SDUs that did not respond to follow-up mailings to participate via the web, regardless of whether the data collection team had any indication that SDU members read the introductory letters or follow-up letters.
In addition, participation via the web required respondents to be able to read the questions online. Therefore, SDU members who were blind or unable to read English or Spanish were not eligible to respond to the screener or interview via the web. SDU members who did not have Internet access or access to an Internet-compatible device (e.g., smartphone, tablet, computer) also were ineligible for screening or interviewing via the web.
For both data collection procedures, communications with potential respondents stressed confidentiality. Consequently, respondents’ names were not collected with the interview data. Data collection procedures were approved by RTI’s Institutional Review Board before the start of data collection. For web-based data collection, the website’s https encryption provided sufficient security for information entered from compatible devices via any Internet connection (e.g., public Wi-Fi, cellular phone, at-home Wi-Fi).
In-person data collection in 2022 continued to carry some risk to household members for COVID-19 infection, whereas web-based data collection did not. A form that explained the COVID-19 infection risks was available if prospective in-person respondents requested additional information.
Introductory letters were sent to all SDUs with mailable addresses.15 The initial introductory letter was written in English with a Spanish version printed on the back. SDU members were given the option to complete the data collection procedures via the web, or adult SDU members could call RTI to request in-person interviewing for their SDU. For web-based data collection, the letters provided the website address to access the online screening and a unique participant code specific to each SDU. SDU members needed to use this code to participate via the web. The introductory letters included details about NSDUH and information for how SDU members could contact RTI via the web or through a toll-free telephone number for general information about the study.
If an SDU member contacted RTI to refuse to participate, the SDU was closed out as a refusal.16 Up to four follow-up mailings were sent to SDUs that had not refused but had not completed household screening via the web (Section 2.2.1.2). FIs also made in-person contact attempts to nonresponding SDUs or to SDUs where an adult SDU member requested in-person data collection.
For both modes of data collection, an adult resident aged 18 or older needed to consent to be the screening respondent and provide basic data on characteristics of all the household members aged 12 or older who lived at the address for most of the calendar quarter. Using the demographic data collected, a preprogrammed selection algorithm selected zero, one, or two individuals for the interview. The screening concluded if no members of the SDU were selected for an interview. If one or two SDU members were selected for an interview, these SDU members were identified on the interview selection screen according to their age and relationship to the screening respondent (e.g., 14-year-old son, 46-year-old wife) rather than by name. This selection process was designed to provide the necessary sample sizes for the specified population age groupings. If an adolescent aged 12 to 17 was selected for the main interview, permission from a parent or adult guardian and assent from the selected adolescent were needed for the adolescent to complete the interview.
An adult resident of the SDU who chose to participate could access the NSDUH web screening instrument from any device with Internet access (e.g., smartphone, tablet, computer). Adult residents needed to enter the unique participant code found in the introductory letter to access the screening interview. The consent process for screening involved adult SDU members reading the consent information on-screen and recording their consent online before screening could proceed. However, adults could call toll-free numbers to ask questions before completing the screening.
Household screening could be completed via the web in English or Spanish but not other languages. As noted previously, screening respondents for web-based data collection needed to be able to read English or Spanish and to see the screen of their input device to participate.
When contacting an SDU, FIs asked to speak with an adult resident aged 18 or older who could serve as the screening respondent. For households in which members spoke Spanish, FIs who were not certified bilingual in English and Spanish used preprinted Spanish cards to attempt to find someone in the household who spoke English and could serve as the screening respondent or who could translate for the screening respondent. If no one was available who spoke English, the FIs’ field supervisors scheduled a time when a certified bilingual FI could come to the address. In households where a language other than Spanish was encountered, another language card17 was used to attempt to find someone who spoke English and could complete the screening.
To obtain basic demographic data on all household members aged 12 or older, FIs used a handheld tablet computer to ask the screening respondent a series of questions that took about 5 minutes to complete. The tablet computer then used the demographic data in a preprogrammed selection algorithm to select zero, one, or two individuals for the interview.
The main NSDUH interview could be completed in English or Spanish. If a person who was selected did not speak English or Spanish, the interview was not conducted because the interview was available only in English and Spanish.
Web and in-person versions of the 2022 questionnaire had the same content. However, all web interview questions were self-administered regardless of the topic, and there was no option to listen to the question rather than read it. For in-person data collection, questions about demographic characteristics, household composition, health insurance coverage, and the respondent’s personal and family income were interviewer administered. Questions about more sensitive topics (e.g., use of tobacco, alcohol, illicit drugs,18 injection drug use, substance use disorders [SUDs], substance use treatment, mental health issues, use of mental health services) were self-administered for in-person interviews.
Both versions of the interview began with demographic questions, followed by questions about sensitive topics, then by additional demographic questions such as immigration, current school enrollment, and employment and workplace issues. Questions about household composition, the respondent’s health insurance coverage, and the respondent’s personal and family income were included at the end of the interview.
Both web and in-person interviews underwent further review after data had been received at RTI. For web interviews, reviewers checked that SDU members who were selected to complete the main interview were the actual respondents who provided data. In-person interviews underwent a verification process to check the quality of FIs’ work, that FIs screened the SDU, and that the selected respondents at the SDU completed the interview.
If the screening respondent was selected for the main interview, the process could move forward with obtaining consent and completing the main interview. If SDU members other than the screening respondent were selected for the main interview, “handoff” responsibility rested with the screening respondent to notify other SDU members of their selection. The consent procedures for adults also applied if an adult other than the screening respondent was selected for the interview.
If one or both of the SDU members selected for an interview were youths aged 12 to 17, verbal parental permission and youth assent were required via telephone before the youth could participate in the interview. Using a toll-free number, the parent and the youth were required to call together to speak with an RTI project representative before proceeding with the interview. Once parental permission and youth assent were given verbally, the project representative recorded in the project database that parental permission and youth assent were provided for the interview. At that point, the youth interview could be accessed from the NSDUH website.
Once interview respondents used the participant code to access their assigned interview, they could choose to complete the interview in either English or Spanish. Interview respondents could also initiate their interview at a later time of their choosing (until the end of the quarter) by using the website address—the same address for the screening—and entering the participant code unique to that SDU. Interview respondents were encouraged to complete the interview in one sitting. Respondents were advised that they would be automatically logged out of the interview after 15 minutes of inactivity. Respondents were also advised that after 24 hours of inactivity, all previously entered responses would be deleted for security purposes.
If SDU members did not complete the web-based interview immediately following the completion of the web screening, a follow-up letter was mailed to the SDU member who was selected for the interview, addressed by age and gender (e.g., 46-year-old female resident, parent of 14-year-old male resident). If youths aged 12 to 17 were selected and parental permission and youth assent were not obtained from youths immediately following the web screening, a follow-up letter was mailed to the selected youths’ parents to notify parents of the parental permission requirement and procedures for the youths to complete the interview. Follow-up letters (regardless of SDU member age) were mailed to the SDUs once each week for 3 weeks from the day the screenings were completed.
Respondents for the web-based interview, whether adults or youths, were asked to confirm that they were in a private location within the home prior to starting the interview. At multiple points during the interview—especially before particularly sensitive sections of the interview—respondents were reminded that they should be in a private location.
As an additional layer of security, each respondent was required to set a unique four-digit PIN code of their choosing to prevent anyone else within the dwelling unit from accessing the interview and seeing answers to questions. Because no one at RTI had access to these PIN codes, however, there was no way to assist respondents who forgot their PIN.
Every interview respondent who completed the web-based interview selected a preferred method for receiving a $30 incentive as an electronic Visa or MasterCard gift code sent to the designated email address or a physical Visa or MasterCard gift card delivered to the SDU. Information for delivery of the incentive was kept separate from interview responses. Web-based screening and interview data that were received at RTI were stored in a heightened security network that required two forms of authentication for access. During the Incentives Field Test in Quarter 4, some respondents received a $50 incentive instead of the usual $30 incentive. Options and procedures for delivery of the $50 incentive were the same as for the $30 incentive.
Unlike in-person data collection, completed web interviews came directly from respondents rather than from FIs. To ensure that SDU members who were selected to complete the main interview were the actual respondents who provided data, NSDUH’s data quality team reviewed completed screening and interview data for internal consistency to verify that SDU roster demographics reported during the screening matched those reported during the interview. Completed interviews also were monitored for situations where the self-reported age during the interview differed from the sample member’s reported age during the screening. Unlike in-person data collection, telephone and field verification activities were not used to monitor the quality of web-based screening and interview data. Interviews that appeared to have been completed by someone other than the selected SDU member were removed from the dataset.
Immediately after completion of the screener, FIs attempted to obtain consent and conduct the NSDUH interview with each person in the household who was selected for the interview. If the person preferred to complete the interview in Spanish, a certified bilingual FI was sent to the address to conduct the interview.
Unlike the parental permission and youth assent procedures for web interviews, the in-person procedures did not require a parent and the selected youth aged 12 to 17 to be home at the same time. If a youth was selected and a parent was available, the FI attempted to obtain permission from the parent for the youth to complete the interview. If a parent and the selected youth were at home, the FI obtained assent from the selected youth after obtaining parental permission. If the parent was at home and the youth was not, the FI returned at a later date to obtain youth assent after having obtained parental permission.
FIs asked respondents (regardless of age) to identify a private area in the home in which to conduct the interview away from other household members. FIs used laptop computers to conduct the interview, which averaged about an hour and included a combination of computer-assisted personal interviewing (CAPI) and audio computer-assisted self-interviewing (ACASI). In the CAPI portion of the interview, the FI read the questions to the respondent and entered the answers into the computer. In the ACASI portion of the interview, the respondent read questions on the computer screen or listened to questions through headphones, then keyed in answers directly into the computer without the FI knowing the response. Thus, ACASI allowed in-person respondents to complete the interview if they had limited reading or visual ability.
The NSDUH in-person interviews began in the CAPI mode and consisted of initial demographic questions. The interview then transitioned to the ACASI mode for questions about sensitive topics and additional demographic topics (e.g., immigration, current school enrollment, employment and workplace issues). The in-person interviews returned to the CAPI administration for questions on the household composition, the respondent’s health insurance coverage, and the respondent’s personal and family income. Each respondent who completed a full interview was offered at least a $30 cash incentive as a token of appreciation. Some respondents who were part of the Incentives Field Test in Quarter 4 received a $50 cash incentive instead.
No information directly identifying a respondent was captured in the in-person computer-assisted interviewing record. FIs transmitted completed interview data to RTI in Research Triangle Park, North Carolina. Screening and interview data were encrypted while they resided on the laptop and tablet computers. Data were transmitted back to RTI on a regular basis using a wireless connection to the Internet. All data were encrypted while in transit across Internet connections. In addition, in-person screening and interview data were transmitted back to RTI in separate data streams and were kept physically separate (on different devices) before transmission occurred.
After in-person data were transmitted to RTI, certain respondent records were selected for verification. Respondents were contacted by RTI to verify the quality of an FI’s work based on information respondents provided at the end of screening (e.g., if no one was selected for an interview or all household members at the sampled address were ineligible for the study) or at the end of the interview. For the screening, adult household members who served as screening respondents provided their first names and telephone numbers to FIs who entered the information into tablet computers and transmitted the data to RTI. For completed interviews, FIs collected the respondent’s phone number and confirmed their address electronically on the quality control form on the tablet computer. The electronic quality control form was securely delivered to RTI with the FI’s next transmission from the tablet computer and was used only for verification purposes. All contact information was kept completely separate from the answers provided during the screening or interview.
Random samples of respondents who completed screenings or interviews were called by telephone interviewers to determine the accuracy and quality of the data collected. Any sampled screening or interview discovered to have a problem or discrepancy was flagged and routed to a small, specialized team of telephone interviewers who recontacted respondents for further investigation of the issue(s). Field verifications also could be conducted, depending on the amount of an FI’s work that could not be verified through telephone verification, including bad telephone numbers (e.g., incorrect number, disconnected, not in service). Field verification involved another FI returning in person to the sampled address to verify the accuracy and quality of the data. If the verification procedures identified situations in which an FI falsified data, the FI was terminated from employment. All screenings or interviews completed that quarter by the falsifying FI were verified by the FI conducting the field verification and were sent to other FIs to be worked again.
The overall percentage of interviews that were completed via the web was 40.7 percent for 2022. About half of the interviews in Quarter 1 of 2022 (i.e., January to March) were completed via the web (50.3 percent). Percentages of interviews in 2022 that were completed via the web in other quarters were 35.9 percent in Quarter 2 (i.e., April to June), 41.8 percent in Quarter 3 (i.e., July to September), and 36.8 percent in Quarter 4 (i.e., October to December).
In 2022, NSDUH was conducted using multimode data collection in all four quarters, and the two forms of the questionnaire for web or in-person administration were kept as identical as possible. Hence, all notable changes to the questionnaire described in this section were made to both forms. Differences between modes were primarily to accommodate self-administration via the web. For example, information entered by the FI at the beginning of the survey, such as language of the interview and the informed consent process, was adapted to be self-administered for the web mode. Also, sections that were interviewer administered using CAPI in the in-person interviews were different to allow self-administration in the web interviews. For example, references to showcards in the in-person CAPI sections were not included in the web interview because those did not apply for self-administration. In addition, the web questionnaire did not include audio recordings of questions. Instead, pronunciations were spelled out visually on several screens, particularly for hallucinogens, inhalants, and prescription drug introduction screens, to help youths and respondents with a lower reading level understand the questions accurately. For more details on adaptations for web interviews starting with the 2020 NSDUH, see Section 2.2.2.4 in the 2020 National Survey on Drug Use and Health (NSDUH): Methodological Summary and Definitions (CBHSQ, 2021).
The 2022 NSDUH questionnaire incorporated changes for various reasons. The questions on race were revised to present categories in alphabetical order, as per current Office of Management and Budget guidelines. Both the nicotine and marijuana sections were updated to account for changing behaviors related to the use of these substances. Revisions to the drug treatment and mental health service utilization sections were made to better reflect contemporary changes in the delivery of treatment services. The market information for marijuana section was revised to focus on purchases of marijuana or cannabis products rather than other ways in which people might have obtained these products. This revision allowed for more accurate reporting of marijuana and cannabis purchases in states that have decriminalized or legalized marijuana.
Notable changes for the 2022 questionnaire included the following:
Survey data received at RTI, either transmitted from FIs for in-person interviews or captured directly from web-based data collection, were initially processed to create a raw data file in which no logical editing of the data had been done. The raw data file consisted of one record for each interview. Data from this raw file underwent different types of processing to create final records and variables for analysis:
A key step in the preliminary data processing procedures is to establish the minimum item response requirements for interviews so that they can be used in weighting and further analysis (i.e., “usable” data). Procedures for identifying usable records were applied when the interview data were received.
These procedures were designed to disregard data from interviews with unacceptable levels of missing data at the outset, thereby using data only from interviews with lower levels of missing data. These procedures also reduce the amount of statistical imputation needed for any given record.
The following criteria were used to establish whether 2022 interview data could be considered usable:
Crack cocaine was not included in the usability criteria because the logic for asking about crack cocaine was dependent on the respondent having answered the lifetime cocaine question as “yes.” Although NSDUH respondents were also asked about nicotine vaping and pipe tobacco use, these measures were not included in the usability criteria. Pipe tobacco use is not included because there was only one other question about pipe tobacco in addition to the lifetime pipe tobacco use question. Questions on nicotine vaping were moved from the emerging issues section to the earlier nicotine section for 2022 and were included with questions for tobacco products. Although the nicotine vaping questions appeared in the same section with questions on tobacco products that were included in the usability criteria, including nicotine vaping in the criteria would have a minimal effect on the outcome for usability.
For smokeless tobacco, cigars, alcohol, cocaine, heroin, and methamphetamine, for which respondents were asked a single gate question for lifetime use or nonuse, the sections were counted toward the usability criteria if respondents answered “yes” or “no” for lifetime use. For the “multiple gate” sections for hallucinogens and inhalants, at least one gate question in the series for that section was required to have an answer of “yes” or “no.”
Any of the following allowed the prescription drug data to count toward usability:
The data coding and logical editing procedures discussed below applied to all respondents for 2022. The same procedures were followed regardless of whether data were collected in person or via the web.
Coding of answers to open-ended questions typed by respondents or FIs (the latter only for in-person data) was performed at RTI for the 2022 NSDUH. Because these open-ended questions typically include the word “other” (e.g., whether respondents ever used “any other hallucinogens,” whether respondents received treatment for their use of alcohol or other drugs in “some other place” in the past 12 months), data from these questions are subsequently referred to as “OTHER, Specify” data. For example, if respondents reported that they ever “used any other hallucinogens besides the ones that have been listed,” they subsequently could specify the names of up to five other hallucinogens that they used.
Written responses in “OTHER, Specify” data were assigned numeric codes through computer-assisted survey procedures and the use of a secure website allowing for coding and review of the data. The computer-assisted procedures included a database check for a given “OTHER, Specify” variable containing typed entries and the associated numeric codes. If an exact match was found between the typed response and an entry in the system, then the computer-assisted procedures assigned the appropriate numeric code. Typed responses not matching an existing entry were coded by analysts through the web-based coding system.
Elsewhere in the interview, the computer-assisted program included checks to alert respondents or FIs (the latter only for in-person data) when they entered an answer that was inconsistent with a previous answer. For example, respondents could report that the last time they used Ecstasy was more recent than the last time they used any hallucinogen; these data triggered a consistency check to alert respondents to the inconsistency. In this way, the inconsistency could be resolved while the interview was in progress. However, not every inconsistency was resolved during the interview even if respondents were alerted to the inconsistency. For example, respondents could continue to report that their last use of Ecstasy was more recent than their last use of any hallucinogen despite being given the opportunity to resolve the inconsistency. In this situation, the inconsistency was resolved through logical editing by inferring a response for the most recent use of any hallucinogen that was consistent with the final answer for the most recent use of Ecstasy. In addition, the computer-assisted interviewing program did not include checks for every possible inconsistency that might have occurred in the data.
Therefore, the first step in processing the usable NSDUH data was logical editing of the data. Logical editing involved using data from within a respondent’s record to (1) reduce the amount of item nonresponse (i.e., missing data) in interview records, including identification of items legitimately skipped; (2) make related data elements consistent with each other; and (3) identify inexact, nonspecific, or inconsistent responses needing to be resolved through statistical imputation procedures (see Section 2.3.3). See the 2021 National Survey on Drug Use and Health (NSDUH) Methodological Resource Book, Section 10: Editing and Imputation Report (CBHSQ, 2023b) for the most recent documentation of editing procedures.
Because the computer-assisted interviewing (CAI) logic controlled whether respondents were asked certain questions based on their answers to previous questions, an important aspect of editing the NSDUH data involved identifying where questions had been legitimately skipped because they did not apply. Examples where questions were legitimately skipped include situations in which questions applied to (1) an event (e.g., use of a particular substance) occurring at least once in the respondent’s lifetime, but the respondent previously reported the event never occurred; (2) an event occurring in a particular time period (e.g., within the past 12 months), but the respondent previously reported the event occurred less recently; or (3) respondents with a particular demographic characteristic (e.g., adults aged 18 or older), but the respondent was not part of that group. These scenarios are represented by different codes in the edited variables.
Another important guideline in editing the data was that responses from one section (e.g., pain relievers) generally were not used to edit variables in another section (e.g., tranquilizers). For example, if a respondent specified the misuse of a tranquilizer as some other pain reliever the respondent misused in the past 12 months, then this “OTHER, Specify” response for pain relievers was not used to edit the data for tranquilizers. This principle of not using data in later sections to edit data in earlier sections has been important for maintaining comparable measures between years for outcomes of interest (e.g., substance use).
One exception to this principle of not editing across sections involved situations in which responses in one or more sections governed whether respondents were asked questions in a later section. For example, the alcohol and drug treatment section in 2022 was relevant only for respondents who reported the lifetime use of alcohol or other drugs, excluding tobacco products or nicotine vaping. Respondents who reported in the initial substance use sections that they had never used alcohol or drugs were not asked the questions in the alcohol and drug treatment section. In this situation, the responses from the earlier substance use sections were used to edit the substance use treatment variables to indicate that respondents were not asked the treatment questions because they reported they never used any of the relevant substances.
In sections of the interview for nicotine, alcohol, marijuana, cocaine (including crack cocaine), heroin, and methamphetamine, respondents were asked single questions about lifetime use or nonuse. In the hallucinogens and inhalants sections, respondents were asked a series of questions about lifetime use or nonuse of specific substances in these categories (e.g., “LSD, also called ‘acid’” as a specific hallucinogen). If respondents reported they never used a given substance, either in the single lifetime question or in the series of specific lifetime questions (depending on the substance), the CAI logic skipped them out of all remaining questions about use of that substance. In the editing procedures, the skipped variables were assigned specific codes to indicate the respondents were lifetime nonusers.
Respondents could report that they were lifetime users of a drug but not provide specific information on when they last used it. In this situation, a temporary “indefinite” value for the most recent period of use was assigned to the edited recency-of-use variable (e.g., “Used at some point in the lifetime LOGICALLY ASSIGNED”), and a final, specific value was statistically imputed. The editing procedures for key drug use variables also involved identifying inconsistencies between related variables so that these inconsistencies could be resolved through statistical imputation. For example, if respondents reported last using a drug more than 12 months ago and also reported first using it at their current age, both of those responses could not be true. In this example, the inconsistent period of most recent use was replaced with an “indefinite” value, and the inconsistent age at first use was replaced with a missing data code. These indefinite or missing values were subsequently imputed through statistical procedures to yield consistent data for the related measures, as discussed in Section 2.3.3.
In the prescription drug questionnaire sections, respondents were first asked a series of screening questions about any use of specific prescription drugs in the past 12 months (i.e., use or misuse) or any lifetime use if they did not report past year use. Respondents were then asked about misuse in the past year of any of the specific prescription drugs they reported using in that period.22
Consistent with the general editing principles, an important component of editing the prescription drug variables in 2022 involved assignment of codes to indicate when respondents were not asked inapplicable questions. For example, if respondents did not report use of a particular drug in the past 12 months, then the corresponding edited variables for misuse of that drug in the past 12 months were assigned codes to indicate the questions did not apply.
Because of the structure of the prescription drug questions, respondents were not asked about their most recent misuse of any prescription drug in that general category (e.g., most recent misuse of any pain reliever). Rather, variables for the most recent misuse of prescription pain relievers, tranquilizers, stimulants, and sedatives were created from respondents’ answers to questions about the misuse of any prescription drug in the category in the past 30 days, misuse of specific prescription drugs in a given category in the past 12 months, and lifetime misuse of any prescription drug in the category. The following general principles were applied in creating the variables for the most recent misuse of any prescription drug in a given category in the 2022 data:
Similar to the substances discussed in Section 2.3.2.2, some respondents provided indefinite information on when they last misused prescription drugs. For example, if respondents reported misuse of one or more specific prescription drugs in the past 12 months but they did not know or refused to report whether they misused any prescription drug in the past 30 days, it could be inferred these respondents misused prescription drugs in the past 12 months and potentially in the past 30 days. In these situations, a temporary “indefinite” value for the most recent period of misuse was assigned to the variables created for the most recent misuse of pain relievers, tranquilizers, stimulants, and sedatives (e.g., “Used at some point in the past 12 months LOGICALLY ASSIGNED”), and a final, specific value was statistically imputed.
In addition, respondents were instructed not to report the use or misuse of over-the-counter pain relievers, stimulants, and sedatives.23 Therefore, if a respondent reported misuse of only over-the-counter drugs in the past 12 months, the respondent was logically inferred not to have misused any prescription drug in that category in the past 12 months. Because these respondents answered “yes” to the question about misuse in the past 12 months of any other prescription drug in a given category (e.g., pain relievers), they were not asked about lifetime misuse of any prescription drug in that category; the CAI program handled these respondents as though they had misused prescription drugs in the past 12 months. Consequently, statistical imputation was used to assign a final value for whether these respondents misused prescription drugs more than 12 months ago or never in their lifetime.
An important aspect of editing the mental health variables was documentation of situations in which it was known unambiguously that respondents legitimately skipped out of the corresponding questions. These included situations in which respondents were not asked questions based on their age and those based on routing logic within a given set of mental health questions. For example, adult depression and adolescent depression sections were administered to adults aged 18 or older and youths aged 12 to 17, respectively. Questions in the adolescent depression section were designed to be developmentally appropriate for youths. In the editing procedures, the skipped variables for the adult depression and adolescent depression sections were assigned codes to indicate that these mental health variables did not apply, depending on respondents’ ages.
Imputation is defined as the replacement of missing values with substituted values. For a subset of NSDUH variables, missing data are replaced with statistically imputed data after editing is complete.
For substance use, nicotine dependence, SUD for drugs24 or alcohol, adult mental health variables related to psychological distress, suicidal thoughts and behavior, major depressive episode (MDE),25 demographic, and other key variables still having missing or nonspecific values after editing, statistical imputation was used to replace these values with appropriate response codes. Beginning in 2022, variables were statistically imputed for the receipt of substance use treatment or other services for the use of alcohol or drugs; receipt of mental health treatment or other services to help people with their mental health, emotions, or behavior; lifetime and most recent use of IMF;26 and CBD or hemp products. New nicotine vaping variables for initiation of use and the frequency of use in the past 30 days were also imputed beginning in 2022.
The remainder of this section discusses statistical imputation procedures to replace missing or nonspecific values. For example, a response would be nonspecific if the editing procedures assigned a respondent’s most recent use of a drug to “Used at some point in the lifetime,” with no definite period within the lifetime. In this situation, the imputation procedure assigns a value for when the respondent last used the drug (e.g., in the past 30 days, more than 30 days ago but within the past 12 months, more than 12 months ago). Similarly, when a response is completely missing, the imputation procedures replace missing values with nonmissing ones. Missing or nonspecific values are imputed in NSDUH using two imputation methods: predictive mean neighborhood (PMN) and modified PMN (modPMN). A general overview of these imputation methods is provided below. See the 2021 NSDUH Editing and Imputation Report (CBHSQ, 2023b) for additional details on how the methods are applied to specific variables or groups of variables.
The PMN methodology has been used since the 1999 survey when the NSDUH sample size increased to include sample in all 50 states and the District of Columbia. PMN has the following advantages: (1) the ability to use covariates to determine donors is greater than that offered in the hot-deck imputation procedure, (2) the relative importance of covariates can be determined by standard modeling techniques, (3) the correlations across response variables can be accounted for by making the imputation multivariate, and (4) sampling weights can be easily incorporated in the models. The PMN method has some similarity with the predictive mean matching method of Rubin (1986) except, for the donor records, Rubin used the observed variable value (not the predicted mean) to compute the distance function. Also, the well-known method of nearest neighbor imputation is similar to PMN, except the distance function is in terms of the original predictor variables and often requires somewhat arbitrary scaling of discrete variables. PMN is a combination of a model-assisted imputation methodology and a random nearest neighbor hot-deck procedure. The hot-deck procedure within the PMN method ensures missing values are imputed to be consistent with nonmissing values for other variables. Whenever feasible, the imputation of variables using PMN is multivariate, in which imputation is accomplished on several response variables at once.
The modPMN methodology has been used in NSDUH since the 2015 survey for certain variables. While still utilizing the model-assisted imputation methodology described previously, modPMN involves collocated stochastic imputation (CSI)27 for categorical variables based on the predicted probabilities from the modeling step. Under modPMN, nonspecific or missing values for continuous variables are still assigned using a donor selected from a hot-deck procedure. One benefit of modPMN is the ability to cycle through a group of variables being imputed as a set. This cycling process allows variables imputed later in the sequence to be used as covariates in the modeling process for variables earlier in the sequence, thus reducing the importance of imputation order.
Variables imputed using PMN for 2022 were (1) the initial demographic variables; (2) substance use variables for cigarettes, smokeless tobacco, cigars, pipe tobacco, alcohol, marijuana, cocaine, crack, and heroin (recency of use, frequency of use, and age at first use); (3) income; (4) health insurance; and (5) demographic variables for work status, immigrant status, and the household roster. Variables imputed using modPMN for 2022 were (1) the drug use variables for hallucinogens, inhalants, methamphetamine, and nicotine vaping (initiation, recency of use, and frequency of use); (2) the drug use variables for pain relievers, tranquilizers, stimulants, and sedatives (recency of any use,28 recency of misuse, frequency of misuse, past year initiation status, and age/date at first misuse among past year initiates of misuse29); (3) the drug use variables for prescription fentanyl products, OxyContin®, and benzodiazepines (recency of any use, recency of misuse); (4) SUD outcomes (i.e., past year disorder and disorder severity) for alcohol and drugs based on criteria from the Diagnostic and Statistical Manual of Mental Disorders, 5th edition (DSM-5; American Psychiatric Association, 2013); (5) the most recent use of the following: vaping of flavoring, kratom, synthetic marijuana, synthetic stimulants, GHB, nonprescription cough or cold medicines, CBD or hemp products, and IMF; (6) marijuana vaping in the past year and past month; (7) past month nicotine dependence; (8) adult mental health variables related to psychological distress, suicidal thoughts and behaviors, and MDE; (9) the location and types of alcohol or drug treatment or other services; and (10) the locations and types of mental health treatment or other services.
In the modeling stage of PMN or modPMN, the model chosen depends on the nature of the response variable. In the 2022 NSDUH, the models included binomial logistic regression, multinomial logistic regression, Poisson regression, time-to-event (survival) regression, and ordinary linear regression, where the models incorporated the sampling design weights.
In general, hot-deck imputation replaces an item nonresponse (missing or nonspecific value) with a recorded response donated from a “similar” respondent who has nonmissing data. For random nearest neighbor hot-deck imputation, the missing or nonspecific value is replaced by a value from a donor respondent who was randomly selected from a set of potential donors. Potential donors are those defined to be “close” to the unit with the missing or nonspecific value according to a predefined function called a distance metric. In the hot-deck procedure of PMN or modPMN for continuous variables, the set of candidate donors (the “neighborhood”) consists of respondents with complete data who have a predicted mean close to that of the item nonrespondent. The predicted means are computed both for respondents with and without missing data, which differs from Rubin’s method where predicted means are not computed for the donor respondent (Rubin, 1986). In particular, the neighborhood consists of either the set of the closest 30 respondents or the set of respondents with a predicted mean (or means) within 5 percent of the predicted mean(s) of the item nonrespondent, whichever set is smaller. If no respondents are available who have a predicted mean (or means) within 5 percent of the item nonrespondent, the respondent with the predicted mean(s) closest to that of the item nonrespondent is selected as the donor.
In the univariate hot-deck situation (where only one variable is imputed), the neighborhood of potential donors is determined by calculating the relative distance between the predicted mean for an item nonrespondent and the predicted mean for each potential donor, then choosing those donors satisfying the distance metric. The pool of donors is restricted further to satisfy logical constraints whenever necessary (e.g., age at first crack use must not be less than age at first cocaine use).
Whenever possible, missing or nonspecific values for more than one response variable are considered together when using hot-deck imputation to select a donor. In this (multivariate) situation, the distance metric is a Mahalanobis distance, which takes into account the correlation and heterogeneous variances between variables (Manly, 1986), rather than a Euclidean distance. The Euclidean distance is the square root of the sum of squared differences between each element of the predictive mean vector for the respondent and the predictive mean vector for the nonrespondent. The Mahalanobis distance standardizes the Euclidean distance by the variance-covariance matrix, which is appropriate for correlated random variables or those having heterogeneous variances. Whether the imputation is univariate or multivariate, only missing or nonspecific values are replaced, and donors are restricted to be logically consistent with the response variables that are not missing. Furthermore, donors are restricted to satisfy “likeness constraints” whenever possible. That is, donors are required to have the same values for variables highly correlated with the responses. For example, donors for the age-at-first-use variable are required to be of the same age as recipients, if possible. If no donors are available who meet these conditions, these likeness constraints can be loosened. Further details on the PMN methodology are provided by Singh et al. (2002).
Although statistical imputation could not proceed separately within each state due to insufficient pools of donors, information about each respondent’s state of residence was incorporated in the modeling and hot-deck steps. For most drugs, respondents were separated into three “state usage” categories as follows: respondents from states with high usage of a given drug were placed in one category, respondents from states with medium usage into another category, and the remainder into a third category. This categorical “state rank” variable was used as one set of covariates in the imputation models. In addition, eligible donors for each item nonrespondent were restricted to be of the same state usage category (i.e., the same “state rank”) as the nonrespondent, if possible.
Under modPMN, values for categorical variables are assigned using CSI, which selects values randomly based on the predicted means from the prediction model rather than by hot-deck imputation. To ensure consistency across multiple measures, conditional probabilities are used if the imputed value must be restricted. In expectation, under CSI, the weighted mean of the imputed values across all item nonrespondents will be equal to the weighted mean of the predicted means across all item nonrespondents. Utilizing CSI rather than a purely independent random selection reduces the probability of unusual results by ensuring the random numbers are spread out evenly between 0 and 1 and helps to preserve the distribution.
For the 2022 NSDUH, most variables that underwent statistical imputation (approximately 90 percent of imputed variables) required less than 5 percent of their records to be logically assigned or statistically imputed. Variables for measures highly sensitive or perhaps not known to younger respondents (e.g., health insurance coverage, family income) often have higher rates of item nonresponse. In addition, certain variables subject to a greater number of skip patterns and consistency checks (e.g., frequency of use in the past 12 months and past 30 days) and variables appearing later in the questionnaire (e.g., psychological distress and impairment due to psychological distress among adults) often require greater amounts of imputation. Table 2.4 summarizes the distribution of the weighted statistical imputation rates of these variables by interview section.
This section discusses the general approach used to develop NSDUH person-level analysis weights for 2022.30 The 2022 person-level analysis weights were created in a manner similar to the creation of the original 2021 weights, as described in Section 2.3.4.1. Section 2.3.4.2 discusses additional procedures that have been applied to the weighting since 2021 that partially accounted for multimode data collection. However, there were further changes incorporated in the 2022 weighting procedures to account for the proportions of interviews completed via the web or in person, as documented in Section 2.3.4.3. The changes discussed in that section were also applied to the 2021 person-level analysis weight and used in the 2022 national reports and tables to facilitate comparison of changes in estimates over time.
The general approach to developing NSDUH person-level analysis weights involves two types of components: design-based weights and weight adjustment factors. Design-based weights were created for the 2022 NSDUH to reflect probabilities of selection at the five sample stages described in Section 2.1.1 and Figure 2.1. The weight adjustment factors calibrate the design-based weights for the k-th sampling unit, a dwelling unit or a person,
, to reduce bias due to nonresponse, to poststratify to known population control totals, and to control for extreme weights when necessary.
Weight adjustments were based on a generalization of Deville and Särndal’s (1992) logit model. This generalized exponential model (GEM) (Folsom & Singh, 2000) incorporates unit-specific bounds,
, where s denotes the sample, for the adjustment factor
as follows:
, D
where
are prespecified centering constants, such that
and
. The variables
,
, and
are unit-specific bounds, and
is the column vector of model parameters corresponding to the covariates in vector x. The
parameters are estimated by solving
, D
where
denotes control totals that could be either nonrandom, as is generally the case with poststratification, or random, as is generally the case for nonresponse adjustment.
The adjustment factor
is derived by minimizing the distance function,
, defined as
. D
The adjusted weights are the product of unadjusted weights (
) and the adjustment factor,
. This general approach was used at several stages of the weight adjustment process, including (1) adjustment of household weights for nonresponse at the screener level, (2) poststratification of household weights to meet population controls for various household-level demographics by state,31 (3) adjustment of household weights for extremes, (4) poststratification of selected person weights,32 (5) adjustment of responding person weights for nonresponse at the questionnaire level, (6) poststratification of responding person weights to census population estimates, and (7) adjustment of responding person weights for extremes.
Every effort was made to include as many relevant state-specific covariates as possible (typically defined by demographic domains within states) in the multivariate models used to calibrate the weights (nonresponse adjustment and poststratification steps). Because further subdivision of state samples by demographic covariates often produced small cell sample sizes, it was not possible to retain all state-specific covariates (even after meaningful collapsing of covariate categories) and still estimate the necessary model parameters with reasonable precision. Therefore, a hierarchical structure was used in grouping states with covariates defined at the national level, at the census division level within the nation, at the state group within the census division, and, whenever possible, at the state level. In every case, the controls for the total population within a state and the five age groups (12 to 17, 18 to 25, 26 to 34, 35 to 49, 50 or older) within a state were maintained, except in the last step of poststratification of person weights in which six age groups (12 to 17, 18 to 25, 26 to 34, 35 to 49, 50 to 64, 65 or older) were used. Census control totals by age, race, gender, and Hispanic origin were required for the civilian, noninstitutionalized population of each state. The Population Estimates Branch of the U.S. Census Bureau has produced the necessary population estimates for the same year as each NSDUH in response to a special request. Starting with the 2021 NSDUH, census control totals for the NSDUH weights were based on population estimates from the 2020 decennial census.
GEM has a built-in extreme weight control algorithm that applies tighter bounds to the predetermined extreme weights in the nonresponse and poststratification adjustments. This method is unlike the traditional method of winsorization in which extreme weights are truncated at prespecified levels and the trimmed portions of weights are distributed to the nontruncated cases. In GEM, bounds can be set around the prespecified levels for extreme weights. Then the calibration process provides an objective way of deciding the extent of adjustment (or truncation) within the specified bounds. See the 2021 National Survey on Drug Use and Health (NSDUH) Methodological Resource Book, Section 11: Person-Level Sampling Weight Calibration report for details on GEM (CBHSQ, 2023c).
In addition to the general methodology and procedures described in Section 2.3.4.1, the weighting procedures since the 2021 NSDUH have been modified to account for multimode data collection in the following ways:
An implicit unknown eligibility assignment was included if SDUs selected for web-based data collection were nonrespondents at the screening stage and in-person contact attempts had not been successful for determining eligibility. When FIs went to SDUs for in-person data collection, they could identify ineligible SDUs (e.g., vacancies) to allow the ineligible SDUs to be excluded from the sample before the weighting process began. For web-based data collection, however, SDU members needed to initiate the screening process. Consequently, web-based data collection yielded more SDUs with unknown eligibility because of nonresponse. If an SDU’s eligibility was unknown for web-based data collection, its eligibility status was imputed according to the historic SDU eligibility rate in the state where the SDU was located. SDUs that were imputed to be ineligible were excluded from the weighting process before the SDU nonresponse adjustment.
Educational attainment was included in poststratification adjustment models starting with the 2020 NSDUH because multimode data collection yielded a greater proportion of adults who were college graduates compared with the proportion of adults in the surveys prior to 2020 when in-person data collection was the only mode. This difference was due to a higher percentage of college graduates among adult web respondents in NSDUH. The control totals for educational attainment were obtained by multiplying the ACS educational attainment proportions by the year-specific civilian, noninstitutionalized population estimates received from the U.S. Census Bureau. For the 2022 NSDUH, 2021 ACS data were used to calculate educational attainment proportions.
Since the 2021 NSDUH, the weighting procedures have added two-way interactions of quarter by demographic variables in the adjustment models for developing the analysis weights. Including these interactions helped account for quarterly variations in proportions of interviews that were completed via the web or in person (see Section 2.2.1.4). However, further adjustments were needed to take into account variations in the proportions of interviews completed in each mode, as discussed in Section 2.3.4.3.
The last weight adjustment accounted for the number of adult web respondents who provided usable information on their substance use (see Section 2.3.1) but did not complete the full interview (i.e., “break-offs”). Specifically, additional break-off analysis weights were created to analyze the unimputed outcomes for the mental health section and subsequent sections of the questionnaire. Table 2.5 shows a list of questionnaire sections starting with the mental health section and whether any variables in that section were imputed. The break-off analysis weights for 2022 did not apply to estimates that were based on imputed adult mental health variables. Nevertheless, the break-off analysis weights still were needed for variables that were not imputed (e.g., treatment for depression among adults).
To create the break-off analysis weights, respondents were classified into two groups: (1) break-off respondents and (2) non-break-off respondents. Break-off respondents did not complete the adult depression section of the interview (for adults aged 18 or older) or the youth experiences section of the interview (for adolescents aged 12 to 17). Non-break-off respondents completed the interview or broke off the interview after the adult depression section (for adults) or the youth experiences section (for adolescents).
Relatively few youths aged 12 to 17 broke off the interview after the youth experiences section. Therefore, a break-off adjustment was not performed for interview data from youths aged 12 to 17. Nevertheless, a break-off weight was created for youths for use in analyses for people aged 12 or older that required the break-off analysis weight. For these analyses, the break-off weight that was created for youths was the same as the main weight.
The main analysis weights of the non-break-off adult respondents were poststratified to the main analysis weights for all adult respondents. The break-off analysis weights for break-off adult respondents were set to zero, and their weights were redistributed among the weights for the non-break-off adult respondents during the poststratification adjustment. In addition to the same demographic totals used in the previous poststratification adjustment models, three outcome variables were added to the control totals for the additional break-off poststratification adjustment: past month alcohol use, past month cigarette use, and any lifetime pain reliever use (i.e., use or misuse).
As discussed in the preceding section, the proportions of interviews that were completed in person or via the web can vary by quarter. These quarterly variations can affect the overall annual proportions of interviews completed in each mode. Throughout 2021, local differences in COVID-19 infection rates affected the availability of in-person data collection. However, in-person data collection for the 2022 NSDUH was permitted in all areas starting in February 2022.
Figure 2.3 shows the unweighted proportions of web and in-person interviews by quarter for 2021 and 2022. In 2021, 76.6 percent of interviews were completed via the web in Quarter 1 (January through March), but this proportion had decreased to 41.1 percent by Quarter 4 (October through December). Overall for 2021, 54.6 percent of interviews were completed via the web, and 45.4 percent were completed in person.
In 2022, more than half of the interviews in Quarter 1 (52.1 percent) were completed via the web; positive test results for COVID-19 peaked in early January 2022 for the Omicron variant (Centers for Disease Control and Prevention, n.d.). For the remaining quarters in 2022, the majority of interviews were completed in person. The percentages of interviews that were completed via the web were 37.3 percent in Quarter 2 (April to June), 43.7 percent in Quarter 3 (July to September), and 38.6 percent in Quarter 4 (October to December). Overall, 42.4 percent of interviews were completed via the web, and 57.6 percent were completed in person. Analyses conducted for the 2021 NSDUH indicated that key substance use and mental health estimates differed between data collection modes (i.e., web or in person), also known as “mode effects.” See Chapter 6 in the 2021 Methodological Summary and Definitions report (CBHSQ, 2022a).
Once the interviews that are completed via the web or in person stabilize to consistent proportions, any mode effect will also be consistent and will minimally affect changes in estimates over time. However, as the differences by quarter show, the proportions of interviews completed via the web or in person had not stabilized in 2021 and 2022. Consequently, mode effects could distort differences in estimates between 2021 and 2022, unless the analysis weights are adjusted to take into account these different proportions. See Section 3.3.3 for additional information.
The expected proportions when multimode data collection stabilizes are 30 percent of interviews completed via the web and 70 percent completed in person. Therefore, for the 2022 NSDUH weights, mode was included as a main effect in the person-level poststratification adjustment, with a 30 percent target for the web mode and a 70 percent target for the in-person mode to standardize the weighted proportions for each mode. This adjustment was added for the 2022 weighting procedures to facilitate comparisons of estimates over time.
Without this adjustment, the weighted proportions of interviews for 2022 would have been 31.8 percent for the web interviews and 68.2 for in-person interviews. These unadjusted proportions suggest that it would be reasonable to assume that proportions of 30 percent of interviews being completed via the web and 70 percent being completed in person would result when multimode data collection stabilizes following the end of the COVID-19 public health emergency. Nevertheless, the weights for 2022 still required some adjustment to achieve these targeted proportions for facilitating comparison of estimates between 2022 and future years.
This mode adjustment also was applied to the weights for 2021 to produce revised weights. For 2021, the weighted proportions were 39.2 percent for web interviews and 60.8 percent for in-person interviews. Making a similar adjustment to the 2021 weights to assume the respective 30/70 proportions for web and in-person interviews allows estimates for 2021 to be compared with those in 2022 and future survey years without differences in estimates being confounded by changes in proportions of interviews in each mode. These adjusted 2021 analysis weights were used to create updated estimates for 2021 in the Results from the 2022 National Survey on Drug Use and Health: Detailed Tables (CBHSQ, 2023k) to allow testing for statistical significance to be conducted between estimates for 2021 and 2022 (see Section 3.2.3). Estimates for 2021 in the 2022 Detailed Tables were based on these updated weights and may differ from previously published estimates in 2021 national reports and tables (see Section 3.3.3).
ABS = address-based sampling; DU = dwelling unit; FE = field enumeration.
FI = field interviewer; HH = household; SDU = sample dwelling unit.
| Sample | Target Number of Completed Interviews per Year, 2014-2022 | Number of State Sampling Regions, 2014-2022 |
|---|---|---|
| State Samples | ||
| California | 4,560 | 36 |
| Florida | 3,300 | 30 |
| New York | 3,300 | 30 |
| Texas | 3,300 | 30 |
| Illinois | 2,400 | 24 |
| Michigan | 2,400 | 24 |
| Ohio | 2,400 | 24 |
| Pennsylvania | 2,400 | 24 |
| Georgia | 1,500 | 15 |
| New Jersey | 1,500 | 15 |
| North Carolina | 1,500 | 15 |
| Virginia | 1,500 | 15 |
| Hawaii | 967 | 12 |
| Remaining States, Each | 960 | 12 |
| Source: SAMHSA, Center for Behavioral Health Statistics and Quality, National Survey on Drug Use and Health, 2014-2022. | ||
| Sample | 12 to 17 | 18 to 25 | 26 or Older | 26 to 34 | 35 to 49 | 50 or Older |
|---|---|---|---|---|---|---|
| Target | 16,877 (25%) | 16,877 (25%) | 33,753 (50%) | 10,126 (15%) | 13,501 (20%) | 10,126 (15%) |
| Achieved | 14,761 (21%) | 17,173 (24%) | 39,435 (55%) | 11,432 (16%) | 15,153 (21%) | 12,850 (18%) |
| NOTE: Percentages of the total sample are shown in parentheses. NOTE: Achieved sample sizes are based on the reported age in the interview. These sample sizes differ from those in response rate tables in Chapter 3 because counts in the response rate tables are based on ages reported in the household screener. Source: SAMHSA, Center for Behavioral Health Statistics and Quality, National Survey on Drug Use and Health, 2022. |
||||||
| Quarter | Web-Based Data Collection (Start and Finish) | In-Person Data Collection (Start and Finish) |
|---|---|---|
| 1 | January 5-March 31, 2022 | January 14-March 31, 2022 |
| 2 | April 1-June 30, 2022 | April 4-June 30, 2022 |
| 3 | July 1-September 30, 2022 | July 15-September 30, 2022 |
| 4 | October 1-December 20, 2022 | October 5-December 20, 2022 |
| Source: SAMHSA, Center for Behavioral Health Statistics and Quality, National Survey on Drug Use and Health, 2022. | ||
| Interview Section | Number of Variables | Mean | Minimum | 25th Percentile | Median | 75th Percentile | Maximum |
|---|---|---|---|---|---|---|---|
| Initial Demographics | 14 | 0.773 | 0.074 | 0.776 | 0.978 | 0.980 | 1.022 |
| Substance Use: Initial Sections Other Than Prescription Drugs1 | 80 | 1.525 | 0.018 | 0.156 | 0.754 | 1.752 | 9.972 |
| Substance Use: Prescription Drug Sections2 | 26 | 4.155 | 0.320 | 0.721 | 1.033 | 2.477 | 35.122 |
| Substance Use: Special Drugs and Emerging Issues Sections3 | 12 | 2.961 | 0.475 | 1.944 | 2.122 | 2.676 | 8.870 |
| Substance Use Disorder4 | 30 | 4.539 | 1.331 | 2.499 | 3.740 | 6.295 | 14.060 |
| Alcohol and Drug Treatment5 | 19 | 1.558 | 1.394 | 1.510 | 1.537 | 1.550 | 2.005 |
| Mental Health Treatment6 | 17 | 1.686 | 1.612 | 1.672 | 1.691 | 1.709 | 1.755 |
| Adult Mental Health7 | 37 | 2.625 | 2.076 | 2.253 | 2.503 | 2.743 | 4.333 |
| Other Demographics8 | 10 | 2.585 | 2.089 | 2.212 | 2.418 | 2.953 | 3.741 |
| Income and Health Insurance | 16 | 4.090 | 2.677 | 2.995 | 3.117 | 4.724 | 10.551 |
| NOTE: Imputation rates refer to weighted percentages corresponding to the percentage of respondents in an imputation-revised domain that required imputation (e.g., the percentage of final imputed past month alcohol users whose frequency of use in the past 30 days required imputation). Statistics shown in the table are for the weighted rates across all variables in a given section. 1 Substance use variables in initial sections include variables in the specific sections of the interview for nicotine (cigarettes, nicotine vaping, smokeless tobacco, cigars, and pipe tobacco), alcohol, marijuana (including CBD and vaping of marijuana), cocaine (including crack), heroin, hallucinogens, inhalants, and methamphetamine. These include initiation variables for the age at first use, where applicable, but do not include initiation variables beyond the age at first use because these additional questions are asked only if respondents first used within 1 year of their current age. 2 Prescription drug variables include variables in the specific sections of the interview for prescription psychotherapeutic drugs (pain relievers, tranquilizers, stimulants, and sedatives). These include initiation variables for the age at first misuse and past year initiation status but do not include initiation variables for year or month of first misuse. 3 Variables in the special drugs section of the questionnaire include variables for GHB and nonprescription cough or cold medicines. Variables in the emerging issues section of the interview include variables for vaping of flavoring, synthetic marijuana, synthetic stimulants, kratom, and illegally made fentanyl. 4 Substance use disorder (SUD) variables include measures of SUD and SUD severity for alcohol, marijuana, cocaine, heroin, inhalants, hallucinogens, methamphetamine, and prescription psychotherapeutic drugs. 5 Alcohol and drug treatment variables include measures for the location or type of treatment or services received in the past year for alcohol or drug use, not including nicotine or tobacco. 6 Mental health services utilization variables include measures for the location or type of treatment or services received for mental health, emotions, or behavior in the past year. 7 Adult mental health variables include Kessler-6 variables on psychological distress; World Health Organization Disability Assessment Schedule (WHODAS) variables on impairment due to psychological distress; serious thoughts of suicide, suicide plans, and suicide attempts in the past year; serious thoughts of suicide, suicide plans, and suicide attempts in the past year because of coronavirus disease 2019 (COVID-19); receipt of medical attention or a hospital stay because of a suicide attempt in the past year; lifetime and past year major depressive episode (MDE); and past year MDE with severe impairment. 8 Other demographic variables include immigrant status, work status, and household roster variables. Source: SAMHSA, Center for Behavioral Health Statistics and Quality, National Survey on Drug Use and Health, 2022. |
|||||||
| Questionnaire Section | Imputed1 | Variables and Measures Being Imputed2 |
|---|---|---|
| Mental Health | Yes | Kessler-6 variables on psychological distress;3 WHODAS variables on impairment due to psychological distress;4 serious thoughts of suicide, suicide plans, and suicide attempts in the past year; serious thoughts of suicide, suicide plans, and suicide attempts in the past year because of COVID-19; receipt of medical attention or a hospital stay because of a suicide attempt in the past year |
| Adult Depression | Yes | Lifetime and past year MDE and past year MDE with severe impairment |
| Adolescent Depression | No | N/A |
| Consumption of Alcohol | No | N/A |
| Emerging Issues | Yes | Lifetime use and recency of use for kratom, synthetic marijuana, synthetic stimulants, vaping of flavoring, and illegally made fentanyl |
| Market Information for Marijuana | No | N/A |
| Back-End Demographics | Yes | Immigrant status and immigrant age at entry to the United States |
| Education | No | N/A |
| Employment | Yes | Employment status |
| COVID-19 | No | N/A |
| Household Composition (Roster) | Yes | Household size, number of people aged younger than 18, number of people aged 65 or older, other family in household, number of family members in household, and number of family members in household aged younger than 18 |
| Proxy Information | No | N/A |
| Health Insurance | Yes | Type of coverage (Medicare, Medicaid/CHIP, CHAMPUS, Private, Other) |
| Income | Yes | Source of income (Social Security, Supplemental Security Income, food stamps, public assistance, welfare), months on welfare, personal income, and family income |
| COVID-19 = coronavirus disease 2019; MDE = major depressive episode; N/A = not applicable; WHODAS = World Health Organization Disability Assessment Schedule. 1 A response of “No” indicates that no variables from that section were imputed. A response of “Yes” indicates that some variables or measures from that section were imputed but not necessarily that all variables or measures were imputed. 2 Listed are specific variables or measures that were imputed. An overall composite measure may be imputed (e.g., past year MDE), but the individual source variables used to make a composite measure may not be imputed. Similarly, an overall composite measure itself may not be imputed (e.g., any mental illness, serious mental illness, poverty status), but all source variables were imputed. If no variables in a section were imputed, then the section is marked “N/A.” 3 See Section 3.4.8 for a list of the Kessler-6 items. 4 See Appendix A for a list of the WHODAS items included in the NSDUH questionnaire. Source: SAMHSA, Center for Behavioral Health Statistics and Quality, National Survey on Drug Use and Health, 2022. |
||
Prevalence estimates of substance use and mental health issues from the National Survey on Drug Use and Health (NSDUH) are designed to describe the target population of the survey—the civilian, noninstitutionalized population aged 12 years or older living in the United States. This population covers residents of households (people living in houses or townhouses, apartments, condominiums; civilians living in housing on military bases; etc.) and people in noninstitutional group quarters (shelters, rooming or boarding houses, college dormitories, migratory workers’ camps, halfway houses, etc.). The 2021 American Community Survey (ACS) 5-year estimates reported 329.7 million people of all ages living in the United States, of whom 321.9 million were living in households (U.S. Census Bureau, n.d.), or about 97.6 percent of the total population of the United States.33 Further, 2021 ACS 5-year estimates indicated that 2.7 million people (or approximately 0.8 percent of the total U.S. population) were residents of college dormitories.34 Thus, the civilian, noninstitutionalized population aged 12 years or older would be expected to include more than 98.4 percent of the total U.S. population aged 12 years or older.
However, the civilian, noninstitutionalized population excludes some small subpopulations that may have very different estimates of mental disorders and substance use and therefore may have specific issues or needs. For example, the survey excludes active military personnel, who may be exposed to combat situations or stressors associated with extended overseas deployment. In addition, military personnel have been shown to have significantly lower rates of illicit drug use but higher rates of heavy alcohol use compared with their counterparts in the civilian population (Bray et al., 2009). The survey also excludes people living in institutional group quarters, such as jails or prisons, residential substance use treatment or mental health facilities, nursing homes, and long-term hospitals. People in some of these institutional settings may have higher rates of mental disorders or substance use disorders (SUDs) compared with the general population. Another subpopulation excluded from NSDUH consists of people with no fixed address (e.g., homeless and/or transient people not living in shelters); homeless people are another population shown to have higher than average rates of mental disorders and substance use problems (Bassuk et al., 2015; Solari et al., 2014). Chapter 5 of this report describes other surveys providing substance use and mental health data for these populations.
The sampling error of an estimate is the error caused by the selection of a sample instead of interviewing every person in the population. The sampling error may be reduced by selecting a large sample and/or by using efficient sample design and estimation strategies (such as stratification, optimal allocation, and ratio estimation). The use of probability sampling methods in NSDUH allows estimation of sampling error from the survey data.
Estimates based on NSDUH data are presented in national reports and tables available at https://www.samhsa.gov/data/data-we-collect/nsduh-national-survey-drug-use-and-health. The national estimates, along with the associated standard errors (SEs, which are the square roots of the variances), were computed for all tables using a multiprocedure package, SUDAAN® Software for Statistical Analysis of Correlated Data. This software uses a Taylor series linearization approach to account for the effects of NSDUH’s complex sample design features in estimating the SEs (RTI International, 2013). The SEs can be used to identify unreliable estimates and also to test for the statistical significance of differences between estimates. The final, nonresponse-adjusted, and poststratified analysis weights were used in SUDAAN to compute unbiased, design-based estimates. See Section 2.3.4 for more information on the analysis weights.
The variances and SEs of estimates of both means and proportions can be calculated reasonably well in SUDAAN using a Taylor series linearization approach. Estimates of proportions,
(such as drug use prevalence estimates), for a domain (i.e., subgroups for which the estimates were calculated) d, can be expressed as a ratio estimate,
, D
where
is a linear statistic estimating the number of people with the characteristic of interest (e.g., substance users) in the domain d, and
is a linear statistic estimating the total number of people in domain d (including people with or without the characteristic of interest, such as substance users and nonusers). The SUDAAN software package is used to calculate direct estimates of
and
(and, therefore,
) and can also be used to estimate their respective SEs. A Taylor series approximation method implemented in SUDAAN provides the estimate for the SE of
.
When the domain size,
, is assumed to be free of sampling error because the domain size has been fixed (see below), the following formula is an alternative to using SUDAAN to estimate the SE for the total number of people with a characteristic of interest (e.g., substance users):
. D
This alternative SE estimation method is theoretically correct when the domain size estimates,
, are fixed (i.e., among those domains forced to match their respective U.S. Census Bureau or ACS population estimates through the weight calibration process). In these situations,
is not subject to a sampling error induced by the NSDUH design. That is, the U.S. Census Bureau and ACS population estimates are assumed to be free of sampling error induced by the NSDUH design. Section 2.3.4 in this report contains further information about the weight calibration process. In addition, more detailed information about the weighting procedures for 2022 will appear in the 2022 National Survey on Drug Use and Health Methodological Resource Book (Center for Behavioral Health Statistics and Quality [CBHSQ], forthcoming a). Until that volume becomes available, refer to the 2021 National Survey on Drug Use and Health Methodological Resource Book (CBHSQ, 2023a) for general weighting information; however, specific information about the 2022 weighting procedures will not be available in the 2021 volume.
For an estimated number
where the domain
is nonfixed (i.e., where domain size estimates are not forced to match the U.S. Census Bureau or ACS population estimates), this alternative SE estimation method may still provide a good approximation if it can be assumed the sampling variation in
is negligible relative to the sampling variation in
. This is a reasonable assumption for many NSDUH analyses.
For some subsets of domain estimates, using this alternative SE estimation method where domain sizes are nonfixed yielded an underestimate of the SE of the total when
was subject to considerable variation. Because of this underestimation, the alternative SE estimation method was not implemented for NSDUH products when
was nonfixed.
For the 2022 NSDUH, a “mixed-method” approach was used for all detailed tables to improve the accuracy of SEs for the estimated numbers of people and to better reflect the effects of poststratification on the variance of the total estimated numbers of people. This approach assigns the methods of SE calculation to domains within tables so that all estimates among a select set of domains with fixed
were calculated using the alternative SE estimation method, and all other estimates were calculated directly in SUDAAN, regardless of what the other estimates are within the same table. The set of domains with a fixed
was restricted to main effects and two-way interactions to maintain continuity between years.35 The use of the mixed method did not affect the SE estimates for the corresponding proportions presented in the same sets of tables because all SEs for means and proportions are calculated directly in SUDAAN.
Table 3.1 includes the domains that employed the alternative SE estimation method, including the main domains and the two-way interactions.36 However, Table 3.1 does not include an exhaustive list of domains and interactions that are included in NSDUH reports and detailed tables. For domains not included in Table 3.1, SEs for the estimates of totals are calculated directly in SUDAAN. For example, Tables 6.2 and 6.5 in the Results from the 2022 National Survey on Drug Use and Health: Detailed Tables (CBHSQ, 2023k) present estimates of any mental illness (AMI) and serious mental illness (SMI), respectively, among adults aged 18 or older within the domains of gender, Hispanic origin and race, and current employment. The estimated numbers of adults with AMI or SMI among the total population and age group (age group is the main effect), males and females (age group by gender interaction), and people who were Hispanic or not Hispanic (age group by Hispanic origin interaction) used the alternative SE estimation method to calculate the SEs.
The SEs for all other estimated numbers of people in Tables 6.2 and 6.5 in the 2022 Detailed Tables, including current employment, were calculated directly in SUDAAN because estimates presented in the 2022 Detailed Tables for racial groups are among people who were not Hispanic, unless noted otherwise. For example, the SEs by age group for White people were calculated directly in SUDAAN. The domain for White people is actually for White people who were not Hispanic and is a two-way interaction. Therefore, age group for White people is considered a three-way interaction, and the SEs by age group for White people were calculated directly in SUDAAN. Current employment is also not a fixed domain, and the SE of the estimated number of people would be calculated directly in SUDAAN.
As has been done in past survey years, direct estimates from NSDUH designated as unreliable are not shown in reports or tables and are noted by asterisks (*). The criteria used to define unreliability of direct estimates from NSDUH are based on the following:
These suppression criteria for various NSDUH estimates are summarized in Table 3.2.
The suppression rule applied to the 2022 direct estimates involved suppressing proportions under the following specific situations:
< .00005 or
> .99995).
), or rates, within the ranges (0.00005, 0.05) and (0.95, 0.99995) were suppressed if37or
, orEstimates are suppressed if any of these rules apply. The extreme proportion rule (Rule 1) takes precedence over the other rules for
< 0.00005 or
> 0.99995. In addition, the RSE and effective n rules (Rules 2 and 3) are interrelated. The two rules are identical for
= 0.05, 0.5, or 0.95. The effective n rule (Rule 3) is more stringent for 0.05 <
< 0.95, and the RSE rule (Rule 2) is more stringent for
< 0.05 or
> 0.95. The more stringent of these two rules is used for suppressing estimates, depending on the proportion. Finally, the minimum sample size rule (Rule 4) also can take precedence over the RSE rule.
Under Rule 1, prevalence estimates were suppressed if they were close to 0 or 100 percent (i.e., if
< .00005 or
> .99995). Extremely small or large proportions are often unreliable and may disclose information about a small number of respondents.
Rule 2 suppresses prevalence estimates with relatively large SEs that indicate low precision. The suppression rule for proportions based on
is used because it ensures a more uniformly stringent application across the whole range of
(i.e., from 0 to 1). The separate formulas for
and
produce a symmetric suppression rule; that is, if
is suppressed,
will be suppressed as well (Figure 3.1).38 In contrast, the commonly used rule that suppresses estimates when
imposes a stringent application for suppressing estimates when
is small but imposes a lax application when
is large. In addition, a rule based only on
is asymmetric in the sense that suppression occurs only in terms of
; that is, there is no complementary rule for (
).
Rule 3 suppresses prevalence estimates when there is not enough effective sample size, which is another indicator of low precision. The threshold of .175 in Rule 3 was chosen because it equates with a suppression threshold in Rule 2 based on an effective sample size of 68 when
= .05, .50, or .95. If the threshold in Rule 3 were increased, then that would equate with a lower suppression threshold based on an effective sample size, and vice versa.
Figure 3.1 also illustrates how this suppression rule can equivalently be expressed as a suppression rule based on the effective sample size as a function of
. The figure shows that when .05 <
< .95, the symmetric properties of the rule produce a local minimum effective sample size of 50 at
= .2 and
= .8; however, as
moves away from these two points, then the suppression threshold increases to a maximum of an effective sample size of 68 reached at
= .05 or .95, or at the local maximum,
= .50. Therefore, to simplify requirements and maintain a conservative suppression rule, estimates of
between .05 and .95 were suppressed if they had an effective sample size below 68 (indicated by a horizontal line at 68 in Figure 3.1); the suppression rule was left unchanged for estimates of
outside of this range, which will require increasingly larger effective sample sizes in order to avoid suppression. For example, an effective sample size of 153, 232, and 684 is needed when
= .01, .005, and .001, respectively.
In addition to the criteria based on effective sample size, estimates were also suppressed under Rule 4 if the nominal sample size was less than 100. This is done to protect against unreliable estimates caused by small design effects and small nominal sample sizes; Table 3.2 shows a formula for calculating design effects.
Estimates of totals (i.e., estimated numbers of people) were suppressed if the corresponding prevalence rates were suppressed. Because of this rule, data users may encounter some unexpected results after applying the suppression rules. For instance, equivalent estimates of totals corresponding to different estimated percentages,
, are suppressed differently.
Consider a situation where estimates of the misuse of prescription drugs in the past year are presented among the population aged 12 or older and among people who used prescription drugs for any reason in the past year. Because the associated percentages have different denominators,
may not be suppressed for the population aged 12 or older but could be suppressed for the percentage among past year users. In this situation, the estimated total would be displayed for the population aged 12 or older. However, the same estimated total that is associated with the suppressed percentage among past year users would be suppressed. For example, Table 1.22 in the 2022 Detailed Tables (CBHSQ, 2023k) shows among the total population that an estimated 203,000 adolescents aged 12 to 17 in 2021 misused benzodiazepines in the past year. That estimated number was shown as being suppressed for misuse among people who used benzodiazepines for any reason in the past year because the corresponding percentage was suppressed for benzodiazepine misuse among people who used benzodiazepines for any reason.
Another unexpected result may occur when
is not suppressed, but the estimated total is displayed as a zero (0). Because the estimated totals are shown as numbers in thousands, a zero actually represents an estimated number greater than zero but less than 500, which is appropriately displayed because
was not suppressed.
Estimates of means that are not bounded between 0 and 1 (e.g., mean of age at first use, mean number of days of use in the past 30 days or past 12 months) were suppressed if the RSEs of the estimates were larger than .5 or if the nominal sample size was smaller than 10 respondents. This rule was based on an empirical examination of the estimates of mean age of first use and their SEs for various empirical sample sizes. Although arbitrary, a sample size of 10 appeared to provide sufficient precision and still allow reporting by age at first use for many substances.
In sample size and population tables, such as those in Section 9 of the 2022 Detailed Tables, final respondent sample sizes greater than 100 were rounded to the nearest 10, and sample sizes less than 100 were not reported (i.e., are shown as “<100” in tables). This suppression was done to provide additional confidentiality protection.
This section describes the methods used to compare prevalence estimates. Customarily, one way that observed differences between estimates are evaluated is in terms of their statistical significance. Statistical significance is based on the probability that a difference as large as that observed would occur due to random variability in the estimates if there were no differences in the prevalence estimates being compared; this probability is known as the p value. The significance of observed differences is generally reported at the 0.05 and 0.01 levels when the p value is defined as less than or equal to the designated significance level. Although significance tests are often used to distinguish whether a difference is “real” or simply occurring due to sampling, it is important to note that (1) a “real” difference does not necessarily mean a policy-relevant difference, and (2) tests are based on probability and may give a false impression of certainty.
Section 3.2.3.1 presents the general formula for testing for statistically significant differences. This formula applied to all significance tests between estimates for 2021 and 2022, between subgroups within a single year (e.g., between adolescents aged 12 to 17 and young adults aged 18 to 25 in 2022), and tests of annual averages between subgroups using pooled data (e.g., between adolescents aged 12 to 17 and young adults aged 18 to 25 using pooled data from 2021 and 2022). Significance testing was also conducted to compare estimates for individual subgroups with the corresponding estimate among the overall population (e.g., northeast region vs. all regions).
When comparing prevalence estimates, the null hypothesis (no difference between prevalence estimates) was tested against the alternative hypothesis (there is a difference in prevalence estimates) using the standard t test (with the appropriate degrees of freedom) for the difference in proportions test, expressed as
, D
where df = the appropriate degrees of freedom,
= the first prevalence estimate,
= the second prevalence estimate,
= the estimated variance of the first prevalence estimate,
= the estimated variance of the second prevalence estimate, and
= the estimated covariance between
and
.
Under the null hypothesis, the test statistic t is a random variable approximately following a t distribution for moderate to large sample sizes. Therefore, calculated values of t, along with the appropriate degrees of freedom, can be used to determine the corresponding probability level (i.e., p value). Whether testing for differences in estimates between years, from different populations within the same year, or from different populations in pooled data, the covariance term in the formula for t will, in general, not be equal to zero. SUDAAN was used to compute estimates of t along with the associated p values using the analysis weights and accounting for the sample design, as described in Chapter 2 of this report.
A similar procedure and a similar formula for t were used for estimated numbers of people with a characteristic of interest, except when the alternative SEs calculation was used (see Section 3.2.1). Whenever the SE for an estimated number of people was calculated outside of SUDAAN using the alternative SE estimation method, the corresponding test statistics also were computed outside of SUDAAN. The 2021 National Survey on Drug Use and Health (NSDUH) Methodological Resource Book, Section 13: Statistical Inference Report (CBHSQ, 2023d) includes examples of code for calculating tests of differences for these forced domains.
Under the null hypothesis, a test statistic with known variances asymptotically follows a standard normal (Z) distribution. However, because the variances of the test statistic are estimated, its distribution is more accurately described by the t distribution for finite sample sizes. As the degrees of freedom approach infinity, the t distribution approaches the Z distribution. Because most tests performed for the 2022 NSDUH had 750 degrees of freedom,39 the t tests performed produce approximately the same numerical results as if a Z test had been performed.
If data users perform independent t tests for the difference of proportions using published estimates and SEs that are shown to a smaller number of decimal places, the test results will typically be similar to tests performed in SUDAAN. However, testing results may differ for two reasons: (1) the covariance term is included in SUDAAN tests, whereas it is not included in independent t tests; and (2) the reduced number of significant digits shown in the published estimates may cause rounding errors in the independent t tests.
For the 2022 NSDUH, statistical testing was conducted between a given estimate from 2022 and corresponding comparable estimate from 2021 (e.g., past month alcohol use in 2022 vs. the estimate in 2021). These statistical tests indicated whether an estimate in 2022 was lower than, greater than, or similar to the corresponding estimate in 2021. However, estimates from 2021 and 2022 are not comparable with estimates from previous years due to methodological changes to the survey, as described in Section 6 of the 2021 National Survey on Drug Use and Health (NSDUH): Methodological Summary and Definitions (CBHSQ, 2022a).
When significance testing involves comparison of estimates in different years, the formula for the t test described in Section 3.2.3.1 is applied as follows:
and variance
from the earlier year (e.g., 2021) become the first prevalence estimate and variance.
and variance
from the later year (e.g., 2022) become the second prevalence estimate and variance.The covariance term
represents the covariance between the estimates from each year (e.g., the covariance between estimates in 2021 and 2022). Generally, the covariance term for adjacent years is very small and positive. NSDUH estimates, along with the associated covariance term, are computed using SUDAAN to take into account the NSDUH sample design with overlapping area segments between successive survey years. Ignoring the correlation may result in a slightly more conservative test outcome, with a greater likelihood of assuming no difference between the two estimates. However, a negative correlation is possible and would result in a more liberal test, with a greater likelihood of assuming that the two estimates are different.
Small differences in estimates between years can be statistically significant because of NSDUH’s large sample sizes. These large sample sizes in each year reduce the size of the variances and increase the likelihood that the t test will yield a statistically significant difference. As stated previously, however, small differences between estimates that are not explained by sampling variability are not necessarily relevant from a policy perspective.
Caution is needed when interpreting changes across years in the estimated numbers of people with a characteristic of interest. Respondents with large analysis weights can greatly influence the estimated number in a given year when the number of people in the population with that characteristic is relatively small (e.g., past month heroin users). Large analysis weights for some respondents in a single year can result in the estimated numbers of people with a given characteristic showing an increase between Year 1 and Year 2 (i.e., the year that had the respondents with large analysis weights). The potential for these kinds of year-to-year variations in estimated numbers of people also underscores the importance of reviewing changes across a larger range of years when possible, especially for outcome measures corresponding to a relatively small proportion of the total population.
Caution also is needed when interpreting changes in estimated numbers of people. A change in the estimated number of people with a characteristic of interest could reflect a change in the size of the overall population. Therefore, changes in estimated numbers of people should be considered in conjunction with the corresponding estimated percentages because percentages will control for changes in both the number of people with the characteristic of interest and the total number of people in the population. If corresponding percentages are not available (e.g., for estimates of the number of past year initiates), caution should be taken in interpreting increases over time, which may be explained by population increases rather than by true increases in the characteristic of interest.
In addition to statistical tests of estimates across years, statistical tests were conducted among population subgroups within a single year. For subpopulations defined by three or more levels of a categorical variable (e.g., age group, race/ethnicity), starting with a test of whether there is any distinction at all between levels is recommended to first control the error level for multiple comparisons. For this purpose, log-linear chi-square tests of independence of the subgroups and the prevalence variables were conducted using SUDAAN.
If Shah’s Wald F test (transformed from the standard Wald chi-square) indicated overall significant differences, then the significance of each particular pairwise comparison of interest was tested using SUDAAN analytic procedures to properly account for the sample design, as described in Section 3.2.3.1 (RTI International, 2013). This two-step procedure protected against inappropriate inferences being drawn due to the number of pairwise differences tested.40
For example, if the overall log-linear chi-square test of independence among age groups is statistically significant, then the following pairwise tests would be conducted between age group estimates: (1) 12 to 17 vs. 18 to 25, (2) 12 to 17 vs. 26 or older, and (3) 18 to 25 vs. 26 or older. For the pairwise comparison between estimates for adolescents aged 12 to 17 and young adults aged 18 to 25, the prevalence estimate and variance for adolescents become the first prevalence estimate and variance,
and
, respectively. The prevalence estimate and variance for young adults become the second prevalence estimate and variance,
and
, respectively. The covariance term
is 0 because there is no overlap across age groups.
The differences in age groups (and differences among most population subgroups) were deemed to be statistically significant if assessed to be so at the 0.05 level for the 2022 Detailed Tables (CBHSQ, 2023k) and the Key Substance Use and Mental Health Indicators in the United States: Results from the 2022 National Survey on Drug Use and Health report (CBHSQ, 2023j). The sole exception was for testing among racial or ethnic groups for the 2022 Key Substance Use and Mental Health Indicators report. A more conservative level of 0.01 was used for these subgroups because a more conservative level is less likely to assert a significant difference when there is none. The relatively large number of race/ethnicity subgroups being compared (seven) and their varying sample sizes might otherwise result in spurious determinations of significant differences. Although these test results are generally not published in the detailed tables or the Key Substance Use and Mental Health Indicators report, they are used for NSDUH reports to determine whether to highlight differences across subgroups (e.g., by age group).
Some NSDUH reports present estimates using pooled data from 2 or more survey years to improve the precision of estimates. These estimates represent annual averages across the number of years of data being pooled. For example, estimates based on pooled 2021 and 2022 NSDUH data reflect an annual average across 2 years.
The testing procedures discussed for single-year data in Section 3.2.3.3 are applied to testing of estimates among subdomains using pooled data. Specifically, for subpopulations defined by three or more levels of a categorical variable (e.g., age group, race/ethnicity), overall log-linear chi-square tests of independence of the subgroups are first performed. If the test result indicates statistical significance, then the significance of each particular pairwise comparison of interest is tested, as described in Section 3.2.3.1.
Significance testing also was conducted using SUDAAN to compare estimates for individual subgroups with the corresponding estimate among the overall population (e.g., northeast region vs. all regions). In the 2022 Detailed Tables (CBHSQ, 2023k), these significance tests were conducted for selected demographic measures (i.e., race/Hispanic origin and region). However, comparing estimates between a subgroup and the overall population increases the covariance in the denominator of the t test formula described in Section 3.2.3.1. Subtracting this covariance term from the sum of the variance terms for the individual estimates will decrease the size of the denominator and increase the size of the t statistic. For this reason, small differences between a subgroup and the overall population can be statistically significant. Again, these tests could be used to aid authors in writing NSDUH reports, but they are not published in the detailed tables.
The accuracy of survey estimates can be affected by nonresponse, coding errors, computer processing errors, errors in the sampling frame, reporting errors, and other errors not due to sampling. They are sometimes referred to as “nonsampling errors.” These types of errors and their impact can be reduced through data editing, statistical adjustments for nonresponse, close monitoring and periodic retraining of interviewers, and improvement in various quality control procedures.
Although these types of errors often can be much larger than sampling errors, measurement of most of these errors is difficult. However, the effects of some types of these errors can be examined through proxy measures, such as response rates, and from other research studies. For effects of different modes of data collection within a survey (Section 3.3.3), analyses can compare data across modes.
All dwelling units (DUs41) in the sample are screened to confirm eligibility and to select zero, one, or two members to participate in the survey. The weighted screening response rate (SRR) is defined as the weighted number of successfully screened DUs42 divided by the weighted number of eligible DUs (as defined in Table 3.3), or
, D
where
is the inverse of the unconditional probability of selection for the DU and excludes all adjustments for nonresponse and poststratification defined in Section 2.3.4 of this report.
For the 2022 NSDUH, DU eligibility was imputed for sampled DUs whose members did not initiate the web screening interview and that were not visited by a field interviewer (i.e., DUs with unknown eligibility). Thus, the weighted SRR is equivalent to the response rate 4 (RR4) in the American Association for Public Opinion Research (AAPOR) standard definitions (AAPOR, 2016), which estimates the proportion of sampled DUs with unknown eligibility that are actually eligible. That is,
, D
where I is the weighted sum of the successfully screened DUs, P is the weighted sum of the partially screened DUs, R is the weighted sum of the refusals and break-offs, NC is the weighted sum of the noncontacts, O is the weighted sum of the other eligible nonresponding DUs, e is the estimated proportion of sampled DUs with unknown eligibility that are eligible (estimated using historical NSDUH data), UH is the weighted sum of the sampled addresses in which it is unknown whether an eligible DU exists, and UO is the weighted sum of the DUs in which it is unknown whether an eligible person is present in the DU. According to the definition of a successfully screened DU, no partially screened DUs are in NSDUH’s SRRs (i.e., the letter P in AAPOR’s RR4). Thus, RR4 becomes
, or
. D
In successfully screened DUs, eligible DU members who were selected were then asked to complete the interview. The weighted interview response rate (IRR) for NSDUH is defined as the weighted number of respondents divided by the weighted number of selected people (Table 3.4), or
, D
where
is the inverse of the probability of selection for the person and includes DU-level nonresponse and poststratification adjustments (adjustments 1, 2, and 3 in Section 2.3.4.1). In an effort to maximize the IRR, all respondents were offered at least a $30 incentive to encourage them to complete the 2022 NSDUH interview. Some Quarter 4 respondents were given a $5 prepaid screening incentive and/or a $50 interview incentive as part of an incentives experiment to test whether these changes increased the screening and interview response rates (see Section 2.1.2). To be considered a completed interview, a respondent for the 2021 NSDUH needed to provide enough data to pass the usability criteria described in Section 2.3.1.
Similar to the weighted SRR, the weighted IRR is equivalent to the AAPOR standard definition RR2, except that all of the respondents have known eligibility. Thus, the weighted IRR can be written as
, which is based on the AAPOR definition, or
, D
where I is the weighted sum of the completed interviews, P is the weighted sum of the partial interviews (with enough data to pass the usable interview rule), R is the weighted sum of the refusals and break-offs failing the usable interview rule, NC is the weighted sum of the noncontacts, and O is the weighted sum of the other eligible nonrespondents.
The overall weighted response rate (ORR) is defined as the product of the weighted SRR and weighted IRR, or
. D
Of the 864,285 eligible sampled DUs in 2022, 217,457 were screened successfully, for a weighted SRR of 25.5 percent (Table 3.3). In these screened DUs, a total of 150,789 people were selected, and completed interviews were obtained from 71,369 of these sampled people, for a weighted IRR of 47.4 percent and a weighted ORR of 12.1 percent (Table 3.4). A total of 41,998 sampled people (29.3 percent) were classified as refusals or parental refusals; 32,040 (18.9 percent) were not available, never at home, or did not respond to the web survey; and 5,382 (4.3 percent) did not participate for various other reasons, such as partially completed but unusable interviews (Section 2.3.1), physical or mental incapacity, or a language barrier (Table 3.4). Among demographic subgroups, the weighted IRR was higher among people aged 26 or older (48.5 percent), females (50.4 percent), Black people (50.5 percent), people in the South (48.5 percent), and residents of nonmetropolitan areas (51.0 percent) than among their corresponding counterparts (Table 3.5).
Maximizing NSDUH response rates is intended to minimize bias in estimates due to different characteristics of respondents and nonrespondents. Drug use surveys may be particularly vulnerable to nonresponse bias if recent or frequent drug users are less likely to participate in the survey, especially for less commonly used substances such as crack cocaine or heroin. However, potential sources of nonresponse bias in one direction (e.g., bias that would decrease estimates) could be offset by corresponding sources of bias in the opposite direction (e.g., bias that would increase estimates), such that overall effects on prevalence because of nonresponse bias could be minimal. Further research on this important topic with recent NSDUH data would be useful.
Among survey participants, item response rates were generally very high for most mental health and drug use items. With the use of multimode data collection in 2022, however, item nonresponse rates were higher than what they were in survey years prior to 2020 when data were collected through in-person interviews only. The increase is due to web respondents discontinuing the survey prior to completion (i.e., breaking off). See Section 2.3.4 for details.
Prior to the introduction of the web mode of data collection in NSDUH, item nonresponse was predominantly caused by responses of “don’t know” or “refused” either in the specific question or in earlier questions that governed skip logic.43 In 2022, item nonresponse for usable interviews among adults was driven by survey break-offs. Item nonresponse tended to be lower for drug use items because of the usability criteria described in Section 2.3.1 and higher for mental health items.44
The way a question is asked or the response options that are offered can also contribute to item nonresponse. In 2022, for example, revisions were made to question QD05, which asked respondents to report the race category that best described them. A notable change was that respondents were no longer offered a response option for “other” race.45 The unweighted number of respondents who did not know or refused to answer QD05 increased from about 200 respondents in 2021 to about 800 in 2022. Because of the large sample sizes, however, the unweighted percentages of respondents who did not know or refused to answer QD05 were relatively low in both 2021 (0.3 percent) and 2022 (1.1 percent).
Prior to 2022, if respondents chose the “other” race response, they were asked to specify what this other race was. Beginning in 2022, respondents were asked to specify another race only if they answered question QD05 as “don’t know.” Consequently, the number of respondents who were given the option to specify another race decreased from more than 3,000 respondents in 2021 to about 500 in 2022. Only a small percentage of “other” race responses in 2021 matched one of the existing race categories.46 Moreover, there was a higher overall rate of missing data in the edited version of race prior to imputation in 2021 (3.3 percent, or about 2,300 respondents) than there was in 2022 (1.0 percent, or about 700 respondents) because of the “other” race data for 2021. Stated another way, the race variable required imputation for about one third as many respondents in 2022 than in 2021. The increased number of respondents in 2022 who did not know or refused to report their race was offset by the decreased number of respondents who were given the opportunity to choose “other” for their race.
Occurrences of missing data in mental health items (e.g., treatment for mental health issues, major depressive episode [MDE]) are important to examine because these questions occurred later in the NSDUH interview when respondents could break off but their interviews could remain usable. Furthermore, not all mental health variables were statistically imputed for 2022 (see Sections 2.3.3 and 3.4.6).
For the receipt of mental health treatment in the past 12 months, between 0.5 and 0.6 percent of the adult respondents who were interviewed in person in 2022 had missing data (e.g., no response, responses of “don’t know” or “refused”) for whether they received treatment at specific locations in the past 12 months or used prescription medication in that period to help with their mental health.47 In comparison, between 3.6 and 3.8 percent of adults who completed the survey via the web had missing data for the same measures, leading to overall rates of 2.0 to 2.1 percent for these items for all adult respondents in 2022. Among adults in 2022 with missing data for whether they received mental health treatment in the past 12 months for these measures, 15.9 to 22.0 percent of adult in-person respondents had missing data because of break-offs compared with 94.7 to 98.6 percent of adult web respondents with missing data. Although final variables for adults’ receipt of mental health treatment were statistically imputed for 2022, these percentages indicate the amount of imputation that was required.
Break-offs contributed less to item nonresponse for respondents aged 12 to 17 than for adults in the 2022 NSDUH. Unlike adults, item nonresponse was generally lower for youths who completed the survey via the web instrument than it was for those who were interviewed in person.
As an example, among youths in 2022, between 0.8 and 1.7 percent in the total sample (regardless of data collection mode) had missing data for whether they received mental health treatment in the past 12 months at specific locations or whether they received specific types of treatment during that period. Among youths who were in-person respondents, 0.9 to 1.9 percent had missing data for the specific locations of mental health treatment in the past 12 months or the use of prescription medication in that period to help with their mental health. In comparison, 0.6 to 1.0 percent of youths who completed the survey via the web had missing data for these measures.
Between 3.0 and 5.2 percent of youths in the total sample had missing data for questions about specific lifetime symptoms of depression (3.3 to 5.6 percent for in-person respondents and 1.8 to 3.4 percent for web respondents). The depression item with the highest proportion of missing data (regardless of data collection mode) was the question about the specific number of pounds youths lost without trying to lose weight.48
Occurrences of missing data in items for the receipt of substance use treatment also are important to examine because these questions occurred later in the NSDUH interview (but earlier in the interview than the mental health items); respondents could break off before these questions and their interviews could remain usable. Furthermore, not all of the substance use treatment variables were statistically imputed for 2022 (see Section 3.4.5). Therefore, potential bias due to missing data are relevant to NSDUH estimates for substances for which treatment was received. Among respondents aged 12 or older in 2022, between 3.0 and 6.6 percent had missing data for the receipt of treatment at specific locations or specific types of treatment in the past 12 months for their use of drugs or alcohol.49 Percentages were between 1.7 and 2.1 for in-person respondents and between 2.1 and 2.9 percent for web respondents.
Patterns of missing data for the receipt of substance use treatment in the past year differed somewhat for in-person and web respondents. Among in-person respondents, 0.05 percent used alcohol or drugs in their lifetime but had missing data because they broke off the interview before they reached the alcohol and drug treatment section, and 1.3 percent had missing data because their status as lifetime alcohol or drug users was unknown. Among web respondents, 2.3 percent had missing data because they broke off the interview before the section, and 0.3 percent had missing data because their status for lifetime alcohol or drug use was unknown.
For questions that ask for an opinion or a perception, such as the perceived risk of harm from the use of different substances or the perceived availability of substances, responses of “don’t know” may be a valid indication of respondents not having an opinion. For example, respondents may not know how much people might risk harming themselves by using specific substances if respondents have not formed an opinion on the topic or if they have no knowledge of the substance.
In 2021 and 2022, fewer than 1 percent of respondents aged 12 or older and fewer than 2 percent of adolescent respondents aged 12 to 17 answered “don’t know” to questions about the perceived risk of harm from using cigarettes or alcohol.50 For the perceived risk of harm from using specific illicit drugs, the percentages of respondents who answered “don’t know” were highest for the perceived risk of harm from trying or using lysergic acid diethylamide (LSD) (about 3 percent of respondents aged 12 or older for trying LSD or using LSD once or twice a week, about 7 percent of respondents aged 12 to 17 for trying LSD).
Responses of “don’t know” to questions about the perceived risk of harm from substance use was the predominant source of missing data in most of these questions. Responses of “don’t know” to questions about the perceived risk of harm from using these substances could reflect a general lack of knowledge about these substances. Similarly, responses of “don’t know” to questions about how easy or difficult it would be to get illicit drugs or marijuana were the predominant source of missing data for those questions. Aside from issues of potential bias discussed in Section 3.3.2.2, excluding respondents with missing data for perceived risk and availability measures (especially those who answered “don’t know”) could have other implications for published estimates. For example, excluding respondents who answered “don’t know” to these questions might create the impression that all people in the population have an opinion about the perceived risk of harm from substance use or the perceived availability of different substances. For these measures, the percentage of people who did not know how to answer these questions could be useful information. However, the estimates on perceived risk and availability of substances published in the 2022 Detailed Tables (CBHSQ, 2023k) exclude respondents from analyses who answered “don’t know” to these questions; thus, this issue is a limitation to consider when interpreting these results.
When statistical imputation was not used to replace missing values with nonmissing values (see Section 2.3.3), NSDUH estimates were based on variables that have some missing data. Generally, observations with missing values are excluded from standard NSDUH analyses, including a portion (but not all) of the analyses used to create the annual detailed tables.
Since 2021, additional variables have been statistically imputed to mitigate the effect of increased rates of item nonresponse due to break-offs. See Table 2.5 for a list of measures that were statistically imputed for the 2022 NSDUH. However, not all mental health variables or other variables in later sections of the 2022 interview were statistically imputed. There may be bias in estimates from these variables due to the presence of missing data. Specifically, there may be bias when respondents with missing data are excluded from the analysis.
For estimated numbers of people with a given characteristic, there will always be a negative bias if there are missing values in the domain variable(s), the outcome variable, or both. For example, consider an analysis that estimates the percentage and number of youths between the ages of 12 and 17 who were exposed to school-based substance use prevention messages. This analysis includes a domain variable for youths who attended school in the past 12 months (including those who were homeschooled) and multiple outcome variables, which consist of whether youths received substance use prevention messages in various school settings. Both the domain and the outcome variables may have missing data, and respondents with missing data for either school attendance or exposure to school-based prevention activities would be excluded from the analyses for both the percentage and estimated number of exposed youths.
When a population mean or a population proportion is estimated, there may or may not be bias, and the bias can be either negative or positive. The direction and magnitude of the bias for means and proportions depend on how different the item respondents are from the item nonrespondents with respect to the outcome of interest. For example, if “true” perceptions of the risk of harm from the use of different substances (i.e., no risk, slight risk, moderate risk, great risk) among respondents with missing data matched the distribution of respondents who did not have missing data, then excluding missing data (and decreasing the number of respondents in the denominator) would be expected to increase the estimated percentage of people in the population who perceived great risk of harm from using a substance. However, if the actual perceived risk of harm among respondents with missing data was skewed in favor of perceived great risk of harm, for example, then excluding these missing data might introduce bias in published estimates.
These missing data effects are discussed in more detail in the 2021 Statistical Inference Report (CBHSQ, 2023d).
In order to minimize respondent confusion, inconsistent responses, and item nonresponse, the NSDUH instrument for in-person and web-based interviews was programmed to skip respondents out of inapplicable questions based on their previous answers. This skip logic reduced the potential for inconsistent data by limiting respondents’ opportunity to provide answers that were inconsistent with previous answers. For example, if respondents did not report that they last used alcohol in the past 30 days, they were not asked questions about their use of alcohol in the past 30 days. Similarly, if respondents did not report the use of alcohol or drugs in their lifetime, they were not asked questions about the receipt of substance use treatment.
However, programming of skip patterns within the computer-assisted interviewing (CAI) and web instruments could not eliminate all occurrences of missing or inconsistent data. For example, when asked about cocaine use, respondents who reported not knowing whether they had ever used cocaine are not asked further questions about this substance, resulting in missing data for their most recent use and when they initiated use. Respondents also could report lifetime use of cocaine but give inconclusive information (i.e., responses of “don’t know” or “refused”) for when they last used it. Consequently, information is unknown for whether these lifetime users used cocaine in the past year or past month. Similarly, respondents could give inconsistent responses, such as reporting they last used any form of cocaine more than 12 months ago but they last used crack cocaine in the past 30 days or last used it more than 30 days ago but within the past 12 months; both answers logically cannot be true.
These missing or inconsistent responses in the substance use data are first resolved (where possible) through a logical editing process (e.g., logically inferring more recent reported use of crack cocaine applies to any cocaine). Additionally, missing or inconsistent responses for variables used to establish the prevalence of substance use are usually imputed using statistical methodology. These imputation procedures in NSDUH are based on responses to multiple questions, so that other relevant information is utilized through statistical modeling when determining whether a respondent is classified as a user or nonuser—and, if the respondent is classified as a user, whether the respondent is classified as having used a substance in the past year or the past month. For example, nonspecific data on the most recent use of cocaine are statistically imputed based on a respondent’s data for use (or most recent use) of tobacco products, alcohol, and marijuana. Nevertheless, editing and imputation of missing responses are potential sources of measurement error.
The CAI skip logic also did not eliminate all opportunities for inconsistent reports in the mental health questions. Consequently, the logical editing procedures for the mental health data could slightly increase the amount of missing data when inconsistent answers were given. For example, if adult or adolescent respondents who met the criteria for a lifetime MDE (see Section 3.4.9) reported an age at onset for depression symptoms51 greater than their current age, the inconsistent age-at-onset variable was set to a missing value. However, the number of respondents in 2022 with this inconsistency was small (i.e., fewer than 10 respondents aged 12 or older).
Not all inconsistencies in the data are resolved through editing or imputation. Inconsistencies could remain when questions are asked in different questionnaire sections. For example, respondents could indicate in the coronavirus disease 2019 (COVID-19) section that they experienced specific situations in accessing substance use treatment because of the COVID-19 pandemic, but they previously did not report lifetime use of alcohol or illicit drugs. In situations such as these, data users will need to decide how to handle these inconsistencies in their analyses.
For more information on editing and statistical imputation, see Sections 2.3.2 and 2.3.3 in this report. Details of the editing and imputation procedures for 2022 also will appear in the 2022 National Survey on Drug Use and Health (NSDUH) Methodological Resource Book, Section 10: Editing and Imputation Report (CBHSQ, forthcoming b). Until that report becomes available, refer to the 2021 Editing and Imputation Report (CBHSQ, 2023b) for the most recent documentation of general principles and procedures for editing and imputation.
Since October 2020, NSDUH has used multimode data collection, in which respondents could complete the interview via the web or in person. Analyses conducted for the 2021 NSDUH indicated that key substance use and mental health estimates differed between data collection modes (i.e., web or in person); these differences are known as “mode effects.” Specifically, web respondents tended to be less likely than in-person respondents to report most substance use or mental health issues. Weighting reduced the mode effects somewhat but not enough to eliminate statistically significant differences. For more information, see Chapter 6 in the 2021 Methodological Summary and Definitions report (CBHSQ, 2022a).
As long as the proportion of interviews completed via these two different modes is stable across years, then mode effects would have little effect on differences in estimates over time. As discussed in Section 2.3.4, however, the proportions of interviews completed via the web or in person had not stabilized in 2021 and 2022. Specifically, more than half of interviews in 2021 (54.6 percent) were completed via the web, but less than half in 2022 (42.4 percent) were completed via the web. Moreover, less than 40 percent of interviews in Quarter 2 (April to June) and Quarter 4 (October to December) of 2022 were completed via the web. Consequently, mode effects could distort differences in estimates between 2021 to 2022, unless the analysis weights are adjusted to take these different mode proportions into account.
The analysis weights used for reports and tables for the 2021 NSDUH included two-way interactions of quarter with other demographic characteristics in the adjustment models as a means of partially accounting for quarterly variations in interview mode proportions. However, including these interaction terms did not adjust the proportions of interviews that were completed via the web or in person to a set of fixed proportions. Without further adjustment to the weights, apparent increases in estimates between 2021 and 2022 could be due to a greater proportion of in-person interviews in 2022 rather than real changes in the population. Stated another way, apparent increases in estimates for 2022 could be partially due to the greater proportion of in-person respondents in 2022, and not just to true changes in prevalence in the population. Similarly, decreases in prevalence may be partially obscured by the changes in proportions.
For this reason, the 2022 Detailed Tables (CBHSQ, 2023k) include revised estimates for 2021 that were created using the updated person-level weights described in Section 2.3.4.3. These updated weights for 2021 were adjusted so that 2021 and 2022 estimates were based on consistent annual mode proportions for comparison. Consequently, NSDUH estimates for 2021 that are presented in the 2022 Detailed Tables may differ from the previously published estimates in national reports and tables for the 2021 NSDUH. The following sections discuss the investigations to update the 2021 weights and the effects of the recalibrated 2021 weights on the 2021 estimates.
As shown in Figure 2.3, the unweighted proportions of respondents who completed the NSDUH interview via the web or in person varied by quarter in 2021 and 2022, but the proportions showed less variability in Quarters 2 through 4 of 2022. The proportion of interviews completed via the web also trended downward through 2022, with less than 40 percent of interviews being completed via the web in Quarters 2 and 4. When the 2022 weights were poststratified to demographic control totals (see Section 2.3.4 and Table 3.1) but not adjusted for differences in proportions by mode, the resulting weighted percentage of interviews completed via the web was 31.8 percent. Based on this overall weighted percentage for 2022, it could be reasonable to assume that proportions in future years might stabilize in the vicinity of 30 percent of interviews being completed via the web and 70 percent being completed in person.
Because of the differences across quarters in the proportions of interviews completed via the web or in person, analyses were conducted to evaluate the sensitivity of substance use and mental health estimates to differing proportions of interviews that were completed via each mode. If estimates were relatively insensitive to changes in these proportions, then it could be reasonable to compare estimates across years without the need to adjust the analysis weights for the differing proportions of interviews that were completed via each mode. If the estimates were sensitive to these differences, it could be assumed that relatively simple weight adjustments would be feasible to facilitate comparison of estimates between years.
To test sensitivity of estimates to differing proportions of interviews completed via each mode, 2021 weighted estimates of 22 outcomes52 were compared with alternative estimates for which the weights were calibrated or scaled to the following assumed proportions:
Estimates were produced for the 22 outcomes for domains defined by gender, age, race or ethnicity, and levels of urbanization.
These tests determined that the estimates were sensitive to scaling the weights to different proportions completed via each mode. Scaling the weights according to the assumed proportions at the extremes (i.e., 70 percent completed via the web and 30 percent completed in person; 30 percent completed via the web and 70 percent completed in person) yielded the most notable differences relative to published estimates for the 2021 NSDUH that were produced using the standard 2021 person-level analysis weights, with no adjustment for varying proportions via each mode. Of the three scenarios, the weights that were scaled to assume completion of 40 percent of interviews via the web and 60 percent in person were closer to the unweighted 2022 proportions and produced estimates closer to those published for the 2021 NSDUH with unadjusted weights. However, 40 percent of interviews completed via the web and 60 percent completed in person did not appear to be stable proportions. Consequently, a 40/60 adjustment could require further modification in future years.
Because estimates were found to be sensitive to the proportions of interviews that were completed via each mode, two methods were tested for calibrating the 2021 weights. Method A forced the relative proportions of web respondents to be the same in every geographic and demographic domain, and not just for the overall population. Although this method would ensure consistent proportions across years for each domain, changing the weights by Method A was expected to result in larger changes to the 2021 subdomain estimates and weight variations. Method A also assumed that people in each subdomain had the same likelihood to respond via the web or in person. However, this assumption would be violated if people in different subdomains were more likely or less likely to respond via the web.
Method B adjusted the weights to a standard proportion for web and in-person respondents for the overall population and by census division, but it allowed the proportions to vary across other domains. This method also had the flexibility of allowing proportions to change somewhat from year to year in these other domains.
Based on these investigations, the final method that was chosen involved updating the person-level analysis weights for 2021 so that the weighted proportions overall and by census division were the expected future proportions of 30 percent of interviews completed via the web and 70 percent completed in person. Method B was selected for adjusting the 2021 weights. The 2021 estimates with the updated weights were used to compare estimates between 2021 and 2022 in the 2022 Detailed Tables (CBHSQ, 2023k). See Section 2.3.4.3 for more information on the adjustment of the 2021 person-level weights.
Because analyses indicated that adjusting the 2021 weighted proportions of interviews completed via the web or in person had an effect on published estimates, 134 of the 2021 Detailed Tables were repopulated using the updated weights to test the extent of the differences (CBHSQ, 2022d). The tables covered a range of drug use and mental health outcomes and included estimates among demographic and geographic domains. After exclusion of suppressed estimates (see Section 3.2.2), more than 10,800 distinct prevalence estimates were produced with the updated person-level weights and compared with the original estimates.
Most of the adjusted estimates (70 percent) were larger than the original estimates. This result was expected because prior analyses for the 2021 NSDUH indicated that web respondents were less likely to report most substance use and mental health issues; see Chapter 6 in the 2021 Methodological Summary and Definitions report (CBHSQ, 2022a). The adjustment reduced the contribution of the web interviews, on average, and increased the contribution of the in-person interviews to the final estimates. Consequently, these adjustments created a tendency for prevalence estimates in 2021 to increase relative to previously published estimates. However, changes in the revised 2021 estimates were relatively modest. The majority of the estimates based on the updated weights (92.6 percent) were within one SE of the original estimates. The mean of the absolute difference between paired estimates was only 0.25 percentage points, and the absolute differences ranged from 0 to 3.42 percentage points. The mean relative change was 1.48 percent. The range of relative differences was larger than that for the absolute differences because of the inclusion of some very small prevalence estimates.
Most estimates of substance use, including those produced for NSDUH, are based on self-reports of use. This section focuses on the validity of NSDUH respondents’ self-reports of substance use and is not intended to provide a comprehensive discussion of issues associated with the validity of any self-report in NSDUH. Factors such as the length of time between an event and the interview date or respondents’ interpretation of a question also can affect respondents’ recall or reporting, independent of the potential sensitivity of the topic covered by a question. An additional factor discussed in this section is the use of multimode data collection (i.e., in person or web) in 2022.
Survey questions about topics such as substance use are considered to be sensitive because respondents may think the questions are intrusive (“none of your business”), pose risks for negative social or legal consequences if their answers were to become known, or require them to provide socially undesirable answers (Tourangeau & Yan, 2007). Although studies generally have supported the validity of self-report data for sensitive topics, the potential for these data to be biased (underreported or overreported) is well documented. The bias varies by several factors, including the mode of administration, the setting, perceptions of privacy, the population under investigation, and for substance use, the type of drug (Aquilino, 1994; Brener et al., 2006; CBHSQ, 2012; Harrison & Hughes, 1997; Lindberg & Scott, 2018; Tourangeau & Smith, 1996; Tourangeau & Yan, 2007; Turner et al., 1992). NSDUH utilizes widely accepted methodological practices for increasing the accuracy of self-reports, such as encouraging privacy through self-administration of questions about sensitive topics—including audio computer-assisted self-interviewing (ACASI) for in-person data collection—and providing assurances that individual responses will remain confidential. Comparisons using these methods within NSDUH data (collected in person) have shown they reduce reporting bias (Gfroerer et al., 2002).
A special study cosponsored by the Substance Abuse and Mental Health Services Administration (SAMHSA) and the National Institute on Drug Abuse (NIDA) examined the validity of NSDUH self-report data on drug use among people aged 12 to 25. The study found urine and hair specimens can be collected with a relatively high response rate in a general population survey, and most youths and young adults reported their recent drug use accurately in self-reports (Harrison et al., 2007).53
Prior studies spanning multiple decades (e.g., Aquilino, 1994; Lindberg & Scott, 2018; Tourangeau & Smith, 1996) have established that respondents are more likely to report sensitive behaviors when questions are self-administered than when they need to report their answers to interviewers. With the use of multimode data collection in the 2022 NSDUH, including some interviews being completed via the web, it is important to examine respondent willingness to report sensitive behaviors via the web. Given the use of the web for interactions that involve the sharing of sensitive data (e.g., Social Security numbers, credit card numbers), people may be expected to accurately report information about their substance use in a web-based survey. However, the reliability of self-reports in surveys administered via the web remains an open and evolving question.
Kreuter and colleagues (2008) assessed social desirability bias in the reporting of potentially sensitive academic information using interviewer administration via computer-assisted telephone interviewing (CATI) and self-administration using interactive voice recognition (IVR) and web administration. Under a randomized experimental design, web administration increased the reporting of socially undesirable academic information such as a cumulative grade point average below 2.5 compared with CATI, with IVR yielding results between those of web administration and CATI. Web respondents also were less likely than CATI respondents to falsely deny socially undesirable outcomes relative to information from external data sources. Although this study focused on academic outcomes rather than substance use, it is consistent with other literature showing that self-administered data collection modes—including web-based data collection—yield increased reports of sensitive behaviors compared with interviewer-administered modes.
Cernat and colleagues (2016) used data from the 2010 to 2012 waves of the Health and Retirement Study to compare estimates of depression symptoms from the Center for Epidemiologic Studies Depression Scale (CES-D) in interviewer-administered and self-administered web data collection modes. Depression estimates based on the CES-D were lower in interviewer-administered modes than in the web mode. However, the study did not compare the web data collection mode with other self-administration modes.
The Monitoring the Future (MTF) study for 2022 used a web-based questionnaire to collect data from 8th, 10th, and 12th graders. Similar to the 2021 survey, students for the 2022 survey used their own electronic devices (rather than tablets provided by the study) to connect to the web and complete the survey during class time. Some students might have completed the survey via the web in their homes if classes were conducted remotely. Analyses found that substance use trends were replicated when the sample for 2021 was restricted to students who reported that all their classes were in school (46 percent of the sample). Investigators concluded that web administration of the survey at home produced results similar to those for students who completed the web survey in school (Johnston et al., 2022). Because of this, the MTF compared substance use estimates for 2022 with those from prior years. However, the 2022 MTF report for secondary school students (Miech et al., 2023) did not compare substance use estimates for students who completed the survey in school or remotely.
One issue for web-based data collection in NSDUH concerns privacy in settings such as within households. As noted previously, respondents’ perceptions of privacy can influence the reporting of sensitive behaviors, as described by Brener and colleagues (2006) and in a report comparing youth substance use estimates across national surveys (CBHSQ, 2012). For the 2022 NSDUH, field interviewers asked in-person respondents to find a private location to complete the survey. Web respondents were asked to be in a private location within the home and to affirm before starting an interview that they were in a private location. Unlike in-person interviews, however, no privacy ratings were available for web-based interviews to indicate whether interviews remained private throughout the entire interview, or if not, the extent of time for which the interview was less than private and who else might have been present. It also is not known whether NSDUH web respondents perceived the web mode to be a more private method for answering sensitive questions compared with in-person data collection in a private setting using ACASI, but with a field interviewer present. As web-based interviewing is increasingly used for collecting survey data—including data on sensitive topics such as substance use—methodological research comparing data collection via the web with other modes that collect self-administered data would be useful for establishing the factors that encourage or discourage the reporting of sensitive behaviors via the web.
The emphasis on past year rather than lifetime misuse of specific prescription drugs in the NSDUH questionnaire appears to affect the validity of estimates for lifetime misuse of prescription psychotherapeutic drugs (see Section C in the 2015 Methodological Summary and Definitions report; CBHSQ, 2016). Respondents in 2022 who did not misuse prescription psychotherapeutic drugs in the past 12 months were asked only about lifetime misuse of general categories of prescription psychotherapeutic drugs (e.g., prescription pain relievers). Respondents also did not have cues for recalling misuse more than 12 months ago of drugs no longer available by prescription in the United States (e.g., sedatives containing methaqualone, such as those with the brand names Quaalude® or Sopor®). Field testing of these prescription drug questions suggested that the emphasis on the past year misuse of specific prescription drugs can result in underreporting of lifetime misuse of prescription psychotherapeutic drugs. For more information, see the National Survey on Drug Use and Health: 2012 Questionnaire Field Test Final Report and the National Survey on Drug Use and Health: 2013 Dress Rehearsal Final Report (CBHSQ, 2014b, 2014c). For this reason, estimates of lifetime misuse of prescription psychotherapeutic drugs are not included in the 2022 national reports and tables.
The prescription drug questions in 2022 allowed respondents to report any use or misuse in the past 12 months for specific medications within a given psychotherapeutic category (e.g., the benzodiazepine tranquilizers Xanax®, Xanax® XR, generic alprazolam, and generic extended-release alprazolam). These details were presented to respondents to aid them with recall and recognition. However, respondents could have difficulty knowing or remembering whether they took a generic or brand name drug or what type of formulation they took (i.e., immediate release or extended release). Therefore, recall of the use or misuse of prescription drugs containing a given active ingredient has been assumed to be more accurate than recall of the exact drugs respondents took. For example, respondents who took the generic benzodiazepine alprazolam (brand name drug Xanax®) could recognize the drug by its brand name and report use or misuse of “Xanax.” This issue may be especially relevant for respondents who misused prescription drugs by taking them without a prescription of their own. However, self-reports of the use or misuse of Xanax® or alprazolam are equivalent analytically for estimating the use or misuse of tranquilizers containing alprazolam, even if respondents may have misreported the exact drug they used or misused in the past year. Therefore, 2022 NSDUH estimates for the use or misuse of prescription psychotherapeutic drugs in the past year are reported for overall psychotherapeutic drug categories (e.g., tranquilizers) or for subtypes of related drugs (e.g., benzodiazepine tranquilizers, tranquilizers containing alprazolam), but they are generally not reported for specific individual prescription drugs from the NSDUH questionnaire.54
Several measurement issues for the 2022 NSDUH are discussed in this section. Issues addressed include the methods for measuring the use and misuse of prescription drugs, the use and misuse of fentanyl (including illegally made fentanyl [IMF]), the initiation of substance use or misuse of prescription drugs, SUDs, substance use treatment (including medication-assisted substance use treatment), mental health treatment, and the definition of county type. Additionally, this section discusses the mental health measures AMI, SMI, and MDE. Starting with Section 3.4.10, measures are discussed for perceived recovery, nicotine vaping, central nervous system (CNS) stimulant use, suicidality, specific COVID-19-related measures, and modes of marijuana use.
This section also discusses how missing data were handled analytically to produce the estimates found in the national reports and tables for the 2022 NSDUH. Refer to Section 3.3.2 for a discussion of potential bias in estimates because of missing data.
Except where noted, estimates for measures described in this section used the main analysis weight described in Section 2.3.4. The section specifically mentions when estimates used the break-off analysis weight because the measures were not statistically imputed.
Prescription drug questions in 2022 first included a set of “screener” questions that asked respondents to report any use of specific prescription drugs in the past 12 months, regardless of the reason. Respondents were then asked about misuse in the past 12 months for the specific prescription drugs they reported using in that period (see the next paragraph). This structure simplifies the cognitive task for respondents by separating whether they used a specific prescription drug for any reason and, if so, whether they used it in a way constituting misuse.
Misuse of prescription psychotherapeutic drugs was defined as use “in any way a doctor did not direct you to use it/them.” Respondents were presented with examples of use in any way not directed by a doctor, including (1) use without a prescription of one’s own; (2) use in greater amounts, more often, or longer than told to take a drug; and (3) use in any other way not directed by a doctor. This definition of misuse focuses solely on behaviors constituting misuse, independent of respondents’ motivations for those behaviors. This definition also includes overuse of prescribed medication.
The 2022 NSDUH focused on the misuse of specific prescription drugs in the past 12 months. Focusing on the past year better addresses the information needs of policymakers in federal and state agencies who are concerned with recent misuse of prescription drugs that were available by prescription in the United States. A 12-month time frame also is closer to the interview date and has better recall. Thus, a 12-month time frame is expected to yield more accurate estimates for the recent misuse of prescription drugs. As noted in Section 3.3.4.2, however, the emphasis on the past year misuse of specific prescription drugs is assumed to result in underreporting of lifetime misuse of prescription drugs. Therefore, the 2022 Detailed Tables (CBHSQ, 2023k) do not show estimates for the lifetime misuse of prescription drugs.
Although a form of methamphetamine (Desoxyn®) can be prescribed in the United States, most methamphetamine used in the United States is manufactured illegally. Therefore, questions about methamphetamine use are in a questionnaire section that is separate from questions about prescription stimulants.
In 2022, variables for any use of prescription drugs in overall psychotherapeutic categories (e.g., pain relievers) in the lifetime and past year periods underwent statistical imputation to remove missing values (see Section 2.3.3). Variables for the lifetime, past year, and past month misuse of prescription drugs in overall psychotherapeutic categories also have been imputed. Similarly, variables for the past year use and misuse of benzodiazepines and fentanyl products were imputed for 2022. However, certain variables for any use and misuse of prescription drugs have not been imputed and therefore retained missing values. Section 4.2 discusses these prescription drug measures and how missing data were handled in those situations. Also, see Section 3.3.2 for a discussion of the potential bias in estimates depending on how missing data were handled.
Respondents were not counted as having misused “any other” prescription drug in the past year if the only other drugs they specified were over-the-counter (OTC) drugs.55 Respondents also were not counted as having misused any other prescription drug if (1) the only other drugs they specified corresponded to prescription drug subtypes in the NSDUH questionnaire for that psychotherapeutic category (e.g., pain relievers containing hydrocodone), or (2) they specified only drugs in these subtypes and OTC drugs. For example, respondents who specified Vicodin® and OTC drugs (e.g., acetaminophen) as the only other prescription pain relievers they misused in the past year were counted in estimates for the past year misuse of hydrocodone products but were not counted in estimates for the past year misuse of any other pain reliever.
This procedure could not be applied to estimates for any use in the past year (i.e., not necessarily misuse) of other prescription drugs in a psychotherapeutic category because respondents were not asked to specify the names of other drugs they used. For example, if respondents reported the use of only other prescription drugs in a category, it cannot be determined whether the other drugs that respondents used were all OTC drugs. It also cannot be determined whether the “other” prescription drugs that respondents used belonged only to existing subtypes in that section of the interview. Additional details about these procedures are described in the 2017 Methodological Summary and Definitions report (CBHSQ, 2018).
Data from the Centers for Disease Control and Prevention’s (CDC’s) National Vital Statistics System indicate that overdose deaths involving synthetic opioids other than methadone have been the leading drugs for opioid-involved overdose deaths since the end of 2016 (Ahmad et al., 2023). This involvement of synthetic opioids in fatal overdoses has been attributed to fentanyl and fentanyl analogues that are made illegally in clandestine laboratories rather than by the pharmaceutical industry. These forms of IMF and analogues have been mixed with heroin as an adulterant, substituted for heroin entirely, or sold as counterfeit prescription drugs (Ciccarone, 2019). From 2016 to 2021, age-adjusted rates of drug overdose deaths more than tripled for deaths involving fentanyl (Spencer et al., 2023).
From 2015 to 2021, NSDUH asked about the use and misuse of pharmaceutical forms of fentanyl but did not ask specifically about the use of IMF. However, respondents could specify in the special drugs section of the NSDUH interview that fentanyl was another drug that they injected with a needle. Because many pharmaceutical fentanyl products that are available by prescription in the United States (e.g., Duragesic®, Fentora®, generic fentanyl) are in forms such as skin patches or “lollipops” that would require extraction of the fentanyl before it can be injected, most reports in NSDUH of the injection of fentanyl are assumed to involve the injection of IMF. However, reports of fentanyl injection that require respondents to specify it as some other drug that they injected are likely to yield underestimates of IMF use (Kroutil et al., 2010). Moreover, heroin that contains IMF as an adulterant could be used in ways other than injection, such as smoking or sniffing (Mars et al., 2018).
Therefore, the 2022 NSDUH included questions in the emerging issues section for the first time that specifically asked about the use of IMF. Respondents aged 12 or older were asked whether they ever used IMF and, if so, how long it had been since they last used it. The questionnaire explained that IMF is fentanyl that people cannot get from a doctor or pharmacy and that IMF can come in forms such as powder, pills, blotter paper, or mixed with heroin or other drugs. If respondents reported that they used IMF in any way within the past 12 months or they did not know or refused to report when they last used IMF, they also were asked whether they ever used a needle to inject it and, if so, how long it had been since they last injected it. Respondents who reported using IMF with a needle in their lifetime and reported last using it in any way more than 12 months ago were not asked when they last used a needle to inject IMF; logically, these respondents last injected IMF more than 12 months ago.
Variables for the lifetime and most recent use of IMF overall were imputed and should be analyzed using the main analysis weight. However, variables for the lifetime and most recent use of IMF with a needle were not imputed. Therefore, analysis of variables for the injection of IMF should use the break-off analysis weight.
Beginning in 2022, national reports and tables included new estimates for aggregate measures that included past year use of pharmaceutical fentanyl products or IMF. The measure for any use of fentanyl in the past year included reports of any use of pharmaceutical fentanyl or use of IMF in the past year. The measure for fentanyl misuse included misuse of pharmaceutical fentanyl or use of IMF in the past year.
In NSDUH, initiation refers to the first use or misuse of a particular substance. For prescription psychotherapeutic drugs (pain relievers, tranquilizers, stimulants, and sedatives), initiation refers to the first time misuse ever occurred.56 All of the initiation variables used to create published estimates for the 2022 NSDUH underwent statistical imputation to remove missing values (see Section 2.3.3). Therefore, these variables were not subject to the kinds of potential bias because of missing data described in Section 3.3.2.
In 2022, the survey questionnaire collected year and month of first use for recent initiates—that is, people who used a particular substance for the first time at their current age or the year before their current age. Month, day, and year of birth also were obtained directly or were imputed for item nonrespondents as part of the data postprocessing. Additionally, the date of the interview was recorded for both in-person and web respondents.
Past year initiation for the 2022 NSDUH referred to respondents whose date of first use of a substance (or misuse for psychotherapeutic drugs) was within the 12 months prior to their interview date.57 Past year initiation was determined by self-reported past year use, the age at first use, the year and month of recent new use, and the interview date.
Calculations of estimates of past year initiation did not take into account whether respondents initiated substance use while a resident of the United States. This method of calculation allowed for direct comparability with other standard measures of substance use because the populations of interest for the measures will be the same (i.e., both measures examined all possible respondents and were not restricted to those initiating substance use only in the United States).
One important note for initiation estimates is the relationship between the main categories and subcategories of substances (e.g., hallucinogens would be a main category, and LSD, phencyclidine [PCP], and Ecstasy would be subcategories in relation to hallucinogens). For most measures of substance use from the 2022 NSDUH, any member of a subcategory was by necessity a member of the main category (e.g., if respondents were past month users of Ecstasy, then they were also past month users of any hallucinogen). However, this situation was not true for estimates for the initiation of substance use. For example, an individual can initiate use of any hallucinogen, LSD, PCP, or Ecstasy only once. Respondents who initiated use of any hallucinogen more than 12 months ago by definition were not past year initiates of hallucinogen use, even if they initiated use of LSD, PCP, or Ecstasy in the past year.
A similar issue applied to initiation estimates for the aggregate substance use categories for the use of any illicit drug and the misuse of prescription psychotherapeutic drugs, tranquilizers or sedatives as a combined category, benzodiazepines, opioids (i.e., heroin or prescription pain relievers), and CNS stimulants (i.e., cocaine, methamphetamine, or prescription stimulants). People who first misused prescription stimulants in the past 12 months but who first misused prescription pain relievers more than 12 months prior to the interview date would be past year initiates for the misuse of stimulants. These people would not be past year initiates for the misuse of prescription psychotherapeutic drugs or illicit drugs because they had already misused pain relievers more than 12 months ago. Because of the potential for respondents to underreport lifetime (but not past year) misuse of prescription psychotherapeutic drugs (see the section below for the initiation of misuse of prescription psychotherapeutic drugs), lifetime (but not past year) misusers of prescription drugs could be misclassified as past year initiates for illicit drugs or other aggregate substance use categories (e.g., opioids) if they reported past year initiation of another illicit drug (e.g., heroin) but failed to report their lifetime misuse of a prescription psychotherapeutic drug (e.g., pain relievers). Section 4.5.3 discusses additional issues for the measurement of initiation of benzodiazepine misuse. For these reasons, the 2022 national reports and tables do not show initiation estimates for the aggregate categories of illicit drugs, prescription psychotherapeutic drugs, opioids, benzodiazepines, the aggregate category for tranquilizers or sedatives, or CNS stimulants.
Also, NSDUH does not collect initiation data for pipe tobacco. Therefore, the aggregate risk for initiation of use of any tobacco product cannot be determined (i.e., including pipe tobacco). For the same reason, the aggregate measure of any tobacco product or nicotine vaping cannot be determined, even though nicotine vaping initiation data are available starting with the 2022 NSDUH. The 2022 NSDUH also did not collect initiation data on marijuana vaping or vaping of flavoring. Thus, the 2022 national reports and tables did not show initiation estimates for the aggregate category of any tobacco product use, any tobacco product use or nicotine vaping, marijuana vaping, or vaping of flavoring.
In addition to estimates of the number of people initiating use of a substance in the past year, 2022 NSDUH estimates were computed for the mean age at first use or misuse among past year initiates of these substances. Unless specified otherwise, estimates of the mean age at initiation in the past 12 months were restricted to people aged 12 to 49 so that these mean age estimates were not influenced by those few respondents who were past year initiates and were aged 50 or older. As a measure of central tendency, means are influenced by the presence of extreme values in the data. Therefore, constraining the mean age estimates to past year initiates aged 12 to 49 was expected to increase the utility of these results to health researchers and analysts by providing a less biased picture of the substance use initiation behaviors among the civilian, noninstitutionalized population in the United States. This constraint was applied only to estimates of mean ages at first use and did not affect estimates for the 2022 NSDUH of the numbers of new users or associated percentages (e.g., the percentage of past year users who initiated use in the past year).
For cigarettes, nicotine vaping, smokeless tobacco, cigars, alcohol, marijuana, cocaine, crack cocaine, heroin, hallucinogens, inhalants, and methamphetamine, respondents were classified as past year initiates if there were fewer than 365 days between the interview date in 2022 and the imputed month, day, and year of first use of the relevant substance. (If respondents reported first use in calendar year 2021, their first use could be within 365 days of the interview date.) The total number of past year initiates can be used in the estimation of different percentages. For these substances, denominators for the percentages vary according to whether rates are being estimated for (1) all people in the population (or all people in a subgroup of the population, such as people in a given age group), (2) people who are at risk for initiation because they have not used the substance of interest prior to the past 12 months, or (3) past year users of the substance. The 2022 Detailed Tables (CBHSQ, 2023k) show all three of these percentages.
Respondents were asked about the initiation of misuse of prescription psychotherapeutic drugs only for the individual prescription drugs they misused in the past 12 months. Asking respondents to recall their first misuse of any prescription drug in an overall category (e.g., pain relievers) would require them to think about all prescription drugs that could have been available to them when they initiated misuse. However, some of these drugs may no longer have been available when respondents were interviewed.
If respondents reported they first misused one or more prescription drugs at an age or in a year and month more than 12 months prior to the interview date, they logically were not past year initiates for misuse of any drug in that psychotherapeutic category (e.g., pain relievers). For each psychotherapeutic drug category, as the number of prescription drugs that respondents misused in the past 12 months increases, the likelihood also increases that respondents will have first misused some of them more than 12 months ago.
If respondents reported only past year initiation of the drugs they misused in the past 12 months, they were asked in a follow-up question whether they ever misused any drug in that category more than 12 months prior to the interview.58 If respondents answered the follow-up question as “yes,” meaning that they had misused a drug in that category more than 12 months ago, then they were classified as not having initiated misuse in the past year. Respondents who answered the follow-up question as “no” were classified as past year initiates. If respondents answered the follow-up question on initiation as “don’t know” or “refused,” then their status as a past year initiate (or not) was resolved through imputation (see Section 2.3.3).
Because of this question structure for identifying respondents who initiated misuse of any psychotherapeutic drug in a given category in the past year, measures of the age and date of first misuse of any psychotherapeutic drug in that category were created only for respondents who were past year initiates. If past year initiates had no missing data for the age, year, and month when they first misused any psychotherapeutic drug in that category, then the age, year, and month of first misuse logically were assigned from the earliest reports.59 If past year initiates did not know or refused to report the age when they first misused some drugs in that category but they reported first misuse of at least one psychotherapeutic drug in the category at an age 1 year younger than their current age, then it nevertheless could be logically inferred that this was the age when these past year initiates first misused any drug in that category. Similarly, if past year initiates did not know or refused to report the year when they first misused some drugs in that category but they reported first misuse of at least one psychotherapeutic drug in the previous calendar year (e.g., 2021 for respondents in the 2022 NSDUH), then it could be logically inferred respondents initiated misuse of any drug in that category in the previous calendar year. If it was not possible to assign a definite age, year, and month of first misuse for a past year initiate based on the respondent’s questionnaire data, then these values were assigned through imputation.
Field testing in 2013 of redesigned questions for the initiation of misuse of prescription drugs indicated that estimated numbers and percentages of people who initiated the misuse of prescription drugs in the past year were similar based on the redesigned questions and questions from the main survey that measured past year initiation. For more information, see the 2013 Dress Rehearsal Final Report (CBHSQ, 2014c). Therefore, the 2022 national reports and tables present estimated numbers of people who initiated the misuse of prescription pain relievers, tranquilizers, stimulants, or sedatives in the past year.
In addition, the total number of past year initiates of misuse of any psychotherapeutic drug in a category can be used in the estimation of percentages among (1) all people in the population (or all people in a subgroup of the population, such as those in a given age group) and (2) people who were past year users of the substance. The 2022 Detailed Tables (CBHSQ, 2023k) show estimates for these two percentages.
As noted in Section 3.3.4, however, respondents who last misused prescription psychotherapeutic drugs in a category more than 12 months ago may underreport misuse, especially if they were not presented with examples of drugs formerly available by prescription in the United States but were no longer available at the time respondents were interviewed. These respondents who did not report misuse occurring more than 12 months ago would be misclassified as still being “at risk” for initiation of misuse of prescription drugs in that psychotherapeutic category.60 For this reason, the 2022 Detailed Tables do not show percentages for initiation of misuse of psychotherapeutic drugs among people who were at risk for initiation.
The NSDUH questionnaire included questions designed to measure dependence on nicotine in the form of cigarettes. The questionnaire also included questions to measure SUDs for alcohol and drugs. Estimates for nicotine dependence, SUD, and SUD severity for alcohol and drugs are included in national reports and tables for the 2022 NSDUH.
For nicotine (cigarettes), questions pertaining to dependence were based on the Nicotine Dependence Syndrome Scale (NDSS; Shiffman et al., 1995, 2004) and the Fagerstrom Test of Nicotine Dependence (FTND; Fagerstrom, 1978; Heatherton et al., 1991). Nicotine dependence was not measured for respondents who did not smoke cigarettes in the past month but used other products containing nicotine.
To identify patterns of nicotine (cigarette) dependence within the 2022 NSDUH data, questions measured dependence on nicotine through the use of cigarettes. Respondents were classified as being dependent if they met either the NDSS or the FTND classifications for dependence. The 2022 NSDUH contained 19 NDSS questions addressing five aspects of dependence: (1) smoking drive (compulsion to smoke driven by nicotine craving and withdrawal), (2) nicotine tolerance, (3) continuous smoking, (4) behavioral priority (i.e., preferring smoking over other reinforcing activities), and (5) stereotypy (i.e., fixed patterns of smoking). The 2022 NSDUH contained two mutually exclusive questions (DRCGE19a and DRCGE19b) addressing the FTND measure of dependence. These questions ask respondents who reported smoking cigarettes in the past month if the first cigarette they smoked was within 30 minutes of waking up on the days they smoked.
Missing data for nicotine dependence were statistically imputed for past month cigarette smokers. See Section 2.3.3 for more information on the imputation procedures.
SUD estimates for drugs and alcohol in the 2022 NSDUH were based on the criteria in the Diagnostic and Statistical Manual of Mental Disorders, 5th edition (DSM-5; American Psychiatric Association [APA], 2013). Respondents were asked SUD questions separately for any drugs or alcohol they used in the 12 months prior to the survey.61 SUD questions for drugs applied to marijuana, cocaine (including crack), heroin, hallucinogens, inhalants, methamphetamine, and any use of psychotherapeutic drugs, including prescription pain relievers, tranquilizers, stimulants, or sedatives. Beginning in 2021, NSDUH respondents who reported any use of prescription psychotherapeutic drugs in the past year (i.e., not just misuse of prescription drugs) were asked the respective SUD questions for that category of prescription drugs. More information on how the current SUD questions were developed based on DSM-5 criteria can be found in the 2020 Methodological Summary and Definitions report (CBHSQ, 2021).
Users of NSDUH reports and tables also need to be aware that questions about the use of IMF appeared after SUD questions in the 2022 NSDUH questionnaire. See Section 3.4.2 for additional information about the IMF questions. For this reason, overall SUD, drug use disorder, and opioid use disorder measures do not capture disorders arising solely from the use of IMF.
DSM-5 includes the following SUD criteria (as measured in the 2022 NSDUH):
Table 3.6 shows how these 11 DSM-5 SUD criteria apply to substances in NSDUH. For prescription psychotherapeutic drugs (i.e., prescription pain relievers, tranquilizers, stimulants, or sedatives), Table 3.6 also shows how these criteria apply if respondents misused prescription psychotherapeutic drugs, or if they simply used but did not misuse prescription drugs in the past year. For consistency with the DSM-5 criteria, NSDUH respondents were classified as having an SUD if they met two or more of the applicable criteria in a 12-month period.
For alcohol, marijuana, cocaine, heroin, and methamphetamine, shown in Table 3.6, respondents were classified as having an SUD if they had at least 2 of the 11 criteria in a 12-month period. However, for hallucinogens and inhalants, respondents were classified with a disorder if they had at least 2 of the first 10 criteria in the past 12 months; the withdrawal criterion does not apply to hallucinogens and inhalants.
For the prescription drugs shown in Table 3.6, the applicable DSM-5 criteria for classifying respondents as having a prescription drug use disorder depends on whether respondents misused prescription drugs or used but did not misuse prescription drugs in the past year. If respondents misused prescription drugs in the past year, they were classified as having a prescription drug use disorder if they had at least 2 of the 11 criteria shown in Table 3.6. However, if respondents used but did not misuse prescription drugs in the past year, they were classified as having a prescription drug use disorder if they had at least two of the first nine criteria shown in Table 3.6. Criteria 10 (tolerance) and 11 (withdrawal) do not apply to respondents who used but did not misuse these prescription drugs in the past year; tolerance and withdrawal can occur as normal physiological adaptations when people use these prescription drugs appropriately under medical supervision (Hasin et al., 2013).
Substances64 that are included in selected SUD measures in the 2022 NSDUH are as follows:
The severity of an SUD according to DSM-5 criteria was determined by the number of individual criteria that a respondent met for a particular substance (or category of substances). The number of criteria required for each severity level was the same for every substance, regardless of how many criteria were applicable for the substance.
In addition to the three levels of SUD severity for individual substances, measures of severity were created for aggregate SUD categories starting with the 2022 NSDUH. These aggregate SUD categories include the following: any SUD, drug use disorder, prescription drug use disorder, tranquilizer or sedative use disorder, opioid use disorder, and CNS stimulant use disorder. SUD severity measures for these aggregate SUD categories were defined from the maximum severity level (i.e., mild, moderate, or severe) across the multiple SUDs that were included in the category. For example, if people had a moderate alcohol use disorder and a mild marijuana (cannabis) use disorder as their only SUDs in the past year, then they were classified as having moderate SUD.
Missing values in the DSM-5 SUD data for drugs and alcohol were replaced using the modified predictive mean neighborhood (modPMN) imputation method described in Section 2.3.3. Consequently, the variables for specific SUDs (e.g., marijuana use disorder) as well as the composite SUD variables (e.g., drug use disorder) were not subject to the kinds of potential biases due to missing data described in Section 3.3.2.
Imputation of the SUD data reflected imputation of the variables from the corresponding substance use sections for the most recent use of alcohol, marijuana, cocaine, heroin, hallucinogens, inhalants, methamphetamine, or prescription psychotherapeutic drugs. Only the final SUD and severity outcomes were imputed; individual SUD criterion variables for a given substance were not. For example, if the edited variable for the most recent use of any hallucinogen was missing and then imputed to indicate use more than 12 months ago, then no imputation was necessary for hallucinogen use disorder. On the other hand, if that variable was missing and imputed to indicate past year use, then the overall SUD measures for hallucinogens were also imputed, but not the individual criterion variables for hallucinogen use disorder. ModPMN was also used to determine the respondent’s final hallucinogen use disorder outcome if the respondent reported fewer than two SUD symptoms for hallucinogens, and there were enough individual hallucinogen use disorder questions with missing data to potentially classify the respondent as having a past year hallucinogen use disorder.
For alcohol and marijuana, respondents were asked the SUD questions if they reported substance use on more than 5 days in the past year or if they reported any substance use in the past year but had missing data for the frequency of use in the past year. Therefore, inconsistencies could occur where respondents were classified as having an alcohol or marijuana use disorder but their imputed frequency of use was fewer than 6 days in the past year. However, this situation was uncommon. For example, about 42,000 respondents (unweighted) reported past year alcohol use in 2022.65 Of these, fewer than 100 respondents had missing frequency data and were asked the alcohol use disorder questions, but their final imputed frequency of use indicated they used alcohol on 5 or fewer days in the past year.
For methamphetamine, cocaine, and heroin, respondents were asked the respective SUD questions if they reported past year use in the corresponding substance use sections or if they reported use in the past year in the special drugs section (i.e., use of methamphetamine, cocaine, or heroin with a needle in the past year or smoking or sniffing of heroin in the past year). Thus, the questionnaire logic allowed some respondents to be asked the SUD questions for these drugs even if they did not report past year use when they were asked previously about their most recent use of methamphetamine, cocaine, crack cocaine, or heroin. For example, about 1,350 respondents in 2022 were asked the questions about cocaine use disorder because they reported past year use when asked directly about their most recent use of cocaine or crack. Fewer than 10 additional respondents were asked these questions because they reported past year use of cocaine with a needle in the special drugs section despite not having previously reported past year use of cocaine or crack.
Missing or incomplete responses were not imputed in the special drugs section for the use of cocaine, heroin, or methamphetamine with a needle or for smoking or sniffing heroin. Therefore, if respondents were imputed to have last used cocaine, heroin, or methamphetamine more than 12 months ago and there was nothing from the special drugs section to indicate use of these substances in the past year, then the final imputed recency was used to infer that SUD questions did not apply.
The substance use treatment questions underwent considerable revisions for the 2022 NSDUH (see Section 2.2.2). These revisions were intended to reflect contemporary changes in the delivery of substance use treatment services. The following is a summary of key changes to these questions:
Because of these changes, the definition for the receipt of substance use treatment changed for 2022. Estimates based on these outcomes should not be compared with estimates from 2021 because of these changes.66
Questions for whether respondents perceived an unmet need for substance use treatment and the reasons for respondents not receiving treatment were also revised for the 2022 NSDUH. Specific changes are discussed in Section 3.4.5.5 in the context of measurement of these outcomes.
Receipt of substance use treatment includes the receipt of treatment in the past year for the use of alcohol or drugs in an inpatient location, in an outpatient location, via telehealth, or in a prison, jail, or juvenile detention center. The definition also includes the receipt of MAT for alcohol use or opioid use.
Inpatient treatment was defined as treatment in locations where people stayed overnight or longer and included the following locations:
Outpatient treatment was defined as treatment people received in locations that did not require them to stay overnight or longer. These measures included the following locations:
Questions on MAT were asked in the emerging issues section of the questionnaire in 2021. MAT questions were asked in the alcohol or drug treatment section for 2022 in the context of questions about other substance use treatment in the past 12 months. The skip logic also changed for these questions in the alcohol and drug treatment section. Therefore, estimates for MAT in 2022 are not comparable with MAT estimates from the 2021 NSDUH.67
Variables for the receipt of substance use treatment in the past year in inpatient locations, in outpatient locations, via telehealth, or in a prison, jail, or juvenile detention center were statistically imputed. Variables also were statistically imputed for the receipt of MAT in the past year for alcohol use or opioid use. Consequently, variables in 2022 for the receipt of substance use treatment in the past year do not have missing data.
The 2022 NSDUH also collected information on the receipt of other services in the past year for the use of alcohol or drugs, including the following:
NSDUH did not classify these other services as “substance use treatment.” However, they were included in a separate aggregate measure created to cover the receipt of substance use treatment or other services. Variables for the receipt of other services also were statistically imputed, so these variables do not have missing data.
If respondents in the 2022 NSDUH reported the use of alcohol or drugs in their lifetime and reported that they received substance use treatment in the past year, then they were asked to report the substances for which they received treatment. Questions varied depending on the locations in which people received treatment or whether people received treatment via telehealth. Respondents who received other services in the past year also were asked to report the substances for which they received these services.
For MAT, the questions applied specifically to the use of alcohol or opioids. Respondents who reported lifetime use of alcohol were asked whether they received MAT specifically for their use of alcohol. Although respondents were asked about MAT for their use of “drugs,” respondents were asked this MAT question only if they reported lifetime use of opioids (i.e., heroin or prescription pain relievers).
Respondents who reported receiving treatment in inpatient or outpatient locations in the past year were asked to report whether they received treatment for the specific substances that they used in their lifetime; respondents were asked about treatment only for the specific substances they reported using in their lifetime. Respondents could be asked about the receipt of inpatient or outpatient treatment for the following substances:
For example, if respondents reported the use of alcohol, marijuana, cocaine, heroin, and prescription pain relievers in their lifetime, and they reported the receipt of treatment in one or more outpatient locations in the past year, then they were asked whether they received treatment as an outpatient for their use of these five specific substances. These respondents were not asked whether they received treatment as an outpatient for their use of hallucinogens, inhalants, methamphetamine, prescription tranquilizers, prescription stimulants, or prescription sedatives. The same logic applied to questions for the receipt of treatment as an inpatient in the past year for the use of specific substances respondents used in their lifetime.
In addition to these substances, respondents who reported substance use treatment as an inpatient or an outpatient were asked whether they received treatment in the respective setting for their use of “some other drug.” Respondents were asked to specify the other drug or drugs for which they received treatment. However, respondents might not report that they received treatment as an inpatient or an outpatient for their use of a particular substance (e.g., heroin), but they could specify it as “some other drug” for which they received treatment. In this situation, respondents were logically inferred to have received treatment in the respective setting for their use of that substance.
In 2022, relatively large proportions of people who reported that they received inpatient or outpatient treatment in the past 12 months did not indicate the specific substance(s) for which they received treatment in these locations, including treatment for the use of some other drug. Stated another way, these reports of inpatient or outpatient treatment were not substantiated by reports of treatment for the use of specific substances. Specifically, more than one fourth (26.2 percent) of respondents who reported inpatient treatment in the past year did not report the specific substances for which they received treatment as inpatients. Among respondents who reported outpatient treatment in the past year, more than one third (35.0 percent) did not report the specific substances for which they received treatment as outpatients. A “substance unspecified” category was created for these respondents. Because of this issue with unsubstantiated data for inpatient or outpatient treatment for the use of specific substances, estimates of treatment for the use of alcohol, drugs, or both alcohol and drugs in these locations are likely to be underestimates.
Respondents who reported treatment via telehealth or treatment in a prison, jail, or juvenile detention center and who reported lifetime use of alcohol and drugs were asked for these types of treatment whether they received treatment for their use of alcohol only, drugs only, or both alcohol and drugs. Respondents were not asked these follow-up questions if they reported lifetime use of only alcohol or only drugs.
If respondents reported the lifetime use of alcohol, and they answered “no” to all questions about their use of drugs in their lifetime, then they were logically inferred to have received these types of treatment for their use of alcohol only. Similarly, if respondents reported the lifetime use of one or more drugs, and they answered “no” for their lifetime use of alcohol, then they were logically inferred to have received these types of treatment for their use of drugs only.
Edited variables for the receipt of these types of treatment for the use of alcohol only, drugs only, or both alcohol and drugs retained missing values if respondents reported the lifetime use of only alcohol or only drugs but they had missing data for the lifetime use of some substances. The recoded variables for the receipt of these types of treatment for the use of alcohol or the use of drugs reduced the amount of missing data by incorporating data from imputed variables for the lifetime use of alcohol and drugs. Respondents with missing data were excluded from the analyses to produce published estimates for the 2022 NSDUH. See Section 3.3.2 for a discussion of the potential bias in estimates because of missing data.
For the other substance use services described in Section 3.4.5.2, respondents who reported lifetime use of alcohol and drugs were asked for these other services whether they received these other services for their use of alcohol only, drugs only, or both alcohol and drugs. Respondents were not asked these follow-up questions if they reported lifetime use of only alcohol or only drugs.
If respondents reported the lifetime use of alcohol, and they answered “no” to all questions about their use of drugs in their lifetime, then they were logically inferred to have received these other services for their use of alcohol only. Similarly, if respondents reported the lifetime use of one or more drugs, and they answered “no” for their lifetime use of alcohol, then they were logically inferred to have received these other services for their use of drugs only.
Edited variables for the receipt of specific other services for the use of alcohol only, drugs only, or both alcohol and drugs retained missing values if respondents reported the lifetime use of only alcohol or only drugs but they had missing data for the lifetime use of some substances. For example, if respondents reported the lifetime use of only alcohol, but they did not know or refused to report whether they had ever used some drugs, then it could not be determined unambiguously that these respondents were lifetime users of only alcohol.
Historically, NSDUH data products have included substance use treatment at a “specialty facility” in the past year as part of the definition for whether people needed substance use treatment. With the changes to the questionnaire in 2022, the term “specialty facility&38221; was dropped from 2022 NSDUH data products.
Consequently, the definition of the need for substance use treatment was revised for 2022. Respondents were classified as needing substance use treatment if they had an SUD in the past year, as defined in Section 3.4.4, or they received substance use treatment in the past year, as defined in Section 3.4.5.1. As noted previously, the “other services” described in Section 3.4.5.2 were not counted as substance use treatment. Because the variables for SUD and receipt of substance use treatment in the past year were imputed, the variable for the need for substance use treatment does not have missing data.
Questions about whether respondents perceived an unmet need for substance use treatment and the reasons for not receiving treatment were also revised for the 2022 NSDUH.
NSDUH respondents were classified as having a perceived unmet need for substance use treatment if they did not receive substance use treatment in the past year and reported either of the following:
Questions about reasons for people not receiving substance use treatment (i.e., barriers to treatment) were asked of respondents who reported a perceived unmet need for substance use treatment. The list of possible barriers to treatment also was expanded for 2022. For each reason for not receiving treatment, respondents were asked whether that reason was “one of the reasons” or “not one of the reasons” they did not seek or get professional counseling, medication, or other treatment for their use of alcohol or drugs.
Variables for the perceived unmet need for substance use treatment and reasons for not receiving substance use treatment were not imputed and had missing data. Respondents with missing data were excluded from the analyses used to produce published estimates for the 2022 NSDUH. See Section 3.3.2 for a discussion of the potential bias in estimates because of missing data.
The mental health treatment questions underwent considerable revisions for the 2022 NSDUH (see Section 2.2.2). These revisions were intended to reflect contemporary changes in the delivery of mental health treatment services. The changes also made the content more similar between the alcohol and drug treatment and the mental health services utilization sections of the questionnaire. The following is a summary of key changes to these questions:
Because of these changes, the definition for the receipt of mental health treatment changed for 2022. Estimates based on these outcomes should not be compared with estimates from 2021 because of these changes.68
Questions for whether respondents perceived an unmet need for mental health treatment and the reasons for respondents not receiving treatment were also revised for the 2022 NSDUH. Specific changes are discussed in Section 3.4.6.3 in the context of measurement of these outcomes.
Receipt of mental health treatment includes the receipt of treatment in the past year to help people with their mental health, emotions, or behavior that was received in an inpatient location, in an outpatient location, via telehealth, or in a prison, jail, or juvenile detention center. The definition also includes the receipt of prescription medication to help with mental health, emotions, or behavior.
Inpatient treatment was defined as treatment in locations where people stayed overnight or longer and included the following locations:
Outpatient treatment was defined as treatment people received in locations that did not require them to stay overnight or longer. These measures included the following locations:
Variables for the receipt of mental health treatment in the past year in inpatient locations, in outpatient locations, via telehealth, or in a prison, jail, or juvenile detention center were statistically imputed. The variable for the receipt of prescription medication to treat mental health, emotions, or behavior in the past year was also statistically imputed. Consequently, variables in 2022 for the receipt of mental health treatment in the past year do not have missing data.
In addition to presenting estimates for all respondents who received mental health treatment in the past year, NSDUH presents estimates for the receipt of mental health treatment among people with mental health issues. NSDUH produces direct estimates only for the mental disorder of an MDE and an MDE with severe impairment in the past year (see Section 3.4.9). Estimates are presented in national reports and tables for the receipt of mental health treatment in the past year among adolescents aged 12 to 17 who had an MDE or an MDE with severe impairment in the past year. Adolescent respondents with missing data for the MDE outcomes were excluded from the analyses (see Section 3.3.2).
The 2022 Key Substance Use and Mental Health Indicators report (CBHSQ, 2023j) also presents estimates for the receipt of mental health treatment among adults aged 18 or older who had an MDE in the past year. As noted in Table 2.5 and Section 3.4.9, the past year MDE variable for adults was imputed for 2022 and had no missing data.
NSDUH also produces estimates for AMI and SMI in the past year among adults aged 18 or older. However, these estimates are model-based predictions rather than direct estimates (see Section 3.4.8). Nevertheless, national reports and tables for the 2022 NSDUH present estimates of the numbers and percentages of adults with AMI or SMI who received mental health treatment in the past year. Because variables for AMI, SMI, and the receipt of mental health treatment among adults were imputed for 2022, these estimates had no missing data.
The 2022 NSDUH also collected information on the receipt of other services in the past year to help people with their mental health, emotions, or behavior. These other services include the following:
NSDUH did not classify these other services as “mental health treatment.” However, they were included in a separate aggregate measure created to cover the receipt of mental health treatment or other services. Variables for the receipt of other services also were statistically imputed, so these variables do not have missing data.
Questions about whether respondents perceived an unmet need for mental health treatment and the reasons for not receiving treatment were also revised for the 2022 NSDUH.
NSDUH respondents were classified as having a perceived unmet need for mental health treatment if they did not receive mental health treatment in the past year and reported either of the following:
Questions about reasons for people not receiving mental health treatment (i.e., barriers to treatment) were asked of respondents who reported a perceived unmet need for mental health treatment. The list of possible barriers to treatment was expanded for adults in 2022, and the same list was asked of adolescents aged 12 to 17. For each reason for not receiving mental health treatment, respondents were asked whether that reason was “one of the reasons” or “not one of the reasons” they did not seek or get professional counseling, medication, or other treatment for their mental health, emotions, or behavior.
Variables for the perceived unmet need for mental health treatment and reasons for not receiving mental health treatment were not imputed and had missing data. Respondents with missing data were excluded from the analyses to produce published estimates for the 2022 NSDUH. See Section 3.3.2 for a discussion of the potential bias in estimates because of missing data.
County type is based on the “Rural-Urban Continuum Codes”69 developed by the U.S. Department of Agriculture. The county type measure used in 2022 was based on the 2013 Rural-Urban Continuum Codes. Because counties are defined for all NSDUH respondents, the county type measures did not have missing data.
To create the 2013 Rural-Urban Continuum Codes, all U.S. counties and county equivalents were first grouped according to their official metropolitan-nonmetropolitan status (i.e., statistical area definitions), as determined by the Office of Management and Budget (OMB) in February 2013. This grouping distinguished metropolitan counties by the population size of their metropolitan area and nonmetropolitan counties by their degree of urbanization and adjacency to a metropolitan area. The OMB determined current metropolitan status by applying population and worker commuting criteria to the results of the 2010 census and the 2006-2010 ACS. No major changes were made in either the metropolitan-nonmetropolitan or urban-rural criteria between 2000 and 2010. However, the decennial census long form was eliminated in 2010, and the OMB used 5-year average commuting flow data from the 2006-2010 ACS rather than a point-in-time estimate to delineate metropolitan and micropolitan areas.
Nonmetropolitan counties in the three urban-sized categories were further subdivided by whether the county was adjacent to one or more metropolitan areas. A nonmetropolitan county was defined as adjacent if it physically adjoined one or more metropolitan areas and had at least 2 percent of its employed labor force commuting to central metropolitan counties. Nonmetropolitan counties not meeting these criteria were classed as nonadjacent. The 2006-2010 ACS commuting flow data were also used to compute adjacency for the 2013 Rural-Urban Continuum Codes.
Metropolitan and nonmetropolitan categories were subdivided into three metropolitan and six nonmetropolitan categories, resulting in a nine-part county codification.
For NSDUH, nonmetropolitan counties were categorized as “urbanized,” “less urbanized,” and “completely rural.” The terms “urbanized,” “less urbanized,” and “completely rural” for counties are not based on the relative proportion of the county population in urbanized areas but rather are based on the absolute size of the population in urbanized areas. For example, some counties classified as “less urbanized” had over 50 percent of the county population residing in urbanized areas, but this percentage represented fewer than 20,000 people in the county.
The 1992 Alcohol, Drug Abuse, and Mental Health Administration Reorganization Act created SAMHSA and required the new organization to develop a definition and methodology for estimating SMI among adults for use by states in developing their plans for use of block grant funds distributed by SAMHSA. A technical advisory group convened by SAMHSA was tasked with developing a definition of SMI, which was published in the Federal Register in 1993 (SAMHSA, 1993):
Pursuant to Section 1912(c) of the Public Health Service Act, as amended by Public Law 102-321, “adults with serious mental illness” are defined as the following:
In December 2006, a new technical advisory group was convened by SAMHSA’s Office of Applied Studies (which later became CBHSQ) and the Center for Mental Health Services to solicit recommendations for data collection strategies to address SAMHSA’s legislative requirements. Although the technical advisory group recognized the ideal way to estimate SMI in NSDUH would be to administer a clinical diagnostic interview annually to all adult respondents, this approach was not feasible because of constraints on the interview time and the need for trained mental health clinicians to conduct the interviews. Therefore, the approach recommended by the technical advisory group and adopted by SAMHSA for NSDUH was to utilize short scales in the NSDUH interview to separately measure psychological distress and functional impairment. NSDUH used the resulting data collected from these short scales in a statistical model to predict whether a respondent had mental illness.
To create the model, SAMHSA’s CBHSQ initiated a Mental Health Surveillance Study (MHSS) in 2007 as part of NSDUH to develop and implement methods to estimate SMI. Models using the short scales for psychological distress and impairment to predict mental illness status were developed from a subsample of adult respondents who had completed the NSDUH interview and were administered a clinical psychological diagnostic interview soon afterward. For the clinical interview data, people were classified as having SMI if they had a diagnosable mental, behavioral, or emotional disorder in the past 12 months according to the criteria in the Diagnostic and Statistical Manual of Mental Disorders, 4th edition (DSM-IV; APA, 1994) (other than a developmental disorder or SUD) that resulted in substantial functional impairment. This estimation methodology was implemented in the 2008 NSDUH.
The model used for 2022 to predict mental illness was developed for the 2012 NSDUH (subsequently referred to as the “2012 model”). This 2012 model was previously updated from a model developed in 2008 (subsequently referred to as the “2008 model”).
The 2008 model was created from a randomly selected subsample of approximately 1,500 adults in 2008 who had completed the NSDUH interview. Respondents were recruited for a follow-up clinical interview consisting of a diagnostic assessment for mental disorders.70 In order to determine the optimal scale for measuring functional impairment in NSDUH, roughly half of the adult respondents were assigned to receive an abbreviated eight-item version of the World Health Organization Disability Assessment Schedule (WHODAS; Novak et al., 2010), and the other half were assigned to receive the Sheehan Disability Scale (SDS; Leon et al., 1997). The WHODAS was chosen as the impairment scale to be administered in the 2009 and subsequent NSDUHs (Office of Applied Studies, 2009). For more information on the 2008 MHSS design and analysis, see Colpe et al. (2009) and Office of Applied Studies (2009). Information about the 2008 model is available in Appendix B of the Results from the 2012 National Survey on Drug Use and Health: Mental Health Findings (CBHSQ, 2013b) and in Section 3.4.7 of the 2020 Methodological Summary and Definitions report (CBHSQ, 2021).
Based on the accumulated MHSS clinical data collected from 2008 to 2012, however, SAMHSA determined the 2008 model had some important shortcomings not detected in the original model fitting because of the small sample of clinical interview respondents in 2008. Specifically, estimates of SMI and AMI among young adults based on the 2008 model were higher than the estimates for this age group based on the clinical interview data. In addition, improvements were needed in the weighting procedures for the MHSS clinical data to account better for undercoverage and nonresponse. Only NSDUH respondents in 2008 who answered their surveys in English were eligible for the clinical follow-up, and people with mental illness appeared to be more likely to participate in the follow-up.
Because of these concerns, SAMHSA fit a more accurate model using combined 2008-2012 clinical data for the 2012 model. To reduce bias and improve prediction, additional mental health-related variables and an age variable were included in the model. In addition, to protect against potential coverage and nonresponse error, alternatives for the weights were applied to the clinical sample data for the model development.
The next sections describe the instruments and items used to measure the variables employed in the 2012 model. Specifically, sections include descriptions of the instrument used to measure mental illness in the clinical interviews, followed by the scales and items in the main NSDUH interviews used as predictor variables in the model (i.e., the Kessler-6 [K6] and WHODAS total scores, age, MDE, and suicidal thoughts); see Sections 3.4.9 and 3.4.13 for more information on the measurement of MDE and serious thoughts of suicide among adults, respectively. Next, procedures for the MHSS clinical interview sampling and weighting and for developing the 2012 model are described. Section 3.4.8.9 discusses SEs for the mental illness estimates based on the 2012 model. Remaining sections discuss miscellaneous issues for the mental illness variables.
Mental illness was measured in the MHSS clinical interviews using an adapted version of the Structured Clinical Interview for the DSM-IV-TR Axis I Disorders, Research Version, Non-patient Edition (SCID-I/NP) (First et al., 2002) and was differentiated by the level of functional impairment based on the Global Assessment of Functioning (GAF) scale (Endicott et al., 1976).71 Past year disorders assessed through the SCID included mood disorders (e.g., MDE, manic episode), anxiety disorders (e.g., panic disorder, generalized anxiety disorder, posttraumatic stress disorder), eating disorders (e.g., anorexia nervosa), intermittent explosive disorder, and adjustment disorder. In addition, the presence of psychotic symptoms was assessed. SUDs were also assessed, although these disorders were not used to produce estimates of mental illness.
The SCID and the GAF in combination were considered to be the “gold standard” for measuring mental illness.
The K6 in the main NSDUH interview consists of two sets of six questions in the mental health section for adult respondents. These questions ask adult respondents how frequently they experienced symptoms of psychological distress during two different time periods: (1) during the past 30 days, and (2) if applicable, the 1 month in the past year when they were at their worst emotionally. Respondents were asked about the second time period only if they indicated there was a month in the past 12 months when they felt more depressed, anxious, or emotionally stressed than they felt during the past 30 days. All questions had the same response categories:
The six questions in the K6 scale for the past month are as follows:
In the 2022 NSDUH, all adult respondents with item nonresponse for these psychological distress items had their scores statistically imputed using the modPMN methodology (see Section 2.3.3). Thus, there were no missing values in the 2022 survey for measures of psychological distress (based on the K6 distress scale) used in the mental illness prediction model. Imputation also mitigated potential effects of nonresponse from adult respondents who broke off the interview before or during the mental health section of the interview.
To create the score corresponding to the past month, the imputation-revised values for the six items for the past 30 days (NERVE30, HOPE30, FIDG30, NOCHR30, EFFORT30, and DOWN30) on the K6 scale were recoded from 0 to 4 so that “all of the time” was coded as 4, “most of the time” as 3, “some of the time” as 2, “a little of the time” as 1, and “none of the time” as 0. Summing across the transformed values for responses in these six items resulted in a score with a range from 0 to 24.
If respondents were asked about a month in the past 12 months when they felt more depressed, anxious, or emotionally stressed than they felt during the past 30 days, they were asked comparable K6 items for that particular month in the past 12 months. The imputation and scoring procedures for these K6 items corresponding to the worst month in the past 12 months were the same as those described previously for the past 30 days.
The maximum of the two K6 total scores for the past 30 days or past 12 months was used for MHSS analysis purposes and in the adult respondents’ final data. If respondents were asked K6 items for both the past 30 days and past 12 months, two K6 total scores were calculated for these periods, and the maximum of the two scores was identified. For respondents who were asked the K6 questions only for the past 30 days, the maximum score was the score for the past 30 days.
An alternative K6 total score was also created from the maximum K6 score. Maximum K6 scores less than 8 were recoded as 0. A maximum score of 8 was recoded as 1, a maximum score of 9 was recoded as 2, and so on, until a score of 24 was recoded as 17 in the alternative score variable. This alternative K6 score was used in the 2012 SMI prediction model because SMI prevalence typically was extremely low for respondents with past year K6 scores of less than 8. The prevalence started increasing only when scores were 8 or greater.
The WHODAS was modified for use in a general population survey such as NSDUH by making minor changes to question wording and reducing its length (Novak, 2007). A subset of eight items was found to capture the information represented in the full 16-item scale with no significant loss of information.
Respondents were asked the WHODAS questions if they reported having at least some symptoms of psychological distress in the past 30 days or in their worst period in the past 12 months at least a little of the time (i.e., their answers yielded a K6 score greater than zero). Approximately 450 respondents in 2022 were administered the WHODAS but did not provide a response to every applicable question. As for the K6 variables, statistical imputation was used to replace missing data in the WHODAS variables (see Section 2.3.3). Thus, there were no missing values in the 2022 survey for measures of adult SMI and other mental illness measures created from a model using the WHODAS scores. Imputation also mitigated potential effects of nonresponse from adult respondents who broke off the interview before or during the mental health section of the interview.
Respondents were not asked the WHODAS questions if their maximum reported K6 score was zero. Respondents had a maximum unimputed K6 score of zero if they reported that they had all six symptoms of psychological distress “none of the time” in the past 30 days and in their worst period in the past 12 months (if applicable). Respondents also could have a maximum unimputed K6 score of zero because of missing data with no reports of symptoms at least a little of the time. For example, respondents could have answered some of the K6 questions as “don’t know” or “refused” and the remainder as “none of the time.” All K6 questions had missing data if respondents answered all questions as “don’t know” or “refused” or if they broke off the interview before being asked the K6 questions.
Approximately 13,000 adult respondents were skipped out of the WHODAS questions in 2022 because the sum of all reported K6 item scores was zero. However, approximately 1,100 of these respondents were missing at least one of the K6 items and were subsequently imputed to have a maximum K6 score greater than zero. For these respondents whose K6 score was imputed to a value greater than zero, missing data in the skipped WHODAS variables also were statistically imputed.
The imputation-revised values for the eight WHODAS items included in the main NSDUH mental health section of the interview were coded on a 0 to 3 scale, with imputed responses of “no difficulty” coded as 0; “mild difficulty” coded as 1; “moderate difficulty” coded as 2; and “severe difficulty” coded as 3. Some items had an additional category for respondents who did not engage in a particular activity (e.g., they did not leave the house on their own). Respondents who reported they did not engage in an activity were asked a follow-up question to determine whether they did not do so because of emotions, nerves, or mental health. Respondents with an imputation-revised value of “yes” to these follow-up questions were subsequently assigned to the “severe difficulty” category. Respondents with an imputation-revised value of “no” to these follow-up questions were assigned to the “no difficulty” category. Summing across these codes for the eight responses resulted in a total score with a range from 0 to 24.
An alternative WHODAS total score was used in the 2012 SMI prediction model starting from the imputation-revised WHODAS items. Individual item scores of less than 2 were recoded as 0 and item scores of 2 to 3 were recoded as 1. The individual alternative item scores then were summed to yield a total alternative score ranging from 0 to 8. Creation of an alternative version of the WHODAS score assumed a dichotomous measure dividing respondents into two groups (i.e., severely impaired vs. less severely impaired) would fit better than a linear continuous measure in models predicting SMI.
In addition to the K6 and WHODAS scales, the 2012 model included the following measures as predictors of SMI: (1) serious thoughts of suicide in the past year, (2) having a past year MDE, and (3) adjusted age, as defined later in this section. The first two variables were added to the model to decrease the error rate in the predictions (i.e., the sum of the false-negative and false-positive rates relative to the clinical interview results). A recoded age variable reduced the bias in estimates for particular age groups, especially for 18- to 25-year-olds.
All adult respondents in NSDUH were asked the following question in the mental health section about serious thoughts of suicide: “At any time in the past 12 months, that is from [DATEFILL] up to and including today, did you seriously think about trying to kill yourself?”72 Definitions for MDE in the lifetime and past year periods were based on questions in the adult depression section and are discussed in Section 3.4.9. For the modeling, starting in 2021, missing data from adult respondents for whether they had serious thoughts of suicide or for having a past year MDE were statistically imputed. See the 2021 Editing and Imputation Report (CBHSQ, 2023b) for specifics on how the adult suicidality and MDE measures were imputed for the 2021 NSDUH; these procedures did not change for the 2022 NSDUH.
For respondents aged 18 to 30, an adjusted age was created by subtracting 18 from the respondent’s current age, resulting in values ranging from 0 to 12. For a respondent aged 18, for example, the adjusted age was 0 (i.e., 18 minus 18), and for a respondent aged 30, the adjusted age was 12 (i.e., 30 minus 18). For respondents aged 31 or older, the adjusted age was assigned a value of 12.
The target annual respondent sample sizes for the MHSS clinical interviews were 1,500 in 2008 (750 of which received the WHODAS and were used in developing the 2008 model), 500 in 2009 and 2010, and 1,500 in 2011 and 2012. Respondent sample sizes were roughly equal across quarters.
A stratified Bernoulli selection process was used in which all eligible NSDUH respondents were given an independent probability of selection into the MHSS based on their strata. In 2008 and the first two quarters in 2009, stratification was based on K6 scores in an attempt to minimize the variance of the estimate for SMI prevalence. In the last two quarters in 2009, stratification attempted to minimize the variance of the AMI prevalence estimate rather than the variance of the SMI estimate. This change reduced the probability a respondent with an extremely large weight would be selected. Starting from 2010, stratification for the MHSS sample incorporated information on functional impairment levels (WHODAS scores) and age in addition to K6 scores. Younger age groups were undersampled for the MHSS clinical sample to reverse the impact of the oversampling of young adults aged 18 to 25 in the main survey (see Section A.1 in Appendix A in the 2012 NSDUH Mental Health Findings report [CBHSQ, 2013b]). This undersampling of younger age groups resulted in a more equally allocated clinical sample by age. More details about the sample design for the MHSS clinical study can be found in the 2012 National Survey on Drug Use and Health Methodological Resource Book, Section 2: Sample Design Report (CBHSQ, 2013a).
Special clinical sample analysis weights were created. Each was the product of the following seven weight components: (1) the NSDUH analysis weight; (2) a coverage adjustment for Hispanics completing the main NSDUH interview in English to account for Hispanics who completed it in Spanish and thus were not eligible for the English-language clinical follow-up interview; (3) the inverse of the selection probability for clinical follow-up; (4) a refusal adjustment to account for NSDUH respondents who were selected for the MHSS but declined to be contacted for the clinical interview; (5) another nonresponse adjustment to account for MHSS nonresponse among NSDUH respondents who had originally agreed to be recontacted for the clinical interview but did not complete the interview; (6) poststratification adjustments to reduce the variance of the resulting estimates by matching the weighted main NSDUH interview sample by age, gender, race/ethnicity, alternative K6 score, alternative WHODAS score, having had serious thoughts of suicide in the past year, and having had an MDE;73 and (7) a yearly scaling factor. The first six weight components were created separately for each year.
The 2012 model was fit by assuming the relationship between SMI and the covariates of the model stayed the same from 2008 through 2012. Because the sample size, sampling allocation, and weight adjustments for the MHSS clinical samples differed across years, gains in statistical efficiency were realized by scaling the weights in each year using the following scaling factors: 12 percent for 2008, 4 percent for 2009, 14 percent for 2010, 35 percent for 2011, and 35 percent for 2012. The scaling factors were determined based on the relative sizes of the estimated variances for estimates of SMI, AMI, and past year MDE made directly from SCID diagnoses.74
The 2012 SMI prediction model was fit with data from 4,912 WHODAS MHSS respondents from 2008 through 2012. The response variable Y equaled 1 when an SMI diagnosis was positive based on the clinical interview; otherwise, Y was 0. Letting X be a vector of the characteristics attached to a NSDUH respondent and letting the probability this respondent had SMI be
, the 2012 SMI prediction model was as follows:
where
refers to the estimate of the SMI response probability
.
The beta values for equation (1) are displayed in Table 3.7. The following covariates in equation (1) came from the main NSDUH interview data and were statistically imputed:
= Alternative Past Year K6 Score: Past year maximum K6 score of less than 8 recoded as 0; past year maximum K6 score of 8 to 24 recoded as 1 to 17.
= Alternative WHODAS Score: WHODAS item score of less than 2 recoded as 0; WHODAS item score of 2 to 3 recoded as 1, then summed for a score ranging from 0 to 8.
= Serious Thoughts of Suicide in the Past Year: Coded as 1 if “yes”; coded as 0 otherwise.
= Past Year MDE: Coded as 1 if the criteria for past year MDE were met (see Section 3.4.9);75 coded as 0 otherwise.
= Adjusted Age: Coded as age minus 18 if aged 18 to 30; coded as 12 otherwise.A cut point probability
was determined so that if
for a particular respondent, then the respondent was predicted to be SMI positive; otherwise, the respondent was predicted to be SMI negative. The cut point (0.260573529) was chosen so that the weighted numbers of false positives and false negatives in the MHSS dataset were as close to equal as possible. The predicted SMI status for all adult NSDUH respondents was used to compute prevalence estimates of SMI.
A second cut point probability (0.0192519810) was determined so that any respondent with an SMI probability greater than or equal to the cut point was predicted to be positive for AMI, and the remainder were predicted to be negative for AMI. The second cut point was chosen so that the weighted numbers of AMI false positives and false negatives were as close to equal as possible.
The 2022 national reports and tables show estimates for AMI, SMI, and “AMI excluding SMI.” Adults with AMI excluding SMI currently or at any time in the past year have had a diagnosable mental, behavioral, or emotional disorder resulting in less than substantial impairment in carrying out major life activities (see Appendix A in this report).
For the national reports and tables, SEs for mental illness estimates (SMI, AMI, and AMI excluding SMI) were computed using the NSDUH dichotomous variable values without taking into account any variance introduced through using a model based on the clinical subsample data. This ignores the added error resulting from fitting the 2012 SMI model, which can be very large (see the 2012 National Survey on Drug Use and Health: Methodological Resource Book [Section 16a, 2012 Mental Health Surveillance Study: Design and Estimation Report]; CBHSQ, 2014a). These conditional SEs (conditional on the model predictions being correct) are useful when making comparisons across years and across subpopulations (except those involved in modeling) within years because the errors due to model fitting are nearly the same across the estimates being compared.
There are many advantages to using the cut point methodology described in this section to predict the SMI and AMI status for every adult responding to the NSDUH main survey interview. For some analyses, however, these predicted values should not be used. In particular, these predicted values should not be employed in analyses using the mental illness variables in conjunction with variables used or closely related to variables used in the prediction model. Because variables used in the prediction models would be expected to be correlated with the SMI or AMI probabilities, SMI or AMI should not be estimated for the following groups of adults: among people with past year or lifetime MDE; among people with past year suicidal thoughts, suicide plans, or suicide attempts; or among people with particular K6 or WHODAS scores. For details, see the Estimating Mental Illness among Adults in the United States: Revisions to the 2008 Estimation Procedures report (CBHSQ, 2015).
Two sections related to MDE were included in the 2022 questionnaire: an adult depression and an adolescent depression section. These sections were originally derived from DSM-IV criteria for MDE and remained applicable to the more recent DSM-5 criteria. Consistent with the DSM-5 criteria, NSDUH does not exclude MDEs occurring exclusively in the context of bereavement. In addition, no exclusions were made for MDEs caused by medication, alcohol, illicit drugs, or any medical illness.
Questions on depression permit estimates to be calculated for the occurrence of MDE in the population and receipt of treatment for MDE. Separate sections were administered to adults aged 18 or older and youths aged 12 to 17. The adult questions were adapted from the depression section of the National Comorbidity Survey Replication (NCS-R), and the questions for youths were adapted from the depression section of the National Comorbidity Survey Replication Adolescent Supplement (NCS-A).76 To make the sections developmentally appropriate for youths, there are minor wording differences in a few questions between the adult and youth sections. Revisions to the questions in both sections were made primarily to reduce their length and to modify the NCS questions, which were interviewer-administered, for self-administration in NSDUH.
According to DSM-5, people are classified as having had an MDE77 in their lifetime if they had at least five or more of nine symptoms nearly every day (except where noted) in the same 2-week period, where at least one of the symptoms is a depressed mood or loss of interest or pleasure in daily activities. These symptoms are as follows:
Unlike the other symptoms, recurrent thoughts of death or suicidality did not need to have occurred nearly every day.
Respondents who have had an MDE in their lifetime are asked if, during the past 12 months, they had a period of depression lasting 2 weeks or longer while also having some of the other symptoms mentioned previously for the lifetime period. Respondents reporting experiences consistent with their having had an MDE in the past year are asked questions from the SDS to measure the level of functional impairment in major life activities reported to be caused by the MDE in the past 12 months (Leon et al., 1997).
NSDUH measures the nine symptoms associated with MDE as defined in DSM-5 with the following questions. The questions shown are taken from the adult depression section of the 2022 NSDUH questionnaire. A few of the questions in the youth section were modified slightly to use wording more appropriate for youths aged 12 to 17.
Starting in 2021, missing data were statistically imputed in variables for whether adult respondents had an MDE in their lifetime and whether adult respondents had an MDE in the past 12 months. MDE variables were not statistically imputed for youths aged 12 to 17. Respondents aged 12 to 17 who had missing data for whether they had an MDE in the past 12 months were excluded from the analyses to produce published estimates for the 2022 NSDUH. See Section 3.3.2 for a discussion of the potential bias in estimates because of missing data.
NSDUH also collects data on impairment using the SDS, which is a measure of impairment due to mental health issues in four major life activities or role domains. These four domains are defined separately for adults aged 18 or older and youths aged 12 to 17 to reflect the different roles associated with the two age groups. See Section 3.4.9.1 for details about the questions for adults and Section 3.4.9.2 for details about the questions for youths. Each role domain consists of four questions, and each item uses an 11-point scale ranging from 0 (no interference for adults and no problems for adolescents) to 10 (very severe interference for adults and very severe problems for adolescents). The impairment score is defined as the single highest severity level of role impairment across the four SDS role domains. Ratings greater than or equal to 7 on the scale were considered severe impairment.
In addition to past year MDE, NSDUH shows estimates for past year MDE with severe impairment. Estimates for severe impairment are calculated separately for youths and adults because the four domains are slightly different for the two groups. In 2022, missing data for MDE with severe impairment were statistically imputed for adults but not for youths aged 12 to 17. Respondents aged 12 to 17 who had missing data for impairment were excluded from the analyses to produce published estimates for MDE with severe impairment in the 2022 NSDUH. See Section 3.3.2 for a discussion of the potential bias in estimates because of missing data.
Because variables for lifetime and past year MDE among adults and MDE with severe impairment in the past year were imputed beginning in 2022, the main analysis weight described in Section 2.3.4 was used to produce 2022 estimates. For youths aged 12 to 17, the main person-level analysis weight was used to produce estimates of MDE and MDE with severe impairment in the past year because the number of break-offs among youths was minimal.
The questions pertaining to the four domains of functional impairment for adults aged 18 or older are listed below. The scale is shown below for the first domain but applies to all four domains.
The questions pertaining to the four domains of functional impairment for adolescents aged 12 to 17 are listed below. The scale is also shown below for the first domain but applies to all four domains.
Adult respondents aged 18 or older in 2022 were asked up to four questions about perceived recovery from substance use problems or mental health issues. These questions were in the emerging issues section of the questionnaire. Respondents first were asked whether they thought that they ever have had a problem with their own drug or alcohol use. If adult respondents answered “yes,” they were asked whether they considered themselves to be in recovery or to have recovered from their own problem with drug or alcohol use. These first two questions on recovery from a substance use problem were followed by a set of two similar questions asking adult respondents whether they have ever had a problem with their own mental health and, if so, whether they considered themselves to be in recovery or to have recovered from their own mental health problem.
These perceived recovery estimates were included in national reports and tables for the 2022 NSDUH. Estimates of perceived recovery were reported in the 2022 Detailed Tables (CBHSQ, 2023k) among (1) adults who reported ever having a substance use problem or mental health issue and (2) all adults, regardless of whether they perceived themselves ever to have had a problem. To generate estimates among the total adult population, adults who reported not having a problem were classified as not being in recovery or having recovered from a problem. Respondents were excluded from substance use or mental health analyses if they had unknown information for whether they ever had a substance use problem or mental health issue, respectively. Respondents were also excluded from analyses if they had unknown information for whether they perceived themselves to be in recovery or to have recovered from their respective problem (e.g., if respondents reported ever having had a substance use problem but did not know or refused to report whether they perceived themselves to be in recovery or to have recovered from their substance use problem). For a discussion on how procedures for handling missing data may bias estimates, see Section 3.3.2.
Consistent with the discussion in Section 3.3.4, data users are reminded that these estimates are based on self-reports. Specifically, these estimates reflect adults’ perceptions of whether they had substance use or mental health problems, but not necessarily the clinical assessments of medical or mental health professionals or the internal consistency of respondents’ answers. In addition, data on adults’ perceptions of whether they had a problem with their substance use or mental health and whether they perceived themselves to have recovered or to be in recovery from these problems were not edited relative to data in other sections of the interview for substance use, SUDs, substance use treatment, mental health issues, or the receipt of mental health treatment (see Section 2.3.2). Therefore, perceptions may seem to be inconsistent with substance use and mental health data from earlier sections of the interview.
The emerging issues section occurred in the 2022 NSDUH interview after the mental health and adult depression sections. Also, the perceived recovery variables were not imputed for 2022. Therefore, 2022 estimates for perceived recovery were created using the break-off analysis weight described in Section 2.3.4.
Starting with the 2022 NSDUH, questions on vaping of nicotine were included in the nicotine section of the questionnaire instead of in the later emerging issues section. The nicotine section was one of the earliest sections presented to respondents in 2022. Respondents aged 12 or older were asked whether they ever vaped nicotine with an e-cigarette or other vaping device, including devices that may also be called vapes, vape pens, or mods. Respondents were asked to consider any device that heats a liquid containing nicotine into a vapor.
Follow-up questions if respondents reported nicotine vaping in their lifetime were patterned after similar questions for tobacco products and included questions for the first time respondents vaped nicotine (age at first use, and if applicable, the year and month of first use), when respondents last vaped nicotine, and the number of days that respondents vaped nicotine in the past 30 days, if they last vaped nicotine in that period. Associated measures for initiation of nicotine vaping, most recent nicotine vaping, and the frequency of nicotine vaping in the past 30 days were all statistically imputed for 2022 and do not contain missing data.
As noted at the beginning of this section, questions for nicotine vaping changed between 2021 and 2022. These changes affected the comparability of estimates of nicotine vaping between 2021 and 2022. Therefore, estimates for nicotine vaping in 2021 are not shown in the 2022 NSDUH data products. The remainder of this section discusses reasons for the nicotine vaping estimates not being comparable between these 2 years.
In 2021, questions about nicotine vaping in the emerging issues section of the questionnaire first required respondents to answer a “gate” question for whether they vaped any substance in their lifetime; respondents were not asked whether they vaped nicotine in their lifetime unless they reported that they ever vaped any substance. Respondents in 2021 who reported that they vaped nicotine in their lifetime were asked to report only the last time when they did so. In 2022, all respondents were asked whether they ever vaped nicotine without first being asked a gate question. The editing and imputation procedures in 2022 for assigning the period when respondents last vaped nicotine also used data for the first time that respondents vaped nicotine (see Sections 2.3.2 and 2.3.3); these data were not available in 2021 to create the final recency variables for nicotine vaping. For example, an inconsistency occurred if respondents in 2022 reported that they first vaped nicotine at their current age (suggesting use in the past 12 months), but they last vaped it more than 12 months ago. This inconsistency was resolved through statistical procedures. The resolution could result in final assignment of nicotine vaping to have occurred in the past 12 months instead of what respondents originally reported. In 2021, if respondents reported that they last vaped nicotine more than 12 months ago, then that was what their final data would have indicated.
As noted previously, questions about nicotine vaping were also asked much earlier in the 2022 NSDUH interview than they were for 2021. Respondents in 2021 could discontinue the interview (i.e., “break-offs”) before they reached the emerging issues section, especially for adult web respondents, and would have missing data for nicotine vaping, even though they were considered to have provided usable information on their substance use (see Section 2.3.1). Along with the absence of a gate question for lifetime nicotine vaping, a consequence of the earlier placement of the nicotine vaping questions in the 2022 interview was that the unweighted percentage of respondents with missing data for lifetime nicotine vaping was lower in 2022 (less than 0.05 percent) than in 2021 (3.44 percent).
CNS stimulants are a group of drugs that include cocaine, methamphetamine, and prescription stimulants. These drugs act in similar ways to stimulate the brain. They produce stimulant effects, such as increased alertness, wakefulness, or energy. They can also produce physical side effects of rapid or irregular heartbeat or increased blood pressure and body temperature (NIDA, 2018b, 2019, 2021a).
An aggregate measure for CNS stimulant misuse was created for inclusion of estimates in the 2022 Detailed Tables and 2022 Key Substance Use and Mental Health Indicators report (CBHSQ, 2023k, 2023j). Because this aggregate measure includes the misuse of prescription stimulants in addition to the use of cocaine or methamphetamine, it was defined as CNS stimulant misuse.
CNS stimulant misuse data for 2022 were available for the past year and past month, and data for any use of CNS stimulants were available for the past year. Because of potential measurement issues for the lifetime misuse of prescription drugs (see Section 4.4.3), lifetime estimates for CNS stimulant misuse and any use were not presented in national reports and tables for the 2022 NSDUH. Measures for CNS stimulant misuse in the past year or past month periods and any use of CNS stimulants in the past year were created according to the most recent time when respondents used or misused these substances. Because the measures were imputed for cocaine use, methamphetamine use, and prescription stimulant misuse for the past year and past month, the aggregate measures for CNS stimulant misuse in those periods had no missing data for 2022. Similarly, the aggregate measure for any CNS stimulant use in the past year had no missing data because the measure for any past year use of prescription stimulants was imputed. Section 3.4.4.2 also describes the creation of measures for CNS stimulant use disorder.
The 2022 NSDUH included separate sets of questions asking adults aged 18 or older and adolescents aged 12 to 17 whether they had serious thoughts of suicide, made a suicide plan, or attempted suicide in the past 12 months. All adult and adolescent respondents in 2022 were asked whether they made a suicide plan or attempted suicide regardless of whether they reported that they had serious thoughts of suicide in the past 12 months. Respondents who reported that they made a suicide attempt were asked whether they received medical attention or stayed overnight in the hospital because of their suicide attempt. The 2022 Detailed Tables and 2022 Key Substance Use and Mental Health Indicators report present estimates for suicidal thoughts and behavior among adults and adolescents (CBHSQ, 2023k, 2023j).
In addition, follow-up questions were asked of adults or youths reporting suicidal thoughts or behavior. These follow-up questions asked whether the suicidal thoughts or behavior were because of the COVID-19 pandemic. For example, if respondents reported that they had serious thoughts of suicide in the past year, they were asked whether this was because of the COVID-19 pandemic. Estimates for suicidal thoughts and behavior because of the COVID-19 pandemic are presented in the 2022 Detailed Tables but not in the 2022 Key Substance Use and Mental Health Indicators report (CBHSQ, 2023k, 2023j).
The mental health section of the NSDUH questionnaire included questions about suicidal thoughts and behavior among adults. Beginning in 2021, the variables for suicidal thoughts and behavior among adults were statistically imputed, so these variables had no missing data for 2022. Estimates for suicidal thoughts and behavior among adults in the past year were created for 2022 using the standard analysis weight described in Section 2.3.4.
Starting with the 2022 NSDUH, questions about adolescents’ suicidal thoughts and behaviors in the past 12 months were included in the youth experiences section of the questionnaire instead of in the youth mental health service utilization section, which was removed from the 2022 NSDUH questionnaire. However, the wording of the adolescent suicidal thoughts and behavior questions did not change for 2022. Unlike the questions for adults, the questions about suicidal thoughts and behavior among adolescents included response choices for “I'm not sure” and “I don’t want to answer,” in addition to standard response choices for “yes” and “no.” Adolescent respondents also could choose these response choices for “I'm not sure” and “I don’t want to answer” instead of using function keys (as is the practice elsewhere in the interview) for answers of “don’t know” or “refused,” respectively.
Estimates for suicidal thoughts and behavior among adolescents in national reports and tables for 2022 included estimates for “I'm not sure,” and “I don’t want to answer,” in addition to estimates for “yes” and “no.” Responses of “don’t know” were grouped with “I'm not sure,” and refusals were grouped with “I don’t want to answer.” Thus, measures for suicidal thoughts and behavior among adolescents were not statistically imputed for 2022, but adolescent respondents who did not know or refused to report whether they had suicidal thoughts or behavior in the past year were not excluded from analyses. However, adolescents who broke off the interview before reaching these questions were excluded from the analyses.
The 2022 estimates for suicidal thoughts and behavior among adolescents were created using the main analysis weights, with no adjustment because of break-offs. As discussed in Section 2.3.4, review of the 2022 NSDUH data indicated that a small number of adolescents aged 12 to 17 broke off the interview before they reached the youth experiences section where the questions were located for suicidal thoughts and behavior among adolescents.
As previously noted, adults and adolescents who reported suicidal thoughts and behavior in the past year were asked whether these suicidal thoughts and behaviors were because of the COVID-19 pandemic. Variables for suicidal thoughts and behavior among adults because of the COVID-19 pandemic were imputed for 2022. Therefore, estimates for suicidal thoughts and behavior among adults because of the COVID-19 pandemic were created using the main analysis weight described in Section 2.3.4. Estimates for suicidal thoughts and behavior among adolescents because of COVID-19 were not imputed in 2022. Nevertheless, these estimates for adolescents were created using the main analysis weight because a small number of adolescents aged 12 to 17 broke off the interview before they reached the COVID-19 section of the interview.
Because of widespread interest in the effects of the COVID-19 pandemic on substance use and mental health, questions were included in the 2022 NSDUH that asked respondents how the pandemic affected these and related aspects of their lives. Questions were included on how the COVID-19 pandemic affected respondents’ mental health, their substance use, their financial situation, their housing, and access to mental health treatment, substance use treatment, or medical care. Appendix A includes definitions for specific measures related to the perceived effects of the COVID-19 pandemic. The 2022 Detailed Tables presents estimates for these topics (CBHSQ, 2023k).
A limitation of 2022 NSDUH estimates for the perceived effects of the COVID-19 pandemic is the length of time that respondents would need to recall events in answering the questions. For questions on the perceived effects of the COVID-19 pandemic on mental health and substance use, respondents were asked to compare how their mental health and substance use have changed since the beginning of the COVID-19 pandemic. Questions that asked about things that happened “because of the COVID-19 pandemic” also required respondents to recall events over the entire period since the start of the COVID-19 pandemic. If respondents were interviewed after March 2022, they would need to think back over more than a 2-year period. Therefore, the accuracy of respondents’ self-reported perceptions of the effects of the COVID-19 pandemic could erode over time.
Questions about these topics related to the COVID-19 pandemic occurred in the 2022 NSDUH questionnaire after the mental health and adult depression sections. Also, the variables for perceived effects of the COVID-19 pandemic were not imputed for 2022. Therefore, estimates for perceived effects of the COVID-19 pandemic were created using the break-off analysis weight described in Section 2.3.4.
In addition, measures for suicidal thoughts and behavior among adults and adolescents because of the COVID-19 pandemic are discussed in Section 3.4.13. That section also discusses the handling of missing data for these suicidality measures.
The marijuana section of the 2022 NSDUH questionnaire included new questions to assess the variety of ways that people consume marijuana. Respondents who reported using marijuana in the past year or past month were asked to report whether they used marijuana in any of the following ways in these periods:
Respondents could report that they used marijuana in more than one way in the past year or past month. For example, respondents could report that they smoked marijuana and vaped it in the past year.
The following patterns of inconsistent data occurred in 2022 for modes of marijuana use:
If respondents did not report a particular mode of use in the past year or past month but specified it as some other way they used marijuana in that period, then these respondents were inferred to have used marijuana in that way. For example, if respondents did not report that they smoked marijuana in the past year but reported smoking as some other way they used marijuana in the past year (e.g., bongs, water pipes), then respondents were logically inferred to have smoked marijuana in the past year.
Percentages were low for respondents who reported past year or past month marijuana use and specified a particular mode as some other way they used marijuana without having originally reported that mode. The highest percentage was for eating marijuana in the past year: 0.4 percent of past year marijuana users specified eating as some other way they used marijuana (e.g., gummies) without having reported eating as a mode of marijuana use in the past year. Eating as some other way also was the most commonly reported inconsistency among past month marijuana users: 0.2 percent of past month users reported eating as some other way they used marijuana in the past month without having chosen eating or drinking from the list of available responses.
If respondents did not report a particular mode of use in the past year but reported it as a mode of use for the past month, then these respondents were inferred to have used marijuana in that specific way in the past year. Among respondents in 2022 who reported that they used marijuana in the past year, 1.3 percent reported vaping marijuana in the past month, but they did not report vaping as a way they used marijuana in the past year. For consuming marijuana in edible form, 1.1 percent of past year marijuana users reported eating or drinking marijuana in the past month but not the past year. For smoking and dabbing, 0.7 to 0.8 percent of respondents who were past year marijuana users reported using marijuana in these ways in the past month but not in the past year. About 0.3 percent or less of past year marijuana users reported using marijuana in other ways in the past month but not in the past year.
If respondents used marijuana in the past month, reported using marijuana in only one way in the past year, and had missing data for how they used it in the past month, then the one way they used marijuana in the past year would have been the only way they could have used it in the past month. About 0.1 to 0.3 percent of respondents who reported past month marijuana use but had missing data for their mode of use in the past month were logically inferred to have used marijuana in a particular way in that period based on the mode of use they reported for the past year. All variables for modes of marijuana use in the past year or past month took into account the logical assignments discussed in the preceding paragraphs.
In addition to mode questions in the marijuana section, questions about marijuana vaping remained in the emerging issues section of the 2022 questionnaire. However, data for marijuana vaping from the emerging issues section were not used in creating the published 2022 estimates for marijuana use in the lifetime, past year, or past month periods or for marijuana vaping in the past year or past month. Consequently, although inconsistencies may remain in the 2022 data for marijuana use and marijuana vaping between the marijuana and emerging issues sections, they will not be reflected in published estimates for 2022.
Variables for vaping marijuana in the past year and past month were statistically imputed for 2022 and do not have missing data. Variables for other modes of marijuana use were not imputed for 2022; missing data from these variables were excluded from analyses. See Section 3.3.2 for discussion of potential bias in estimates because of missing data.
Measures for the following specific modes of marijuana use in the past year or past month were created to produce estimates in the 2022 Detailed Tables (CBHSQ, 2023k): smoking; vaping; dabbing waxes, shatter, or concentrates; and eating or drinking. Modes for applying lotion, cream, or patches to the skin; putting drops, strips, lozenges, or sprays in the mouth or under the tongue; taking pills; and using marijuana in some other way were included in an aggregate “other” category. Respondents who reported using marijuana in some other way could specify other valid ways of using it.
Estimates are presented in the 2022 Detailed Tables for these modes of use among past year users and past month marijuana users for the total population aged 12 or older and by age group. The 2022 Detailed Tables also present estimates by additional demographic characteristics for marijuana vaping in the past month.
For the 2022 Key Substance Use and Mental Health Indicators report (CBHSQ, 2023j), estimates are presented for all eight specific modes of marijuana use described at the beginning of this section, including use in some other way. Estimates are presented in the report only for the past year period.
Estimates for marijuana vaping in the past year and past month were also created for 2021 from the marijuana vaping questions in the emerging issues section. However, these estimates for marijuana vaping in 2021 are not comparable with estimates for marijuana vaping in 2022 from the marijuana section because of the changes to the marijuana section that were described previously, including changes to how respondents could report that they vaped marijuana in the past year or past month. Also, estimates for vaping marijuana in the lifetime period were not created for 2022 because respondents in 2022 could report marijuana vaping only for the past year or past month.
| Main Effects | Two-Way Interactions1 |
|---|---|
| Age Group | Age Group × Gender |
| 12-17 | (e.g., males aged 12 to 17) |
| 18-25 | |
| 26-34 | Hispanic Origin × Age Group |
| 35-49 | (e.g., Hispanics or Latinos aged 18 to 25) |
| 50-64 | |
| 65 or Older | Age Group × Geographic Region |
| Collapsed Age Group Categories from Above2 | (e.g., people aged 12 to 25 in the Northeast) |
| Gender | Gender × Hispanic Origin |
| Male | (e.g., not Hispanic or Latino males) |
| Female | |
| Hispanic Origin | Hispanic Origin × Race (White, Non-White Others) |
| Hispanic or Latino | (e.g., not Hispanic or Latino Whites) |
| Not Hispanic or Latino | |
| Race3 | |
| White | |
| Black or African American | |
| Others4 | |
| Geographic Region | |
| Northeast | |
| Midwest | |
| South | |
| West | |
| Education (Aged 18 or Older) | |
| Less than High School | |
| High School Graduate | |
| Some College/Associate’s Degree | |
| College Graduate | |
NOTE: The alternative standard error (SE) estimation method for the estimated number of people (totals), , is applied when the domain size estimates, , are among those forced to match their respective U.S. Census Bureau or American Community Survey (ACS) population estimates through the weight calibration process.NOTE: The alternative SE estimation method does not affect the SEs for the corresponding means and proportions. These latter SEs are calculated directly in SUDAAN® (RTI International, 2013), whereas the alternative SE estimation method is computed outside of SUDAAN using the formula provided in the first note. NOTE: This table shows only the domains and domain combinations used in the Results from the 2022 National Survey on Drug Use and Health: Detailed Tables (Center for Behavioral Health Statistics and Quality [CBHSQ], 2023k) and Key Substance Use and Mental Health Indicators in the United States: Results from the 2022 National Survey on Drug Use and Health report (CBHSQ, 2023j). Other domains and domain combinations (omitted here) also use this alternative SE estimation method, but they are not included in these specific reports or tables. For example, methodological studies or special requests often include a wider variety of domains and survey years. This variation requires the SE method to be assessed for each individual analysis. For a detailed list of domains for NSDUH forced to match their respective U.S. Census Bureau or ACS population estimates through the weight calibration process, see the 2022 National Survey on Drug Use and Health (NSDUH) Methodological Resource Book, Section 11: Person-Level Sampling Weight Calibration report (CBHSQ, forthcoming c). NOTE: The domains using the alternative SE estimation method for calculating the SE of the estimated number of people (total) are the same for both the main analysis weight and the break-off analysis weight (see Section 2.3.4 of this report for more details about these two weights). 1 Unless otherwise noted, the domains for the two-way interactions are the same as the main-effect domains (including the collapsed age categories). Two-way interactions involving age group include the main-effect and collapsed age group categories. If age groups are listed in the two-way interaction columns, then only those age groups can be collapsed to form broader age categories. 2 Main-effect age group categories shown in the table can be collapsed to form broader age group categories (e.g., 12 or older, 50 or older, 18 to 49, 26 to 49). Collapsed main-effect age group categories and two-way interactions with other main-effect demographic or geographic domains shown (e.g., males aged 50 or older) also use the alternative SE estimation method because the collapsed main effects will sum to the census totals for the category being defined. However, broader age groups that include only a subset of the main-effect age groups (e.g., 12 to 20, 21 or older, 15 to 44), age groups finer than the main-effect age groups (e.g., 12 to 13, 18 to 20), or two-way interactions of these types of collapsed age categories with other main-effect domains (e.g., females aged 15 to 44) should not use the alternative SE estimation method. 3 Race is included as a main effect in this table for completeness; however, racial groups presented include all people within a given racial category, regardless of whether they are Hispanic or not Hispanic. In contrast, all other groups presented in the detailed tables are indented under the “Non-Hispanic” ethnicity row heading. For example, the domain for Whites in the detailed tables is actually non-Hispanic Whites and is therefore a two-way interaction. Thus, any additional domains crossed with non-Hispanic Whites (e.g., Whites aged 18 to 25) represent three-way interactions not using the alternative SE estimation method. 4 The “Others” category is an aggregate category that includes people in racial groups other than White and Black or African American, regardless of whether they are Hispanic or not Hispanic. These racial groups include American Indian and Alaska Native, Native Hawaiian or Other Pacific Islander, Asian, and Two or More Races collectively. This aggregate group is not reported in the 2022 Detailed Tables or 2022 Key Substance Use and Mental Health Indicators report (CBHSQ, 2023k, 2023j). Source: SAMHSA, Center for Behavioral Health Statistics and Quality, National Survey on Drug Use and Health, 2022. |
|
| Estimate | Suppress if: |
|---|---|
Prevalence rate, , with nominal sample size, n, and design effect, deff![]() |
(1) The estimated prevalence rate, , is < .00005 or > .99995, or(2) when , or when , or(3) Effective n < 68, where , or(4) n < 100. Note: The rounding portion of this suppression rule for prevalence rates will produce some estimates rounded at one decimal place to 0.0 or 100.0 percent but are not suppressed. |
Estimated number (numerator of ) |
The estimated prevalence rate, , is suppressed.Note: In some instances when is not suppressed, the estimated number may appear as a 0. This means the estimate is greater than 0 but less than 500 (estimated numbers are shown in thousands). |
Means not bounded between 0 and 1 (e.g., mean age at first use), , with nominal sample size, n |
(1) , or(2) n < 10. |
| deff = design effect; RSE = relative standard error; SE = standard error. NOTE: Starting in 2020 for confidentiality protection, survey sample sizes greater than 100 were rounded to the nearest 10, and sample sizes less than 100 were not reported (i.e., are shown as “<100” in tables). Source: SAMHSA, Center for Behavioral Health Statistics and Quality, National Survey on Drug Use and Health, 2022. |
|
| Screening Result | Sample Size 2021 |
Weighted Percentage 20211 |
Sample Size 2022 |
Weighted Percentage 20221 |
|---|---|---|---|---|
| Total Sample | 1,138,827 | 100.00 | 942,539 | 100.00 |
| Ineligible Cases | 117,111 | 9.60 | 78,254 | 7.90 |
| Eligible Cases | 1,021,716 | 90.40 | 864,285 | 92.10 |
| Ineligibles | 117,111 | 9.60 | 78,254 | 7.90 |
| Vacant | 13,258 | 13.40 | 11,488 | 16.91 |
| Not a Primary Residence | 2,411 | 3.17 | 2,159 | 6.56 |
| Not a Dwelling Unit | 2,305 | 2.24 | 1,573 | 2.33 |
| All Military Personnel | 467 | 0.38 | 544 | 0.66 |
| Other, Ineligible2 | 98,670 | 80.81 | 62,490 | 73.54 |
| Eligible Cases | 1,021,716 | 90.40 | 864,285 | 92.10 |
| Screening Complete | 220,743 | 22.21 | 217,457 | 25.46 |
| No One Selected | 113,165 | 11.55 | 111,024 | 13.15 |
| One Selected | 62,562 | 6.32 | 61,605 | 7.25 |
| Two Selected | 45,016 | 4.34 | 44,828 | 5.07 |
| Screening Not Complete | 800,973 | 77.79 | 646,828 | 74.54 |
| No One Home/No Contact Made | 205,673 | 20.04 | 217,789 | 24.66 |
| Respondent Unavailable/Web Nonrespondent | 486,884 | 45.67 | 297,983 | 33.16 |
| Physically/Mentally Incapable | 1,217 | 0.13 | 1,209 | 0.15 |
| Language Barrier - Hispanic | 2,571 | 0.28 | 3,483 | 0.43 |
| Language Barrier - Other | 1,780 | 0.22 | 2,298 | 0.33 |
| Refusal | 80,486 | 8.83 | 85,025 | 10.27 |
| Other, Access Denied3 | 21,492 | 2.53 | 38,007 | 5.45 |
| Other, Eligible | 542 | 0.04 | 475 | 0.04 |
| Segment Not Accessible | 0 | 0.00 | 0 | 0.00 |
| Screener Not Returned | 65 | 0.01 | 296 | 0.03 |
| Fraudulent Case | 263 | 0.04 | 263 | 0.02 |
| Electronic Screening Problem | 0 | 0.00 | 0 | 0.00 |
| 1 Weighted percentages are computed using design-based weights and do not reflect adjustments to standardize the weighted proportion of interviews that were completed in person or via the web. 2 Examples of “Other, Ineligible” cases are those in which all residents lived in the dwelling unit for less than half of the calendar quarter and dwelling units listed in error. 3 “Other, Access Denied” includes all dwelling units to which the field interviewer was denied access, including locked or guarded buildings, gated communities, and other controlled access situations. Source: SAMHSA, Center for Behavioral Health Statistics and Quality, National Survey on Drug Use and Health, 2021 and 2022. |
||||
| Final Interview Code | 12 or Older Sample Size 2021 |
12 or Older Sample Size 2022 |
12 or Older Weighted Percentage 20211 |
12 or Older Weighted Percentage 20221 |
12 to 17 Sample Size 2021 |
12 to 17 Sample Size 2022 |
12 to 17 Weighted Percentage 20211 |
12 to 17 Weighted Percentage 20221 |
18 or Older Sample Size 2021 |
18 or Older Sample Size 2022 |
18 or Older Weighted Percentage 20211 |
18 or Older Weighted Percentage 20221 |
|---|---|---|---|---|---|---|---|---|---|---|---|---|
| Total | 152,215 | 150,789 | 100.00 | 100.00 | 35,427 | 35,136 | 100.00 | 100.00 | 116,788 | 115,653 | 100.00 | 100.00 |
| 70 - Interview Complete | 69,850 | 71,369 | 46.24 | 47.43 | 13,270 | 14,813 | 38.40 | 41.61 | 56,580 | 56,556 | 47.03 | 48.01 |
| 71 - No One at Dwelling Unit/Web Nonrespondent |
26,815 | 21,164 | 13.93 | 11.99 | 9,357 | 6,663 | 23.90 | 18.67 | 17,458 | 14,501 | 12.93 | 11.32 |
| 72 - Respondent Unavailable | 9,085 | 10,876 | 5.91 | 6.93 | 2,168 | 2,562 | 6.78 | 7.80 | 6,917 | 8,314 | 5.83 | 6.84 |
| 73 - Break-Off | 1,002 | 664 | 0.76 | 0.50 | 12 | 6 | 0.06 | 0.02 | 990 | 658 | 0.83 | 0.54 |
| 74 - Physically/Mentally Incapable |
1,287 | 1,580 | 1.47 | 1.51 | 253 | 392 | 0.84 | 1.10 | 1,034 | 1,188 | 1.53 | 1.55 |
| 75 - Language Barrier - Hispanic | 583 | 699 | 0.58 | 0.60 | 72 | 137 | 0.23 | 0.46 | 511 | 562 | 0.62 | 0.62 |
| 76 - Language Barrier - Other | 343 | 447 | 0.50 | 0.66 | 44 | 36 | 0.13 | 0.12 | 299 | 411 | 0.54 | 0.71 |
| 77 - Refusal | 36,534 | 35,976 | 28.56 | 27.79 | 4,493 | 4,065 | 13.72 | 12.23 | 32,041 | 31,911 | 30.06 | 29.34 |
| 78 - Parental Refusal | 5,506 | 6,022 | 1.40 | 1.53 | 5,506 | 6,022 | 15.28 | 16.91 | 0 | 0 | 0.00 | 0.00 |
| 91 - Fraudulent Case | 30 | 45 | 0.03 | 0.03 | 14 | 23 | 0.02 | 0.11 | 16 | 22 | 0.03 | 0.03 |
| Other2 | 1,179 | 1,947 | 0.62 | 1.03 | 237 | 417 | 0.65 | 0.97 | 942 | 1,530 | 0.62 | 1.04 |
| NOTE: Some eligible and selected people at the dwelling unit screening stage were later determined to be ineligible based on information obtained at the interviewing stage. These ineligible people are not included in the table. 1 Weighted response rates are computed using design-based weights and do not reflect adjustments to standardize the weighted proportion of interviews that were completed in person or via the web. 2 “Other” includes eligible person moved, data not received from field, too dangerous to interview, access to building denied, computer problem, and interviewed wrong dwelling unit member. Source: SAMHSA, Center for Behavioral Health Statistics and Quality, National Survey on Drug Use and Health, 2021 and 2022. |
||||||||||||
| Demographic Characteristic | Selected People 2021 |
Selected People 2022 |
Completed Interviews 2021 |
Completed Interviews 2022 |
Weighted Response Rate 20211 |
Weighted Response Rate 20221 |
|---|---|---|---|---|---|---|
| Total | 152,215 | 150,789 | 69,850 | 71,369 | 46.24% | 47.43% |
| Age | ||||||
| 12-17 | 35,427 | 35,136 | 13,270 | 14,813 | 38.40% | 41.61% |
| 18-25 | 37,181 | 37,571 | 16,538 | 17,255 | 43.01% | 44.66% |
| 26+ | 79,607 | 78,082 | 40,042 | 39,301 | 47.63% | 48.54% |
| Gender | ||||||
| Male | 74,289 | 73,858 | 31,873 | 32,766 | 43.27% | 44.38% |
| Female | 77,926 | 76,931 | 37,977 | 38,603 | 49.04% | 50.37% |
| Race/Ethnicity | ||||||
| Hispanic | 27,426 | 28,840 | 11,441 | 12,835 | 40.48% | 42.47% |
| Non-Hispanic, White | 92,634 | 88,973 | 43,465 | 42,716 | 47.53% | 48.88% |
| Non-Hispanic, Black | 16,215 | 16,828 | 7,796 | 8,341 | 50.09% | 50.47% |
| Non-Hispanic, All Other Races | 15,940 | 16,148 | 7,148 | 7,477 | 43.52% | 43.54% |
| Region | ||||||
| Northeast | 26,406 | 27,496 | 11,847 | 12,697 | 46.81% | 48.27% |
| Midwest | 39,122 | 35,896 | 17,817 | 16,983 | 45.58% | 48.57% |
| South | 48,813 | 50,387 | 23,465 | 24,635 | 48.25% | 48.10% |
| West | 37,874 | 37,010 | 16,721 | 17,054 | 43.16% | 44.73% |
| County Type | ||||||
| Large Metropolitan | 69,261 | 70,636 | 31,273 | 32,653 | 45.47% | 45.86% |
| Small Metropolitan | 57,248 | 59,461 | 26,418 | 28,561 | 46.72% | 48.68% |
| Nonmetropolitan | 25,706 | 20,692 | 12,159 | 10,155 | 48.23% | 51.02% |
| NOTE: Estimates are based on demographic information obtained from screener data and are not consistent with estimates on demographic characteristics presented in the Results from the 2022 National Survey on Drug Use and Health: Detailed Tables (Center for Behavioral Health Statistics and Quality [CBHSQ], 2023k). 1 Weighted response rates are computed using design-based weights and do not reflect adjustments to standardize the weighted proportion of interviews that were completed in person or via the web. Source: SAMHSA, Center for Behavioral Health Statistics and Quality, National Survey on Drug Use and Health, 2021 and 2022. |
||||||
| Criterion1 | Alcohol | Marijuana | Cocaine | Heroin | Hallucinogens | Inhalants | Methamphetamine | Pain Relievers, Use but Not Misuse |
Pain Relievers, Misuse |
Tranquilizers, Use but Not Misuse |
Tranquilizers, Misuse |
Stimulants, Use but Not Misuse |
Stimulants, Misuse |
Sedatives, Use but Not Misuse |
Sedatives, Misuse |
|---|---|---|---|---|---|---|---|---|---|---|---|---|---|---|---|
| 1: Substance is often taken in larger amounts, longer than intended |
• | • | • | • | • | • | • | • | • | • | • | • | • | • | • |
| 2: Unsuccessful efforts to cut down/control use | • | • | • | • | • | • | • | • | • | • | • | • | • | • | • |
| 3: A great deal of time is spent obtaining, using, recovering |
• | • | • | • | • | • | • | • | • | • | • | • | • | • | • |
| 4: Craving/strong urge to use | • | • | • | • | • | • | • | • | • | • | • | • | • | • | • |
| 5: Recurrent use resulting in failure to fulfill major role obligations at work/school/home |
• | • | • | • | • | • | • | • | • | • | • | • | • | • | • |
| 6: Continued use despite social problems | • | • | • | • | • | • | • | • | • | • | • | • | • | • | • |
| 7: Important social/occupational/recreational activities given up or reduced because of use |
• | • | • | • | • | • | • | • | • | • | • | • | • | • | • |
| 8: Recurrent use in physically hazardous situations | • | • | • | • | • | • | • | • | • | • | • | • | • | • | • |
| 9: Continued use despite physical, psychological problems |
• | • | • | • | • | • | • | • | • | • | • | • | • | • | • |
| 10: Increased amount of substance is needed to achieve same effect |
• | • | • | • | • | • | • | – | • | – | • | – | • | – | • |
| 11a: Withdrawal symptoms2 | • | • | • | • | – | – | • | – | • | – | • | – | • | – | • |
| 11b: The same or related substance is taken to avoid withdrawal symptoms |
• | • | • | • | – | – | • | – | • | – | • | – | • | – | • |
| • = criterion applies; – = criterion does not apply. DSM-5 = Diagnostic and Statistical Manual of Mental Disorders, 5th edition. 1 The criterion wording is based on the 2022 NSDUH questions. 2 Withdrawal symptoms and requirements differ by substance. Source: SAMHSA, Center for Behavioral Health Statistics and Quality, National Survey on Drug Use and Health, 2022. |
|||||||||||||||
| Variable | Beta | Beta SE | T Statistic | P Value | DF | Wald P Value1 |
|---|---|---|---|---|---|---|
| WHODAS Sample (2008A-2012) | ||||||
| Intercept | −5.9726640 | 0.3201 | −18.6586 | 0.0000 | ||
| Alt PY K6 | 0.0873416 | 0.0248 | 3.5247 | 0.0009 | 1 | 0.0009 |
| Alt WHODAS | 0.3385193 | 0.0349 | 9.7034 | 0.0000 | 1 | 0.0000 |
| PY Suicidal Thoughts | 1.9552664 | 0.2164 | 9.0342 | 0.0000 | 1 | 0.0000 |
| PY MDE | 1.1267330 | 0.2196 | 5.1308 | 0.0000 | 1 | 0.0000 |
| Age1830 | 0.1059137 | 0.0244 | 4.3380 | 0.0001 | 1 | 0.0001 |
| Age1830 = recoded age variable; Alt = alternative; DF = degrees of freedom; K6 = Kessler-6, a six-item psychological distress scale; MDE = major depressive episode; PY = past year; SE = standard error; WHODAS = eight-item World Health Organization Disability Assessment Schedule. NOTE: Alt PY K6: past year K6 score of < 8 recoded as 0; past year K6 score of 8 to 24 recoded as 1 to 17. NOTE: Alt WHODAS: WHODAS item score of < 2 recoded as 0; WHODAS item score of 2 to 3 recoded as 1, then summed for a score ranging from 0 to 8. NOTE: PY suicidal thoughts: coded as 1 if respondent had serious thoughts of suicide in the past year; coded as 0 otherwise. NOTE: PY MDE: coded as 1 if the criteria for past year MDE were met; coded as 0 otherwise. NOTE: Age1830: coded as age minus 18 if aged 18 to 30; coded as 12 otherwise. 1 The Wald p value is obtained from the overall model fitting. Source: SAMHSA, Center for Behavioral Health Statistics and Quality, National Survey on Drug Use and Health, 2008-2012. |
||||||
Data from the National Survey on Drug Use and Health (NSDUH) have consistently shown marijuana to be the most commonly used illicit drug in the United States, followed by the misuse of prescription psychotherapeutic drugs (prescription pain relievers, tranquilizers, stimulants, and sedatives). Prescription pain relievers were also the most commonly misused prescription drugs asked about in NSDUH. As shown in the Key Substance Use and Mental Health Indicators in the United States: Results from the 2022 National Survey on Drug Use and Health report, 70.3 million people aged 12 or older were estimated to have used illicit drugs in the past year, including 61.9 million people who used marijuana, 14.2 million who misused prescription psychotherapeutic drugs, and 8.5 million who misused prescription pain relievers (Center for Behavioral Health Statistics and Quality [CBHSQ], 2023j).
Provisional Centers for Disease Control and Prevention (CDC) data through November 2022 suggest that the number of overdose deaths involving opioids accelerated in 2020 (Ahmad et al., 2023) but appeared to level off starting in late 2021. Provisional data also indicate steady increases from 2015 to 2019 in the number of drug overdose deaths involving psychostimulants with abuse potential (e.g., methamphetamine), some acceleration in the number of deaths in 2020 and 2021, and a leveling off in late 2022. From 2016 to 2021, age-adjusted rates of drug overdose deaths more than quadrupled for deaths involving methamphetamine, more than tripled for deaths involving fentanyl, and more than doubled for deaths involving cocaine. Rates of overdose deaths involving heroin or oxycodone decreased over this period (Spencer et al., 2023). Although these overdose deaths often involved drugs that were not available by prescription in the United States, data for 2017 indicated that the benzodiazepine drugs alprazolam (e.g., Xanax®), clonazepam (e.g., Klonopin®), and diazepam (e.g., Valium®) were among the top 15 drugs involved in overdose deaths, and alprazolam was among the top 10 drugs involved in overdose deaths in all 10 U.S. Department of Health and Human Services (HHS) regions (Hedegaard et al., 2019).
The focus of this chapter is on the measurement in NSDUH on the use and misuse of drugs that require a prescription in the United States. Most of the prescription drugs covered in NSDUH have additional controls beyond requiring a healthcare professional to write a prescription (see Section 4.1.1). Although the U.S. Food and Drug Administration (FDA) also regulates “over-the-counter” (OTC) drugs to ensure that they meet quality, effectiveness, and safety standards, a key aim of regulations for OTC drugs is to allow consumers to use these medications safely without requiring the supervision of a healthcare provider (Clarke, 2016; FDA, 2022). See the definition for “Nonprescription Cough or Cold Medicine Use” in Appendix A for how NSDUH collected information on the misuse of OTC cough or cold medicines.
The NSDUH interview has been designed to obtain the most complete and accurate information possible on the use and misuse of prescription drugs among the civilian, noninstitutionalized population aged 12 or older in the United States. NSDUH estimates for the use and misuse of prescription drugs are comparable between 2021 and 2022.
The 2022 NSDUH included questions about four categories of prescription psychotherapeutic drugs: pain relievers, tranquilizers, stimulants, and sedatives. Figure 4.1 provides an overview of the general routing logic for the prescription psychotherapeutic drug questions that were used to estimate any use of prescription psychotherapeutic drugs in the past year and misuse in the past year and past month.
For each of the prescription psychotherapeutic drug categories, respondents were first asked whether they had used any drug in the past 12 months from a series of specific prescription drugs, as shown in the “Screener Section” of Figure 4.1. To aid respondents in recalling whether they used a specific prescription drug in the past 12 months, electronic images of pills or other forms of the drugs (where applicable) were shown to respondents on the computer screen. These images can be found in the 2022 National Survey on Drug Use and Health (NSDUH): Prescription Drug Images for the 2022 Questionnaire (CBHSQ, 2023g). Respondents who did not report use in the past 12 months of any specific prescription psychotherapeutic drug within a category (e.g., prescription pain relievers) were asked whether they ever, even once, used any prescription psychotherapeutic drug within that category (e.g., any prescription pain reliever). Respondents who reported use of prescription psychotherapeutics in any of these four psychotherapeutic drug categories in the past 12 months or the lifetime period were classified as users of any prescription psychotherapeutic drug.
To identify past year misusers of prescription psychotherapeutic drugs, respondents who reported that they used specific prescription psychotherapeutic drugs in the past 12 months were asked about the misuse of each specific drug they used in the past 12 months, as shown in the “Main Section” of Figure 4.1. Respondents were shown a list of the drugs they used in the past 12 months. For each drug that they used, respondents were asked whether they used it in the past 12 months “in any way not directed by a doctor” (i.e., misuse). Respondents who reported misuse of one or more specific drugs within a psychotherapeutic drug category in the past 12 months were classified as having misused prescription drugs in the past year, as shown in Figure 4.1. Respondents who reported misuse in the past year were asked whether they misused any drug in that category (e.g., prescription pain relievers) in the past 30 days.80 This question was used to estimate past month or “current” misuse, as shown in Figure 4.1. Respondents who reported (1) any use of prescription psychotherapeutics in a category in the past 12 months but no misuse in the past 12 months or (2) any use in their lifetime but not in the past 12 months were asked whether they ever, even once, misused any prescription psychotherapeutic drug within that category (e.g., any prescription pain reliever). Respondents who reported misuse in their lifetime were identified as having misused prescription psychotherapeutic drugs in their lifetime but not in the past 12 months. Respondents who reported misuse of prescription psychotherapeutics in any of these four psychotherapeutic drug categories in the past 30 days, past 12 months, or in the lifetime period were classified as having misused any prescription psychotherapeutic drug.
NSDUH reports and tables do not refer to “prescription-type” psychotherapeutic drugs because questions about the use of methamphetamine are asked separately from questions about the use and misuse of prescription psychotherapeutic drugs.81 Instead, NSDUH refers to “prescription psychotherapeutic drugs” or “prescription drugs.”
The Controlled Substances Act (CSA) of 1970 gives authority to the U.S. Drug Enforcement Administration within the U.S. Department of Justice to place controlled substances into “schedules” (CSA, 2023). Schedules are defined according to factors such as (1) a substance’s potential for abuse, (2) the state of current scientific knowledge regarding a drug, (3) risks to the public health, or (4) the potential for physiological or psychological dependence. In principle, the classification of prescription drugs into these schedules could affect the availability of prescription drugs for misuse.
Because of the greater risks associated with the drugs in Schedule II, the prescribing of these drugs is more tightly restricted and regulated than is the prescribing of drugs in Schedules III or IV (FDA, 2017).
Table 4.1 shows the subtypes of specific pain relievers in the 2022 NSDUH questionnaire according to their CSA schedule numbers. Figure 4.2 also shows these pain reliever subtypes and the specific pain relievers for each subtype.82 All of the pain reliever subtypes listed in Table 4.1 are prescription opioids, which are substances that act in the central nervous system (CNS) to reduce the perception of pain. As their name suggests, opioids include drugs found naturally in the opium poppy Papaver somniferum, such as morphine and codeine. Opioids also include drugs chemically similar to these naturally occurring substances but are manufactured in the laboratory (e.g., hydrocodone, fentanyl) (National Institute on Drug Abuse [NIDA], 2021b; U.S. Drug Enforcement Administration, 2023).
Questions in the 2022 NSDUH questionnaire for prescription pain relievers were used to define the following 11 specific subtypes of opioid pain relievers:
Respondents also were asked whether they used or misused “any other” prescription pain reliever in the past 12 months (i.e., besides the ones they were already asked about). Respondents who reported they misused other pain relievers in the past 12 months were asked to specify the names of the other pain relievers they misused. Although all of the pain reliever subtypes listed above are opioids, respondents could specify they misused other pain relievers that are not opioids, such as nonsteroidal anti-inflammatory drugs not classified as controlled substances (e.g., prescription-strength ibuprofen). Section 4.3 discusses implications of respondents’ ability to specify that other pain relievers they misused in the past 12 months were not opioids.
As noted previously, most of the pain relievers in the NSDUH questionnaire are in the more stringently controlled Schedule II. Exceptions are products containing tramadol (Schedule IV); codeine plus acetaminophen (Schedule III), such as Tylenol® with codeine 3 or 4; and buprenorphine (Schedule III). Respondents were reminded that Tylenol® with codeine 3 or 4 was not the same as OTC Tylenol®.
Table 4.2 shows the subtypes of stimulants in the 2022 NSDUH questionnaire according to their CSA schedule numbers. Figure 4.3 also shows these stimulant subtypes and the specific stimulants for each subtype.
Stimulants can be prescribed for multiple reasons, including treatment of attention-deficit/hyperactivity disorder (ADHD), weight reduction or control, or promoting wakefulness because of sleepiness associated with conditions such as narcolepsy or sleep apnea. Thus, unlike the other prescription drug categories, the intended purpose of prescribing stimulants is not always apparent from the name of the category. In contrast, the reason for prescribing pain relievers, tranquilizers, or sedatives is implied in the category name (i.e., pain relief, anxiety control, or sedation to relieve insomnia, respectively). For this reason, some of the subtypes of stimulants for 2022 shown in Table 4.2 and in Figure 4.3 refer to the condition for which the drugs are prescribed.
Questions in the 2022 NSDUH for specific prescription stimulants were used to define the following broad subtypes of prescription stimulants (not counting other stimulants):
Respondents also were asked whether they used or misused “any other” prescription stimulant in the past 12 months (i.e., besides the ones they were already asked about). Respondents who reported they misused other stimulants in the past 12 months were asked to specify the names of the other stimulants they misused.
The amphetamines and stimulants containing methylphenidate that are primarily prescribed for the treatment of ADHD are in the more restrictive Schedule II. Stimulants in Table 4.2 that are prescribed for weight control are in Schedules III or IV.
As noted previously, methamphetamine is not included as a prescription stimulant in NSDUH unless the prescription form of methamphetamine (Desoxyn®) was specified as some other stimulant respondents had misused in the past year. However, no respondents mentioned this drug anywhere in the 2022 data. Because Desoxyn® is chemically similar to other prescription amphetamines (e.g., Adderall®), it will be classified as an amphetamine (Table 4.2) if it is specified in future years as some other stimulant respondents misused.84
Table 4.3 shows the subtypes of tranquilizers in the 2022 NSDUH questionnaire according to their CSA schedule numbers. Figure 4.4 also shows these tranquilizer subtypes and the specific tranquilizers for each subtype. Tranquilizers are usually prescribed to relax people, relieve anxiety, or relax muscle spasms.
Questions for specific prescription tranquilizers were used to define the following broad subtypes of prescription tranquilizers (not counting other tranquilizers):
Benzodiazepine tranquilizers were further categorized into the following four subtypes:
Muscle relaxants were further categorized into subtypes for (1) cyclobenzaprine and (2) Soma®.
Respondents also were asked whether they used or misused “any other” prescription tranquilizer in the past 12 months (i.e., besides the ones they were already asked about). Respondents who reported they misused other tranquilizers in the past 12 months were asked to specify the names of the other tranquilizers they misused.
Several of the tranquilizers in the 2022 NSDUH questionnaire are in the less restrictive Schedule IV. Cyclobenzaprine (also known as Flexeril®) is not classified by the U.S. Drug Enforcement Administration as a controlled substance but does require a prescription. Although cyclobenzaprine is not scheduled as a controlled substance, it is classified as a muscle relaxant. As shown in Table 4.3, another muscle relaxant in the questionnaire (Soma®) is a controlled substance. Despite cyclobenzaprine not being a controlled substance, the label for Flexeril® suggests that the drug can be misused.85 Specifically, people can deliberately overdose on cyclobenzaprine. Because the drug may enhance the effects of alcohol and other CNS depressants, people would be misusing cyclobenzaprine if they take it with these other substances despite being directed by a doctor or other health professional not to do so.
As discussed in Section 4.1.5, other benzodiazepines are prescribed as sedatives. Although both tranquilizers and sedatives cause drowsiness, including tranquilizers and sedatives that are benzodiazepines, a distinction between these drug categories is that tranquilizers are prescribed for anxiety relief or to relieve muscle spasms, whereas sedatives are prescribed specifically for the relief of insomnia. In particular, the types of benzodiazepine drugs prescribed as tranquilizers typically are metabolized more slowly than benzodiazepines prescribed as sedatives.86,87 The rate of metabolism determines the duration and intensity of a drug’s pharmacological effect on the body.
Because benzodiazepines are chemically similar regardless of whether they are prescribed as tranquilizers or sedatives, estimates for the use and misuse of any benzodiazepine in the past 12 months are included in 2022 NSDUH reports and tables. Issues related to the measurement of any use and misuse of benzodiazepines are discussed further in Section 4.5.
Table 4.4 shows the subtypes of sedatives in the 2022 NSDUH questionnaire according to their CSA schedule numbers. Figure 4.5 also shows these sedative subtypes and the specific sedatives for each subtype. Sedatives are prescribed to relieve insomnia.
Questions in the 2022 NSDUH for specific prescription sedatives were used to define the following broad subtypes of prescription sedatives (not counting other sedatives):
Benzodiazepine sedatives were further categorized into the following three subtypes:
Respondents also were asked whether they used or misused “any other” prescription sedative in the past 12 months (i.e., besides the ones they were already asked about). Respondents who reported they misused other sedatives in the past 12 months were asked to specify the names of the other sedatives they misused.
Most of the sedatives in the 2022 NSDUH questionnaire are in the less restrictive Schedule IV. However, some barbiturates are in Schedule II (Seconal®) or Schedule III (Butisol®). As noted in Section 4.1.4 on tranquilizers, the benzodiazepines prescribed as sedatives for the relief of insomnia (e.g., Halcion®) typically have a shorter duration of action compared with benzodiazepines prescribed for the treatment of anxiety (e.g., Xanax®).
The variables used to estimate any use and misuse in the past year for the overall categories of prescription pain relievers, tranquilizers, stimulants, and sedatives underwent statistical imputation to account for item nonresponse and, therefore, had no missing data (Section 2.3.3). Past year initiation variables for prescription drug misuse, corresponding to questions in Figure 4.1, and substance use disorder (SUD) variables for prescription drugs also were imputed (see Sections 2.3.3, 3.4.3, and 3.4.4). However, prescription drug variables for the following estimates in NSDUH reports and tables did not undergo statistical imputation and, therefore, had missing data:
When outcomes were not imputed, respondents with missing data were excluded from analyses. Bias may result when respondents with missing data are excluded from an analysis. For population totals (i.e., estimated numbers of people with a given characteristic), a negative bias will always occur if there are missing values in the domain variables, the outcome variable, or both. For the resulting outcomes (e.g., numbers of people who obtained the last prescription drug they misused from a particular source), this negative bias can yield estimates lower than the true population total.89 When population proportions are estimated, there may or may not be bias, and the bias can be negative or positive. The direction and magnitude of the bias for proportions depend on how different the item respondents are from the item nonrespondents with respect to the outcome of interest.
Respondents also could have missing data for whether they used or misused specific subtypes of prescription drugs in the past year. For example, respondents were presented with a list of prescription pain relievers containing hydrocodone and were asked to report which, if any, of these they had used in the past 12 months. Except in special situations, respondents who answered “don’t know” or “refused” when presented with this list would have missing data for the past year use of hydrocodone products. In turn, these respondents were not asked whether they misused specific hydrocodone products in the past year.90
Beginning in 2021, respondents with missing values in variables pertaining to most subtypes of prescription drugs were excluded from analyses. Exceptions were variables for the past year use and misuse of pharmaceutical fentanyl products and for any benzodiazepine; these variables were statistically imputed. These procedures replaced the “zero imputation” method that had been used for prescription drug subtype variables. For zero imputation, missing values were coded as “no use” or “no misuse” in the past 12 months as part of data processing. Use of the zero imputation method was discontinued for the prescription subtype variables because assuming nonuse (or no misuse) among respondents with missing data can introduce a negative bias in the estimates (see Section 3.3.2). Statistical imputation or excluding respondents with missing data for prescription drug subtype variables were adopted because missing data rates were low for most prescription drug variables (see Table 2.4). In addition, excluding respondents with missing data from analyses meant that respondents were excluded from both the numerators and denominators of estimates, whereas the zero imputation method retained these respondents with missing data in the denominators (but not the numerators).
Additional prescription drug variables for the following measures were edited but not imputed:
Published estimates based on these edited variables were not included in reports and tables for the 2022 NSDUH, but these variables will be available in the 2022 National Survey on Drug Use and Health Public Use File Codebook (CBHSQ, 2023h). Therefore, users of the 2022 NSDUH data have the option to decide how to handle missing data in analyses with these edited prescription drug variables. Potential biases associated with missing data discussed in this section and in Section 3.3.2 will apply to analyses using these edited variables.
The opioid pain relievers described in Section 4.1.2 are available in the United States by prescription as controlled substances. As opioids, however, they can produce the same kinds of adverse effects as heroin or other illegally manufactured opioids. People who misuse prescription opioids can develop an opioid use disorder or can overdose, sometimes fatally. According to the SUD criteria from the Diagnostic and Statistical Manual of Mental Disorders, 5th edition (DSM-5; American Psychiatric Association, 2013), people who are prescribed opioids for pain relief and take them under medical supervision also can develop opioid use disorder.91 As noted in Section 4.1.2, most prescription opioids in the NSDUH questionnaire are in the more stringently controlled Schedule II category because of their high potential for abuse that can lead to severe psychological or physiological dependence.
NSDUH respondents were asked about their use and misuse of prescription pain relievers rather than being asked specifically about their use and misuse of prescription opioids. Respondents were more likely to understand the term “pain relievers” rather than “opioids” because “pain relievers” indicates the purpose for which the drugs are likely to be taken. In contrast to “pain relievers,” the term “opioids” could be too sophisticated for respondents at a 6th grade reading level. This term also would require respondents to know the chemical classification of a prescription drug.
The 2022 NSDUH questionnaire included questions about 39 specific prescription pain relievers that fall into 11 opioid pain reliever subtypes (see Section 4.1.2 and Table 4.1). As noted in Section 4.1.2, however, respondents also were asked whether they used or misused any other prescription pain reliever in the past 12 months. Respondents who reported any use of other pain relievers in the past 12 months were not asked to report the names of the other drugs they used. In contrast, respondents who reported the misuse of any other pain reliever in the past 12 months were asked to type the names of those other drugs.
However, the general prescription pain reliever category includes prescription drugs that are not opioids, such as prescription strengths of nonsteroidal anti-inflammatory drugs (e.g., prescription-strength ibuprofen or naproxen). Therefore, if NSDUH respondents reported using or misusing other prescription pain relievers in the past 12 months, these other pain relievers might not be opioids.
Another consideration is that if clinicians prescribe fewer opioids over time in response to changing treatment guidelines for patients with chronic pain (Dowell et al., 2016), then NSDUH respondents could increasingly use or misuse other prescription pain relievers that were nonopioids. Furthermore, nonopioid drugs such as gabapentin (brand name Neurontin®) that are prescribed “off label”92 for pain relief may have abuse potential, especially among people with a history of opioid misuse (Buttram, 2018; Buttram et al., 2017; Evoy et al., 2021; Havens, 2018; Smith et al., 2016). In 2017, gabapentin also was among the top 15 drugs involved in overdose deaths nationally and was among the top 10 drugs in HHS Region 4, which consists of eight states primarily in the southern United States (Hedegaard et al., 2019).93
For these reasons, published NSDUH estimates of the misuse of prescription pain relievers that include the any other prescription pain reliever category are not completely synonymous with the use and misuse of prescription opioids. However, analyses of 2021 and 2022 NSDUH data were conducted to assess whether respondents reported any use or misuse of prescription pain relievers that are prescription opioids or whether there was some uncertainty about the pain relievers being opioids. In situations where respondents reported the misuse of any other prescription pain reliever in the past year, the specified drugs that they misused can provide more information on whether respondents misused opioids or nonopioids.
NSDUH respondents who reported the misuse of only any other prescription pain reliever are still counted in NSDUH estimates of prescription pain reliever misuse, regardless of whether the other drugs they misused are opioids or nonopioids. NSDUH also publishes estimates of past year opioid misuse, which is defined as the use of heroin or the misuse of prescription pain relievers in the past 12 months. Therefore, a small percentage of published opioid misuse estimates can be attributed to respondents who explicitly reported the misuse of only nonopioids.
In an analysis of 2021 and 2022 NSDUH data for the misuse of prescription pain relievers in the past year, respondents who reported the misuse of pain relievers in any of the 11 prescription opioid subtypes in the NSDUH questionnaire were counted as having misused prescription opioids; these respondents misused prescription opioids regardless of whether they also reported the misuse of other pain relievers. If respondents reported the misuse of only other prescription pain relievers in the past year, the drugs that respondents specified were reviewed for whether they were prescription opioids or nonopioids. However, respondents could specify that they did not know the names of other pain relievers they misused, or they could refuse to specify the other pain relievers they misused. Respondents also could give a nonspecific answer for their misuse of other pain relievers (e.g., “painkillers,” with no other information). These responses of “don’t know,” “refused,” or nonspecific use of other pain relievers were assumed to be potential reports of prescription opioid misuse. Respondents were assumed to have misused only nonopioids if they explicitly reported the misuse of only nonopioid drugs, without responses of “don’t know,” “refused,” or nonspecific other pain relievers for additional other pain relievers that they misused.
Based on these assumptions, 3.9 percent of people in 2021 and 5.9 percent of people in 2022 who misused any prescription pain reliever in the past year misused only other pain relievers and specified only nonopioid drugs as the other drugs they misused.94,95 However, the difference between these percentages was not statistically significant. Among the entire population aged 12 or older, 3.2 percent in 2021 and 3.0 percent in 2022 misused prescription pain relievers in the past year. An estimated 3.0 percent of people aged 12 or older in 2021 and 2.8 percent in 2022 misused a prescription opioid in the past year, including (but not limited to) any of the 11 subtypes of prescription opioids described in Section 4.1.2. Thus, the majority of the misuse of prescription pain relievers for the 2021 and 2022 NSDUHs consisted of the misuse of prescription opioids.
In national reports and tables for the 2021 and 2022 NSDUHs, the categories for the misuse of prescription pain relievers and the use of heroin were combined into an overall category for opioid misuse. Among people aged 12 or older, an estimated 3.4 percent in 2021 and 3.2 percent in 2022 misused prescription pain relievers or used heroin in the past year. If people were excluded who misused only nonopioid prescription pain relievers (and did not also use heroin), then the past year opioid misuse estimates would decrease only slightly, to 3.2 percent in 2021 and to 2.9 percent in 2022.
Among all people classified as past year opioid misusers, the percentages of people who unambiguously misused only nonopioid pain relievers were 3.7 percent in 2021 and 5.6 percent in 2022. That is, more than 94 percent of people in 2021 and 2022 who misused a prescription pain reliever or used heroin in the past year were assumed to have misused a prescription opioid or heroin. Although people who misused only nonopioid pain relievers but also used heroin in the past year would still be classified as opioid misusers, this pattern did not occur in the 2021 or 2022 data. Thus, the majority of people who misused prescription pain relievers or used heroin in the past year were assumed to have misused prescription opioids, to have used heroin, or to have misused or used both.
Beginning with the 2022 NSDUH, respondents aged 12 or older were asked whether they ever used illegally made fentanyl (IMF) and, if so, how long it had been since they last used it. The questionnaire explained that IMF is fentanyl that people cannot get from a doctor or pharmacy and that IMF can come in forms such as powder, pills, blotter paper, or mixed with heroin or other drugs. Therefore, the categories for the misuse of prescription pain relievers and the use of heroin or IMF were combined for 2022 into a new overall category for opioid misuse that included IMF; corresponding estimates are not available for 2021.
An estimated 3.2 percent of people aged 12 or older in 2022 misused prescription pain relievers or used heroin or IMF in the past year. If people were excluded who misused only nonopioid prescription pain relievers (i.e., and did not also use heroin or IMF), then the past year opioid misuse estimate for 2022 would decrease to 3.0 percent.
Among people classified as past year opioid misusers in 2022 based on a measure that included IMF, 5.5 percent unambiguously misused only nonopioid pain relievers. As for the measure of opioid misuse that included prescription opioids or heroin but not IMF, more than 94 percent of classified past year opioid misusers were assumed to have misused a prescription opioid, heroin, or IMF. Although people who misused only nonopioid pain relievers but also used heroin or IMF in the past year would still be classified as opioid misusers, this pattern did not occur in the 2022 data. Thus, for the overall category of any opioid misuse in the past year, the majority of people were assumed to have misused prescription opioids, to have used heroin, to have used IMF, or to have misused or used any of these opioids.
Beginning with the 2021 NSDUH, respondents who reported any use of prescription pain relievers in the past year were asked to report symptoms of pain reliever use disorder. Therefore, the Results from the 2022 National Survey on Drug Use and Health: Detailed Tables (CBHSQ, 2023k) included estimates for any use of opioids in the past year. Any use of opioids was defined as any use of prescription pain relievers or heroin in the past year. As noted previously, however, any use of prescription pain relievers in the past year was not necessarily synonymous with any use of prescription opioids in the past year.
Therefore, analyses were conducted to assess the overlap in 2021 and 2022 between any past year use of prescription pain relievers and any past year use of prescription opioids. Respondents who reported the past year use of pain relievers in any of the 11 prescription opioid subtypes in the NSDUH questionnaire were counted as having used prescription opioids for any reason in the past year; these respondents used prescription opioids regardless of whether they also reported the use of other pain relievers. In addition, respondents were assumed to have used prescription opioids in the past year if they were assigned a status of having used prescription pain relievers in the past year through statistical imputation but did not report the use of other pain relievers in that period. These respondents were assumed to have used prescription opioids through a process of deduction because questions about the use of specific pain relievers applied to prescription opioids.
As noted previously, however, respondents who reported any use of other pain relievers in the past 12 months were not asked to report the names of the other drugs they used. Consequently, information was not available to assess whether any past year use of only “other” prescription pain relievers involved the use of opioids or only nonopioid drugs. Therefore, when respondents reported the use of only other prescription pain relievers and they definitely did not use pain relievers in any of the 11 prescription opioid subtypes,96 the most conservative approach was to assume that the other prescription pain relievers were all nonopioid drugs. The exception was that if respondents reported the misuse of “other” prescription pain relievers and were assumed to have misused opioids, then they logically used opioids for any reason in the past year. In addition, an “unknown opioid pain reliever use” category was created for respondents who reported the past year use of other prescription pain relievers and who were not assumed to have misused opioids, but they also had missing data for the past year use of specific pain relievers in any of the 11 prescription opioid subtypes. It was unknown whether these respondents might have used a prescription opioid in the past year.
Based on these assumptions, 84.4 percent of people in 2021 and 83.9 percent of people in 2022 who used any prescription pain reliever in the past year used one or more pain relievers in the 11 subtypes of prescription opioids described in Section 4.1.2. Percentages of people who used only other pain relievers and were considered to have used only nonopioid drugs were 15.1 percent in 2021 and 15.5 percent in 2022. In addition, 0.6 percent of people in each year who used only other pain relievers had an unknown status for the past year use of prescription opioids. Among the entire population aged 12 or older, 26.0 percent in 2021 and 26.2 percent in 2022 used prescription pain relievers for any reason in the past year. An estimated 21.9 percent of people aged 12 or older in 2021 and 22.0 percent in 2022 used any of the 11 subtypes of prescription opioids, 3.9 percent in 2021 and 4.1 percent in 2022 were assumed to have used only nonopioids, and 0.2 percent in each year had an unknown status for past year opioid use. Thus, the majority of the use of prescription pain relievers for the 2021 and 2022 NSDUHs consisted of the use of prescription opioids in the 11 subtypes of prescription opioids in the NSDUH questionnaire. Nevertheless, about 15 percent of past year users of prescription pain relievers may not have used prescription opioids.
However, in the absence of information about the specific other pain relievers that respondents used in the past year, the assumption that all other pain relievers were nonopioids may be overly stringent. As for the misuse of other pain relievers, respondents could report that they used other pain relievers in the past year but not know the specific other pain relievers they used. Some of these other pain relievers could have been prescription opioids.
Even if respondents reported any past year use of only “other” prescription pain relievers, they will still be classified as past year opioid users if they also reported heroin use in the past year. However, factoring in reports of heroin use in the past year did not appreciably change the estimates of any past year use of opioids compared with the estimates in the preceding section for any past year use of prescription opioids.
Among people aged 12 or older, 26.1 percent in 2021 and 26.3 percent in 2022 used heroin or prescription pain relievers for any reason in the past year, and 22.0 percent in each year used heroin or a known prescription opioid. Among past year users of heroin or prescription pain relievers in 2021 and 2022, 84.4 percent in 2021 and 83.9 percent in 2022 definitely used an opioid. As noted in the preceding section, 84.0 percent of past year users of prescription pain relievers used a prescription opioid.
With the addition of new questions for 2022 about the use of IMF, the categories for any past year use of prescription pain relievers, heroin, or IMF were combined for 2022 into a new overall category for any opioid use that included IMF; corresponding estimates are not available for 2021. However, factoring in reports of IMF use in the past year did not appreciably change the estimates of any past year use of opioids compared with the estimates in preceding sections for any past year use of prescription opioids or any past year use of opioids including heroin.
An estimated 26.3 percent of people aged 12 or older in 2022 used prescription pain relievers for any reason or used heroin or IMF in the past year. This estimate was the same as the estimate that included prescription pain relievers or heroin but not IMF. As noted in the preceding section, 22.0 percent of people aged 12 or older were estimated to have used prescription opioids or heroin in the past year, not counting the past year use of IMF. Including IMF in the past year opioid measure increased the estimate only slightly, to 22.1 percent.
Analyses that were described previously indicated that reports of the use and misuse of prescription pain relievers could include drugs that are not opioids. However, NSDUH estimates for opioid use disorder assume that symptoms of pain reliever use disorder that respondents reported apply to the use of prescription opioids. The potential for people to be misclassified as having an opioid use disorder when they may not have used prescription opioids depends on whether these people reported two or more pain reliever use disorder symptoms in the past year and they did not report two or more heroin use disorder symptoms in the past year. See Section 3.4.4 for information on how opioid use disorder is defined. Because questions about the use of IMF in the past year are asked in a later section of the interview, after respondents have been asked SUD questions, estimates of opioid use disorder take into account disorder symptoms that respondents attributed to their use of heroin or prescription pain relievers but not to their use of IMF.
Analyses examined the potential impact on estimates of opioid use disorder in the past year if respondents were assumed not to have used prescription opioids in that period and they also used heroin in the past year but did not have a heroin use disorder in that period. Assumptions from Section 4.3.5 for whether people used prescription opioids or heroin in the past year were applied to estimates of opioid use disorder.
Among people aged 12 or older who had an opioid use disorder in the past year, 83.8 percent in 2021 and 84.6 percent in 2022 had an opioid use disorder related to their use of prescription opioids, regardless of whether they also had an opioid use disorder related to their use of heroin; these percentages did not differ significantly. An estimated 9.2 percent of people in 2021 and 8.2 percent in 2022 with an opioid use disorder in the past year were assumed not to have used prescription opioids but they had a heroin use disorder. In addition, 6.6 percent of people in 2021 and 6.5 percent in 2022 with an opioid use disorder in those years were assumed not to have used prescription opioids and they did not have a heroin use disorder. Only about 0.5 percent of people in 2021 and 0.7 percent of people in 2022 with a past year opioid use disorder had an unknown status for whether they used prescription opioids in the past year and they did not have a heroin use disorder. These latter two groups represent potential “false positives” for opioid use disorder, but they could have taken other drugs for pain relief that have abuse potential. Nevertheless, about 93 percent of people in 2021 and 2022 with an opioid use disorder in the past year had a disorder that could be attributed to their use of prescription opioids, heroin, or both.
Among people aged 12 or older in the overall population, assumptions about whether people used prescription opioids also would not appreciably affect estimates of opioid use disorder in the past year. An estimated 2.0 percent of people aged 12 or older in 2021 and 2.2 percent in 2022 were classified as having an opioid use disorder because they had a pain reliever use disorder, a heroin use disorder, or both in the past year. These estimates include 1.7 percent of people in 2021 and 1.8 percent of people in 2022 who used prescription opioids in the past year and had a pain reliever use disorder (with or without a heroin use disorder). An additional 0.2 percent of people in each year were assumed not to have used prescription opioids, but they had a heroin use disorder in the past year. Only 0.1 percent of people in each year were assumed not to have used prescription opioids and they did not have a heroin use disorder.
Therefore, the potential for respondents to report the use or misuse of drugs that are not prescription opioids had a minimal impact on estimates of opioid use disorder for percentages among the total population aged 12 or older. Moreover, the majority of people aged 12 or older in 2021 who had an opioid use disorder in the past year consisted of users of prescription opioids.
Drugs defined in NSDUH as tranquilizers or sedatives have a number of important features in common.
The Multum Lexicon® database of drugs has a category for “anxiolytics, sedatives, and hypnotics” that includes drugs defined in NSDUH as tranquilizers or sedatives (National Center for Health Statistics, 2022b). Because of these similarities, reports and tables for the 2022 NSDUH include estimates for the misuse of any tranquilizer or sedative.
The following measures for the misuse of tranquilizers or sedatives were included in reports or tables for the 2022 NSDUH and in the data file:
Respondents were classified as having misused prescription tranquilizers or sedatives in the past 12 months if they reported the misuse of prescription tranquilizers, prescription sedatives, or both in that period. A similar principle applied to the classification of respondents as having misused tranquilizers or sedatives in the past 30 days.
As previously noted, respondents who reported that they misused other tranquilizers in the past 12 months were asked to specify the names of the other tranquilizers they misused. Similarly, respondents who reported that they misused other sedatives in that period were asked to specify the names of the other sedatives they misused. Consequently, respondents could specify a prescription tranquilizer (e.g., Xanax®) as some “other sedative” they misused, or vice versa. Consistent with the principle discussed in Section 2.3.2.1, if respondents specified the misuse of a prescription tranquilizer as some other sedative they had misused, these data for the misuse of other sedatives were not used to edit the data for the use and misuse of tranquilizers in that section of the interview.
However, the reporting of prescription tranquilizers as other sedatives or the reporting of prescription sedatives as other tranquilizers did not affect the creation of the aggregate measures for the misuse of prescription tranquilizers or sedatives in the past year or past month. For example, if respondents reported in the sedatives section that they misused Ambien® in the past 12 months and also specified the misuse of a tranquilizer as some other sedative they misused in that period, then they still would be classified as past year misusers for the combined category of tranquilizers or sedatives. Because these respondents reported the misuse of more than one drug in the sedatives section, they would have been asked about the misuse of “prescription sedatives” in the past 30 days.98 If these respondents answered “yes” to the question about the misuse of prescription sedatives in the past 30 days, then they would still be classified as past month misusers for the combined tranquilizer or sedative category, regardless of whether a drug they misused in that period was technically a tranquilizer.
Beginning in 2021, respondents were classified as having a tranquilizer or sedative use disorder in the past 12 months if they had a tranquilizer use disorder related to any use of prescription tranquilizers in the past year, a sedative use disorder related to any use of prescription sedatives in the past year, or both disorders. The SUD criteria for these substances are described in Section 3.4.4.
The following estimates for the use or misuse of any tranquilizer or sedative were not created for the 2022 Detailed Tables (CBHSQ, 2023k) or reports:
As discussed in Section 3.3.4.2, the emphasis on past year misuse of specific prescription drugs has appeared to result in underreporting of lifetime (but not past year) misuse of prescription psychotherapeutic drugs. For this reason, NSDUH tables and reports do not present estimates of lifetime use or misuse of prescription drugs, including lifetime use or misuse of any tranquilizer or sedative.
In addition, the potential underreporting of lifetime (but not past year) misuse could result in some people being misclassified as having initiated the misuse of any prescription tranquilizer or sedative in the past year, when in fact they first misused any prescription tranquilizer or sedative more than 12 months prior to the interview date (Section 3.4.3.2). Therefore, aggregate estimates were not created for the 2022 NSDUH for the initiation of misuse of any tranquilizer or sedative.
For example, people who first misused prescription sedatives in the past 12 months but who first misused prescription tranquilizers more than 12 months prior to the interview date would be a past year initiate for the misuse of sedatives. These people would not be past year initiates for the misuse of any prescription tranquilizer or sedative because they had already misused tranquilizers more than 12 months ago. Because of the potential for respondents to underreport lifetime misuse of prescription psychotherapeutic drugs (including tranquilizers or sedatives), however, lifetime (but not past year) misusers of prescription tranquilizers could be misclassified as past year initiates for the misuse of tranquilizers or sedatives if they reported past year initiation of sedatives but failed to report their lifetime misuse of tranquilizers. A similar situation would apply to respondents who initiated the misuse of tranquilizers in the past year but failed to report their lifetime misuse of sedatives.
Aggregate estimates for the frequency of misuse of tranquilizers or sedatives in the past 30 days were not created because these data are not mutually exclusive for respondents who misused both tranquilizers and sedatives in that period. Specifically, respondents who reported the misuse of both tranquilizers and sedatives in the past 30 days were asked to report the number of days they misused each particular category of prescription drugs in that period. However, reports of (1) the number of days respondents misused prescription tranquilizers and (2) the number of days respondents misused prescription sedatives in the past 30 days cannot be summed to produce a combined estimate for the total number of days respondents misused tranquilizers or sedatives because respondents could have misused both prescription tranquilizers and sedatives on the same day.
As noted in Sections 4.1.4, 4.1.5, and 4.4, prescription drugs categorized as benzodiazepines can be prescribed as either tranquilizers or sedatives. The benzodiazepines listed in Tables 4.3 and 4.4 are classified as Schedule IV controlled substances. Regardless of whether benzodiazepine prescriptions are prescribed as tranquilizers or sedatives, therefore, these drugs have the potential to produce physical or psychological dependence. Because benzodiazepines are CNS depressants, they cause drowsiness and can impair motor skills important for tasks such as operating a motor vehicle or machinery. People also can overdose on benzodiazepines, especially when taken in combination with other CNS depressants such as opioids (NIDA, 2018a, 2023).
Among the total population, there was about a tenfold increase from 1999 to 2017 in the number of overdose deaths involving benzodiazepines. Although the number of overdose deaths involving benzodiazepines declined between 2017 and 2019, the number increased in 2020 and 2021 to the highest levels in two decades (NIDA, 2023). As noted previously, some benzodiazepines were among the top 15 drugs involved in overdose deaths in 2017 (Hedegaard et al., 2019).
Therefore, estimates were included in 2022 NSDUH reports and tables for the use and misuse of any benzodiazepine in the past 12 months, regardless of whether benzodiazepines were classified as tranquilizers or sedatives. The next section discusses the creation of measures from the NSDUH data for any benzodiazepine use and misuse.
Respondents were classified as having used any benzodiazepine tranquilizer or sedative in the past 12 months if they reported the use of one or more of the benzodiazepines shown in Figures 4.4 and 4.5. As noted in Section 4.2, variables for the past year use or misuse of any benzodiazepine were statistically imputed for 2022 (see Section 2.3.3).
Respondents who did not report using the specific benzodiazepines included in the tranquilizers section or sedatives section in the past 12 months but specified a benzodiazepine as one of the other tranquilizers or other sedatives they misused also were classified as having used benzodiazepines for any reason in the past 12 months. By definition, respondents who misused other benzodiazepines in the past 12 months used them for any reason. Similarly, respondents who reported they misused a benzodiazepine tranquilizer or sedative in the past 12 months—either from a response to a direct question (e.g., the direct question about misuse of Xanax® in the past 12 months) or as some other tranquilizer or sedative they misused in that period—were classified as having misused any benzodiazepine in the past 12 months.
Consistent with the discussion in Section 4.4.2, respondents could specify a benzodiazepine prescribed as a tranquilizer (e.g., Xanax®) as some “other sedative” they misused in the past 12 months. Similarly, respondents could specify a benzodiazepine prescribed as a sedative (e.g., Halcion®) as some “other tranquilizer” they misused in that period. Regardless of whether specific benzodiazepines were reported as tranquilizers or sedatives, these responses were included in the aggregate measures of any use or misuse of benzodiazepines in the past 12 months because the benzodiazepine measures were constructed from data in both the tranquilizers and sedatives sections. Consistent with the principle of not editing across sections of the interview (see Section 2.3.2.1), however, reports of benzodiazepines in sections other than tranquilizers or sedatives were not included in the measures of benzodiazepine use or misuse.
In addition, estimates in the 2022 Detailed Tables (CBHSQ, 2023k) for the use and misuse of any benzodiazepine tranquilizer and specific benzodiazepine tranquilizer subtypes in Figure 4.4 were based solely on reports from the tranquilizers section of the interview. Thus, for example, respondents who did not report the use or misuse of benzodiazepine tranquilizers in the tranquilizers section but specified the misuse of a benzodiazepine tranquilizer as some other sedative were not counted as users or misusers of benzodiazepine tranquilizers in published estimates. Similarly, estimates for the use and misuse of any benzodiazepine sedative and specific benzodiazepine sedative subtypes shown in Figure 4.5 were based solely on reports from the sedatives section.
Because of the potential for respondents to report the misuse of benzodiazepine tranquilizers as other sedatives or vice versa, measures for the past year misuse of any miscellaneous prescription benzodiazepine also were created for the 2022 Detailed Tables. Respondents were classified in this miscellaneous prescription benzodiazepine category if they reported the misuse of benzodiazepine tranquilizers but specified them as other sedatives or the misuse of benzodiazepine sedatives but specified them as other tranquilizers. However, respondents in this miscellaneous prescription benzodiazepine category also could fall into other benzodiazepine tranquilizer or sedative categories in the 2022 Detailed Tables. For example, respondents who reported in the tranquilizers section that they misused Xanax® in the past year and specified the past year misuse of Xanax® as some other sedative were counted as having misused benzodiazepine tranquilizers and alprazolam products because of their report of Xanax® misuse in the tranquilizers section; these respondents also were included in the miscellaneous prescription benzodiazepine measure because of their report that they misused Xanax® as some other sedative. Nevertheless, the miscellaneous prescription benzodiazepine estimates provide data users with an indication of the extent of reporting of benzodiazepines across the respective categories for tranquilizers and sedatives.
The following measures and associated estimates were not created for benzodiazepines:
These estimates were not created because the interview sections for tranquilizers and sedatives also included drugs that are not benzodiazepines.
Aside from the potential for respondents to underreport lifetime use or misuse of tranquilizers or sedatives (see Section 3.3.4.2), measures for the lifetime use or misuse of benzodiazepines could not be created because of how respondents were asked about lifetime use or misuse. For example, if respondents did not report any use of sedatives in the past 12 months, they were asked whether they ever used any sedative.99 However, an affirmative answer for any lifetime use of sedatives would not allow data users to determine whether the lifetime use included benzodiazepines. Similarly, if respondents reported any past year use of benzodiazepine sedatives and sedatives that are not benzodiazepines, but they did not report misuse in the past 12 months, they were asked whether they ever misused any sedative. Reports of lifetime misuse of sedatives would not allow data users to determine whether respondents ever misused benzodiazepines.
In addition, past year misusers of tranquilizers or sedatives were asked respectively about misuse of any tranquilizer or any sedative in the past 30 days. For example, respondents who misused a sedative in the past 12 months that was not a benzodiazepine (e.g., Ambien®) and misused a benzodiazepine sedative in the past 12 months (e.g., Halcion®) were asked whether they misused “prescription sedatives” in the past 30 days. If these respondents reported misuse of prescription sedatives in the past 30 days, it could not be determined for these respondents whether they misused a benzodiazepine sedative or a sedative that was not a benzodiazepine in the past 30 days.
As noted in Section 3.4.3, NSDUH respondents in 2022 were asked about the initiation of misuse of prescription psychotherapeutic drugs only for the individual prescription drugs they had misused in the past 12 months. If respondents misused benzodiazepine sedatives and sedatives that are not benzodiazepines in the past 12 months and reported past year initiation of misuse for all the sedatives they misused in that period, then they were asked whether they ever misused any prescription sedative more than 12 months prior to the interview. Respondents who reported they misused “any prescription sedative” prior to the past 12 months would not be past year initiates for the misuse of any prescription sedative but could still have initiated the misuse of benzodiazepine sedatives (or any benzodiazepine) in the past year.
Similar to the issue described previously for the misuse of benzodiazepines in the past 30 days, past year users of tranquilizers or sedatives in 2021 were asked respectively about SUD symptoms attributable to their use of any tranquilizer or any sedative in the past 12 months.100 Thus, if respondents reported the use of benzodiazepine sedatives and sedatives that were not benzodiazepines in the past 12 months, it could not be determined whether the SUD symptoms they reported applied to the benzodiazepine sedatives or the sedatives that were not benzodiazepines.
DK = Don't Know; REF = Refused.
NOTE: Prescription pain reliever categories shown in the red and blue boxes represent estimates for subtypes shown in reports or tables for the 2022 NSDUH. Pharmaceutical fentanyl products do not include illegally made fentanyl.
NOTE: The following drugs in this figure are generic drugs: hydrocodone, oxycodone, tramadol, extended-release tramadol, codeine pills, morphine, extended-release morphine, fentanyl, buprenorphine, buprenorphine plus naloxone, oxymorphone, extended-release oxymorphone, hydromorphone, extended-release hydromorphone, and methadone.
NOTE: Prescription stimulant categories shown in the red and blue boxes represent estimates for subtypes shown in reports or tables for the 2022 NSDUH.
NOTE: Vyvanse® is included with amphetamine products because its active ingredient (lisdexamfetamine) is metabolized to dextroamphetamine.
NOTE: The following drugs in this figure are generic drugs: dextroamphetamine, amphetamine-dextroamphetamine combinations, extended-release amphetamine-dextroamphetamine combinations, methylphenidate, extended-release methylphenidate, dexmethylphenidate, extended-release dexmethylphenidate, benzphetamine, diethylpropion, phendimetrazine, and phentermine.
NOTE: Prescription tranquilizer categories shown in the red, blue, and gray boxes represent estimates for subtypes shown in reports or tables for the 2022 NSDUH.
NOTE: The following drugs in this figure are generic drugs: alprazolam, extended-release alprazolam, lorazepam, clonazepam, diazepam, and cyclobenzaprine.
NOTE: Prescription sedative categories shown in the red, blue, and gray boxes represent estimates for subtypes shown in reports or tables for the 2022 NSDUH.
NOTE: The following drugs in this figure are generic drugs: zolpidem, extended-release zolpidem, eszopiclone, zaleplon, flurazepam, temazepam, triazolam, and phenobarbital.
| Subtype | CSA Schedule1 | Comments |
|---|---|---|
| Hydrocodone Products | II | Subtype includes Vicodin®, Lortab®, Norco®, Zohydro® ER, generic hydrocodone, and any other pain reliever containing hydrocodone that respondents specified for past year misuse. |
| Oxycodone Products | II | Subtype includes OxyContin®, Percocet®, Percodan®, Roxicodone®, generic oxycodone, and any other pain reliever containing oxycodone that respondents specified for past year misuse. |
| Tramadol Products | IV | Subtype includes Ultram®, Ultram® ER, Ultracet®, generic tramadol, generic extended-release tramadol, and any other pain reliever containing tramadol that respondents specified for past year misuse. |
| Codeine Products | II or III2 | Subtype includes Tylenol® with codeine 3 or 4 and codeine pills. Codeine included in combination with pain relievers such as acetaminophen (e.g., Tylenol® with codeine 3 or 4) is classified as a Schedule III controlled substance. Codeine not included in combination with other pain relievers is classified as a Schedule II controlled substance. |
| Morphine Products | II3 | Subtype includes Avinza®, Kadian®, MS Contin®, generic morphine, generic extended-release morphine, and any other pain reliever containing morphine that respondents specified for past year misuse. |
| Fentanyl Products | II4 | Subtype is for prescription forms of fentanyl and includes Duragesic®, Fentora®, generic fentanyl, and any other pain reliever containing fentanyl that respondents specified for past year misuse. |
| Buprenorphine Products | III | Subtype includes Suboxone®, generic buprenorphine, generic buprenorphine plus naloxone, and any other pain reliever containing buprenorphine that respondents specified for past year misuse. Generic buprenorphine plus naloxone has been included in the NSDUH questionnaire since 2016. |
| Oxymorphone Products | II | Subtype includes Opana®, Opana® ER, generic oxymorphone, generic extended-release oxymorphone, and any other pain reliever containing oxymorphone that respondents specified for past year misuse. |
| Demerol® | II | Includes Demerol® and any other pain reliever containing meperidine that respondents specified for past year misuse. |
| Hydromorphone Products | II | Subtype includes Dilaudid® or hydromorphone, Exalgo® or extended-release hydromorphone, and any other pain reliever containing hydromorphone that respondents specified for past year misuse. |
| Methadone | II | Includes methadone and any other pain reliever containing methadone that respondents specified for past year misuse. |
| CSA = Controlled Substances Act of 1970. 1 Available at https://www.deadiversion.usdoj.gov/schedules/orangebook/c_cs_alpha.pdf. 2 Cough medicines containing low dosages of codeine (which are classified as Schedule V controlled substances) that respondents specified as other pain relievers were not counted as codeine products. A small number of respondents in 2016 who specified the misuse of cough syrup with promethazine and codeine (which is in Schedule V) were classified as having misused codeine products. Beginning in 2017, this product was no longer counted with Schedule II and Schedule III codeine products. 3 Source information on controlled substances from the U.S. Drug Enforcement Administration lists morphine products in combination with over-the-counter pain relievers in Schedule III. However, all examples of specific morphine products in the NSDUH questionnaire are in Schedule II. 4 Prescription forms of fentanyl are Schedule II controlled substances. Schedule II does not include drug products containing illegally made fentanyl (IMF). See Sections 3.4.2 and 4.3 for more information on measures that include IMF. Source: U.S. Drug Enforcement Administration. (2023). Controlled substances. Alphabetical order. https://www.deadiversion.usdoj.gov/ |
||
| Subtype | CSA Schedule1 |
Comments |
|---|---|---|
| Amphetamine Products2 | II | Subtype includes Adderall®, Adderall® XR, Dexedrine®, Vyvanse®, generic dextroamphetamine, generic amphetamine-dextroamphetamine combinations, generic extended-release amphetamine-dextroamphetamine combinations, or similar products that respondents specified for past year misuse.3 Vyvanse® is included because it is a Schedule II controlled substance and its active ingredient (lisdexamfetamine) is metabolized to dextroamphetamine. |
| Methylphenidate Products2 | II | Subtype includes Ritalin®, Ritalin® LA, Concerta®, Daytrana®, Metadate® CD, Metadate® ER, Focalin®, Focalin® XR, generic methylphenidate, generic extended-release methylphenidate, generic dexmethylphenidate, generic extended-release dexmethylphenidate, and any other stimulant containing methylphenidate that respondents specified for past year misuse. Ritalin® SR was included in the 2015 questionnaire but has not been included since 2016. |
| Anorectic (Weight-Loss) Stimulants | III or IV | Subtype includes Didrex®, benzphetamine, Tenuate®, diethylpropion, phendimetrazine, phentermine, or similar products that respondents specified for past year misuse. Didrex®, benzphetamine, and phendimetrazine are Schedule III controlled substances. Tenuate®, diethylpropion, and phentermine are Schedule IV controlled substances. |
| Provigil® | IV | The active ingredient is modafinil. The drug is prescribed to improve wakefulness in adult patients with excessive sleepiness associated with narcolepsy, obstructive sleep apnea, or shift work disorder. |
| CSA = Controlled Substances Act of 1970. 1 Available at https://www.deadiversion.usdoj.gov/schedules/orangebook/c_cs_alpha.pdf. 2 The amphetamine and methylphenidate products include stimulants primarily prescribed for the treatment of attention-deficit/hyperactivity disorder (ADHD). 3 Desoxyn®, the prescription form of methamphetamine, was included as an amphetamine product. However, it was not specified as some other prescription stimulant in 2022. Source: U.S. Drug Enforcement Administration. (2023). Controlled substances. Alphabetical order. https://www.deadiversion.usdoj.gov/ |
||
| Subtype | CSA Schedule1 |
Comments |
|---|---|---|
| Alprazolam Products | IV | Subtype is for a benzodiazepine prescribed as a tranquilizer. Includes Xanax®, Xanax® XR, generic alprazolam, generic extended-release alprazolam, and any other tranquilizer containing alprazolam that respondents specified for past year misuse. |
| Lorazepam Products | IV | Subtype is for a benzodiazepine prescribed as a tranquilizer. Includes Ativan®, generic lorazepam, and any other tranquilizer containing lorazepam that respondents specified for past year misuse. |
| Clonazepam Products | IV | Subtype is for a benzodiazepine prescribed as a tranquilizer. Includes Klonopin®, generic clonazepam, and any other tranquilizer containing clonazepam that respondents specified for past year misuse. |
| Diazepam Products | IV | Subtype is for a benzodiazepine prescribed as a tranquilizer. Includes Valium®, generic diazepam, and any other tranquilizer containing diazepam that respondents specified for past year misuse. |
| Cyclobenzaprine | None | This is a muscle relaxant. It is not a controlled substance. The drug also is known as Flexeril®, which is no longer available in the United States. |
| Soma® | IV | This is a muscle relaxant. The active ingredient is carisoprodol. |
| CSA = Controlled Substances Act of 1970. 1 Available at https://www.deadiversion.usdoj.gov/schedules/orangebook/c_cs_alpha.pdf. Source: U.S. Drug Enforcement Administration. (2023). Controlled substances. Alphabetical order. https://www.deadiversion.usdoj.gov/ |
||
| Subtype | CSA Schedule1 |
Comments |
|---|---|---|
| Zolpidem Products | IV | Subtype includes Ambien®, Ambien® CR, generic zolpidem, extended-release generic zolpidem, and any other sedative containing zolpidem that respondents specified for past year misuse. |
| Eszopiclone Products | IV | Subtype includes Lunesta®, generic eszopiclone, and any other sedative containing eszopiclone that respondents specified for past year misuse. |
| Zaleplon Products | IV | Subtype includes Sonata®, generic zaleplon, and any other sedative containing zaleplon that respondents specified for past year misuse. |
| Flurazepam | IV | This is a benzodiazepine prescribed as a sedative. The drug also is known as Dalmane®, which is no longer available in the United States. |
| Temazepam Products | IV | Subtype is for a benzodiazepine prescribed as a sedative. Includes Restoril®, generic temazepam, and any other sedative containing temazepam that respondents specified for past year misuse. |
| Triazolam Products | IV | Subtype is for a benzodiazepine prescribed as a sedative. Includes Halcion®, generic triazolam, and any other sedative containing triazolam that respondents specified for past year misuse. |
| Barbiturates | II, III, or IV | Subtype includes Butisol®, Seconal®, phenobarbital, and any other barbiturate that respondents specified for past year misuse. Seconal® (secobarbital) is a Schedule II controlled substance. Butisol® (butabarbital) is a Schedule III controlled substance. Phenobarbital is a Schedule IV controlled substance. |
| CSA = Controlled Substances Act of 1970. 1 Available at https://www.deadiversion.usdoj.gov/schedules/orangebook/c_cs_alpha.pdf. Source: U.S. Drug Enforcement Administration. (2023). Controlled substances. Alphabetical order. https://www.deadiversion.usdoj.gov/ |
||
The National Survey on Drug Use and Health (NSDUH) provides estimates of substance use and mental health issues for the civilian, noninstitutionalized population aged 12 years or older in the United States. There are other surveys and data systems that also produce findings for substance use and mental health indicators. Reviewing information from multiple national data sources, such as those included in this chapter, can provide data users with a more complete understanding of substance use and mental health issues among the U.S. population, including subpopulations not covered by NSDUH. Care should be taken, though, in making direct comparisons of estimates from NSDUH and other surveys because methodological differences may lead to differences in estimates across surveys.
Past reports also compare estimates from NSDUH with other data sources. These reports include comparisons on the following topics:
For mental health indicators, further information about the data sources described in this chapter and other data systems can be found in a report comparing NSDUH mental health data and methods with those from other data sources (Hedden et al., 2012) and a report on suicidal thoughts and behaviors (Miller et al., 2015). These and other CBHSQ reports can be found at https://www.samhsa.gov/data/data-we-collect/nsduh-national-survey-drug-use-and-health.
It is important for data users to understand the methodological differences between data sources and the impact that these differences could have on estimates, even when other data sources also cover segments of the civilian, noninstitutionalized population of the United States. Some methodological differences that can affect data include the following:
Such differences could be further complicated as surveys made methodological changes during the coronavirus disease 2019 (COVID-19) pandemic, such as changing or adding modes to collect data.
Starting with the 2020 survey year, changes were needed for NSDUH and other national surveys that primarily collected data via in-person interviews. The Interagency Council on Statistical Policy compiled a summary report in early 2021 of 2020 data collection changes made by federal agencies in response to the COVID-19 pandemic (Interagency Council on Statistical Policy, 2021). In March 2020, in-person data collection for national surveys was suspended due to the COVID-19 pandemic. The restart of data collection differed appreciably among national surveys and included (1) stopping indefinitely and waiting to resume data collection when in-person contact was once again feasible; (2) stopping temporarily to redesign some aspect of the data collection, then resuming with a different design; and (3) continuing to collect data with an evolving design that excluded in-person data collection. The Interagency Council on Statistical Policy summary report noted the resilience and ability of agencies to adapt quickly when necessary.
Data collection for national surveys after 2020 has also required adjustment and adaptation of data collection procedures in response to evolving public health guidance (Lau et al., 2021). For NSDUH, the multimode data collection implemented in Quarter 4 of 2020 continued to be used throughout 2021 and 2022. Consequently, NSDUH estimates for 2021 and 2022 can be compared, but it is not appropriate to compare estimates for 2021 and 2022 with estimates before 2021. Using the context of recent data collection changes to national in-person surveys as a backdrop, this chapter describes other data sources that provide information on substance use and mental health indicators, including treatment for substance use problems and the receipt of mental health services.
A survey’s purpose also can affect the breadth and depth of substance use and mental health issues being measured and the context in which substance use and mental health questions appear to survey respondents. For example, general health surveys sponsored by the Centers for Disease Control and Prevention (CDC), such as the Youth Risk Behavior Survey, ask about substance use in the context of broader health issues. Therefore, when data users compare estimates between NSDUH and other surveys that cover the same population, differences in substance use and mental health estimates may not mean that one survey’s estimates are more accurate than the other. Given the many possible methodological differences among data sources, similarities in patterns of substance use and mental health issues in the United States may be more important to emphasize than the differences (CBHSQ, 2012; Harrison, 2001).
When NSDUH and other data sources cover notably different populations (e.g., the civilian population for NSDUH vs. active-duty military personnel for other studies), demographic differences across populations can often partially explain differences in substance use and mental health outcomes. Nevertheless, data from populations other than the civilian, noninstitutionalized population can also point toward special needs and vulnerabilities in these other populations.
This section presents information for data sources other than NSDUH that cover the civilian, noninstitutionalized population. Estimates from some of the surveys in this section are compared with estimates from NSDUH, along with discussion of methodological issues that could explain differences in estimates between NSDUH and these other surveys. Some sections present only a general overview of a given data source because of important differences between NSDUH and the other data source.
The Behavioral Risk Factor Surveillance System (BRFSS)—a state-based system of health surveys—collects information on health risk behaviors, preventive health practices, and healthcare access primarily related to chronic disease and injury. The BRFSS surveys are cross-sectional telephone surveys conducted by state health departments, with technical and methodological assistance from the CDC. Every year, states conduct monthly telephone surveys of adults (aged 18 or older) in households using random-digit-dialing methods; unlike NSDUH, BRFSS excludes people living in group quarters such as dormitories. More than 400,000 adults from all 50 states, the District of Columbia, Guam, Puerto Rico, and the U.S. Virgin Islands are interviewed each year (https://www.cdc.gov/brfss/). However, Florida was unable to collect BRFSS data over enough months to meet the minimum requirements for inclusion in the 2021 annual aggregate dataset (National Center for Chronic Disease Prevention and Health Promotion, 2022). Since 2011, the BRFSS sample has included households with only cell phones in addition to those that were covered by landline telephones. Beginning in 2014, all adults contacted through their cell phones were eligible, regardless of their landline phone use.
The BRFSS questionnaire has three parts: (1) a core questionnaire, (2) optional modules, and (3) state-added questions. The fixed core questionnaire consists of a standard set of questions asked by all states. Thus, the core questionnaire allows for the creation of a common set of estimates across states, the District of Columbia, and participating U.S. territories. This core component includes both the annual core (consisting of questions asked each year) and rotating core (questions that are included only in even- or odd-numbered years). The core component asks about demographic characteristics and health-related perceptions, conditions, and behaviors, including alcohol consumption, tobacco use, and lifetime depression.
Optional modules consist of questions on specific topics that states can elect to include. Although the modules are optional, CDC standards require that states use them without modification. Optional modules have addressed topics such as (but not limited to) cancer survivorship; marijuana use; mental health topics (e.g., anxiety, depression, or psychological distress); and sexual orientation and gender identity. However, the number of states administering optional modules can vary from year to year.101 States may also include and analyze state-added questions at their own expense, but these questions are not part of the official BRFSS questionnaire.
In the Results from the 2021 National Survey on Drug Use and Health: Detailed Tables, NSDUH estimated that 23.5 percent of adults were binge alcohol users in the past month (CBHSQ, 2022d). The Web Enabled Analysis Tool (WEAT) for the 2021 BRFSS indicated a prevalence of 15.4 percent for binge drinking among adults for 49 states and the District of Columbia, where BRFSS data were available.102
Differences in individual measures can affect the comparability of NSDUH and BRFSS estimates. For example, current cigarette use is defined in NSDUH as any cigarette use in the 30 days prior to the interview. BRFSS defines adults as current cigarette users if they smoked 100 or more cigarettes in their lifetime and reported they now smoke cigarettes every day or some days. In the 2021 Detailed Tables, NSDUH estimated that 21.8 percent of adults were current cigarette smokers (CBHSQ, 2022d). The WEAT for the 2021 BRFSS indicated a prevalence of 13.5 percent for current cigarette smoking among adults for 49 states and the District of Columbia, where BRFSS data were available.
Other methodological differences can also affect comparability between NSDUH and BRFSS estimates. First, the 2021 NSDUH utilized audio computer-assisted self-interviewing (ACASI) for in-person data collection and self-administration for web data collection of sensitive questions, whereas BRFSS uses computer-assisted telephone interviewing (CATI). Self-administration (including ACASI for in-person data collection) can increase respondent privacy for reporting of sensitive behaviors and therefore may yield higher prevalence estimates than interviewer-administered modes such as CATI (Kreuter et al., 2008; Lind et al., 2013; Tourangeau & Smith, 1996; Turner et al., 1998).
For further details, see the BRFSS website at https://www.cdc.gov/brfss/.
Monitoring the Future (MTF) is an ongoing study of substance use trends and related attitudes among America’s secondary school students, college students, and adult high school graduates through age 60. MTF provides information on the use of alcohol, illicit drugs, and tobacco. The study is conducted annually by the Institute for Social Research at the University of Michigan through grants awarded by the National Institute on Drug Abuse, which is part of the National Institutes of Health. MTF and NSDUH are the federal government’s largest and primary tools for tracking youth substance use. MTF is composed of three substudies: (1) an annual survey of high school seniors that started in 1975, (2) ongoing panel studies of representative samples from each graduating class that have been conducted mostly by mail since 1976 but principally via the web since 2020, and (3) annual surveys of 8th and 10th graders that started in 1991.
In 2022, MTF used an electronic questionnaire format for the fourth consecutive year. In 2021 and 2022, students in 8th, 10th, and 12th grades completed a web-based questionnaire on their own electronic devices during class time (which may have been at home if students were schooling remotely).
The sample included over 31,000 students across more than 300 public and private secondary schools in 2022. The sample size number was closer to the typical sizes before the COVID-19 pandemic (Miech et al., 2023). As noted in Section 3.3.4, MTF compared substance use estimates for 2022 with those from prior years.
Along with the secondary student population, approximately 2,400 respondents from each class who participated in the survey of 12th graders are followed longitudinally.103 Beginning in 2021, all respondents were first invited to complete the survey via the web, with paper-and-pencil questionnaires being provided only on request and to nonrespondents.104
Selected substance use measures common to NSDUH and MTF are shown in Tables 5.1 to 5.3.105 For most substances in MTF, use in the lifetime, past 12 months, and past 30 days is determined from responses to questions about the number of occasions (if any) respondents used a substance in the period of interest, with use on zero occasions indicating no use in that period. MTF questions about cigarette use allow respondents to skip the question about cigarette use in the past 30 days if they report never smoking cigarettes. Beginning in 2022, NSDUH asked respondents about nicotine vaping, vaping marijuana, or vaping of flavoring, without respondents first needing to report that they ever vaped any substance.
To allow the survey to cover multiple topics and reduce burden, MTF respondents are randomly assigned different forms of the questionnaire. Because of this, sample sizes can vary for different substance use measures. MTF reports percentages but not estimated numbers of individuals because the study does not create separate analysis weights for substance use estimates from only a subsample of respondents (CBHSQ, 2012).
Comparisons between the MTF estimates for 8th, 10th, and 12th graders and NSDUH estimates for adolescents aged 12 to 17 for 2022 show NSDUH substance use prevalence levels to be lower than MTF estimates (Tables 5.1 to 5.3 and Figures 5.1 to 5.3). The lower estimates in NSDUH may be due to both more underreporting in the household setting as compared with the MTF school setting and some overreporting in the school settings (Fowler & Stringfellow, 2001). This effect is likely to be important again as schools discontinue remote learning. Asking MTF respondents to report the number of times they have used a substance could also yield higher estimates if the frequency-of-use format suggests to adolescents that some substance use is expected (CBHSQ, 2012; Harrison, 2001), but it could also result in overreporting if nonusers answer the frequency questions incorrectly. In comparison, NSDUH uses “yes/no” questions for substances other than prescription drugs that allow respondents to skip remaining questions about that substance if they do not report lifetime use.
The population of inference for the MTF school-based data collection is adolescents who were in the 8th, 10th, and 12th grades; therefore, the MTF does not survey dropouts. The MTF also does not include students who were absent from school on the day of the survey, although they are part of the population of inference. NSDUH has shown that dropouts and adolescents who frequently were absent from school have higher rates of illicit drug use (CBHSQ, 2012; Gfroerer et al., 1997). Data from the Current Population Survey (CPS) indicate that the percentages of adolescents and young adults who were not currently enrolled in school and had not graduated from high school (i.e., school dropouts) increase as they get older.106 Depending on the effects of the exclusion of dropouts and frequent absentees, data from MTF may not generalize to the population of adolescents as a whole, especially for older adolescents.
In addition, adolescents being homeschooled may not be included in the MTF sample because schools (public or private) are the first level of sampling for MTF. An analysis of 2002-2013 NSDUH data found that homeschooled adolescents were less likely than their peers who attended school outside of the home to use tobacco, alcohol, marijuana, or additional illicit drugs in the past year (Vaughn et al., 2015). The Household Pulse Survey published at the outset of the COVID-19 pandemic indicated that the percentage of households in which children were being homeschooled had grown to 5.4 percent by the spring of 2020, rapidly increased to 11.1 by October 2020, and continued climbing throughout most of the spring of 2021 until it peaked at 19.5 percent in mid-May 2021 (U.S. Census Bureau, 2021). Consequently, in one year’s time, the percentage more than tripled (Duvall, 2021).107 If an association between homeschooling and a lower prevalence of substance use among homeschooled students persisted into 2022, then lower estimates of substance use in NSDUH than in MTF could also be explained in part by the homeschooled students included in the NSDUH sample. However, reasons for negative associations between homeschooling and substance use from before the COVID-19 pandemic started may differ from those after most schools fully reopened.
For further details, see the MTF website at https://monitoringthefuture.org/
.
The U.S. Census Bureau, in collaboration with multiple federal agencies,108 designed the Household Pulse Survey to be deployed quickly and efficiently to collect data on the social and economic effects of COVID-19 on American households. Data have been disseminated in near real time to inform federal and state response and recovery planning.
The Household Pulse Survey asks questions about how COVID-19 has affected childcare, education, employment, food security, health, housing, Social Security benefits, household spending, consumer spending associated with stimulus payments, intention to receive a COVID-19 vaccination, and transportation. Data for the Household Pulse Survey were collected via a 20-minute online questionnaire, with households contacted via email or text message. The survey has had a number of data collection phases since 2020. However, phases of data collection overlapped across years. For example, Phase 3.3 went from December 2021 to early February 2022. Phase 3.7 began in early December 2022 and continued into February 2023.
As suggested by the National Center for Health Statistics (NCHS), the survey included modified versions of the two-item Patient Health Questionnaire (PHQ-2) to assess symptoms of depression and the two-item Generalized Anxiety Disorder (GAD-2) scale. The survey in 2022 asked about symptoms over the past 2 weeks.109 Percentages for symptoms of depressive disorder ranged from 21.7 percent for the periods of March 2-14 and March 30 to April 11 to 25.0 percent for the period of October 5-17, 2022. Percentages for symptoms of anxiety disorder ranged from 26.7 percent for the period of April 27 to May 9 to 31.7 percent for the period of September 14-26 (NCHS, n.d.). However, estimates in data tables are not aggregated by phase or across phases.
Because the survey was initiated only after the start of the COVID-19 pandemic, the Household Pulse Survey cannot be used to assess long-term trends. Corresponding mental health estimates from the 2019 National Health Interview Survey (NHIS) have been suggested as benchmarks. However, comparisons between the Household Pulse Survey and the NHIS could be misleading because the surveys used different modes of data collection (in person and telephone for the 2020 and 2021 NHIS vs. web only for the Household Pulse Survey). In addition, response rates have been considerably lower for the Household Pulse Survey than the NHIS. Response rates in 2022 from January 26 to February 7 and December 9-19 ranged from 3.9 to 7.9 percent. In comparison, the 2021 NHIS had a household response rate of 52.8 percent and a final sample adult response rate of 50.9 percent (NCHS, 2022a).
Given the quick turnaround and the single data collection mode of the Household Pulse Survey, comparison of mental health estimates with those from NSDUH should also be made with caution. First, the web-only mode of data collection for the Household Pulse Survey excluded members of the NSDUH target sample population who could not access the Internet to complete the survey. Second, NSDUH and the Household Pulse Survey used different measures (e.g., two questions in the Household Pulse Survey to estimate depression symptoms vs. a more extensive set of questions in NSDUH to estimate major depressive episode in the lifetime and past 12 months). Third, the Household Pulse Survey questionnaire does not include complicated follow-up questions or complex skip patterns. Differences in questionnaire structure could affect how respondents answered questions and, therefore, the final estimates for each survey. Fourth, the different contexts in which mental health questions are presented to NSDUH and Household Pulse Survey respondents could affect respondents’ answers. The U.S. Census Bureau also notes the following on its website (https://www.census.gov/data/experimental-data-products/household-pulse-survey.html): “The Census Bureau is fielding the Household Pulse Survey as a part of the agency’s Experimental Data Series; as such, data products may not meet some of the Census Bureau’s statistical quality standards. Data are subject to suppression based on overall response and disclosure avoidance thresholds.”
For further details, see https://www.census.gov/programs-surveys/household-pulse-survey.html. For mental health estimates, see https://www.cdc.gov/nchs/covid19/pulse/mental-health.htm.
Studies in the National Comorbidity Survey (NCS) series have been designed to measure the prevalence, risk factors, and consequences of psychiatric morbidity and comorbidity among the general population. These studies also collected information on the use of alcohol, illicit drugs, and tobacco and the occurrence of substance use disorders (SUDs). These surveys are mentioned briefly because they were the precursors for the expansion of mental health questions in NSDUH.
The following studies were included in the NCS series:
Details for these surveys are not included because these studies are several decades old and because of the change to multimode data collection in the 2021 NSDUH. See the 2019 National Survey on Drug Use and Health (NSDUH): Methodological Summary and Definitions (CBHSQ, 2020) for additional details about these surveys.
For further details, see the NCS website at https://www.hcp.med.harvard.edu/ncs/
.
The NCS data mentioned in Section 5.1.4 that were collected between 1990 and 1992 have been used by the Uniform Reporting System (URS) of the Center for Mental Health Services (CMHS) to produce state-level estimates of serious mental illness (SMI) (Kessler et al., 2003a, 2003b, 2006). Methods were developed to estimate SMI using data from the NCS and the Baltimore site of the Epidemiologic Catchment Area (ECA) research project from 1980 to 1985 (Kessler et al., 1996, 1998, 2001). The definition of SMI is currently operationalized in the URS as respondents having met the following criteria: (1) presence of a “severe” and persistent mental illness as defined by the National Advisory Mental Health Council of the National Institute of Mental Health (National Advisory Mental Health Council, 1993) or (2) respondents with another past 12-month mental disorder based on criteria from the Diagnostic and Statistical Manual of Mental Disorders, 4th edition (DSM-IV; American Psychiatric Association, 1994), or ICD-9-CM equivalent mental disorder (excluding “V” codes in the DSM,110 SUDs, and developmental disorders) and a planned suicide, attempted suicide, lack of a productive role, serious role impairment, or serious interpersonal impairment (NRI, 2020). Impairment was assessed using questions that were included in the NCS and the ECA for other purposes (Kessler et al., 2001; Narrow et al., 2002).
Specifically, the URS selected a method for estimating state-level SMI prevalence that combined the NCS data and data from the Baltimore site of the ECA by applying a model that controlled for demographic and geographic characteristics and corresponding census data (Kessler et al., 1998, 2004). CMHS (1999) announced this methodology in the Federal Register as its final procedure for estimating the number of adults with SMI within each state. Through the URS, CMHS has continued to provide state estimates of the prevalence of SMI among the civilian population aged 18 years or older that fix the national SMI prevalence at 5.4 percent. Estimates of SMI by state are updated annually by applying updated population characteristics when new population data become available through the U.S. Census Bureau. Notably, this estimation method assumes that the prevalence of SMI in the adult population within the modeled demographic and geographic categories is the same across states and does not change over time.
Several important differences between NSDUH and the URS that could affect estimates of mental illness warrant discussion. Most importantly, the URS assumes a national prevalence of SMI of 5.4 percent based on research conducted in the mid-1980s and that estimates for Baltimore hold true for the rest of the nation. In contrast, the 2022 NSDUH estimates are based on a statistical model developed using clinical interview data from separate subsamples of NSDUH respondents that were collected in 2008-2012, in combination with data from NSDUH interviews for all adults that were conducted in 2022. The difference between the research periods on which the SMI estimates are based is a key distinction between NSDUH and the URS.
For more details, see https://www.samhsa.gov/data/data-we-collect/urs-uniform-reporting-system.
The National Health and Nutrition Examination Survey (NHANES) has assessed the health and nutritional status of children and adults in the United States since the 1960s using both questionnaires and physical examinations. It is sponsored by the NCHS and began as a series of periodic surveys in which several years of data were combined into a single data release. Since 1999, it has been a continuous survey, with interview data collected each year for approximately 5,000 individuals of all ages. The target population for NHANES is the civilian, noninstitutionalized population from birth onward. In early 2020, NHANES began to release aggregated public use data for 2017-2018; 2 years of data are combined to protect respondent confidentiality. Data are released to public use files on a flow basis.111
NHANES data collection was suspended in mid-March of 2020 because of the COVID-19 pandemic. The NCHS merged the 2019-2020 NHANES data (through March 2020) with the 2017-2018 NHANES data as a pre-pandemic dataset because of the pause in data collection. In the 2017 to March 2020 NHANES, 27,066 individuals were selected, 15,560 completed the interview, and 14,300 received a physical examination (Akinbami et al., 2022).
Data collection resumed in 2021 for the 2021-2022 NHANES. The 2021-2022 sampling strategy will decrease the number of households screened (from 13,000 to 7,000), leading to fewer in-person encounters for field staff. Additionally, selection probabilities for the 2021-2022 survey will be based only on age, regardless of gender, race, ethnicity, or household income. The targeted number of examined individuals will remain at 10,000 over the 2-year period. The preferred approach for the 2021-2022 NHANES data collection will be to complete the household interview over the telephone, unless the participant requests the survey be conducted in person and CDC guidelines are followed. NHANES has also introduced a $25 participant incentive to increase participation in the interview. The 2021-2022 survey also will be the last cycle before NHANES undergoes major redesigns for the 2023 survey.
The 2017-2020 data were collected before the COVID-19 pandemic, and there is more than a 1-year gap between the data collections. Therefore, the 2021-2022 survey will be considered a standalone survey. NHANES does not recommended combining the 2021-2022 NHANES data with data from previous cycles. However, comparison of estimates from 2021 to 2022 with estimates from prior cycles would depend on the research question and available data (Paulose-Ram et al., 2021).
NHANES includes two components: (1) a household interview component that is interviewer administered, and (2) a mobile examination center (MEC) component that collects physical health measurements and data on sensitive topics through ACASI. MECs travel to locations throughout the United States. The NHANES household interview component includes a family questionnaire that collects household- and family-level information and a sample person questionnaire that collects individual-level information on the selected participants.112 In the household interview component, NHANES participants who were aged 16 or older answer for themselves; a proxy respondent provides information for participants who were younger than 16 or who could not answer themselves. For 2021-2022, the household interviews and ACASI instrument in the MEC component can be conducted in English or Spanish.
Questions in 2021-2022 about cigarette smoking are interviewer administered to adult respondents in the household interview component. The NHANES MEC interview also includes questions on alcohol, illicit drug, and tobacco use. The sample person questionnaire for NHANES also asks respondents113 whether they used or took medication in the past 30 days “for which a prescription is needed.”114 NSDUH and NHANES differ in several ways that affect the comparability of prescription drug data: (1) different reference periods (past 12 months for NSDUH and past 30 days for NHANES), (2) types of questions (e.g., NHANES respondents being asked to show containers of prescription drugs, which could encourage respondents to report use of medications for which they had legitimate prescriptions and to underreport misuse of medications without a prescription of their own), (3) mode of administration (self-administered in NSDUH and interviewer administered in NHANES), (4) whether proxy respondents (in NHANES) or the respondents themselves (in NSDUH) answered for sample members aged 12 to 15, and (5) sample sizes (69,850 NSDUH respondents aged 12 or older in 2021 and 71,369 in 2022 vs. a target of 10,000 individuals completing examinations for the 2021-2022 NHANES).
Sources of nonresponse and coverage bias also differ for the two surveys. For example, NHANES respondents have to travel to an MEC to respond to substance use items other than tobacco use for adults. This feature may exclude homebound respondents or affect the participation of respondents with limited access to transportation. In addition, the principal focus of NSDUH on substance use and mental health issues versus the presentation of substance use questions in NHANES in the context of a broader array of health issues also could affect the comparability of estimates.
For further details, see the NHANES website at https://www.cdc.gov/nchs/nhanes/index.htm.
The National Health Interview Survey (NHIS) is a continuous, nationally representative sample survey sponsored by the NCHS. The sampling plan is redesigned after every decennial census. A new sampling plan for the 2016-2025 NHIS was designed with results from the 2010 decennial census. The survey provides national estimates of the health status, access to care and insurance, health service utilization, and health behaviors of the civilian, noninstitutionalized population, including cigarette smoking and alcohol use among adults aged 18 or older. NHIS data have been collected since 1957. There have been four main components of the survey in recent years: the Household Composition section, which collects basic demographic and relationship information for all individuals in the household; the Family Core, which collects information about all family members, typically from a respondent (the “household respondent”) who is of legal majority age in the state;115 the Sample Adult Core (including questions about cigarette smoking and alcohol use), which collects information from one adult aged 18 or older in each family; and the Sample Child Core, which collects information on youths aged 17 or younger from a knowledgeable family member, usually a parent, in households with a child.
The 2021 NHIS had data for 30,673 households containing 37,743 individuals. Sample sizes for the Sample Adult Core and Sample Child Core were 29,482 and 8,261, respectively. The total 2021 household response rate for the 2021 sample was 52.8 percent, whereas the final response rates for the sample child and the sample adult were 49.9 percent and 50.9 percent, respectively (NCHS, 2022a).
From January through April 2021, NHIS continued to use a telephone-first approach due to the pandemic. Starting in May 2021, field representatives were given discretion to resume in-person visits based on their own health risks and the conditions in the area. In 2021, 62.8 percent of the sample adult interviews and 61.4 percent of the sample child interviews were conducted at least partially by telephone.
From August through the end of December 2020, the NHIS also included a longitudinal component with a subsample of about 20,000 adult respondents who completed the 2019 NHIS. This subsample had known representativeness and nearly complete telephone contact information. The longitudinal component was intended to provide data from the same individuals on health, health care, and well-being before and during the COVID-19 pandemic. The 2019-2020 longitudinal component had a final sample size of 10,415 adults and a response rate of 29.6 percent.
Similar to BRFSS, adults in the NHIS are defined as current cigarette users if they smoked at least 100 cigarettes in their lifetime and reported that they currently smoke. Therefore, differences in estimates of current cigarette use between the NHIS and NSDUH could partly be explained by the different NHIS definition. In addition, the NHIS definition of binge alcohol use for adults is not comparable with the NSDUH definition. In the NHIS, consumption of five or more drinks on at least 1 day is measured for the past year. For NSDUH, the reference period is the past 30 days.
Another methodological difference that can also affect comparability between NSDUH and NHIS estimates is the mode of question administration. As noted previously, sensitive questions in NSDUH are self-administered, whereas NHIS questions for 2021 are interviewer administered using computer-assisted personal interviewing (CAPI) or through telephone interviews. The principal focus of NSDUH on substance use and mental health issues versus the presentation of substance use questions in the NHIS in the context of a broader array of health issues also could contribute to differences in estimates.
In a study of 140 cognitive interview respondents in eight cities, Miller (2019) found that participants made errors in responding to NHIS questions on opioid use or NSDUH questions on prescription pain reliever use. An example of a “false positive” error was considering a nonopioid medication to be an opioid. Examples of “false negative” errors included not realizing that a medication respondents took was an opioid or not knowing the name of specific opioids they took. However, the error patterns differed across the NHIS and NSDUH questions due to differences in question wording, presentation of questions, and use of specific terms.
For further details, see the NHIS website at https://www.cdc.gov/nchs/nhis/index.htm.
The National Longitudinal Study of Adolescent Health (Add Health) was conducted to measure the effects of family, peer group, school, neighborhood, religious institution, and community influences on health risks such as tobacco, drug, and alcohol use. Add Health was initiated in 1994 and supported by grants from the Eunice Kennedy Shriver National Institute of Child Health and Human Development with co-funding from 23 other federal agencies and foundations.
The study began in 1994-1995 (Wave I) with an in-school questionnaire administered to a nationally representative sample of 90,000 students in grades 7 to 12 across 144 schools, followed by an in-home interview. In Wave I, the students were administered brief, machine-readable questionnaires during a regular class period. Interviews were also conducted with about 20,000 students and their parents in the students’ homes using a combined CAPI and ACASI design. In Wave II, conducted in 1996, about 15,000 students, then in grades 8 to 12, were interviewed for a second time in their homes. In Wave III, conducted in 2001-2002, about 15,000 of the original Add Health respondents, then aged 18 to 26, were reinterviewed to investigate how adolescent experiences and behaviors are related to outcomes during the transition to adulthood. Wave IV was conducted in 2007-2008 when the approximately 15,000 respondents were aged 24 to 32. Add Health reinterviewed cohort members in a Wave V follow-up from 2016 to 2018 using a mixed-mode survey design that included both web-based and paper-and-pencil questionnaires (Harris et al., 2019). Wave V collected social, environmental, behavioral, and biological data with which to track the emergence of chronic disease as the cohort moved through their fourth decade of life. Wave V analyses also aimed to establish causes of death among study participants who had died since the start of the study. A restricted-use data file has been released containing data from 3,872 of the Wave V respondents.
The study provides information on the use of alcohol, illicit drugs, and tobacco in each wave and has also measured SUDs in some waves of the study. The longitudinal design of Add Health, in which the same sample of respondents is followed over time (and is subject to attrition in later waves of the survey), limits the kinds of comparisons that can be made with cross-sectional NSDUH data, in which estimates are based on independent samples. However, Add Health’s longitudinal design can allow data users to understand temporal relationships in ways that NSDUH’s cross-sectional design cannot (e.g., whether substance use in an earlier wave predicts another outcome in a later wave).
Another factor that affects comparability of Add Health and NSDUH data is differences in measures. For example, binge alcohol use for Add Health has been defined as having five or more drinks in one setting more than once a month in the past year (Humensky, 2010). Since 2015, NSDUH has defined binge alcohol use in terms of consumption of four or more drinks for females or five or more drinks for males on 1 or more days in the past month, regardless of the frequency of this behavior in the past year. Also, estimates of alcohol dependence or abuse have been reported for the lifetime period for Add Health (Haberstick et al., 2014). In NSDUH, the SUD estimates are measured for the past year.
For further details, see the Add Health website at https://addhealth.cpc.unc.edu/
.
The Maternal and Child Health Bureau in the Health Resources and Services Administration has conducted the National Survey of Children’s Health (NSCH) to provide national- and state-level prevalence estimates for a variety of physical health, substance use, and mental health indicators among children aged 0 to 17 in the United States.116 Data collection efforts for the 2021 NSCH began on June 25, 2021, and continued until January 14, 2022, and were conducted by the U.S. Census Bureau on behalf of the NSCH.117
The survey uses an address-based sampling frame in which addresses are randomly sampled within the 50 states and the District of Columbia. Administrative records are then used to identify households likely to have children. Households are sampled according to their likelihood of containing children. Data are collected on one child per household, with children with special healthcare needs and children aged 5 or younger having a higher probability of selection. A parent is asked to provide data on the sampled child.
The 2021 NSCH was administered online and by mail. Randomly selected addresses from households across the United States were mailed instructions to access the survey online; some addresses also received a paper version of the screening questionnaire. After follow-up letters and postcards were sent to household members reminding them to complete the survey online, those who had not accessed the online survey were mailed a paper screening questionnaire. Screening and survey instruments are available in English and Spanish.118 The NSCH results are weighted to represent the population of noninstitutionalized children aged 0 to 17 years nationally and in each state (U.S. Census Bureau, 2020). Of the 62,010 screened households with children, 50,892 returned a complete or sufficient partial topical survey. In 2021, 90.6 percent of respondents completed the survey using the web instrument and 9.4 percent completed the survey using the paper instrument.
Methodological differences between NSDUH and the NSCH that could affect the estimates of depression among adolescents include the following:
For further details, see the NSCH website at https://www.childhealthdata.org/learn-about-the-nsch/NSCH
.
The National Youth Tobacco Survey (NYTS) is a cross-sectional, voluntary, school-based, self-administered electronic survey of middle and high school students in the United States. The NYTS is designed to provide national data on long-term, intermediate, and short-term indicators key to the design, implementation, and evaluation of comprehensive tobacco prevention and control programs. The survey uses a stratified three-stage cluster sampling procedure to generate a nationally representative sample of students attending public and private schools in grades 6 through 12.
The 2022 data were collected between January and May 2022 using an online survey for U.S. middle school students in grades 6 to 8 and high school students in grades 9 to 12. The use of an online survey allowed all eligible students to participate in a classroom or at home during a designated class period as part of a class activity; however, most students completed the survey in a classroom setting. Prior to 2021, the survey was solely conducted in classroom settings. The final 2022 NYTS sample consisted of 574 schools, of which 341 participated, yielding a school participation rate of 59.4 percent. A total of 28,291 student questionnaires were completed out of a sample of 37,172 students, yielding a student participation rate of 76.1 percent. The overall participation rate was 45.2 percent (Office on Smoking and Health, 2022). Due to changes in methodology, including differences in survey administration and data collection procedures in recent years because of the COVID-19 pandemic, there is limited ability to compare estimates from 2022 with those from prior NYTS waves.
In general, school-based surveys such as the NYTS are likely to provide higher estimates of tobacco use for youths compared with estimates in NSDUH. For example, the NYTS estimated that in the past 30 days, 11.3 percent of middle and high school students in 2022 used any tobacco product (defined as the use of e-cigarettes, cigarettes, cigars, smokeless tobacco, hookahs, pipe tobacco, bidis [small brown cigarettes wrapped in a leaf], or heated tobacco products), 9.4 percent used e-cigarettes, and 1.6 percent used cigarettes (Park-Lee et al., 2022). Estimates of use in the past 30 days from the 2022 NSDUH for youths aged 12 to 17 were 7.3 percent for tobacco products or nicotine vaping, 6.9 percent for nicotine vaping, and 1.2 percent for cigarettes. These estimates can be found in the Key Substance Use and Mental Health Indicators in the United States: Results from the 2022 National Survey on Drug Use and Health report (CBHSQ, 2023j).
Although tobacco measures were not exactly comparable between the two surveys (e.g., respondents in the 2022 NSDUH were not asked about the use of hookahs or bidis), lower prevalence estimates in household surveys such as NSDUH than in school-based surveys may be due to more frequent underreporting in household settings and also some overreporting in school settings (Fowler & Stringfellow, 2001). Consistent with 2022 NYTS estimates, nicotine vaping was the most common form of nicotine product use among youths in the 2022 NSDUH.
Similar to other school-based surveys, the population of inference for the NYTS is adolescents who are in middle school or high school, specifically those in the 6th through 12th grades. Consequently, the NYTS does not include data from adolescents who dropped out of school, who were absent at the time of administration, or who were homeschooled. As discussed in Section 5.1.2 for the MTF survey, lower estimates of tobacco product use in NSDUH than in the NYTS could also be explained in part by the homeschooled students included in the NSDUH sample. For these reasons, NYTS data cannot be used for making inferences about the adolescent population of the United States as a whole.
For further details, see https://www.fda.gov/tobacco-products/.
Since 1991, the national Youth Risk Behavior Survey (YRBS) has been a component of the CDC’s Youth Risk Behavior Surveillance System (YRBSS), which measures the prevalence of six priority health risk behavior categories: (1) behaviors that contribute to unintentional injuries and violence; (2) tobacco use; (3) alcohol and other drug use; (4) sexual behaviors related to unintended pregnancy and sexually transmitted diseases, including human immunodeficiency virus (HIV) infection; (5) unhealthy dietary behaviors; and (6) physical inactivity. The 2021 national YRBS questionnaire also included three new questions to assess adolescents’ environments, with a focus on protective factors and social determinants of health. The YRBSS includes state, territorial, tribal, and local school-based surveys of high school students and is conducted every 2 years.
The national school-based survey uses a three-stage cluster sample design to produce a nationally representative sample of students in grades 9 through 12 who attend public and private schools. The national YRBS is normally conducted biennially during the spring, with students completing a self-administered, machine-readable questionnaire during a regular class period. However, the 2021 national YRBS administration was postponed until fall 2021 (September to December) because of the COVID-19 pandemic, including ongoing school closures during spring 2021 and the shift to virtual and hybrid school instructional models.
For the first time, the national 2021 YRBS questionnaire was offered in English and Spanish. For the 2021 national YRBS, 17,508 questionnaires were completed (of which 17,232 were usable after data validation) across 152 schools, with an overall response rate of 58 percent.
In general, the YRBS school-based survey has found higher rates of substance use for youths than those found in NSDUH (Tables 5.1 and 5.3). The lower prevalence rates in NSDUH are likely due to the differences in study design. As in the case of comparisons with estimates from MTF and other school-based surveys, differences in estimates between NSDUH and the YRBS could occur due to more underreporting in the household setting, as compared with the YRBS school setting, and to some overreporting in the school settings (CBHSQ, 2012). Most substance use questions in the YRBS ask respondents to report the number of times they have used a substance; this frequency-of-use question format could increase the reports of substance use (including potential overreporting) compared with the “yes/no” question format in NSDUH (other than prescription drugs) that allows respondents to skip remaining questions about that substance if they do not report lifetime use. The principal focus of NSDUH on substance use and mental health issues versus the presentation of substance use questions in the YRBS in the context of a broader array of health issues also could contribute to differences in estimates.
Similar to other school-based surveys, the population of inference for the YRBS is the population of adolescents who are in school, specifically those in the 9th through 12th grades. Consequently, the YRBS does not include data from dropouts. The YRBS makes follow-up attempts to obtain data from youths who were absent on the day of survey administration but nevertheless does not obtain complete coverage of these youths. As discussed in Section 5.1.2 for the MTF survey, lower estimates of substance use in NSDUH than in the YRBS could also be explained in part by the homeschooled students included in the NSDUH sample. For these reasons, YRBS data are not intended to be used for making inferences about the adolescent population of the United States as a whole.
For further details, see the YRBS website at https://www.cdc.gov/healthyyouth/data/yrbs/index.htm.
Funded by the Coronavirus Aid, Relief and Economic Security Act, the CDC conducted the one-time online Adolescent Behaviors and Experiences Survey (ABES) from January to June 2021 to assess student behaviors and experiences among high school students during the COVID-19 pandemic (Rico et al., 2022). Outcomes measured by ABES included unintentional injury, violence, tobacco product use, sexual behaviors, and dietary behaviors. ABES is representative of students in grades 9 to 12 attending public and private schools in all 50 states and the District of Columbia. The survey used a stratified, three-stage cluster probability-based sampling approach, the same sampling methods as the YRBS, except that a larger sample was drawn in anticipation of lower response rates. Although the sampling methodology was the same, the CDC indicated that findings before the COVID-19 pandemic from the YRBS and during the pandemic from ABES should not be compared because the settings and mode of survey administration differed between the two surveys.120 Rather, the aim of ABES was to fill a gap in information on experiences of youths during the COVID-19 pandemic.
Data were collected in 128 schools, of which 75.0 percent used hybrid online and in-person instruction, 21.9 percent used online instruction only, and 3.1 percent used in-person instruction only. Students were administered a 110-item anonymous online questionnaire that included 97 questions from the 2021 national YRBS questionnaire. The questionnaire also included questions to assess behaviors related to the COVID-19 pandemic that were not asked in the YRBS.
Of 7,998 students who submitted surveys, 7,705 provided valid data, defined as answering 20 or more questions. The school response rate was 38 percent, the student response rate was 48 percent, and the overall response rate was 18 percent.
As done for the YRBS, ABES asked respondents to report the number of times they used a substance. ABES estimated that 3.3 percent of high school students were current (i.e., past month) alcohol users and 12.8 percent were current marijuana users. The prevalence of substance use was typically higher among older students and American Indian or Alaska Native students who were not Hispanic compared with younger students and those in other racial or ethnic groups. These differences were typically consistent with those found in other nationally representative surveys of high school students conducted before the COVID-19 pandemic (Brener et al., 2022). An estimated 29.6 percent of lifetime alcohol users strongly agreed or agreed that they drank more alcohol during the COVID-19 pandemic, and 31.4 percent of lifetime users of illicit drugs strongly agreed or agreed that they used more drugs during the COVID-19 pandemic. An estimated 37.1 percent of high school students experienced poor mental health during the COVID-19 pandemic, including 19.9 percent who had seriously considered attempting suicide and 9.0 percent who had attempted suicide (Jones et al., 2022).
In 2021, NSDUH estimated that 7.2 percent of youths aged 12 to 17 were current alcohol users and 5.8 percent were current marijuana users. Findings from the 2021 NSDUH for the perceived effects of the COVID-19 pandemic on substance use indicated that 16.6 percent of youths who used alcohol in the past year perceived that they were drinking a little more or much more than they did before the COVID-19 pandemic began, and 12.8 percent of youths who used drugs in the past year perceived that they were using drugs a little more or much more than they did before the COVID-19 pandemic began. An estimated 19.2 percent of youths in 2021 perceived that the COVID-19 pandemic had a negative effect on their mental health. Among youths aged 12 to 17, 12.7 percent had serious thoughts of suicide and 3.4 percent attempted suicide in the past year. These estimates can be found in the 2021 Key Substance Use and Mental Health Indicators report (CBHSQ, 2022b).
Multiple methodological differences between ABES and NSDUH can explain differences in estimates between the two surveys. First, ABES was entirely an online survey, whereas NSDUH used multimode data collection, in which some respondents completed the interview in person. Second, the population of inference for ABES was high school students, who are likely to be older than some youths who are aged 12 to 17 for NSDUH. Third, ABES estimated substance use from frequency-of-use questions without skip patterns. The 2021 NSDUH questionnaire allowed respondents to skip out of being asked substance use questions that did not apply to them based on their previous answers. For example, NSDUH respondents who did not report alcohol use in their lifetime were not asked whether they used alcohol in the past year or past month. The respondent-level response rate for ABES (48 percent) was higher than the weighted response rate for youths aged 12 to 17 in the 2021 NSDUH (38.4 percent; see Table 3.5), but the school response rate for ABES was low (38 percent); NSDUH does not compute an overall response rate for youths from the screening and interview response rates.
For questions on effects of the COVID-19 pandemic on substance use and mental health, question wording and analysis domains differed between the surveys. For example, ABES presented estimates for changes in substance use during the COVID-19 pandemic among lifetime users of alcohol or illicit drugs. NSDUH asked past year users of alcohol or drugs to compare their current substance use with their use before the COVID-19 pandemic began. Also, the domain for the NSDUH question on perceived changes in drug use included respondents who reported any use of prescription drugs, whereas the illicit drug measure in ABES focused on misuse.
For suicidality, response choices and the structure of questions on suicide attempts differed between NSDUH and ABES. NSDUH included explicit response choices of “I'm not sure” and “I don’t want to answer” for adolescent respondents; the availability of these choices may have decreased the estimates of suicidal thoughts or behavior among adolescents in NSDUH. Additionally, for suicide attempts, ABES asked respondents to report the number of times they attempted suicide in the past year, whereas NSDUH asked a “yes/no” question.
For further details, see the ABES website at https://www.cdc.gov/healthyyouth/data/abes.htm.
The Substance Abuse and Mental Health Services Administration (SAMHSA) provides national- and state-level information on the numbers and characteristics of individuals admitted to substance use treatment programs and the facilities that deliver care to those individuals. This section describes SAMHSA data sources for substance use treatment with general summaries of the data sources presented but no direct comparisons with NSDUH data.
The National Substance Use and Mental Health Services Survey (N-SUMHSS) replaced the National Survey of Substance Abuse Treatment Services (N-SSATS) and the National Mental Health Services Survey (N-MHSS) in 2021 by combining questions for substance use and mental health treatment facilities, making the N-SUMHSS the most comprehensive source of data on treatment services provided by substance use and mental health facilities in the United States, its territories,121 and the District of Columbia. The N-SSATS and N-MHSS were combined to reduce burden on the facilities, optimize government resources to collect data, and enhance the quality of data collected. However, data from the N-SUMHSS should not be compared statistically with previous tables from the N-MHSS and N-SSATS because the N-SUMHSS is a new survey.
The 2021 N-SUMHSS data were collected from April 30, 2021, through January 10, 2022, using three modes: (1) a secure web-based questionnaire, (2) a paper questionnaire sent by mail, and (3) CATI. The overall response rate for the 2021 N-SUMHSS was 78.8 percent.
The 2021 N-SUMHSS questionnaire contained 68 questions. The survey consisted of two introductory questions and four separate modules. The introductory questions requested information on the primary treatment focus of the facility and whether the facility was a jail, in order to determine which sections of the survey each facility would be asked to complete. Facilities providing both substance use and mental health treatment services were asked to complete all four modules. Facilities providing only substance use treatment or only mental health treatment were asked to complete three modules. In addition, facilities operated by the Department of Veterans Affairs (VA) were asked to complete additional questions regarding VA services offered. These additional questions for VA facilities included 7 questions for substance use treatment facilities and 12 questions for mental health treatment facilities.
According to the 2021 N-SUMHSS, there were 32,371 substance use and mental health treatment facilities across the United States, its territories, and the District of Columbia in 2021, of which 4,073 facilities were found to be closed or ineligible. Out of 28,298 facilities eligible for inclusion in the 2021 N-SUMHSS, 18,615 facilities provided substance use treatment and 12,723 facilities provided mental health treatment. These facilities include 3,040 that provided both substance use and mental health treatment. These estimates can be found in the National Substance Use and Mental Health Services Survey (N-SUMHSS), 2021: Data on Substance Use and Mental Health Treatment Facilities (CBHSQ, 2022c).
As noted previously, N-SUMHSS collects data on substance use and mental health treatment utilization from facilities. In contrast, NSDUH estimates of treatment utilization are based on self-reports of treatment from respondents in the general population. The validity of N-SUMHSS data on treatment utilization depends on the accuracy of the reports provided by the individual(s) responding on behalf of the facility, just as the validity of NSDUH estimates on the receipt of substance use treatment depends on accurate respondent self-reports. N-SUMHSS counts of clients who received treatment cover clients who may be outside of the NSDUH target population (e.g., homeless people not living in shelters, active-duty military personnel). In addition, N-SUMHSS percentages of clients receiving treatment for both alcohol and other drugs, only alcohol, and only other drugs are based on responses to a single question that asks a facility staff member to assign these percentages to each category. Percentages of clients receiving substance use treatment for both alcohol and other drugs, only alcohol, and only other drugs are not compared between NSDUH and N-SUMHHS because the substance use treatment questions underwent considerable change for the 2022 NSDUH (see Section 3.4.5).
For further details about N-SUMHSS, see https://www.samhsa.gov/data/data-we-collect/n-sumhss-national-substance-use-and-mental-health-services-survey.
The Treatment Episode Data Set (TEDS) is a compilation of data on the demographic characteristics and substance use problems of those aged 12 or older who are admitted for substance use treatment, based on administrative data routinely collected by state substance abuse agencies (SSAs) for substance misuse services. SSAs report data to TEDS for approximately 2 million annual admissions to treatment in the United States and Puerto Rico, primarily from facilities receiving some public funding. The TEDS system consists of two major components—the Admissions Data Set and the Discharge Data Set. The TEDS Admissions Data Set includes annual client-level data on substance use treatment admissions since 1992. The TEDS Discharge Data Set can be linked at the record level to admissions and includes information from clients discharged in 2000 and later. The most current TEDS data at the time this report was written are the 2020 admissions data to and discharge data from publicly funded treatment. See the Treatment Episode Data Set (TEDS): 2020. Admissions to and Discharges from Publicly Funded Substance Use Treatment (CBHSQ, 2022e).
The TEDS Admissions Data Set consists of a Minimum Data Set collected by all states and a Supplemental Data Set collected by some states. The Minimum Data Set for 2020 consisted of 19 items that include demographic information; primary, secondary, and tertiary substance problems at admission and their route of administration, frequency of use, and age at first use; source of referral; number of prior treatment episodes; and service type at admission, including planned use of medication-assisted opioid therapy. The Supplemental Data Set items for 2020 consisted of 15 items that include psychiatric, social, and economic measures. The TEDS Discharge Data Set consists of items that include service type at discharge, reason for discharge (e.g., completed treatment, transferred to another program or facility, dropped out), and length of stay. The length of stay is calculated by subtracting the admission date from the discharge date (or date of last contact). The most frequently reported primary substances in 2020 were alcohol (31 percent), opiates (27 percent), stimulants (13 percent), marijuana/hashish (10 percent), and cocaine (5 percent), collectively accounting for 86 percent of all admissions for people aged 12 years or older. These estimates can be found in the 2020 TEDS (CBHSQ, 2022e).
An important issue for users of NSDUH and TEDS data to consider is that the unit of analysis for TEDS is admissions to substance use treatment, whereas NSDUH estimates are for individuals who received substance use treatment. Consequently, individuals who were admitted to substance use treatment multiple times in the reporting period would be counted more than once in the TEDS admissions data. In addition, TEDS includes data for a sizable proportion of admissions to substance use treatment, but it does not include all admissions. Because TEDS is a compilation of data from state administrative systems, the scope of facilities included in TEDS is affected by differences in state reporting requirements, licensure, certification, and accreditation practices, as well as disbursement of public funds. Many SSAs require facilities that receive public funding (including federal block grant funds) for substance use treatment services to report data to the SSA, whereas others require all facilities that are licensed or certified by the state to report TEDS data. States also vary in terms of the specific admissions that are reported to TEDS (e.g., all admissions to eligible facilities that report to TEDS vs. admissions financed by public funds).
For further details on TEDS, see https://www.samhsa.gov/data/data-we-collect/teds-treatment-episode-data-set.
Although the civilian, noninstitutionalized population covers the large majority of people in the United States (see Section 3.1 and U.S. Census Bureau, n.d.), it excludes some subpopulations that may have very different estimates of mental disorders and substance use and therefore may have specific issues or needs. Specifically, the civilian, noninstitutionalized population does not include active-duty military personnel or people living in institutional group quarters, such as prisons, residential substance use treatment or mental health facilities, nursing homes, and long-term hospitals.
This section includes sources of national-level data for members of these subpopulations. As noted in this chapter’s introduction, demographic differences between the civilian, noninstitutionalized population and these other populations can contribute to differences in substance use and mental health outcomes. Therefore, this section provides general summaries of the studies presented but does not compare estimates between NSDUH and these other populations unless analyses have adjusted for demographic differences between the populations.
The Study to Assess Risk and Resilience in Servicemembers — Longitudinal Study (STARRS-LS), funded by the U.S. Department of Defense, is intended to provide information on risk and resilience for suicide-related and mental health behaviors in the military. The study began in 2015 and has been approved to continue through 2025. STARRS-LS includes the following research expansions of the 2009-2015 Army STARRS:
Currently, questionnaire data are available from Waves 1 and 2 (surveying 14,508 and 12,156 soldiers, respectively). Wave 3 of STARRS-LS is currently being administered. Wave 4 is planned to be administered after Wave 3 data collection ends.
The predecessor for STARRS-LS, the Army Study to Assess Risk and Resilience in Servicemembers (Army STARRS) was a multicomponent epidemiologic and neurobiological study to inform health promotion, risk reduction, and suicide prevention efforts in the U.S. Army. A primary aim of the study was to increase knowledge about determinants of suicidal thoughts and behaviors among soldiers. Data collection was completed in 2015.
Army STARRS had eight component studies that included the use of administrative data and self-reports from surveys. More information about these component studies can be found in Kessler et al. (2013) and at https://starrs-ls.org/#/page/army-starrs-studies
. Methods and findings from Army STARRS are summarized in the 2021 Methodological Summary and Definitions report (CBHSQ, 2022a).
For further details, see the STARRS-LS website at https://starrs-ls.org/#/
.
The Minimum Data Set (MDS), sponsored by the Centers for Medicare & Medicaid Services (CMS), is part of the federally mandated process for clinical assessment of all residents in Medicare- or Medicaid-certified nursing homes. This process provides a comprehensive assessment of each resident’s functional capabilities and helps nursing home staff identify health problems. MDS assessments are completed on admission, periodically, and at discharge for all residents in certified nursing homes, regardless of source of payment for the individual resident, and within specific guidelines and time frames. MDS assessments are completed every 3 months (or more often, depending on circumstances) on nearly all residents of nursing homes in the United States. In most cases, participants in the assessment process are licensed healthcare professionals employed by the nursing home. MDS information is transmitted electronically by nursing homes to the national MDS database at CMS. Thus, unlike many of the sources of data described in this section of the report, MDS data are not based on survey results.
Selected psychiatric diagnoses for active residents are summarized quarterly in the MDS 3.0 Frequency Report; no substance use information is available, and data are not summarized annually. The unit of reporting is an active resident122 or a resident with an active episode. The MDS items are taken from all types of MDS records, with the most recent value in the episode being taken for each item. Only values from the past 440 days are used for all items, except for items from the initial admission record. Thus, different items may come from different assessments or from different stays within an episode of care. The intention is to create a profile with the most recent standard information for an active resident, regardless of the source of information. Percentages of active residents are based on data from nearly 1.4 million active residents nationally; records with missing data for a given measure are excluded.
Substantial percentages of active residents had psychiatric diagnoses in the past 7 days. In Quarters 1 through 3 of 2022, for example, more than half of active residents were diagnosed as having depression other than bipolar disorder. Nearly 1 in 3 residents had an anxiety disorder. More than 1 in 10 residents had schizophrenia, and about 1 in 12 had a psychotic disorder other than schizophrenia.
For further details about the MDS, see the CMS “Research, Statistics, Data & Systems” web page at https://www.cms.gov/. Publicly available quarterly data from the MDS 3.0 Frequency Report can be accessed on the web.
The National Inmate Surveys (NIS) were initiated to fulfill the requirements of the Prison Rape Elimination Act of 2003 (PREA, 2003) for the Bureau of Justice Statistics (BJS) to provide a list of prisons and jails according to the prevalence of sexual victimization. The BJS also added a companion survey on drug and alcohol use and treatment as part of the NIS. Inclusion of the companion survey was designed to prevent facility staff from knowing whether inmates were selected to receive the survey on sexual victimization or the companion survey. The survey was intended to provide more recent information on substance use and related issues among correctional populations in the United States compared with the Surveys of Inmates in State and Federal Correctional Facilities, conducted periodically from 1974 to 2004.123 The surveys were conducted in 2007 (NIS-1), in 2008-2009 (NIS-2), and in 2011-2012 (NIS-3). Questions about mental health were included for the first time in the NIS-3. The NIS-4 is being conducted in 2023 by the BJS.
The NIS uses a two-stage probability sample design first to select state and federal correctional facilities124 and then to select inmates within sampled facilities. At least one facility in every state is selected.125 The sample design also ensures a sufficient number of women in the sample. Samples are restricted to confinement facilities (i.e., institutions in which fewer than 50 percent of the inmates are regularly permitted to leave for work, study, or treatment without being accompanied by facility staff). The NIS samples also exclude community-based facilities, such as halfway houses, group homes, and work release centers. Inmates aged 18 or older within sampled facilities are randomly selected for the interview.
Interviews for the NIS-1 through NIS-3 used CAPI for general background information at the beginning of the interview and ACASI for the remainder. Respondents completed the ACASI portion of the interview in private, with the interviewer either leaving the room or moving away from the computer.126 Sampled inmates were randomly assigned to receive the sexual victimization survey or the companion survey on substance use and treatment. Substance use questions were based on items from past inmate surveys conducted by the BJS, such as the 2004 Survey of Inmates in State Correctional Facilities, and included questions about lifetime and first use of drugs or alcohol, being under the influence of drugs or alcohol at the time of their current offense, substance use prior to being admitted to the facility, problems associated with substance use, and treatment for use of drugs or alcohol.
The NIS-3 included questions on the following mental health issues: (1) serious psychological distress (SPD) in the past 30 days, based on the Kessler-6 (K6) questions (see Section 3.4.8.4 in this report for a list of the K6 questions); (2) occurrence of specific mental disorders in the lifetime and past 12-month periods; (3) whether respondents had ever been told that they had specific mental disorders; and (4) mental health service utilization. Similar to NSDUH, the NIS-3 defined inmates as having SPD if they had a K6 score of 13 or greater for the past 30 days (Beck et al., 2013; Bronson & Berzofsky, 2017).
NIS-1 and NIS-2 data from 2007 to 2009 indicated high rates of illicit drug use and SUDs. Analyses of the NIS substance use data from 2007 to 2009 also included comparisons with NSDUH data for adults from these years. To account for demographic differences between the general population and inmate population that also are associated with substance use, NSDUH data for adults were standardized to the state prisoner population based on gender, race, Hispanic origin, and age. Estimates for the inmate population were greater than the standardized overall adult population estimates from NSDUH for all measures of illicit drug use in the past month (for NSDUH) or in the month before criminal justice involvement (for NIS) (Bronson et al., 2017). Similar to the NIS-1 and NIS-2, the NIS-3 data indicated high estimates of mental health issues among the incarcerated population.
For the NIS-4, the BJS will visit approximately 290 jails and 240 state and federal prisons, with a minimum of one facility in each state, to survey 140,000 inmates. The NIS-4 will provide updated survey statistics. For more information on the objectives of the NIS-4 and its procedures, see the webinars on the NIS-4 in Jails or the NIS-4 in Prisons at https://bjs.ojp.gov/data-collection/national-inmate-survey-nis.
For further details about the NIS in general, see the BJS “All Data Collections” web page at https://bjs.ojp.gov/data/data-collections/search.
MTF = Monitoring the Future.
NOTE: MTF data are simple averages of estimates for 8th and 10th graders.
MTF = Monitoring the Future.
NOTE: MTF data are simple averages of estimates for 8th and 10th graders.
MTF = Monitoring the Future; YRBS = Youth Risk Behavior Survey.
NOTE: MTF 8th and 10th grades combined data are simple averages of estimates for 8th and 10th graders.
230417
| Substance | NSDUH 2021 |
NSDUH 2022 |
MTF 2021 |
MTF 2022 |
YRBS 2021 |
|---|---|---|---|---|---|
| Marijuana | 13.7 | 13.5 | 16.1 | 17.6 | 27.8 |
| Cocaine | 0.4 | 0.3 | 0.9 | 0.8 | 2.5 |
| Heroin | 0.0 | 0.0 | 0.4 | 0.5 | 1.3 |
| LSD | 1.7a | 1.1 | 1.9 | 1.6 | -- |
| Alcohol | 23.8 | 22.3 | 28.2a | 32.1 | -- |
| Cigarettes | 7.4 | 6.6 | 8.5 | 8.2 | 17.8 |
| Marijuana Vaping1,2 | -- | -- | 11.5 | 13.2 | -- |
| Nicotine Vaping1,2 | -- | 18.9 | 22.5 | 22.6 | -- |
| Vaping of Flavoring1,2 | -- | 6.5 | 15.8 | 15.7 | -- |
| LSD = lysergic acid diethylamide; MTF = Monitoring the Future; YRBS = Youth Risk Behavior Survey. * = low precision; -- = not available or not comparable due to methodological changes. NOTE: NSDUH data are for youths aged 12 to 17. NOTE: MTF data are simple averages of estimates for 8th and 10th graders. MTF data for 8th and 10th graders are reported in Johnston et al. (2023). The MTF design effects used for variance estimation were provided to SAMHSA by R. Miech (personal communication, March 22, 2023). NOTE: A column for 2022 is not shown for the YRBS because the survey is conducted in odd-numbered years. a The difference between this estimate and the 2022 estimate is statistically significant at the .05 level for NSDUH and MTF. Rounding may make the estimates appear identical. 1 Estimates for marijuana vaping, nicotine vaping, and vaping of flavoring are not mutually exclusive. 2 No between-year testing was done for estimates in this row. Sources: SAMHSA, Center for Behavioral Health Statistics and Quality, National Survey on Drug Use and Health, 2021-2022; National Institute on Drug Abuse, Monitoring the Future Study, University of Michigan, 2021-2022; Centers for Disease Control and Prevention, Youth Risk Behavior Survey, 2021. |
|||||
230417
| Substance | NSDUH 2021 |
NSDUH 2022 |
MTF 2021 |
MTF 2022 |
YRBS 2021 |
|---|---|---|---|---|---|
| Marijuana | 10.9 | 11.5 | 12.2 | 13.9 | -- |
| Cocaine | 0.1 | 0.2 | 0.4 | 0.4 | -- |
| Heroin | * | 0.0 | 0.2 | 0.3 | -- |
| LSD | 1.0a | 0.7 | 1.1 | 1.0 | -- |
| Alcohol | 18.4a | 16.7 | 22.9 | 23.3 | -- |
| Cigarettes | 3.9 | 3.4 | -- | -- | -- |
| Marijuana Vaping1,2 | -- | 6.8 | 8.6 | 10.5 | -- |
| Nicotine Vaping1,2 | -- | 13.8 | 15.8 | 16.3 | -- |
| Vaping of Flavoring1,2 | -- | 4.1 | 9.2 | 9.8 | -- |
| LSD = lysergic acid diethylamide; MTF = Monitoring the Future; YRBS = Youth Risk Behavior Survey. * = low precision; -- = not available or not comparable due to methodological changes. NOTE: NSDUH data are for youths aged 12 to 17. NOTE: MTF data are simple averages of estimates for 8th and 10th graders. MTF data for 8th and 10th graders are reported in Johnston et al. (2023). The MTF design effects used for variance estimation were provided to SAMHSA by R. Miech (personal communication, March 22, 2023). NOTE: A column for 2022 is not shown for the YRBS because the survey is conducted in odd-numbered years. a The difference between this estimate and the 2022 estimate is statistically significant at the .05 level for NSDUH and MTF. Rounding may make the estimates appear identical. 1 Estimates for marijuana vaping, nicotine vaping, and vaping of flavoring are not mutually exclusive. 2 No between-year testing was done for estimates in this row. Sources: SAMHSA, Center for Behavioral Health Statistics and Quality, National Survey on Drug Use and Health, 2021-2022; National Institute on Drug Abuse, Monitoring the Future Study, University of Michigan, 2021-2022; Centers for Disease Control and Prevention, Youth Risk Behavior Survey, 2021. |
|||||
230417
| Substance | NSDUH 2021 |
NSDUH 2022 |
MTF 2021 |
MTF 2022 |
YRBS 2021 |
|---|---|---|---|---|---|
| Marijuana | 6.1 | 6.4 | 7.1 | 8.6 | 15.8 |
| Cocaine | 0.0 | 0.0 | 0.2 | 0.3 | -- |
| Heroin | * | * | 0.1 | 0.2 | -- |
| LSD | 0.2 | 0.1 | 0.3 | 0.3 | -- |
| Alcohol | 7.2 | 6.8 | 10.2 | 9.8 | 22.7 |
| Cigarettes | 1.7 | 1.2 | 1.5 | 1.3 | 3.8 |
| Marijuana Vaping1,2 | -- | 3.5 | 5.7 | 7.3 | -- |
| Nicotine Vaping1,2 | -- | 6.9 | 10.4 | 10.7 | -- |
| Vaping of Flavoring1,2 | -- | 1.8 | 5.5 | 6.2 | -- |
| LSD = lysergic acid diethylamide; MTF = Monitoring the Future; YRBS = Youth Risk Behavior Survey. * = low precision; -- = not available or not comparable due to methodological changes. NOTE: NSDUH data are for youths aged 12 to 17. NOTE: MTF data are simple averages of estimates for 8th and 10th graders. MTF data for 8th and 10th graders are reported in Johnston et al. (2023). The MTF design effects used for variance estimation were provided to SAMHSA by R. Miech (personal communication, March 22, 2023). NOTE: A column for 2022 is not shown for the YRBS because the survey is conducted in odd-numbered years. a The difference between this estimate and the 2022 estimate is statistically significant at the .05 level for NSDUH and MTF. Rounding may make the estimates appear identical. 1 Estimates for marijuana vaping, nicotine vaping, and vaping of flavoring are not mutually exclusive. 2 No between-year testing was done for estimates in this row. Sources: SAMHSA, Center for Behavioral Health Statistics and Quality, National Survey on Drug Use and Health, 2021-2022; National Institute on Drug Abuse, Monitoring the Future Study, University of Michigan, 2021-2022; Centers for Disease Control and Prevention, Youth Risk Behavior Survey, 2021. |
|||||
Ahmad, F. B., Cisewski, J. A., Rossen, L. M., & Sutton, P. (2023). Provisional drug overdose death counts. National Center for Health Statistics. https://www.cdc.gov/nchs/nvss/vsrr/drug-overdose-data.htm
Akinbami, L. J., Chen, T. C., Davy, O., Ogden, C. L., Fink, S., Clark, J., Riddles, M. K., & Mohadjer, L. K. (2022). National Health and Nutrition Examination Survey, 2017-March 2020 prepandemic file: Sample design, estimation, and analytic guidelines. National Center for Health Statistics. Vital and Health Statistics, 2(190). https://dx.doi.org/10.15620/cdc:115434 
American Association for Public Opinion Research. (2016). Standard definitions: Final dispositions of case codes and outcome rates for surveys (9th ed. revised). https://www.aapor.org/AAPOR_Main/media/publications/Standard-Definitions20169theditionfinal.pdf 
American Psychiatric Association. (1994). Diagnostic and statistical manual of mental disorders (4th ed.).
American Psychiatric Association. (2013). Diagnostic and statistical manual of mental disorders (5th ed.). https://doi.org/10.1176/appi.books.9780890425596 
Aquilino, W. S. (1994). Interview mode effects in surveys of drug and alcohol use: A field experiment. Public Opinion Quarterly, 58, 210-240. https://doi.org/10.1086/269419 
Bassuk, E. L., Richard, M. K., & Tsertsvadze, A. (2015). The prevalence of mental illness in homeless children: A systematic review and meta-analysis. Journal of the American Academy of Child and Adolescent Psychiatry, 54, 86-96.e2. https://doi.org/10.1016/j.jaac.2014.11.008 
Batts, K., Pemberton, M., Bose, J., Weimer, B., Henderson, L., Penne, M., Gfroerer, J., Trunzo, D., & Strashny, A. (2014, April). Comparing and evaluating substance use treatment utilization estimates from the National Survey on Drug Use and Health and other data sources. CBHSQ Data Review. https://www.samhsa.gov/data/report/comparing-and-evaluating-substance-use-treatment-utilization-estimates-national-survey-drug
Beck, A. J., Berzofsky, M., Caspar, R., & Krebs, C. (2013, May). Sexual victimization in prisons and jails reported by inmates, 2011-12: National Inmate Survey, 2011-12 (NCJ 241399). U.S. Department of Justice, Office of Justice Programs, Bureau of Justice Statistics.
Bray, R. M., Pemberton, M. R., Hourani, L. L., Witt, M., Rae Olmsted, K. L., Brown, J. M., Weimer, B. J., Lane, M. E., Marsden, M. E., Scheffler, S. A., Vandermaas-Peeler, R., Aspinwall, K. R., Anderson, E. M., Spagnola, K., Close, K. L., Gratton, J. L., Calvin, S. L., & Bradshaw, M. R. (2009, September). 2008 Department of Defense Survey of Health Related Behaviors Among Active Duty Military Personnel: A component of the Defense Lifestyle Assessment Program (DLAP) (RTI/10940-FR, prepared under Contract No. GS-10F-0097L, Task Order No. W81XWH-07-F-0538, for the Assistant Secretary of Defense [Health Affairs] and Task Order No. HSCG23-07-F-PMD047 for the U.S. Coast Guard). RTI International.
Brener, N. D., Bohm, M. K., Jones, C. M., Puvanesarajah, S., Robin, L., Suarez, N., Deng, X., Harding, R. L., & Moyse, D. (2022). Use of tobacco products, alcohol, and other substances among high school students during the COVID-19 pandemic — Adolescent Behaviors and Experiences Survey, United States, January-June 2021. Morbidity and Mortality Weekly Report, Supplements, 71(3), 8-15. https://dx.doi.org/10.15585/mmwr.su7103a2 
Brener, N. D., Eaton, D. K., Kann, L., Grunbaum, J. A., Gross, L. A., Kyle, T. M., & Ross, J. G. (2006). The association of survey setting and mode with self-reported health risk behaviors among high school students. Public Opinion Quarterly, 70, 354-374. https://doi.org/10.1093/poq/nfl003 
Bronson, J., & Berzofsky, M. (2017, June). Indicators of mental health problems reported by prisoners and jail inmates, 2011-12 (NCJ 250612, BJS Special Report). Washington, DC: U.S. Department of Justice, Office of Justice Programs, Bureau of Justice Statistics. https://bjs.ojp.gov/content/pub/pdf/imhprpji1112.pdf
Bronson, J., Stroop, J., Zimmer, S., & Berzofsky, M. (2017, June). Drug use, dependence, and abuse among state prisoners and jail inmates, 2007-2009 (NCJ 250546, BJS Special Report). U.S. Department of Justice, Office of Justice Programs, Bureau of Justice Statistics. https://bjs.ojp.gov/library/publications/drug-use-dependence-and-abuse-among-state-prisoners-and-jail-inmates-2007-2009
Buttram, M. E. (2018, March 14). Gabapentin diversion and misuse: Data from law enforcement and substance users. https://www.youtube.com/watch?v=TQK2vn2VjDo 
Buttram, M. E., Kurtz, S. P., Dart, R. C., & Margolin, Z. R. (2017). Law enforcement-derived data on gabapentin research and misuse, 2002-2015: Diversion rates and qualitative research findings. Pharmacoepidemiology and Drug Safety, 26, 1083-1086. https://doi.org/10.1002/pds.4230 
Center for Behavioral Health Statistics and Quality. (2012). Comparing and evaluating youth substance use estimates from the National Survey on Drug Use and Health and other surveys (HHS Publication No. SMA 12-4727, Methodology Series M-9). Substance Abuse and Mental Health Services Administration.
Center for Behavioral Health Statistics and Quality. (2013a). 2012 National Survey on Drug Use and Health methodological resource book, Section 2: Sample design report. https://www.samhsa.gov/data/report/2012-sample-design-report
Center for Behavioral Health Statistics and Quality. (2013b). Results from the 2012 National Survey on Drug Use and Health: Mental health findings (HHS Publication No. SMA 13-4805, NSDUH Series H-47). https://www.samhsa.gov/data/report/results-2012-national-survey-drug-use-and-health-mental-health-findings
Center for Behavioral Health Statistics and Quality. (2014a). 2012 National Survey on Drug Use and Health: Methodological resource book (Section 16a, 2012 Mental Health Surveillance Study: Design and estimation report). https://www.samhsa.gov/data/report/2012-nsduh-mental-health-surveillance-study-design-and-estimation-report
Center for Behavioral Health Statistics and Quality. (2014b). National Survey on Drug Use and Health: 2012 Questionnaire Field Test final report. https://www.samhsa.gov/data/report/nsduh-2012-questionnaire-field-test-report
Center for Behavioral Health Statistics and Quality. (2014c). National Survey on Drug Use and Health: 2013 Dress Rehearsal final report. https://www.samhsa.gov/data/report/nsduh-2013-dress-rehearsal-final-report
Center for Behavioral Health Statistics and Quality. (2015). Estimating mental illness among adults in the United States: Revisions to the 2008 estimation procedures. https://www.samhsa.gov/data/report/2012-nsduh-estimating-mental-illness-among-adults-united-states-revisions-2008-estimation
Center for Behavioral Health Statistics and Quality. (2016). 2015 National Survey on Drug Use and Health: Methodological summary and definitions. https://www.samhsa.gov/data/report/2015-national-survey-drug-use-and-health-methodological-summary-and-definitions
Center for Behavioral Health Statistics and Quality. (2018). 2017 National Survey on Drug Use and Health: Methodological summary and definitions. https://www.samhsa.gov/data/report/2017-methodological-summary-and-definitions
Center for Behavioral Health Statistics and Quality. (2020). 2019 National Survey on Drug Use and Health (NSDUH): Methodological summary and definitions. https://www.samhsa.gov/data/report/2019-methodological-summary-and-definitions
Center for Behavioral Health Statistics and Quality. (2021). 2020 National Survey on Drug Use and Health (NSDUH): Methodological summary and definitions. https://www.samhsa.gov/data/report/2020-methodological-summary-and-definitions
Center for Behavioral Health Statistics and Quality. (2022a). 2021 National Survey on Drug Use and Health (NSDUH): Methodological summary and definitions. https://www.samhsa.gov/data/report/2021-methodological-summary-and-definitions
Center for Behavioral Health Statistics and Quality. (2022b). Key substance use and mental health indicators in the United States: Results from the 2021 National Survey on Drug Use and Health (HHS Publication No. PEP22-07-01-005, NSDUH Series H-57). https://www.samhsa.gov/data/report/2021-nsduh-annual-national-report
Center for Behavioral Health Statistics and Quality. (2022c). National Substance Use and Mental Health Services Survey (N-SUMHSS), 2021: Data on substance use and mental health treatment facilities (HHS Publication No. PEP23-07-00-001). https://www.samhsa.gov/data/report/nsumhss-2021-data-substance-use-and-health-treatment
Center for Behavioral Health Statistics and Quality. (2022d). Results from the 2021 National Survey on Drug Use and Health: Detailed tables. https://www.samhsa.gov/data/report/2021-nsduh-detailed-tables
Center for Behavioral Health Statistics and Quality. (2022e). Treatment Episode Data Set (TEDS): 2020. Admissions to and discharges from publicly funded substance use treatment facilities. https://www.samhsa.gov/data/report/treatment-episode-data-set-teds-2020-admissions
Center for Behavioral Health Statistics and Quality. (2023a). 2021 National Survey on Drug Use and Health methodological resource book. https://www.samhsa.gov/data/report/nsduh-2021-methodological-resource-book-mrb
Center for Behavioral Health Statistics and Quality. (2023b). 2021 National Survey on Drug Use and Health (NSDUH) methodological resource book, Section 10: Editing and imputation report. https://www.samhsa.gov/data/report/nsduh-2021-editing-and-imputation-report
Center for Behavioral Health Statistics and Quality. (2023c). 2021 National Survey on Drug Use and Health (NSDUH) methodological resource book, Section 11: Person-level sampling weight calibration. https://www.samhsa.gov/data/report/nsduh-2021-person-level-sampling-weight-calibration-report
Center for Behavioral Health Statistics and Quality. (2023d). 2021 National Survey on Drug Use and Health (NSDUH) methodological resource book, Section 13: Statistical inference report. https://www.samhsa.gov/data/report/nsduh-2021-statistical-inference-report
Center for Behavioral Health Statistics and Quality. (2023e). 2022 National Survey on Drug Use and Health (NSDUH) methodological resource book, Section 2: Sample design report. https://www.samhsa.gov/data/report/nsduh-2022-sample-design-report
Center for Behavioral Health Statistics and Quality. (2023f). 2022 National Survey on Drug Use and Health (NSDUH) methodological resource book, Section 14: Sample experience report. https://www.samhsa.gov/data/report/nsduh-2022-methodological-resource-book-mrb
Center for Behavioral Health Statistics and Quality. (2023g). 2022 National Survey on Drug Use and Health (NSDUH): Prescription drug images for the 2022 questionnaire. https://www.samhsa.gov/data/report/nsduh-2022-pill-images-nsduh-questionnaire
Center for Behavioral Health Statistics and Quality. (2023h). 2022 National Survey on Drug Use and Health public use file codebook. https://www.datafiles.samhsa.gov/data-sources
Center for Behavioral Health Statistics and Quality. (2023i). Results from the 2022 National Survey on Drug Use and Health: A companion infographic (HHS Publication No. PEP23-07-01-007). https://www.samhsa.gov/data/release/2022-national-survey-drug-use-and-health-nsduh-releases
Center for Behavioral Health Statistics and Quality. (2023j). Key substance use and mental health indicators in the United States: Results from the 2022 National Survey on Drug Use and Health (HHS Publication No. PEP23-07-01-006, NSDUH Series H-58). https://www.samhsa.gov/data/report/2022-nsduh-annual-national-report
Center for Behavioral Health Statistics and Quality. (2023k). Results from the 2022 National Survey on Drug Use and Health: Detailed tables. https://www.samhsa.gov/data/report/2022-nsduh-detailed-tables
Center for Behavioral Health Statistics and Quality. (forthcoming a). 2022 National Survey on Drug Use and Health methodological resource book. https://www.samhsa.gov/data/report/nsduh-2022-methodological-resource-book-mrb
Center for Behavioral Health Statistics and Quality. (forthcoming b). 2022 National Survey on Drug Use and Health methodological resource book, Section 10: Editing and imputation report. https://www.samhsa.gov/data/report/nsduh-2022-methodological-resource-book-mrb
Center for Behavioral Health Statistics and Quality. (forthcoming c). 2022 National Survey on Drug Use and Health (NSDUH) methodological resource book, Section 11: Person-level sampling weight calibration. https://www.samhsa.gov/data/report/nsduh-2022-methodological-resource-book-mrb
Centers for Disease Control and Prevention. (n.d.). COVID Data Tracker: Trends in United States COVID-19 hospitalizations, deaths, emergency visits, and test positivity, by geographic area. https://covid.cdc.gov/covid-data-tracker/#trends_dailytrendscases
Center for Mental Health Services, Substance Abuse and Mental Health Services Administration. (1999, June 24). Estimation methodology for adults with serious mental illness (SMI): Final notice. Federal Register, 64(121), 33890-33897.
Cernat, A., Couper, M. P., & Ofstedal, M. B. (2016). Estimation of mode effects in the Health and Retirement Study using measurement models. Journal of Survey Statistics and Methodology, 4, 501-524. https://doi.org/10.1093/jssam/smw021 
Ciccarone, D. (2019). The triple wave epidemic: Supply and demand drivers of the US opioid overdose crisis. International Journal of Drug Policy, 71, 183-188. https://doi.org/10.1016/j.drugpo.2019.01.010 
Clarke, P. (2016). How FDA strives to ensure the safety of OTC products. https://www.fda.gov/drugs/special-features/how-fda-strives-ensure-safety-otc-products
Colpe, L. J., Epstein, J. F., Barker, P. R., & Gfroerer, J. C. (2009). Screening for serious mental illness in the National Survey on Drug Use and Health (NSDUH). Annals of Epidemiology, 19, 210-211. https://doi.org/10.1016/j.annepidem.2008.09.005 
Controlled Substances Act, 21 U.S.C., §§ 801-971. (2023). https://www.deadiversion.usdoj.gov/schedules/index.html
Deville, J.-C., & Särndal, C.-E. (1992). Calibration estimators in survey sampling. Journal of the American Statistical Association, 87, 376-382. https://doi.org/10.1080/01621459.1992.10475217 
Dowell, D., Haegerich, T. M., & Chou, R. (2016). CDC guideline for prescribing opioids for chronic pain — United States, 2016. [Errata]. Vol. 65, No. RR-1. 2016. Morbidity and Mortality Weekly Report, 65, 295. https://doi.org/10.15585/mmwr.mm6511a6 
Duvall, S. (2021, July 7). Homeschooling continues to grow in 2021. HSLDA. https://hslda.org/post/homeschooling-continues-to-grow-in-2021 
Eggleston, C., & Fields, J. (2021). Census Bureau’s Household Pulse Survey shows significant increase in homeschooling rates in fall 2020. U.S. Census Bureau. https://www.census.gov/library/stories/2021/03/homeschooling-on-the-rise-during-covid-19-pandemic.html
Endicott, J., Spitzer, R. L., Fleiss, J. L., & Cohen, J. (1976). The Global Assessment Scale: A procedure for measuring overall severity of psychiatric disturbance. Archives of General Psychiatry, 33, 766-771. https://doi.org/10.1001/archpsyc.1976.01770060086012 
Evoy, K. E., Sadrameli, S., Contreras, J., Covvey, J. R., Peckham, A. M., & Morrison, M. D. (2021). Abuse and misuse of pregabalin and gabapentin: A systematic review update. Drugs, 81(1), 125-156. https://doi.org/10.1007/s40265-020-01432-7 
Fagerstrom, K.-O. (1978). Measuring degree of physical dependence to tobacco smoking with reference to individualization of treatment. Addictive Behaviors, 3, 235-241. https://doi.org/10.1016/0306-4603(78)90024-2 
First, M. B., Spitzer, R. L., Gibbon, M., & Williams, J. B. W. (2002). Structured Clinical Interview for DSM-IV-TR Axis I Disorders, Research Version, Non-patient Edition (SCID-I/NP). New York State Psychiatric Institute, Biometrics Research.
Folsom, R. E., & Singh, A. C. (2000). The generalized exponential model for sampling weight calibration for extreme values, nonresponse, and poststratification. In Proceedings of the 2000 Joint Statistical Meetings, American Statistical Association, Survey Research Methods Section, Indianapolis, IN (pp. 598-603). American Statistical Association.
Fowler, F. J., & Stringfellow, V. L. (2001). Learning from experience: Estimating teen use of alcohol, cigarettes, and marijuana from three survey protocols. Journal of Drug Issues, 31, 643-664. https://doi.org/10.1177/002204260103100304 
Gfroerer, J., Eyerman, J., & Chromy, J. (Eds.). (2002). Redesigning an ongoing national household survey: Methodological issues (HHS Publication No. SMA 03-3768). Substance Abuse and Mental Health Services Administration, Office of Applied Studies.
Gfroerer, J., Wright, D., & Kopstein, A. (1997). Prevalence of youth substance use: The impact of methodological differences between two national surveys. Drug and Alcohol Dependence, 47, 19-30. https://doi.org/10.1016/s0376-8716(97)00063-x 
Haberstick, B. C., Young, S. E., Zeiger, J. S., Lessem, J. M., Hewitt, J. K., & Hopfer, C. J. (2014). Prevalence and correlates of alcohol and cannabis use disorders in the United States: Results from the National Longitudinal Study of Adolescent Health. Drug and Alcohol Dependence, 136, 158-161. https://doi.org/10.1016/j.drugalcdep.2013.11.022 
Harris, K. M., Halpern, C. T., Biemer, P., Liao, D., & Dean, S. C. (2019). Add Health Wave V documentation: Sampling and mixed-mode survey design. https://addhealth.cpc.unc.edu/documentation/user-guides/ 
Harrison, L. D. (2001). Understanding the differences in youth drug prevalence rates produced by the MTF, NHSDA, and YRBS studies. Journal of Drug Issues, 31, 665-694. https://doi.org/10.1177/002204260103100305 
Harrison, L., & Hughes, A. (Eds.). (1997). The validity of self-reported drug use: Improving the accuracy of survey estimates (NIH Publication No. 97-4147, NIDA Research Monograph 167). National Institute on Drug Abuse.
Harrison, L. D., Martin, S. S., Enev, T., & Harrington, D. (2007). Comparing drug testing and self-report of drug use among youths and young adults in the general population (HHS Publication No. SMA 07-4249, Methodology Series M-7). Substance Abuse and Mental Health Services Administration, Office of Applied Studies.
Hasin, D. S., O'Brien, C. P., Auriacombe, M., Borges, G., Bucholz, K., Budney, A., Compton, W. M., Crowley, T., Ling, W., Petry, N. M., Schuckit, M., & Grant, B. F. (2013). DSM-5 criteria for substance use disorders: Recommendations and rationale. American Journal of Psychiatry, 170(8), 834-851. https://doi.org/10.1176/appi.ajp.2013.12060782 
Havens, J. R. (2018, March 14). The emergence of gabapentin as a drug of abuse in a cohort of rural Appalachian drug users. https://www.youtube.com/watch?v=TQK2vn2VjDo 
Heatherton, T. F., Kozlowski, L. T., Frecker, R. C., & Fagerstrom, K.-O. (1991). The Fagerstrom Test for Nicotine Dependence: A revision of the Fagerstrom Tolerance Questionnaire. British Journal of Addiction, 86, 1119-1127. https://doi.org/10.1111/j.1360-0443.1991.tb01879.x 
Hedden, S., Gfroerer, J., Barker, P., Smith, S., Pemberton, M. R., Saavedra, L. M., Forman-Hoffman, V. L., Ringeisen, H., & Novak, S. P. (2012, March). Comparison of NSDUH mental health data and methods with other data sources. CBHSQ Data Review. https://www.samhsa.gov/data/report/comparison-nsduh-mental-health-data-and-methods-other-data-sources-0
Hedegaard, H., Bastian, B. A., Trinidad, J. P., Spencer, M. R., & Warner, M. (2019, October 25). Regional differences in drugs most frequently involved in drug overdose deaths: United States, 2017 (National Vital Statistics Reports, Vol. 68, No. 12). https://www.cdc.gov/nchs/data/nvsr/nvsr68/nvsr68_12-508.pdf
Humensky, J. L. (2010). Are adolescents with high socioeconomic status more likely to engage in alcohol and illicit drug use in early adulthood? Substance Abuse Treatment, Prevention, and Policy, 5, 19. https://doi.org/10.1186/1747-597x-5-19 
Interagency Council on Statistical Policy. (2021, January 15). Statistical agency changes in response to the COVID-19 pandemic. https://www.bea.gov/system/files/2021-01/ICSP-COVID-19-Report_011521.pdf
Johnston, L. D., Miech, R. A., O'Malley, P. M., Bachman, J. G., Schulenberg, J. E., & Patrick, M. E. (2022). Monitoring the Future national survey results on drug use 1975-2021: Overview, key findings on adolescent drug use. Institute for Social Research, University of Michigan. https://monitoringthefuture.org/wp-content/uploads/2022/08/mtf-overview2021.pdf 
Johnston, L. D., Miech, R. A., Patrick, M. E., O'Malley, P. M., Schulenberg, J. E., & Bachman, J. G. (2023). Monitoring the Future national survey results on drug use 1975-2022: Overview, key findings on adolescent drug use. Institute for Social Research, University of Michigan. https://monitoringthefuture.org/wp-content/uploads/2023/01/mtfoverview2022.pdf 
Jones, S. E., Ethier, K. A., Hertz, M., DeGue, S., Le, V. D., Thornton, J., Lim, C., Dittus, P. J., & Geda, S. (2022). Mental health, suicidality, and connectedness among high school students during the COVID-19 pandemic — Adolescent Behaviors and Experiences Survey, United States, January-June 2021. Morbidity and Mortality Weekly Report, Supplements, 71(3), 16-21. https://dx.doi.org/10.15585/mmwr.su7103a3 
Kessler, R. C., Barker, P. R., Colpe, L. J., Epstein, J. F., Gfroerer, J. C., Hiripi, E., Howes, M. J., Normand, S. L., Manderscheid, R. W., Walters, E. E., & Zaslavsky, A. M. (2003a). Screening for serious mental illness in the general population. Archives of General Psychiatry, 60, 184-189. https://doi.org/10.1001/archpsyc.60.2.184 
Kessler, R. C., Berglund, P. A., Bruce, M. L., Koch, J. R., Laska, E. M., Leaf, P. J., Manderscheid, R. W., Rosenheck, R. A., Walters, E. E., & Wang, P. S. (2001). The prevalence and correlates of untreated serious mental illness. Health Services Research, 36, 987-1007.
Kessler, R. C., Berglund, P., Demler, O., Jin, R., Koretz, D., Merikangas, K. R., Rush, A. J., Walters, E. E., & Wang, P. S. (2003b). The epidemiology of major depressive disorder: Results from the National Comorbidity Survey Replication (NCS-R). Journal of the American Medical Association, 289, 3095-3105. https://doi.org/10.1001/jama.289.23.3095 
Kessler, R. C., Berglund, P. A., Glantz, M. D., Koretz, D. S., Merikangas, K. R., Walters, E. E., & Zaslavsky, A. M. (2004). Estimating the prevalence and correlates of serious mental illness in community epidemiological surveys. In R. W. Manderscheid & M. J. Henderson (Eds.), Mental health, United States, 2002 (HHS Publication No. SMA 04-3938, pp. 155-164). Substance Abuse and Mental Health Services Administration, Center for Mental Health Services.
Kessler, R. C., Berglund, P. A., Walters, E. E., Leaf, P. J., Kouzis, A. C., Bruce, M. L., Friedman, R. M., Grosser, R. C., Kennedy, C., Kuehnel, T. G., Laska, E. M., Manderscheid, R. W., Narrow, W. E., Rosenheck, R. A., & Schneier, M. (1998). A methodology for estimating the 12-month prevalence of serious mental illness. In R. W. Manderscheid & M. J. Henderson (Eds.), Mental health, United States, 1998 (HHS Publication No. SMA 99-3285, pp. 99-109). Substance Abuse and Mental Health Services Administration, Center for Mental Health Services.
Kessler, R. C., Berglund, P. A., Zhao, S., Leaf, P. J., Kouzis, A. C., Bruce, M. L., Friedman, R. M., Grosser, R. C., Kennedy, C., Narrow, W. E., Kuehnel, T. G., Laska, E. M., Manderscheid, R. W., Rosenheck, R. A., Santoni, T. W., & Schneier, M. (1996). The 12-month prevalence and correlates of serious mental illness (SMI). In R. W. Manderscheid & M. A. Sonnenschein (Eds.), Mental health, United States, 1996 (HHS Publication No. SMA 96-3098, pp. 59-70). Substance Abuse and Mental Health Services Administration.
Kessler, R. C., Chiu, W. T., Colpe, L., Demler, O., Merikangas, K. R., Walters, E. E., & Wang, P. S. (2006). The prevalence and correlates of serious mental illness (SMI) in the National Comorbidity Survey Replication (NCS-R). In R. W. Manderscheid & J. T. Berry (Eds.), Mental health, United States, 2004 (pp. 134-148). Substance Abuse and Mental Health Services Administration.
Kessler, R. C., Colpe, L. J., Fullerton, C. S., Gebler, N., Naifeh, J. A., Nock, M. K., Sampson, N. A., Schoenbaum, M., Zaslavsky, A. M., Stein, M. B., Ursano, R. J., & Herringa, S. G. (2013). Design of the Army Study to Assess Risk and Resilience in Servicemembers (Army STARRS). International Journal of Methods in Psychiatric Research, 22, 267-275. https://doi.org/10.1002/mpr.1401 
Kreuter, F., Presser, S., & Tourangeau, R. (2008). Social desirability bias in CAI, IVR, and web surveys: The effects of mode and question sensitivity. Public Opinion Quarterly, 72, 847-865. https://doi.org/10.1093/poq/nfn063 
Kroutil, L. A., Vorburger, M. S., Aldworth, J., & Colliver, J. (2010). Estimated drug use based on direct questioning and open-ended question responses in the 2006 National Survey on Drug Use and Health. International Journal of Methods in Psychiatric Research, 19, 74-87.
Lattimore, P. K., Steffey, D. M., Gfroerer, J., Bose, J., Pemberton, M. R., & Penne, M. A. (2014, August). Arrestee substance use: Comparison of estimates from the National Survey on Drug Use and Health and the Arrestee Drug Abuse Monitoring Program. CBHSQ Data Review. https://www.samhsa.gov/data/report/arrestee-substance-use-comparison-estimates-national-survey-drug-use-and-health-and-arrestee
Lau, D. T., Sosa, P., Dasgupta, N., & He, H. (2021). Impact of the COVID-19 pandemic on public health surveillance and survey data collections in the United States. American Journal of Public Health, 111(12), 2118-2121. https://doi.org/10.2105/AJPH.2021.306551 
Leon, A. C., Olfson, M., Portera, L., Farber, L., & Sheehan, D. V. (1997). Assessing psychiatric impairment in primary care with the Sheehan Disability Scale. International Journal of Psychiatry in Medicine, 27(2), 93-105. https://doi.org/10.2190/t8em-c8yh-373n-1uwd 
Lind, L., Schober, M., Conrad, F., & Reichert, H. (2013). Why do survey respondents disclose more when computers ask the questions? Public Opinion Quarterly, 77(4), 888-935. https://doi.org/10.1093/poq/nft038 
Lindberg, L., & Scott, R. H. (2018). Effect of ACASI on reporting of abortion and other pregnancy outcomes in the US National Survey of Family Growth. Studies in Family Planning, 49, 259-278. https://doi.org/10.1111/sifp.12068 
Manly, B. F. J. (1986). Multivariate statistical methods: A primer. Chapman and Hall.
Mars, S. G., Ondoscin, J., & Ciccarone, D. (2018). Toots, tastes, and tester shots: User accounts of drug sampling methods for gauging heroin potency. Harm Reduction Journal, 15, 26. https://doi.org/10.1186/s12954-018-0232-z 
Miech, R. A., Johnston, L. D., Patrick, M. E., O'Malley, P. M., Bachman, J. G., & Schulenberg, J. E. (2023). Monitoring the Future national survey results on drug use, 1975-2022: Secondary school students. https://monitoringthefuture.org/wp-content/uploads/2022/12/mtf2022.pdf 
Miller, G. K., Piscopo, K. D., Batts, K., Han, B., Colpe, L., Forman-Hoffman, V. L., Gfroerer, J., & McKeon, R. T. (2015, July). Measurement of suicidal thoughts, behaviors, and related health outcomes in the United States: Comparison of NSDUH estimates with other data sources. CBHSQ Data Review. https://www.samhsa.gov/data/report/measurement-suicidal-thoughts-behaviors-and-related-health-outcomes-united-states-comparison
Miller, K. (2019). NCHS opioid question evaluation study. Hyattsville, MD: National Center for Health Statistics. https://www.cdc.gov/nchs/data/bsc/bsc_pres_miller_may_2019.pdf
Narrow, W. E., Rae, D. S., Robins, L. N., & Regier, D. A. (2002). Revised prevalence estimates of mental disorders in the United States: Using a clinical significance criterion to reconcile 2 surveys’ estimates. Archives of General Psychiatry, 59, 115-123. https://doi.org/10.1001/archpsyc.59.2.115 
National Advisory Mental Health Council. (1993). Health care reform for Americans with severe mental illnesses: Report of the National Advisory Mental Health Council. American Journal of Psychiatry, 150, 1447-1465. https://doi.org/10.1176/ajp.150.10.1447 
National Center for Chronic Disease Prevention and Health Promotion. (2022, July 22). Behavioral Risk Factor Surveillance System, OVERVIEW: BRFSS 2021. https://www.cdc.gov/brfss/annual_data/2021/pdf/Overview_2021-508.pdf
National Center for Health Statistics. (n.d.). Anxiety and depression. Household Pulse Survey. https://www.cdc.gov/nchs/covid19/pulse/mental-health.htm
National Center for Health Statistics. (2022a). National Health Interview Survey, 2021 survey description. https://ftp.cdc.gov/pub/Health_Statistics/NCHS/Dataset_Documentation/NHIS/2021/srvydesc-508.pdf
National Center for Health Statistics. (2022b). 2020 [National Hospital Ambulatory Medical Care Survey] NHAMCS micro-data file documentation. https://ftp.cdc.gov/pub/Health_Statistics/NCHS/Dataset_Documentation/NHAMCS/doc20-ed-508.pdf
National Institute on Drug Abuse. (2018a, March). DrugFacts: Prescription CNS depressants. https://nida.nih.gov/download/22002/prescription-cns-depressants-drugfacts.pdf?v=5a1c8a6d418d387bcfc3ec055a9c3291
National Institute on Drug Abuse. (2018b, June). DrugFacts: Prescription stimulants. https://www.drugabuse.gov/publications/finder/t/160/drugfacts
National Institute on Drug Abuse. (2019, May). DrugFacts: Methamphetamine. https://www.drugabuse.gov/publications/finder/t/160/drugfacts
National Institute on Drug Abuse. (2021a, April). DrugFacts: Cocaine. https://www.drugabuse.gov/publications/finder/t/160/drugfacts
National Institute on Drug Abuse. (2021b, June). DrugFacts: Prescription opioids. https://nida.nih.gov/download/37633/prescription-opioids-drugfacts.pdf?v=7e5209dd2a0356d596862911eb963a2b
National Institute on Drug Abuse. (2023, February 9). Overdose death rates. https://nida.nih.gov/research-topics/trends-statistics/overdose-death-rates
Novak, S. (2007, October). An item response analysis of the World Health Organization Disability Assessment Schedule (WHODAS) items in the 2002-2004 NSDUH (prepared for the Substance Abuse and Mental Health Services Administration under Contract No. 283-03-9028, RTI/8726). RTI International.
Novak, S. P., Colpe, L. J., Barker, P. R., & Gfroerer, J. C. (2010). Development of a brief mental health impairment scale using a nationally representative sample in the USA. International Journal of Methods in Psychiatric Research, 19(Suppl. 1), 49-60. https://doi.org/10.1002/mpr.313 
NRI. (2020). SAMHSA uniform reporting system FY 2020 data definitions. https://www.nri-inc.org/media/1652/2020-urs-data-definitions.docx 
Office of Applied Studies. (2009). 2008 National Survey on Drug Use and Health: Methodological resource book (Section 16, Measuring serious mental illness with the NSDUH: Results of 2008 12-month analysis). Substance Abuse and Mental Health Services Administration.
Office on Smoking and Health. (2022). Methodology report of the 2022 National Youth Tobacco Survey. National Center for Chronic Disease Prevention and Health Promotion. https://www.cdc.gov/tobacco/data_statistics/surveys/nyts/pdfs/2022-nyts-public-use-methods-report-508.pdf
Park-Lee, E., Ren, C., Cooper, M., Cornelius, M., Jamal, A., & Cullen, K. A. (2022). Tobacco product use among middle and high school students — United States, 2022. Morbidity and Mortality Weekly Report, 71(45), 1429-1435. https://dx.doi.org/10.15585/mmwr.mm7145a1
https://www.cdc.gov/mmwr/volumes/71/wr/pdfs/mm7145a1-H.pdf
Paulose-Ram, R., Graber, J. E., Woodwell, D., & Ahluwalia, N. (2021). The National Health and Nutrition Examination Survey (NHANES), 2021-2022: Adapting data collection in a COVID-19 environment. American Journal of Public Health, 111(12), 2149-2156. https://doi.org/10.2105/AJPH.2021.306517 
Pemberton, M. R., Bose, J., Kilmer, G., Kroutil, L. A., Forman-Hoffman, V. L., & Gfroerer, J. C. (2013, September). Comparison of NSDUH health and health care utilization estimates to other national data sources. CBHSQ Data Review. https://www.samhsa.gov/data/report/comparison-nsduh-health-and-health-care-utilization-estimates-other-national-data-sources
Prison Rape Elimination Act (PREA), Pub. L. 108-79 (2003). https://www.govinfo.gov/app/details/PLAW-108publ79
Rico, A., Brener, N. D., Thornton, J., Mpofu, J. J., Harris, W. A., Roberts, A. M., Kilmer, G., Chyen, D., Whittle, L., Leon-Nguyen, M., Lim, C., Saba, A., Bryan, L. N., Smith-Grant, J., & Underwood, J. M. (2022). Overview and Methodology of the Adolescent Behaviors and Experiences Survey — United States, January-June 2021. Morbidity and Mortality Weekly Report, Supplements, 71(3), 1-7. https://dx.doi.org/10.15585/mmwr.su7103a1
https://www.cdc.gov/mmwr/volumes/71/su/su7103a1.htm?s_cid=su7103a1_w#T2_down
RTI International. (2013). SUDAAN® language manual, Release 11.0.1.
Rubin, D. B. (1986). Statistical matching using file concatenation with adjusted weights and multiple imputations. Journal of Business and Economic Statistics, 4(1), 87-94. https://doi.org/10.2307/1391390 
Schulenberg, J. E., Patrick, M. E., Johnston, L. D., O'Malley, P. M., Bachman, J. G., & Miech, R. A. (2021). Monitoring the Future national survey results on drug use, 1975-2020: Volume II, College students and adults ages 19-60. Institute for Social Research, University of Michigan. https://monitoringthefuture.org/wp-content/uploads/2022/08/mtf-vol2_2020.pdf 
Shiffman, S., Hickcox, M., Gnys, M., Paty, J. A., & Kassel, J. D. (1995, March). The Nicotine Dependence Syndrome Scale: Development of a new measure. Poster presented at the annual meeting of the Society for Research on Nicotine and Tobacco, San Diego, CA.
Shiffman, S., Waters, A. J., & Hickcox, M. (2004). The Nicotine Dependence Syndrome Scale: A multidimensional measure of nicotine dependence. Nicotine & Tobacco Research, 6, 327-348. https://doi.org/10.1080/1462220042000202481 
Singh, A., Grau, E., & Folsom, R., Jr. (2002). Predictive mean neighborhood imputation for NHSDA substance use data. In J. Gfroerer, J. Eyerman, & J. Chromy (Eds.), Redesigning an ongoing national household survey: Methodological issues (HHS Publication No. SMA 03-3768, pp. 111-133). Substance Abuse and Mental Health Services Administration, Office of Applied Studies.
Smith, R. V., Havens, J. R., & Walsh, S. L. (2016). Gabapentin misuse, abuse and diversion: A systematic review. Addiction, 111, 1160-1174. https://doi.org/10.1111/add.13324 
Solari, C. D., Cortes, A., Henry, M., Matthews, N., & Morris, S. (2014, October). The 2013 Annual Homeless Assessment Report (AHAR) to Congress. Part 2: Estimates of homelessness in the United States. U.S. Department of Housing and Urban Development, Office of Community Planning and Development.
Spencer, M. R., Warner, M., Cisewski, J. A., Miniño, A., Dodds, D., Perera, J., & Ahmad, F. B. (2023, May). Estimates of drug overdose deaths involving fentanyl, methamphetamine, cocaine, heroin, and oxycodone: United States, 2021. Vital Statistics Rapid Release; no 27. National Center for Health Statistics. https://dx.doi.org/10.15620/cdc:125504
https://www.cdc.gov/nchs/data/vsrr/vsrr027.pdf
Substance Abuse and Mental Health Services Administration, Center for Mental Health Services. (1993, May 20). Final notice [Final definitions for: (1) Children with a serious emotional disturbance, and (2) adults with a serious mental illness]. Federal Register, 58(96), 29422-29425.
Tourangeau, R., & Smith, T. W. (1996). Asking sensitive questions: The impact of data collection mode, question format, and question context. Public Opinion Quarterly, 60, 275-304. https://doi.org/10.1086/297751 
Tourangeau, R., & Yan, T. (2007). Sensitive questions in surveys. Psychological Bulletin, 133, 859-883. https://doi.org/10.1037/0033-2909.133.5.859 
Turner, C. F., Lessler, J. T., & Gfroerer, J. C. (Eds.). (1992). Survey measurement of drug use: Methodological studies (HHS Publication No. ADM 92-1929). National Institute on Drug Abuse.
Turner, C. F., Ku, L., Rogers, S. M., Lindberg, L. D., Pleck, J. H., & Sonenstein, F. L. (1998). Adolescent sexual behavior, drug use, and violence: Increased reporting with computer survey technology. Science, 280, 867-73. https://doi.org/10.1126/science.280.5365.867 
U.S. Census Bureau. (n.d.). American Community Survey. B09019 | Household type (including living alone) by relationship, 2020: ACS 5-year estimates detailed tables. https://data.census.gov/cedsci/table?q=United%20States&t=Housing&g=0100000US&tid=ACSDT5Y2020.B09019
U.S. Census Bureau. (2020, September 15). 2019 National Survey of Children’s Health. Methodology report. U.S. Department of Commerce, Economics and Statistics Administration. https://www.census.gov/programs-surveys/nsch/technical-documentation/methodology.2019.html
U.S. Census Bureau. (2021). Household Pulse Survey data tables. https://www.census.gov/programs-surveys/household-pulse-survey/data.html
U.S. Drug Enforcement Administration. (2023). Controlled substances. Alphabetical order. https://www.deadiversion.usdoj.gov/
U.S. Food and Drug Administration. (2017, May 16). Drug Safety and Risk Management Advisory Committee (DSaRM). https://www.fda.gov/AdvisoryCommittees/CommitteesMeetingMaterials/Drugs/DrugSafetyandRiskManagementAdvisoryCommittee/default.htm
U.S. Food and Drug Administration. (2018, February 5). Understanding unapproved use of approved drugs “off label.” https://www.fda.gov/patients/learn-about-expanded-access-and-other-treatment-options/understanding-unapproved-use-approved-drugs-label
U.S. Food and Drug Administration. (2022). Drug application process for nonprescription drugs. https://www.fda.gov/drugs/types-applications/drug-application-process-nonprescription-drugs
Vaughn, M. G., Salas-Wright, C. P., Kremer, K. P., Maynard, B. R., Roberts, G., & Vaughn, S. (2015). Are homeschooled students less likely to use alcohol, tobacco, and other drugs? Drug and Alcohol Dependence, 155, 97-104. https://doi.org/10.1016/j.drugalcdep.2015.08.010 
This glossary is a resource to provide definitions for many of the commonly used measures and terms in tables and reports from the 2022 National Survey on Drug Use and Health (NSDUH). Where relevant, cross-references to details in the 2022 National Survey on Drug Use and Health (NSDUH): Methodological Summary and Definitions report also are provided.127 In addition, some definitions contain cross-references (indicated by “SEE”) to refer data users to the correct entry in the glossary or to aid data users in understanding the meaning of the current definition. For example, if data users search on “Any Mental Illness” or “AMI,” they are referred to the “Mental Illness” definition for the definition of any mental illness. As an example of the second kind of cross-reference, the “Alcohol Use Disorder (AUD)” definition includes cross-references to “Alcohol Use” and “Substance Use Disorder (SUD)” to aid data users in understanding the AUD definition. However, these cross-references to other definitions are not intended to provide an exhaustive index of all related terms that might apply.
For some key terms, specific question wording is provided for clarity. In some situations, information also is included about specific gate questions. In many instances, a gate question is the first question in a series of related questions. How a respondent answers the gate question affects whether the respondent is asked additional questions in that section of the interview or is routed to the next section of the interview. In some sections of the interview, respondents may be asked more than one gate question to determine whether they are asked additional questions in that section or are routed to the next section.128
This National Survey on Drug Use and Health (NSDUH) report was prepared by the Center for Behavioral Health Statistics and Quality (CBHSQ), Substance Abuse and Mental Health Services Administration (SAMHSA), U.S. Department of Health and Human Services (HHS), and by RTI International, Research Triangle Park, North Carolina. Work by RTI was performed under Contract No. HHSS283201700002C. Marlon Daniel served as government project officer and as the contracting officer representative.
This report was drafted by RTI and reviewed at SAMHSA. Production of the report at SAMHSA was managed by P. Mae Cooper. Additional SAMHSA reviewers included Shiromani Gyawali, Ahmed Khago, and Jennifer Hoenig.
SAMHSA's mission is to lead public health and service delivery efforts that promote mental health, prevent substance misuse, and provide treatments and supports to foster recovery while ensuring equitable access and better outcomes.
1-877-SAMHSA-7 (1-877-726-4727)
1-800-487-4889 (TDD)
1 RTI International is a trade name of Research Triangle Institute. RTI and the RTI logo are U.S. registered trademarks of Research Triangle Institute.
2 The most recent state-level estimates are for 2021 and are available at https://www.samhsa.gov/data/nsduh/state-reports-NSDUH-2021. The most recent substate estimates are for 2016-2018 and are available at https://www.samhsa.gov/data/nsduh/2016-2018-substate-reports.
3 Chapter 2 figures and tables are presented together at the end of the chapter.
4 Small area estimation is a hierarchical Bayes modeling technique used to make state-level estimates for measures related to substance use and mental health. For more details, see “2021 National Survey on Drug Use and Health: Guide to State Tables and Summary of Small Area Estimation Methodology” at https://www.samhsa.gov/data/report/2021-nsduh-guide-state-tables-and-summary-sae-methodology.
5 Sampling areas were defined using 2010 census geography. Counts of DUs and population totals were obtained from the 2010 decennial census data supplemented with revised population projections from Claritas.
6 Census tracts are relatively permanent statistical subdivisions of counties and parishes and provide a stable set of geographic units across decennial census periods.
7 Some census tracts had to be aggregated in order to meet the minimum DU requirement. In California, Florida, Georgia, Illinois, Michigan, New Jersey, New York, North Carolina, Ohio, Pennsylvania, Texas, and Virginia, this minimum size requirement was 250 DUs in urban areas and 200 DUs in rural areas. In the remaining states and the District of Columbia, the minimum requirement was 150 DUs in urban areas and 100 DUs in rural areas.
8 The composite measure of size is a weighted population size where the weights are the sampling rates defined for specified age groups.
9 The minimum DU size requirements for census tracts also were applied to census block groups. The purpose of the minimum DU size is to ensure that each sampled area has a sufficient number of DUs to field two NSDUH samples and one field test.
10 The ABS frame was considered sufficient for the census block group if the following coverage criteria were met: (1) the expected net coverage estimate (equal to the ABS frame count divided by the average total housing unit count from the 2015-2019 American Community Surveys [ACSs]) was greater than or equal to 95 percent; (2) there was no adult (aged 18 or older) group quarter population according to the 2015-2019 ACSs; (3) there were no drop points (i.e., a mail receptacle shared by multiple housing units) with three or more units in the census block group; and (4) fewer than 25 percent of the addresses were drop points.
11 Eight segments per SSR per year were needed to field the 2014-2022 NSDUHs (8 segments × 9 years = 72 segments per SSR). For the 2015-2022 NSDUHs, half of the segments are carried over from the prior year (4 segments × 8 years = 32 segments per SSR). Thus, 40 unique segments per SSR were needed to field the 9-year sample (72 − 32 = 40).
12 In some SSRs, all DUs had been previously selected from the Quarter 3 supplemental segment. In these SSRs, a sample of addresses was selected from two segments rather than three segments in Quarter 3.
13 For the 2022 NSDUH, household eligibility was imputed for dwelling units that did not initiate the web screening interview and that were not visited by an FI (i.e., households with unknown eligibility).
14 See Table 2.1 for the list of the 12 largest states and their targeted numbers of interviews (but not the final sample sizes by state).
15 If a street address could not be determined, SDUs were not sent an introductory letter.
16 SDU members could refuse to participate at any point in the data collection process (i.e., initial contact, household screening, or the main interview).
17 The other language card for 2022 included the 10 most common non-English languages spoken in the United States other than Spanish. When FIs encountered household members who spoke a language other than English or Spanish, FIs used this card to allow household members to find their language and read the provided text to find an adult household member who could complete the screening.
18 Use of “illicit drugs” in NSDUH refers to the use of marijuana, cocaine, heroin, hallucinogens, inhalants, or methamphetamine or the misuse of prescription pain relievers, tranquilizers, stimulants, or sedatives.
19 A gate question is an initial question or set of questions that ask whether the behavior or characteristic of interest applies to the respondent. An affirmative response to a gate question leads to respondents being asked a series of other related questions. A response other than an affirmative one to all relevant gate questions results in respondents skipping additional questions on that topic and being routed to the next set of topics in the interview.
20 In this text, “prescription drugs” refers to any prescription drug in a given category (e.g., any prescription pain reliever).
21 Past year or lifetime use of prescription drugs refers to use for any reason (i.e., use of prescribed medication as directed or misuse of prescription drugs).
22 In the 2022 NSDUH, misuse was defined as use “in any way a doctor did not direct you to use [it or them]” and focused on behaviors that constitute misuse of prescription drugs. Examples of misuse were presented to respondents and included (1) use without a prescription of the respondent’s own; (2) use in greater amounts, more often, or longer than told to take a drug; and (3) use in any other way a doctor did not direct the respondent to use a drug.
23 This instruction was not included for prescription tranquilizers because no tranquilizers are available in the United States without a prescription.
24 In the 2022 NSDUH, drug use included use of marijuana, cocaine (including crack), heroin, hallucinogens, inhalants, methamphetamine or any use of prescription stimulants, tranquilizers or sedatives (e.g., benzodiazepines), and pain relievers.
25 The adult mental health variables were important for prediction of any mental illness and serious mental illness in the past year among adults. The mental health variables related to suicidal thoughts and behavior among youths and MDE among youths were not imputed.
26 Variables related to use of IMF with a needle were not statistically imputed.
27 In stochastic imputation, random numbers on the interval (0,1) are independently selected for each nonrespondent. Imputation values are then assigned based on the size of the random variable with respect to the respondent’s predicted mean. For instance, for a dichotomous variable, if the selected random number is less than the respondent’s predicted mean, a value of 1 is imputed. CSI reduces the probability of unusual results by spreading the random numbers evenly between 0 and 1. That is, the elements needing an imputed value are randomly sorted (with the order
); a random number,
, is independently chosen from the uniform distribution on the interval (0,1); and an imputed value of 1 is assigned for the element to be imputed with sorted index,
, if and only if the predicted mean is greater than
.
28 The questionnaire has included questions about any use of prescription drugs in the past year and lifetime periods (i.e., not just misuse of prescription drugs). Consequently, imputation-revised variables are created using this modified version of PMN for any use of prescription pain relievers, tranquilizers, stimulants, and sedatives. Levels in these new variables indicate any past year use, lifetime but not past year use, and lifetime nonuse.
29 Because of changes in how respondents are asked about the initiation of misuse of prescription drugs, imputation-revised variables for the age at first misuse and the date of first misuse have been created only for past year initiates. For nonprescription drugs, age at first use (or misuse) and the date of first use (or misuse) were created for all lifetime users of the drug of interest.
30 Person-level analysis weights refer to the weights used to produce population estimates from final survey respondents’ data. Other special weights also are produced for NSDUH (e.g., pair weights for analysis of data from pairs of responding household members), but this report does not discuss the creation of these special weights.
31 Poststratification of household weights to meet population controls for various household-level demographics was done to obtain census-consistent estimates based on the household rosters from all screened households.
32 This adjustment poststratified the weights of selected household members to conform to the adjusted roster estimates. This step took advantage of the separate screening and interviewing nature of the NSDUH design.
33 See the estimated total U.S. population and estimated number of people in households averaged over 5 years in Table B09019 at https://data.census.gov/table?q=United+States&t=Housing&g=010XX00US&tid=ACSDT5Y2021.B09019.
34 See the estimated group quarters population by type averaged over 5 years in Table B26203 at https://data.census.gov/table?q=group+quarters+population&tid=ACSDT5Y2021.B26203.
35 In some years, not all of the race domains in Table 3.1 are forced to fully match the U.S. Census Bureau population estimates due to some models not converging. Even when race domains do not fully match the U.S. Census Bureau population estimates, the sampling variation in
for these domains is considered negligible. Therefore, the same race domains are considered fixed for every year.
36 Chapter 3 figures and tables are presented together at the end of the chapter.
37 The computational formula in Rule 2 was derived from
:
for
. The Taylor-series linearization of the numerator
is
, which approximately equals
by Taylor-series linearization, which in turn equals
. The same principles apply for the computational formula when
, except that
is replaced with
.
38 The suppression rule for prevalence rates, as shown in the first row of Table 3.2, presents the RSE rule expressed in terms of
and the effective n instead of
. The W-shaped plot in Figure 3.1 illustrates the RSE rule expressed in terms of
and the effective n. The effective n threshold was required to be a uniform 68 for
between 0.2 and 0.8, which is indicated by the horizontal line at effective n = 68. Based on the curve, the effective n threshold of n = 50 was determined to be too low for
between 0.2 and 0.8, the points where the W shape double dips.
39 The degrees of freedom for most statistical tests are typically calculated as the number of primary sampling units (variance replicates) minus the number of strata. Because there are two replicates per stratum, 750 degrees of freedom equal the number of strata in the national sample for 2022. However, the degrees of freedom are smaller for some statistical comparisons; specifically, the degrees of freedom are reduced for estimates on the average number of days people used substances. Details can be found in the 2021 National Survey on Drug Use and Health (NSDUH) Methodological Resource Book, Section 13: Statistical Inference Report (CBHSQ, 2023d).
40 Other statistical methods have been used for comparisons of pairwise differences across three or more levels of a categorical variable once an overall test (such as Shah’s F) suggests there are differences. Although a Bonferroni adjustment can be applied to every pairwise difference (i.e., and not just to the pairwise difference with the lowest p value, which is sometimes recommended instead of Shah’s F as an alternative overall test), this is an overly conservative procedure. For example, if a p value of .05 is set as the criterion for statistical significance and there are three pairwise comparisons, then the Bonferroni-adjusted p value for statistical significance becomes .017 (i.e., .05 divided by 3 equals .017).
41 A dwelling unit (DU) in NSDUH refers to either a housing unit or a group quarters listing unit, such as a dormitory room or a shelter bed.
42 A successfully screened DU is one in which all screening questionnaire items were answered by an adult resident of the DU and either zero, one, or two DU members were selected for the NSDUH interview.
43 As an example of skip logic, respondents were asked questions regarding alcohol or drug use treatment only if they previously reported lifetime use of any of these substances. If respondents did not report lifetime use, then questions about locations where substance use treatment was received were skipped. If respondents did not report lifetime use for any substances but did not know or refused to report lifetime use for some substances, then variables corresponding to these skipped questions had missing data.
44 People who started the survey but broke off the interview before completing a minimum number of drug use questions were not kept as final respondents because of the usability criteria described in Section 2.3.1.
45 In the revised version of question QD05, Native Hawaiian, Samoan, and Other Pacific Islander were part of a single category rather than three categories as in years prior to 2022. However, more detailed information was collected in new follow-up question QD05PI and corresponding “OTHER, Specify” question QD05PIO.
46 See Appendix C in the 2021 National Survey on Drug Use and Health (NSDUH) Methodological Resource Book, Section 10: Editing and Imputation Report (CBHSQ, 2023b) for more information on imputing race/ethnicity.
47 Mental health treatment includes treatment for mental health, emotions, or behavior at an inpatient location where people stayed overnight or longer (a hospital as an inpatient, a residential mental health treatment center, a residential drug or alcohol rehab or treatment center, or some other place where people stayed overnight or longer); at an outpatient location where people do not need to stay overnight (a mental health treatment center as an outpatient, a drug or alcohol treatment or rehab center as an outpatient, the office of a therapist, psychologist, psychiatrist, or mental health professional, a general medical clinic or doctor’s office, a hospital as an outpatient, the respondent’s school health or counseling center, or some other place as an outpatient); through the use of prescription medication; over the phone or through video (i.e., telehealth treatment); or in a prison, jail, or juvenile detention center.
48 Percentages of adolescent respondents with missing data for lifetime symptoms of depression do not include weight gain because of pregnancy, which is asked only of females.
49 Substance use treatment includes help that people received for their alcohol or drug use at an inpatient location where people stayed overnight or longer (a hospital as an inpatient, a residential drug or alcohol rehab or treatment center, a residential mental health treatment center, or some other place where people stayed overnight or longer); at an outpatient location where people do not need to stay overnight (a drug or alcohol treatment or rehab center as an outpatient, a mental health treatment center as an outpatient, the office of a therapist, psychologist, psychiatrist, or mental health professional, a general medical clinic or doctor’s office, a hospital as an outpatient, the respondent’s school health or counseling center, or some other place as an outpatient); through receipt of medication-assisted treatment for the use of alcohol or opioids; over the phone or through video (i.e., telehealth treatment); or in a prison, jail, or juvenile detention center.
50 For brevity, percentages of respondents answering “don’t know” for perceived risk are presented for all respondents, regardless of the data collection mode.
51 Adults were asked to report the age when they first had a period of 2 weeks or longer when they were sad or discouraged or lost interest in most things for most of the day nearly every day and also reported they had some symptoms of depression. Adolescents were asked to report the age when they first had a period of 2 weeks or longer when they were sad, discouraged, or really bored and also reported they had some symptoms of depression.
52 The 15 key substance use outcomes used in these analyses for respondents aged 12 or older included lifetime, past year, and past month illicit drug use; lifetime, past year, and past month marijuana use; lifetime, past year, and past month alcohol use; past month binge alcohol use; lifetime, past year, and past month cigarette use; and past year and past month prescription pain reliever misuse. The 7 additional mental health outcomes for respondents aged 18 or older included any mental illness (AMI) in the past year, serious mental illness (SMI) in the past year, major depressive episode (MDE) in the past year, past year MDE with severe impairment, and the following suicidality outcomes in the past year: serious thoughts of suicide, suicide plans, and suicide attempts.
53 Results of this study showed an 84.6 percent agreement between self-reported tobacco use in the past 30 days and urine drug test results for tobacco. For marijuana, there was 89.8 percent agreement between self-reported use in the past 30 days and urine drug test results, although this agreement was dominated by people who reported no use and tested negative (82.9 percent).
54 Exceptions are for the pain relievers OxyContin® (an extended-release formulation of oxycodone) and Zohydro® ER (an extended-release formulation of hydrocodone).
55 As part of the editing procedures (Section 2.3.2), respondents who specified OTC drugs were the only other prescription drugs they misused in the past 12 months were logically inferred not to have misused other prescription drugs in that category (e.g., pain relievers) in the past year. Respondents also were logically inferred not to have misused prescription drugs in that category in the past year if they reported only the misuse of any other prescription drug in the past 12 months and reported OTC drugs were the only drugs they misused.
56 Respondents in 2022 were asked about any use of prescription psychotherapeutic drugs. Any use includes use of medication as directed with a prescription of the individual’s own or misuse of prescription psychotherapeutics. However, respondents were not asked when they first used psychotherapeutics for any reason. Therefore, initiation for psychotherapeutics in NSDUH refers to the first time people misused these medications rather than the first time they used these medications for any reason.
57 For brevity, “misuse” is not repeated whenever the text refers to first use. Terms such as “past year use” and “first use” used in the remainder of this chapter for substance use in general refer to misuse for prescription psychotherapeutic drugs.
58 Respondents also were asked the follow-up question if the sum of the reports of past year initiation plus missing data for initiation equaled the number of specific drugs they misused in the past year (and there were no reports of initiation of misuse more than 12 months prior to the interview date).
59 The questionnaire included items for the age, year, and month of first misuse for each individual psychotherapeutic drug respondents misused in the past year. A day of first misuse was imputed for past year initiates.
60 People who never misused prescription drugs remain “at risk” of initiation. Therefore, respondents who underreported the lifetime (but not past year) misuse of prescription drugs could be misclassified as still being at risk of initiation for the misuse of prescription drugs.
61 NSDUH respondents in 2022 were asked the respective questions for alcohol use disorder or marijuana use disorder if they reported use of these substances on 6 or more days in the past year. Respondents were asked SUD questions for other substances if they reported any use in the past year.
62 For alcohol, for example, withdrawal symptoms include (but are not limited to) trouble sleeping, hands trembling, hallucinations (seeing, feeling, or hearing things that are not really there), or feeling anxious.
63 For alcohol use disorder, for example, this criterion involves the use of alcohol, sedatives, or tranquilizers to get over or avoid alcohol withdrawal symptoms.
64 NSDUH respondents in 2022 were asked the respective questions for alcohol use disorder or marijuana use disorder only if they reported use of these substances on 6 or more days in the past year.
65 This number does not include respondents whose status as past year alcohol users was unknown based on their questionnaire responses but who were statistically imputed to be past year alcohol users.
66 The change to multimode data collection in October 2020 also meant that substance use treatment estimates for 2022 should not be compared with estimates before 2021, independent of the changes to the substance use treatment questions for 2022. See Chapter 6 in the 2021 Methodological Summary and Definitions report for more information (CBHSQ, 2022a).
67 The change to multimode data collection in October 2020 also meant that substance use treatment estimates for 2022 should not be compared with estimates before 2021, independent of the changes to the substance use treatment questions for 2022. See Chapter 6 in the 2021 Methodological Summary and Definitions report for more information (CBHSQ, 2022a).
68 The change to multimode data collection in October 2020 also meant that mental health treatment estimates for 2022 should not be compared with estimates before 2021, independent of the changes to the mental health treatment questions for 2022. See Chapter 6 in the 2021 Methodological Summary and Definitions report for more information (CBHSQ, 2022a).
69 These codes are also known as the Beale Codes. See https://view.officeapps.live.com/op/view.aspx?src=https%3A%2F%2Fwww.ers.usda.gov%2Fwebdocs%2FDataFiles%2F53251%2Fruralurbancodes2013.xls%3Fv%3D2656.1&wdOrigin=BROWSELINK
.
70 Structured Clinical Interview for the DSM-IV-TR Axis I Disorders, Research Version, Non-patient Edition (SCID-I/NP); clinical interviews would require the use of a DSM-5 diagnostic assessment to identify mental disorders according to DSM-5 criteria (First et al., 2002).
71 The GAF is a numeric scale used by mental health clinicians to quantify the severity of mental disorders and the extent to which mental disorders negatively affected a person’s daily functioning. In the MHSS, GAF scores were assigned by clinical interviewers at the end of each SCID interview based on information gathered throughout the interview about symptoms of mental disorders and related impairment. This procedure differs from use of the WHODAS in NSDUH, which relies on respondents’ (rather than clinicians’) perceptions of the extent to which their symptoms of psychological distress affected their day-to-day functioning.
72 In the question about serious thoughts of suicide (SUI01), “[DATEFILL]” refers to the date at the start of a respondent’s 12-month reference period. The interview program sets the start of the 12-month reference period as the same month and day as the interview date but in the previous calendar year.
73 Both the lifetime and past year measures of MDE in adults (see Section 3.4.9) were used in poststratification.
74 Past year MDE was estimated based on responses to the SCID from the MHSS respondents and on responses from all adults to the main survey (see Section 3.4.9). These two measures were created independently. The reference here is to the SCID measure from the MHSS.
75 In this situation, the past year MDE measure is from the main NSDUH interview (i.e., not from the SCID).
76 For details, see https://www.hcp.med.harvard.edu/ncs/
.
77 “An MDE” refers to the occurrence of at least one MDE, rather than only one MDE. Similarly, reference to “the MDE” in a given period (e.g., the past 12 months) does not mean an individual had only one MDE in that period.
78 Adolescent respondents aged 12 to 17 who reported that they gained weight were asked whether they gained weight because they were growing. Adult respondents aged 18 or older who reported that they gained weight were not asked this follow-up question.
79 Questions about marijuana vaping were not new for 2022 but were included in the emerging issues section for 2021 that appeared later in the questionnaire rather than in the marijuana section.
80 The exception was that respondents were not asked the question about misuse in the past 30 days if prior answers for their age at first misuse or their year and month of first misuse of specific prescription drugs indicated that they initiated misuse of any prescription drug in that category in the past 30 days. Logically, these respondents had already reported misuse in the past 30 days.
81 Although methamphetamine is available in the United States in prescription form (Desoxyn®), most methamphetamine used in the United States is produced in clandestine laboratories rather than by the pharmaceutical industry.
82 Chapter 4 figures and tables are presented together at the end of the chapter.
83 Fentanyl products listed in Table 4.1 are pharmaceutical fentanyl products that are available by prescription in the United States. The list does not include illegally made fentanyl (IMF) products that are produced in clandestine laboratories rather than by the pharmaceutical industry. The list also does not include fentanyl analogues that are in Schedule II (e.g., carfentanil) or in Schedule I (e.g., ocfentanil). See Sections 3.4.2 and 4.3 for more information on IMF questions that were added for the 2022 NSDUH.
84 Because of the general principle of not using data from one section of the interview to edit variables in another section (see Section 2.3.2.1), reports of Desoxyn® outside of the stimulants section in future years will not be used to infer the use and misuse of amphetamines.
85 Product label information for Flexeril® is available on the FDA’s Center for Drug Evaluation and Research website at https://www.fda.gov/Drugs/. The product label for generic cyclobenzaprine is not available on the FDA website.
86 For example, the product label for Xanax®, which is prescribed as a tranquilizer, indicates the drug has an average half-life of 11.2 hours (i.e., the length of time for half of the dosage of the drug to be metabolized), with a range of 6.3 to 26.9 hours in healthy adults. In comparison, the product label for Halcion®, which is a benzodiazepine prescribed as a sedative, has a short half-life in the range of 1.5 to 5.5 hours. Product label information for these drugs is available on the FDA’s Center for Drug Evaluation and Research website at https://www.fda.gov/Drugs/.
87 When a drug is metabolized, it is converted into metabolites, which are the substances that remain after the drug is broken down by the body. For more information, see the definition for “metabolite” by typing this word as a search term on the MedlinePlus web page at https://medlineplus.gov/.
88 Measures for the use of IMF also were imputed for 2022. However, estimates in the Results from the 2022 National Survey on Drug Use and Health: Detailed Tables (CBHSQ, 2023k) for the use and misuse of pain reliever subtypes included pharmaceutical fentanyl products but not IMF.
89 The estimated total will be lower than the true population total if the negative bias from excluding respondents with missing data outweighed other potential sources of random error (e.g., sampling error resulting from the selection of a sample) or nonrandom error (e.g., overreporting of the characteristic) that affected estimated totals in a positive direction.
90 An exception to this general principle applied to respondents who specified they misused one or more prescription drugs for a given subtype as some “other” prescription drug they misused in the past year. For example, suppose respondents answered “don’t know” when presented with the list of hydrocodone products for any use in the past year. If these respondents reported the misuse of “other” pain relievers in the past year and then specified a hydrocodone product (e.g., Vicodin®) was one of the other prescription pain relievers they misused in the past year, then these respondents logically misused hydrocodone products in the past year. These respondents also logically used hydrocodone products in the past year for any reason.
91 As discussed in Section 3.4.4, NSDUH respondents beginning in 2021 who reported any use of prescription psychotherapeutic drugs (i.e., pain relievers, tranquilizers, stimulants, or sedatives) in the past year (i.e., not just misuse of prescription drugs) were asked the respective SUD questions for that category of prescription drugs. However, tolerance and withdrawal are normal physiological adaptations when people use these prescription drugs appropriately under medical supervision or abruptly discontinue use (Hasin et al., 2013).
92 “Off label” prescribing refers to the prescribing of a drug that has been approved for use in the United States, but the drug is being prescribed for a condition the drug is not approved to treat (FDA, 2018).
93 The following states are in HHS Region 4: Alabama, Florida, Georgia, Kentucky, Mississippi, North Carolina, South Carolina, and Tennessee.
94 Nonopioid drugs included prescription pain relievers that are not opioids, prescription drugs other than pain relievers, illicit drugs other than heroin or other opioids, and OTC drugs. Specified responses for other pain relievers that were given a nonspecific code (i.e., “analgesic, not specified,” “don’t know,” or “refused”) were treated as potential indications of opioid misuse for this analysis.
95 For simplicity, respondents who were statistically imputed to have misused prescription pain relievers in the past year without providing information about specific pain relievers they misused also were assumed to have misused prescription opioids.
96 That is, respondents had no missing data for the past year use of specific drugs in the 11 prescription opioid subtypes in the NSDUH questionnaire.
97 Although prescription opioids also cause drowsiness, they do not act on the brain in the same way as tranquilizers or sedatives (NIDA, 2021b).
98 See the 2022 NSDUH questionnaire specifications available at https://www.samhsa.gov/data/report/nsduh-2022-questionnaire.
99 A similar question structure was used for respondents who did not report any past year use of tranquilizers.
100 As discussed in Section 3.4.4, NSDUH respondents beginning in 2021 who reported any use of prescription tranquilizers or sedatives in the past year (i.e., not just misuse) were asked the respective SUD questions for that category of prescription drugs.
101 The BRFSS website may not count states as administering an optional module if they administered it to less than the full sample of respondents in that state.
102 The BRFSS Web Enabled Analysis Tool (WEAT) is available by clicking on the “Prevalence Data & Data Analysis Tools” link at https://www.cdc.gov/brfss/.
103 Prior to 2002, respondents were surveyed every other year until the age of 31 or 32 (i.e., up to seven times after graduation). In 2002, the seventh biennial follow-up was discontinued, with respondents being surveyed every other year until they reach the age of 29 or 30. Additional follow-ups then occur at 5-year intervals at ages 35, 40, 45, 50, 55, and 60; follow-up of 60-year-olds began in 2018.
104 In 2018 and 2019, the longitudinal follow-up component included a split sample among adults aged 19 to 30, in which a random half of the sample received the standard mail survey and the other half received a web survey (Schulenberg et al., 2021). In 2020, a similar split sample was employed for those aged 35 to 60.
105 Chapter 5 figures and tables are presented together at the end of the chapter.
106 Data on the percentages of adolescents and young adults in 2020 who were not currently enrolled in school and had not graduated from high school are available at https://www.census.gov/data/tables/2020/demo/school-enrollment/2020-cps.html. Demographic question EDUCA in the CPS questionnaire (https://www2.census.gov/programs-surveys/cps/techdocs/questionnaires/Demographics.pdf) indicates that high school graduates received a high school diploma or the equivalent.
107 A clarification was added to the Household Pulse Survey question to differentiate between true homeschooling and virtual learning through a public or private school (Eggleston & Fields, 2021).
108 Federal agencies participating in the Household Pulse Survey included the Bureau of Labor Statistics, Bureau of Transportation Statistics, Centers for Disease Control and Prevention, Department of Defense, Department of Housing and Urban Development, Maternal and Child Health Bureau, National Center for Education Statistics, National Center for Health Statistics, National Institute for Occupational Safety and Health, Social Security Administration, and U.S. Department of Agriculture Economic Research Service.
109 The following were the adapted PHQ-2 questions since late July 2021: “Over the last two weeks, how often have you been bothered by … having little interest or pleasure in doing things? Would you say not at all, several days, more than half the days, or nearly every day?” and “Over the last two weeks, how often have you been bothered by … feeling down, depressed, or hopeless? Would you say not at all, several days, more than half the days, or nearly every day?” The following were the adapted GAD-2 questions since late July 2021: “Over the last two weeks, how often have you been bothered by the following problems … Feeling nervous, anxious, or on edge? Would you say not at all, several days, more than half the days, or nearly every day?” and “Over the last two weeks, how often have you been bothered by the following problems … Not being able to stop or control worrying? Would you say not at all, several days, more than half the days, or nearly every day?”
110 V codes denote conditions that are a focus of clinical attention or treatment but are not attributable to a mental disorder (e.g., marital problems).
111 For example, questionnaire data on the use of prescription medications in the past 30 days became available on the 2017-March 2020 NHANES public use data file in May 2022.
112 An eligible respondent for the family questionnaire is a family member (i.e., household member related by blood, marriage, or adoption to the head of the family) who is at least 18 years old. In families where there is no one aged 18 or older, interviewers are instructed to choose the head of the family or any person in the family who has ever been married as the respondent for the family questionnaire.
113 As noted previously, a proxy respondent provided information for NHANES respondents aged 12 to 15 or for those aged 16 or older who could not answer for themselves. For brevity, this discussion assumes that the questions apply to an NHANES respondent’s own prescription drug use.
114 Respondents are asked to show the NHANES interviewer all of the containers for the prescription medications that they took, and interviewers enter the names of the medications from the labels into the computer. If no container is available, the respondent reports the name of the drug to the interviewer.
115 In most states, the age of legal majority is 18, but in Alabama, Mississippi, and Nebraska, this age is older. However, all household members aged 18 or older who are at home at the time of the interview may respond for themselves for the NHIS Family Core component.
116 Before 2015, the MCHB conducted the NSCH and its companion survey, the National Survey of Children with Special Health Care Needs (NS-CSHCN). The survey was redesigned in 2015 to create a single combined survey, while retaining the NSCH name.
117 For brevity, the remainder of this section refers to the “2021” survey.
118 Spanish-speaking household members who request to be interviewed over the telephone are assigned to a trained agent who answers any questions and enters data into the Spanish-language web instruments.
119 NSDUH measurements include specific symptoms of depression, frequency of symptoms, and interference of depression with adolescents’ life activities (see Section 3.4.9 in this report). The NSCH measured whether the parent was told that the child had depression and the parent’s self-assessment of the severity of current depression.
120 See Section 5.1.11 for more information on methods for the YRBS.
121 In the 2021 N-SUMHSS, territories included American Samoa, Guam, the Federated States of Micronesia, the Commonwealth of the Northern Mariana Islands, Palau, Puerto Rico, and the U.S. Virgin Islands.
122 An active resident is a resident whose most recent assessment transaction was not a discharge and whose most recent transaction had a target date (assessment reference date for an assessment record or entry date for an entry record) fewer than 150 days old. If a resident did not have a transaction for 150 days, then that resident was assumed to have been discharged.
123 For more information, see https://bjs.ojp.gov/data-collection/survey-prison-inmates-spi?iid=488&ty=dcdetail.
124 This selection was based on adult confinement facilities identified in the 2005 Census of State and Federal Adult Correctional Facilities, supplemented with updated information from websites maintained by each state’s department of corrections.
125 Federal facilities were grouped together and treated like a state for sampling purposes.
126 A shorter paper-and-pencil interviewing (PAPI) questionnaire was available for inmates who were unable to come to the private interviewing room or interact with the computer. In the NIS-3, 1.9 percent of prisoner interviews and 0.5 percent of jail inmate interviews were completed using the PAPI questionnaire (Bronson & Berzofsky, 2017).
127 See https://www.samhsa.gov/data/report/2022-methodological-summary-and-definitions.
128 The 2022 NSDUH questionnaire is available at https://www.samhsa.gov/data/report/nsduh-2022-questionnaire.
129 See https://www.samhsa.gov/data/report/nsduh-2022-questionnaire.
130 American Psychiatric Association. (2013). Diagnostic and statistical manual of mental disorders (5th ed.). https://doi.org/10.1176/appi.books.9780890425596 
131 Office of Management and Budget. (1997). Revisions to the standards for the classification of federal data on race and ethnicity. Federal Register, 62(210), 58781-58790.
132 See https://www.samhsa.gov/data/report/2022-nsduh-detailed-tables.
133 The 2022 NSDUH questionnaire is available at https://www.samhsa.gov/data/report/nsduh-2022-questionnaire.
134 American Psychiatric Association. (2013). Diagnostic and statistical manual of mental disorders (5th ed.). https://doi.org/10.1176/appi.books.9780890425596 
135 American Psychiatric Association. (2013). Diagnostic and statistical manual of mental disorders (5th ed.). https://doi.org/10.1176/appi.books.9780890425596 
136 American Psychiatric Association. (2013). Diagnostic and statistical manual of mental disorders (5th ed.). https://doi.org/10.1176/appi.books.9780890425596 
137 These codes are updated approximately every 10 years and are available at https://www.ers.usda.gov/topics/rural-economy-population/rural-classifications.aspx by clicking on that page’s link to the “Rural/Urban Continuum Codes.”
138 Definitions of MSAs and micropolitan statistical areas as defined by the OMB are available by conducting a search at https://www.census.gov/programs-surveys/metro-micro.html.
139 For more information, see https://www.cdc.gov/coronavirus/2019-ncov/your-health/about-covid-19.html.
140 American Psychiatric Association. (2013). Diagnostic and statistical manual of mental disorders (5th ed.). https://doi.org/10.1176/appi.books.9780890425596 
141 Endicott, J., Spitzer, R. L., Fleiss, J. L., & Cohen, J. (1976). The Global Assessment Scale: A procedure for measuring overall severity of psychiatric disturbance. Archives of General Psychiatry, 33, 766-771. https://doi.org/10.1001/archpsyc.1976.01770060086012 
142 The 2022 NSDUH questionnaire is available at https://www.samhsa.gov/data/report/nsduh-2022-questionnaire.
143 For more information, see https://www.census.gov/programs-surveys/economic-census/guidance-geographies/levels.html.
144 American Psychiatric Association. (1994). Diagnostic and statistical manual of mental disorders (4th ed.).
145 In the recency-of-use question, “any hallucinogen” is the default wording except in special situations. For more information, see the 2022 NSDUH questionnaire at https://www.samhsa.gov/data/report/nsduh-2022-questionnaire.
146 American Psychiatric Association. (2013). Diagnostic and statistical manual of mental disorders (5th ed.). https://doi.org/10.1176/appi.books.9780890425596 
147 American Psychiatric Association. (2013). Diagnostic and statistical manual of mental disorders (5th ed.). https://doi.org/10.1176/appi.books.9780890425596 
148 Office of Management and Budget. (1997). Revisions to the standards for the classification of federal data on race and ethnicity. Federal Register, 62(210), 58781-58790.
149 American Psychiatric Association. (2013). Diagnostic and statistical manual of mental disorders (5th ed.). https://doi.org/10.1176/appi.books.9780890425596 
150 For prescription psychotherapeutic drugs, substance use initiation refers to misusing any drug in that category for the first time in the past 12 months. Respondents were asked about any use of prescription drugs in the past 12 months or in their lifetime (i.e., not necessarily misuse). However, respondents who reported any use of prescription drugs were not asked when they first used these drugs.
151 Kessler, R. C., Barker, P. R., Colpe, L. J., Epstein, J. F., Gfroerer, J. C., Hiripi, E., Howes, M. J., Normand, S. L., Manderscheid, R. W., Walters, E. E., & Zaslavsky, A. M. (2003). Screening for serious mental illness in the general population. Archives of General Psychiatry, 60, 184-189. https://doi.org/10.1001/archpsyc.60.2.184 
152 Novak, S. P., Colpe, L. J., Barker, P. R., & Gfroerer, J. C. (2010). Development of a brief mental health impairment scale using a nationally representative sample in the USA. International Journal of Methods in Psychiatric Research, 19(Suppl. 1), 49-60.
153 Rehm, J., Üstün, T. B., Saxena, S., Nelson, C. B., Chatterji, S., Ivis, F., & Adlaf, E. (1999). On the development and psychometric testing of the WHO screening instrument to assess disablement in the general population. International Journal of Methods in Psychiatric Research, 8, 110-123. https://doi.org/10.1002/mpr.61 
154 U.S. Drug Enforcement Administration. (2020). Drugs of abuse, a DEA resource guide. https://www.campusdrugprevention.gov/sites/default/files/2021-11/Drugs%20of%20Abuse%202020-Web%20Version-508%20compliant.pdf
155 American Psychiatric Association. (2013). Diagnostic and statistical manual of mental disorders (5th ed.). https://doi.org/10.1176/appi.books.9780890425596 
156 American Psychiatric Association. (2013). Diagnostic and statistical manual of mental disorders (5th ed.). https://doi.org/10.1176/appi.books.9780890425596 
157 American Psychiatric Association. (1994). Diagnostic and statistical manual of mental disorders (4th ed.).
158 First, M. B., Spitzer, R. L., Gibbon, M., & Williams, J. B. W. (2002). Structured Clinical Interview for DSM-IV-TR Axis I Disorders, Research Version, Non-patient Edition (SCID-I/NP). New York State Psychiatric Institute, Biometrics Research.
159 Alcohol, Drug Abuse, and Mental Health Administration (ADAMHA) Reorganization Act, Pub. L. No. 102-321 (1992).
160 American Psychiatric Association. (1994). Diagnostic and statistical manual of mental disorders (4th ed.).
161 American Psychiatric Association. (2013). Diagnostic and statistical manual of mental disorders (5th ed.). https://doi.org/10.1176/appi.books.9780890425596 
162 Office of Management and Budget. (1997). Revisions to the standards for the classification of federal data on race and ethnicity. Federal Register, 62(210), 58781-58790.
163 Shiffman, S., Hickcox, M., Gnys, M., Paty, J. A., & Kassel, J. D. (1995, March). The Nicotine Dependence Syndrome Scale: Development of a new measure. Poster presented at the annual meeting of the Society for Research on Nicotine and Tobacco, San Diego, CA.
164 Shiffman, S., Waters, A. J., & Hickcox, M. (2004). The Nicotine Dependence Syndrome Scale: A multidimensional measure of nicotine dependence. Nicotine & Tobacco Research, 6, 327-348. https://doi.org/10.1080/1462220042000202481 
165 Fagerstrom, K.-O. (1978). Measuring degree of physical dependence to tobacco smoking with reference to individualization of treatment. Addictive Behaviors, 3-4, 235-241. https://doi.org/10.1016/0306-4603(78)90024-2 
166 Heatherton, T. F., Kozlowski, L. T., Frecker, R. C., & Fagerstrom, K.-O. (1991). The Fagerstrom Test for Nicotine Dependence: A revision of the Fagerstrom Tolerance Questionnaire. British Journal of Addiction, 86, 1119-1127. https://doi.org/10.1111/j.1360-0443.1991.tb01879.x 
167 American Psychiatric Association. (2013). Diagnostic and statistical manual of mental disorders (5th ed.). https://doi.org/10.1176/appi.books.9780890425596 
168 American Psychiatric Association. (2013). Diagnostic and statistical manual of mental disorders (5th ed.). https://doi.org/10.1176/appi.books.9780890425596 
169 Hasin, D. S., O’Brien, C. P., Auriacombe, M., Borges, G., Bucholz, K., Budney, A., Compton, W. M., Crowley, T., Ling, W., Petry, N. M., Schuckit, M., & Grant, B. F. (2013). DSM-5 criteria for substance use disorders: Recommendations and rationale. American Journal of Psychiatry, 170(8), 834-851. https://doi.org/10.1176/appi.ajp.2013.12060782 
170 American Psychiatric Association. (2013). Diagnostic and statistical manual of mental disorders (5th ed.). https://doi.org/10.1176/appi.books.9780890425596 
171 In the rare situations where respondents specified the prescription form of methamphetamine as some other stimulant that they misused in the past 12 months, this prescription form is counted as a prescription stimulant. However, this prescription form was not specified as some other prescription stimulant in 2022.
172 Office of Management and Budget. (1997). Revisions to the standards for the classification of federal data on race and ethnicity. Federal Register, 62(210), 58781-58790.
173 American Psychiatric Association. (2013). Diagnostic and statistical manual of mental disorders (5th ed.). https://doi.org/10.1176/appi.books.9780890425596 
174 Hasin, D. S., O’Brien, C. P., Auriacombe, M., Borges, G., Bucholz, K., Budney, A., Compton, W. M., Crowley, T., Ling, W., Petry, N. M., Schuckit, M., & Grant, B. F. (2013). DSM-5 criteria for substance use disorders: Recommendations and rationale. American Journal of Psychiatry, 170(8), 834-851. https://doi.org/10.1176/appi.ajp.2013.12060782 
175 Kessler, R. C., Barker, P. R., Colpe, L. J., Epstein, J. F., Gfroerer, J. C., Hiripi, E., Howes, M. J., Normand, S. L., Manderscheid, R. W., Walters, E. E., & Zaslavsky, A. M. (2003). Screening for serious mental illness in the general population. Archives of General Psychiatry, 60, 184-189. https://doi.org/10.1001/archpsyc.60.2.184 
176 Leon, A. C., Olfson, M., Portera, L., Farber, L., & Sheehan, D. V. (1997). Assessing psychiatric impairment in primary care with the Sheehan Disability Scale. International Journal of Psychiatry in Medicine, 27(2), 93-105. https://doi.org/10.2190/t8em-c8yh-373n-1uwd 
177 American Psychiatric Association. (2013). Diagnostic and statistical manual of mental disorders (5th ed.). https://doi.org/10.1176/appi.books.9780890425596 
178 Hasin, D. S., O’Brien, C. P., Auriacombe, M., Borges, G., Bucholz, K., Budney, A., Compton, W. M., Crowley, T., Ling, W., Petry, N. M., Schuckit, M., & Grant, B. F. (2013). DSM-5 criteria for substance use disorders: Recommendations and rationale. American Journal of Psychiatry, 170(8), 834-851. https://doi.org/10.1176/appi.ajp.2013.12060782 
179 American Psychiatric Association. (2013). Diagnostic and statistical manual of mental disorders (5th ed.). https://doi.org/10.1176/appi.books.9780890425596 
180 American Psychiatric Association. (2013). Diagnostic and statistical manual of mental disorders (5th ed.). https://doi.org/10.1176/appi.books.9780890425596 
181 Data for cigarettes, smokeless tobacco, and cigars were available for the lifetime, past year, and past month periods. Data for pipe tobacco were available only for the lifetime and past month periods.
182 American Psychiatric Association. (2013). Diagnostic and statistical manual of mental disorders (5th ed.). https://doi.org/10.1176/appi.books.9780890425596 
183 American Psychiatric Association. (2013). Diagnostic and statistical manual of mental disorders (5th ed.). https://doi.org/10.1176/appi.books.9780890425596 
184 Hasin, D. S., O’Brien, C. P., Auriacombe, M., Borges, G., Bucholz, K., Budney, A., Compton, W. M., Crowley, T., Ling, W., Petry, N. M., Schuckit, M., & Grant, B. F. (2013). DSM-5 criteria for substance use disorders: Recommendations and rationale. American Journal of Psychiatry, 170(8), 834-851. https://doi.org/10.1176/appi.ajp.2013.12060782 
185 Respondents were asked about treatment for depression regardless of whether they were classified as having a major depressive episode (MDE). To produce estimates of treatment for depression among people with MDE, the analysis needs to be restricted to respondents who had a lifetime or past year MDE.
186 Novak, S. P., Colpe, L. J., Barker, P. R., & Gfroerer, J. C. (2010). Development of a brief mental health impairment scale using a nationally representative sample in the USA. International Journal of Methods in Psychiatric Research, 19(Suppl. 1), 49-60. Rehm, J., Üstün, T. B., Saxena, S., Nelson, C. B., Chatterji, S., Ivis, F., & Adlaf, E. (1999). On the development and psychometric testing of the WHO screening instrument to assess disablement in the general population. International Journal of Methods in Psychiatric Research, 8, 110-123. https://doi.org/10.1002/mpr.61 
Long description, Chapter 2, Equation 1: The adjustment factor a sub k as a function of lambda is defined as the ratio of two quantities. The quantity in the numerator is defined as the sum of two terms. The first term is calculated as the product of l sub k and the difference between u sub k and c sub k. The second term is calculated as the product of u sub k, the difference between c sub k and l sub k, and the value of the exponential function evaluated as the following product: capital A sub k multiplied by the transpose of the vector x sub k, multiplied by lambda. The quantity in the denominator is defined as the sum of two terms. The first term is the difference between u sub k and c sub k. The second term is calculated as the product of the difference between c sub k and l sub k and the value of the exponential function evaluated as the following product: capital A sub k multiplied by the transpose of the vector x sub k, multiplied by lambda.
Long description end. Return to Equation 2.1.
Long description, Chapter 2, Equation 2: The quantity of the summation over s of the product of x sub k, d sub k, and a sub k as a function of lambda, minus the quantity capital T tilde sub x, is equal to zero.
Long description end. Return to Equation 2.2.
Long description, Chapter 2, Equation 3: Delta of the parameters w and d equals the summation over all k in s of the ratio of d sub k to capital A sub k multiplied by the sum of the following two quantities. The first quantity is calculated as the product of the difference between a sub k and l sub k and the logarithm of the ratio of the difference between a sub k and l sub k to the difference between c sub k and l sub k. The second quantity is defined as the product of the difference between u sub k and a sub k and the logarithm of the ratio of the difference between u sub k and a sub k to the difference between u sub k and c sub k.
Long description end. Return to Equation 2.3.
Long description, Chapter 3, Equation 1: p hat sub d is equal to capital Y hat sub d divided by capital N hat sub d.
Long description end. Return to Equation 3.1.
Long description, Chapter 3, Equation 2: The standard error of capital Y hat sub d is equal to capital N hat sub d times the standard error of p hat sub d.
Long description end. Return to Equation 3.2.
Long description, Chapter 3, Equation 3: Suppressions occurred when p hat was less than or equal to .5 and the following ratio was greater than .175: The numerator of the ratio is the standard error of p hat divided by p hat; the denominator is the negative of the natural logarithm of p hat.
Long description end. Return to Equation 3.3.
Long description, Chapter 3, Equation 4: Suppressions occurred when p hat was greater than .5 and the following ratio was greater than .175: The numerator is the standard error of p hat divided by the difference 1 minus p hat; the denominator is the negative of the natural logarithm of the difference 1 minus p hat.
Long description end. Return to Equation 3.4.
Long description, Chapter 3, Equation 5: t sub df is equal to the ratio of two quantities. The numerator is p hat sub 1 minus p hat sub 2. The denominator is the square root of the following quantity: the variance of p hat sub 1 plus the variance of p hat sub 2 minus twice the covariance of p hat sub 1 and p hat sub 2.
Long description end. Return to Equation 3.5.
Long description, Chapter 3, Equation 6: The weighted screening response rate (capital S R R) is equal to the ratio of two quantities. The numerator is the summation of the product of w sub DU and complete sub DU. The denominator is the summation of the product of w sub DU and eligible sub DU.
Long description end. Return to Equation 3.6.
Long description, Chapter 3, Equation 7: The response rate 4 (capital R R 4) is equal to the ratio of two quantities. The numerator is capital I plus capital P. The denominator is defined as the sum of three terms. The first term is capital I plus capital P. The second term is capital R plus capital N C plus capital O. The third term is the product of e and the sum of capital U H plus capital U O.
Long description end. Return to Equation 3.7.
Long description, Chapter 3, Equation 8: The response rate (capital R R 4 sub capital S) is equal to the ratio of two quantities. The numerator is capital I. The denominator is defined as the sum of three terms. The first term is capital I. The second term is capital R plus capital N C plus capital O. The third term is the product of e and the sum of capital U H plus capital U O.
Long description end. Return to Equation 3.8.
Long description, Chapter 3, Equation 9: The weighted interview response rate (capital I R R) is equal to the ratio of two quantities. The numerator is the summation of the product of w sub i and complete sub i. The denominator is the summation of the product of w sub i and selected sub i.
Long description end. Return to Equation 3.9.
Long description, Chapter 3, Equation 10: The response rate (capital R R 2 sub capital I) is equal to the ratio of two quantities. The numerator is capital I plus capital P. The denominator is defined as the sum of two terms. The first term is capital I plus capital P. The second term is capital R plus capital N C plus capital O.
Long description end. Return to Equation 3.10.
Long description, Chapter 3, Equation 11: The weighted overall response rate (capital O R R) is equal to the product of the weighted screening response rate (capital S R R) and the weighted interview response rate (capital I R R).
Long description end. Return to Equation 3.11.
Long description, Chapter 3, Equation 12: Equation (1): The logit of pi hat is equivalent to the logarithm of pi hat divided by the quantity 1 minus pi hat, which is equal to the sum of the following six quantities: beta null, the product of beta sub 1 and capital X sub k, the product of beta sub 2 and capital X sub w, the product of beta sub 3 and capital X sub s, the product of beta sub 4 and capital X sub m, and the product of beta sub 5 and capital X sub a.
or
Pi hat is equal to the ratio of two quantities. The numerator is 1. The denominator is 1 plus e raised to the negative value of the sum of the following six quantities: beta null, the product of beta sub 1 and capital X sub k, the product of beta sub 2 and capital X sub w, the product of beta sub 3 and capital X sub s, the product of beta sub 4 and capital X sub m, and the product of beta sub 5 and capital X sub a.
Long description end. Return to Equation 3.12.
Long description, Chapter 3, Linear Scale 1: A linear scale ranging from 0 to 10 is shown, with the integers 1 through 9 displayed in between the endpoints. A zero represents no interference; scores of 1, 2, and 3 represent mild interference; scores of 4, 5, and 6 represent moderate interference; and scores of 7, 8, and 9 represent severe interference. A score of 10 represents very severe interference.
Long description end. Return to Linear Scale 1.
Long description, Chapter 3, Linear Scale 2: A linear scale ranging from 0 to 10 is shown, with the integers 1 through 9 displayed in between the endpoints. A zero represents no problems; scores of 1, 2, and 3 represent mild problems; scores of 4, 5, and 6 represent moderate problems; and scores of 7, 8, and 9 represent severe problems. A score of 10 represents very severe problems.
Long description end. Return to Linear Scale 2.
Long description, Figure 2.1: This flowchart shows the five stages of NSDUH sample selection and its relationship to the hybrid ABS and FE frame. The five stages include Stage 1 Select Census Tracts, Stage 2 Select Census Block Groups, Stage 3 Select Census Blocks, Stage 4 Select DUs, and Stage 5 Select People. Once census tracts are selected under Stage 1, then census block groups are selected during Stage 2. The census block groups selected at the second stage of selection are then evaluated using a set of ABS coverage criteria. If all ABS coverage criteria are met, then the ABS frame is used to construct the DU frame for the Stage 2 Census Block Groups. If any ABS coverage criteria are not met, a smaller area consisting of one or more census blocks is selected during Stage 3, and the FE frame is used to construct the DU frame. Thus, ABS segments are census block groups selected at the second stage of sampling, and FE segments are third-stage sampling units. Once the hybrid ABS and FE DU frames are constructed, DUs are selected during Stage 4. Stage 5 consists of selecting people within sample DUs.
Long description end. Return to Figure 2.1.
Long description, Figure 2.2: This flowchart shows the steps for the NSDUH multimode data collection procedures. RTI sends an introductory lead letter to the sample dwelling unit (SDU) and then sends the first web screening follow-up mailing to SDUs. Branches in the flowchart depend on whether (1) SDU members take no action online (a series of branches to the left in the flowchart), (2) an adult household (HH) member completes the web-based screening (a series of branches in the middle of the flowchart), or (3) someone from the SDU calls the NSDUH HelpDesk to refuse to participate, and the process stops.
If members of the SDU take no action online (left side of the flowchart), RTI sends additional web screening follow-up mailings and field interviewers (FIs) begin making in-person contact attempts. At this point, either the adult HH member completes the web-based screener (third box in the middle of the flowchart) or the FI contacts the eligible HH member for in-person screening (left side of the flowchart).
If the FI contacts the eligible HH member for in-person screening, then one of three things occurs: (1) the eligible HH member refuses to complete either the web-based or in-person screening and the process stops, (2) the eligible HH member completes screening in person with the FI, which prompts further branches in the flowchart, or (3) the eligible HH member prefers to complete web-based screening (resulting in further branches in the flowchart).
If the eligible HH member completes the in-person screening with the FI, then either (1) no HH members are selected for the interview and the process stops or (2) the HH member(s) are selected for the interview.
For each HH member selected for the interview via in-person screening, one of three things occurs: (1) the HH member refuses to complete the interview and the process stops, (2) the interview respondent completes the interview in person with the FI, or (3) the interview respondent prefers to complete the web-based interview, as shown in the bottom box in the middle of the flowchart.
Following the middle of the flowchart after an adult HH member completes web-based screening, either (1) HH members(s) are selected for the interview or (2) no HH members are selected for the interview, and the process stops.
For each HH member selected for the interview via web-based screening, either (1) the interview respondent completes the web-based interview or (2) the HH member takes no action online (resulting in further branches in the flowchart). When no action is taken, RTI sends follow-up mailings to the selected HH member. At this point (as shown on the righthand side of the flowchart), either (1) the interview respondent completes the web-based interview or (2) an FI contacts the selected sample member to complete the interview in person or confirm the respondent’s preference to complete the web-based interview. Once the FI contacts the selected sample member, either (1) the interview respondent completes the interview in person with the FI or (2) the respondent completes the web-based interview.
Long description end. Return to Figure 2.2.
Long description, Figure 2.3: This figure is a stacked bar chart. The horizontal axis shows two years (2021 and 2022) with four quarters per year (Quarter 1, Quarter 2, Quarter 3, and Quarter 4). The vertical axis shows the unweighted percentages of interviews completed via each mode. Each quarter on the horizontal axis contains one bar, for a total of eight bars. Each bar is divided into two sections. The top section shows the unweighted percentage of interviews that were completed in person. The bottom section shows the unweighted percentage of interviews that were completed via the web.
In Quarter 1 of 2021, 23.4 percent of respondents completed the interview in person and 76.6 percent completed it via the web.
In Quarter 2 of 2021, 43.2 percent of respondents completed the interview in person and 56.8 percent completed it via the web.
In Quarter 3 of 2021, 52.1 percent of respondents completed the interview in person and 47.9 percent completed it via the web.
In Quarter 4 of 2021, 58.5 percent of respondents completed the interview in person and 41.5 percent completed it via the web.
In Quarter 1 of 2022, 47.9 percent of respondents completed the interview in person and 52.1 percent completed it via the web.
In Quarter 2 of 2022, 62.7 percent of respondents completed the interview in person and 37.3 percent completed it via the web.
In Quarter 3 of 2022, 56.3 percent of respondents completed the interview in person and 43.7 percent completed it via the web.
In Quarter 4 of 2022, 61.4 percent of respondents completed the interview in person and 38.6 percent completed it via the web.
Long description end. Return to Figure 2.3.
Long description, Figure 3.1: This figure is a graph of a function within a coordinate plane; the horizontal axis shows the estimated proportion (p hat), and the vertical axis shows the required effective sample size for the estimated proportion to be published. A horizontal line through the graph indicates that an effective sample size of 68 is required for the current suppression rule. There also is a dashed vertical line at the intersection of the estimated proportion of 0.05 and the effective sample size of 68. The graph decreases from an infinitely large required effective sample size when the estimated proportion is close to zero and approaches a local minimum of 50 when the estimated proportion is 0.2. There also are dashed horizontal and vertical lines at the intersection of the estimated proportion of 0.2 and the local minimum of 50. The graph increases for estimated proportions greater than 0.2 until a required effective sample size of 68 is reached for an estimated proportion of 0.5. There also is a dashed vertical line at the intersection of the estimated proportion of 0.5 and the effective sample size of 68. The graph decreases for estimated proportions greater than 0.5 and approaches a local minimum of 50 for the required effective sample size when the estimated proportion is 0.8. The graph increases for estimated proportions greater than 0.8 and reaches an infinitely large required effective sample size when the estimated proportion is close to 1.0.
Long description end. Return to Figure 3.1.
Long description, Figure 4.1: This flowchart provides an overview of the general routing logic for the prescription psychotherapeutic drug sections. The flowchart shows two boxes. The smaller box on the left is labeled as the "Screener Section." The larger box on the right is labeled as the "Main Section."
For each category of psychotherapeutic drugs (e.g., pain relievers), respondents first were asked "screener" questions about any use of specific prescription drugs in the past 12 months or lifetime use of any prescription drug in that category if they did not report use in the past 12 months. Respondents who reported any use of specific prescription drugs in the past year were classified in the any prescription drug use in the past year category. If respondents did not report the use of specific prescription drugs in the past year, they were asked if they used any prescription drugs in that category in their lifetime. Respondents who did not report the use of any prescription drug in a given category in their lifetime were routed to the next screener section or to the next section after the sedatives screener if they did not report any use of sedatives in their lifetime.
Respondents who reported any use of prescription drugs in the past 12-month or lifetime periods were asked more detailed questions in the "main" section about their misuse of prescription drugs in that category. For each specific prescription drug that respondents used in the past 12 months, respondents were asked if they misused that prescription drug in the past 12 months. Respondents who reported misuse of a specific prescription drug were asked their age at first misuse, and if they first misused at their current age or 1 year younger than their current age, they were asked the year and month when they first misused that prescription drug. Respondents who reported any misuse of specific prescription drugs were classified in the "past year misuse" category. If respondents misused prescription drugs, their answers for their age, year, and month of first misuse of specific prescription drugs were checked for whether they initiated misuse in the past 12 months for all prescription drugs that they misused in that period. Respondents who reported that they initiated the misuse of all of these prescription drugs in the past 12 months were asked if they initiated misuse of any prescription drug in the category more than 12 months prior to the interview. Respondents who reported misuse in the past 12 months also were asked if they misused any prescription drugs in that category in the past 30 days. If so, respondents were classified in the past month misuse category. Respondents who reported misuse in the past month were asked additional questions for misuse in the past month. Respondents who reported misuse in the past month or in the past year but not in the past month also were asked additional questions for past year misuse and were routed to the next questionnaire section afterward.
If respondents used prescription drugs in the past year but did not report misuse in the past year, they were asked whether they misused any prescription drug in that category in their lifetime. Similarly, if respondents reported any use of prescription drugs in a given category in their lifetime but not in the past year, they were asked for whether they misused any prescription drug in that category in their lifetime. Respondents were routed to the next questionnaire section afterward.
Long description end. Return to Figure 4.1.
Long description, Figure 4.2: This figure is an organization-type chart that outlines the specific prescription pain relievers asked about in the NSDUH questionnaire and categorizes them into 12 subtypes. A box in the top left corner says, “Prescription Pain Relievers,” and has a line coming straight down from the box. Each of the 12 subtypes, shown in boxes, branches off to the right of the line. When applicable, the subtype box has a box branching off to the right listing the specific individually named prescription pain relievers that are included in the subtypes.
The 12 subtypes include 5 subtypes in the lefthand column: (1) Hydrocodone Products, (2) Oxycodone Products, (3) Tramadol Products, (4) Codeine Products, and (5) Morphine Products. To the right of these first five subtypes are the specific individually named prescription pain relievers that are included in these subtypes. The subtype for Hydrocodone Products includes the prescription pain relievers Vicodin®, Lortab®, Norco®, Zohydro® ER, and Hydrocodone. The subtype for Oxycodone Products includes the prescription pain relievers OxyContin®, Percocet®, Percodan®, Roxicodone®, and Oxycodone. The subtype for Tramadol Products includes the prescription pain relievers Ultram®, Ultram® ER, Ultracet®, Tramadol, and Extended-Release Tramadol. The subtype for Codeine Products includes the prescription pain relievers Tylenol® with Codeine 3 or 4 and Codeine Pills. The subtype for Morphine Products includes the prescription pain relievers Avinza®, Kadian®, MS Contin®, Morphine, and Extended-Release Morphine.
To the right of the individually named pain relievers for Hydrocodone Products, Oxycodone Products, Tramadol Products, Codeine Products, and Morphine Products are the 6th through 12th subtypes: (6) Pharmaceutical Fentanyl Products, (7) Buprenorphine Products, (8) Oxymorphone Products, (9) Demerol®, (10) Hydromorphone Products, (11) Methadone, and (12) Other Prescription Pain Relievers. To the right of these remaining subtypes are the specific individually named prescription pain relievers that are included in these subtypes. The subtype for Fentanyl Products includes the prescription pain relievers Duragesic®, Fentora®, and Fentanyl. The subtype for Buprenorphine Products includes the prescription pain relievers Suboxone®, Buprenorphine, and Buprenorphine plus Naloxone. The subtype for Oxymorphone Products includes the prescription pain relievers Opana®, Opana® ER, Oxymorphone, and Extended-Release Oxymorphone. The subtype for Hydromorphone Products includes two sets of prescription pain relievers: (1) Dilaudid® or Hydromorphone and (2) Exalgo® or Extended-Release Hydromorphone. The subtype boxes for Demerol®, Methadone, and Other Prescription Pain Relievers do not have further categorizations.
Long description end. Return to Figure 4.2.
Long description, Figure 4.3: This figure is an organization-type chart that outlines the specific prescription stimulants asked about in the NSDUH questionnaire and categorizes them into five subtypes. A box in the top left corner says, “Prescription Stimulants,” and has a line coming straight down from the box. Each of five subtypes, shown in boxes, branches off to the right of the line. When applicable, the subtype box has a box branching off to the right listing the specific individually named prescription stimulants that are included in the subtypes.
The five subtypes include two subtypes in the lefthand column: (1) Amphetamine Products and (2) Methylphenidate Products. To the right of these first two subtypes are the specific individually named prescription stimulants that are included in these subtypes. The subtype for Amphetamine Products includes the prescription stimulants Adderall®, Adderall® XR, Dexedrine®, Vyvanse®, Dextroamphetamine, Amphetamine-Dextroamphetamine Combinations, and Extended-Release Amphetamine-Dextroamphetamine Combinations. The subtype for Methylphenidate Products includes the prescription stimulants Ritalin®, Ritalin® LA, Concerta®, Daytrana®, Metadate® CD, Metadate® ER, Focalin®, Focalin® XR, Methylphenidate, Extended-Release Methylphenidate, Dexmethylphenidate, and Extended-Release Dexmethylphenidate. To the right of the individually named stimulants for Amphetamine Products and Methylphenidate Products are the third through fifth subtypes: (3) Anorectic (Weight Loss) Stimulants, (4) Provigil®, and (5) Other Prescription Stimulants. The subtype for Anorectic (Weight Loss) Stimulants includes the prescription stimulants Didrex®, Benzphetamine, Tenuate®, Diethylpropion, Phendimetrazine, and Phentermine. The subtype boxes for Provigil® and Other Prescription Stimulants do not have further categorizations.
Long description end. Return to Figure 4.3.
Long description, Figure 4.4: This figure is an organization-type chart that outlines the specific prescription tranquilizers asked about in the NSDUH questionnaire and categorizes them into three subtypes. A box in the top left corner says, “Prescription Tranquilizers,” and has a line coming straight down from the box. Each of the three subtypes, shown in boxes, branches off to the right of the line. When applicable, the subtype box has a box branching off to the right listing either further subcategories of the subtype or the individually named prescription tranquilizers. As applicable, the subtype box has a box branching off to the right listing the specific individually named tranquilizers that are included in the subtypes.
The three subtypes include (1) Benzodiazepine Tranquilizers, (2) Muscle Relaxants, (3) and Other Prescription Tranquilizers. The subtype for Benzodiazepine Tranquilizers is further subcategorized into four additional groups of benzodiazepine tranquilizers, including (1) Alprazolam Products, (2) Lorazepam Products, (3) Clonazepam Products, and (4) Diazepam Products. The subcategory for Alprazolam Products includes the benzodiazepine tranquilizers Xanax®, Xanax® XR, Alprazolam, and Extended-Release Alprazolam. The subcategory for Lorazepam Products includes the benzodiazepine tranquilizers Ativan® and Lorazepam. The subcategory for Clonazepam Products includes the benzodiazepine tranquilizers Klonopin® and Clonazepam. The subcategory for Diazepam Products includes the benzodiazepine tranquilizers Valium® and Diazepam. The subtype for Muscle Relaxants includes Cyclobenzaprine (also known as Flexeril®) and Soma®. The subtype for Other Prescription Tranquilizers does not have further categorizations.
Long description end. Return to Figure 4.4.
Long description, Figure 4.5: This figure is an organization-type chart that outlines the specific prescription sedatives asked about in the NSDUH questionnaire and categorizes them into six subtypes. A box in the top left corner says, “Prescription Sedatives,” and has a line coming straight down from the box. Each of the six subtypes, shown in boxes, branches off to the right of the line. When applicable, the subtype box has a box branching off to the right that lists either further subcategories within the subtype or the individually named prescription sedatives. As applicable, the subtype box has a box branching off to the right listing the specific individually named sedatives that are included in the subtype.
The six subtypes include (1) Zolpidem Products, (2) Eszopiclone Products, (3) Zaleplon Products, (4) Benzodiazepine Sedatives, (5) Barbiturates, and (6) Other Prescription Sedatives. The subtype for Zolpidem Products includes the prescription sedatives Ambien®, Ambien® CR, Zolpidem, and Extended-Release Zolpidem. The subtype for Eszopiclone Products includes the prescription sedatives Lunesta® or Eszopiclone. The subtype for Zaleplon Products includes the prescription sedatives Sonata® or Zaleplon. The subtype for Benzodiazepine Sedatives is further subcategorized into three additional groups of Benzodiazepine Sedatives: (1) Flurazepam (also known as Dalmane®), (2) Temazepam Products, and (3) Triazolam Products. The subcategory for Temazepam Products includes the benzodiazepine sedatives Restoril® and Temazepam. The subcategory for Triazolam Products includes the benzodiazepine sedatives Halcion® and Triazolam. The subtype for Barbiturates includes Butisol®, Seconal®, and Phenobarbital. The subtype for Other Prescription Sedatives does not have further categorizations.
Long description end. Return to Figure 4.5.
Long description, Figure 5.1: This bar graph shows the names of the surveys on the horizontal axis. The percentage using alcohol in the past month is shown on the vertical axis. The first set of bars represents NSDUH youths aged 12 to 17. The second set of bars represents MTF 8th and 10th graders combined. Each survey has two bars, one for survey year 2021 and one for survey year 2022. Tests of statistical significance at the .05 level were performed between 2021 and 2022. There were no significant differences in estimates between years.
For NSDUH, the percentages of youths aged 12 to 17 who used alcohol in the past month were 7.2 percent in 2021 and 6.8 percent in 2022. For MTF, the combined percentages of 8th and 10th graders who used alcohol in the past month were 10.2 percent in 2021 and 9.8 percent in 2022.
Long description end. Return to Figure 5.1.
Long description, Figure 5.2: This bar graph shows the names of the surveys on the horizontal axis. The percentage using cigarettes in the past month is shown on the vertical axis. The first set of bars represents NSDUH youths aged 12 to 17. The second set of bars represents MTF 8th and 10th graders combined. Each survey has two bars, one for survey year 2021 and one for survey year 2022. Tests of statistical significance at the .05 level were performed between 2021 and 2022. There were no significant differences in estimates between years.
For NSDUH, the percentages of youths aged 12 to 17 who used cigarettes in the past month were 1.7 percent in 2021 and 1.2 percent in 2022. For MTF, the combined percentages of 8th and 10th graders who used cigarettes in the past month were 1.5 percent in 2021 and 1.3 percent in 2022.
Long description end. Return to Figure 5.2.
Long description, Figure 5.3: This bar graph shows the names of the surveys on the horizontal axis. The percentage using marijuana in the past month is shown on the vertical axis. The first set of bars represents NSDUH youths aged 12 to 17. The second set of bars represents MTF 8th and 10th graders combined. The third set of bars represents MTF 12th graders. The fourth set of bars represents YRBS 9th through 12th graders combined. Each survey has two bars, one for survey year 2021 and one for survey year 2022, except for the YRBS, which has only one bar for 2021. Tests of statistical significance at the .05 level were performed between 2021 and 2022. There were no significant differences in estimates between years.
For NSDUH, the percentages of youths aged 12 to 17 who used marijuana in the past month were 6.1 percent in 2021 and 6.4 percent in 2022. For MTF, the combined percentages of 8th and 10th graders who used marijuana in the past month were 7.1 percent in 2021 and 8.6 percent in 2022. For MTF, the percentages of 12th graders who used marijuana in the past month were 19.5 percent in 2021 and 20.2 percent in 2022. For YRBS, the combined percentage of 9th through 12th graders who used marijuana in the past month was 15.8 percent in 2021. "N/A" is shown for 2022 because the YRBS is conducted only in odd-numbered years.
Long description end. Return to Figure 5.3.