Substance Abuse and Mental Health Services Administration
Center for Behavioral Health Statistics and Quality
Rockville, Maryland
October 2022
This report was prepared for the Substance Abuse and Mental Health Services Administration (SAMHSA), U.S. Department of Health and Human Services (HHS), under Contract No. HHSS283201700002C with RTI International. Production of the report at SAMHSA was managed by Shiromani Gyawali. Marlon Daniel served as the government project officer and as the contracting officer representative.
All material appearing in this report is in the public domain and may be reproduced or copied without permission from SAMHSA. Citation of the source is appreciated. However, this publication may not be reproduced or distributed for a fee without the specific, written authorization of the Office of Communications, SAMHSA, HHS.
This publication may be downloaded at https://www.samhsa.gov/data/.
Center for Behavioral Health Statistics and Quality. (2022). 2021 National Survey on Drug Use and Health (NSDUH): Methodological summary and definitions. Substance Abuse and Mental Health Services Administration. https://www.samhsa.gov/data/report/2021-methodological-summary-and-definitions
Center for Behavioral Health Statistics and Quality, Substance Abuse and Mental Health Services Administration, 5600 Fishers Lane, Room 15-E09D, Rockville, MD 20857. For questions about this report, please email CBHSQrequest@samhsa.hhs.gov.
SAMHSA complies with applicable federal civil rights laws and does not discriminate on the basis of race, color, national origin, age, disability, or sex. SAMHSA cumple con las leyes federales de derechos civiles aplicables y no discrimina por motivos de raza, color, nacionalidad, edad, discapacidad o sexo.
U.S. Department of Health and Human Services
Substance Abuse and Mental Health Services Administration
Center for Behavioral Health Statistics and Quality
Populations Survey Branch
October 2022
1. Introduction
1.1 Background on the 2021 NSDUH
1.2 Organization of the Report
1.3 Summary of Other Relevant Sources of NSDUH Information
2. Description of the Survey
2.1 Sample Design
2.1.1 Coordinated Sample Design for 2014-2022
2.1.2 Special Features of the 2021 Sample Design
2.1.3 Sample Results for the 2021 NSDUH
2.2 Data Collection Methodology
2.2.1 Multimode Data Collection Procedures
2.2.2 Notable Questionnaire Changes for 2021
2.3 Data Processing
2.3.1 Criteria for Identifying Usable Interviews
2.3.2 Data Coding and Editing
2.3.3 Statistical Imputation
2.3.4 Development of Analysis Weights
3. Statistical Methods and Measurement
3.1 Target Population
3.2 Estimation and Statistical Significance
3.2.1 Variance Estimation for Estimated Numbers of People
3.2.2 Suppression Criteria for Unreliable Estimates
3.2.3 Statistical Significance of Differences
3.3 Other Information on Data Accuracy
3.3.1 Screening and Interview Response Rate Patterns
3.3.2 Item Nonresponse and Inconsistent Responses
3.3.3 Mode Effects
3.3.4 Validity of Self-Reported Substance Use
3.4 Measurement Issues
3.4.1 Use and Misuse of Prescription Drugs
3.4.2 Initiation of Substance Use or Misuse
3.4.3 Substance Use Disorders
3.4.4 Need for Services for Substance Use and Mental Health Issues
3.4.5 Definition of County Type
3.4.6 Estimation of Serious and Other Levels of Mental Illness
3.4.7 Major Depressive Episode (Depression)
3.4.8 Perceived Recovery
3.4.9 Medication-Assisted Treatment
3.4.10 Vaping
3.4.11 Synthetic Marijuana Use or Synthetic Stimulant Use
3.4.12 Central Nervous System Stimulant Misuse
3.4.13 Use of Virtual (Telehealth) Services
3.4.14 Suicidal Thoughts and Behavior
3.4.15 Perceived Effects of the COVID-19 Pandemic
4. Special Topics for the NSDUH Prescription Drug Questions
4.1 Definitions for Any Psychotherapeutic Drug and the Four Psychotherapeutic Drug Categories
4.1.1 Controlled Substances Act and Its Relevance to Psychotherapeutics
4.1.2 Pain Reliever Subtypes and Their Status as Controlled Substances
4.1.3 Tranquilizer Subtypes and Their Status as Controlled Substances
4.1.4 Stimulant Subtypes and Their Status as Controlled Substances
4.1.5 Sedative Subtypes and Their Status as Controlled Substances
4.2 Handling of Missing Data for Prescription Drugs
4.3 Measures of Opioid Misuse and Use in NSDUH
4.3.1 Background
4.3.2 Prescription Pain Reliever and Prescription Opioid Misuse
4.3.3 Any Opioid Misuse, Including Heroin
4.3.4 Any Past Year Prescription Pain Reliever and Prescription Opioid Use
4.3.5 Any Past Year Opioid Use Including Heroin
4.3.6 Pain Reliever Use Disorder in the Past Year
4.4 Measures of Tranquilizer or Sedative Use and Misuse in NSDUH
4.4.1 Background
4.4.2 Creation of Measures for Tranquilizer or Sedative Misuse
4.4.3 Estimates Not Created for Tranquilizer or Sedative Use and Misuse
4.5 Measures of Benzodiazepine Use and Misuse in NSDUH
4.5.1 Background
4.5.2 Creation of Measures for Benzodiazepine Use and Misuse
4.5.3 Estimates Not Created for Benzodiazepine Use and Misuse
5. Other Sources of Data
5.1 National Surveys Collecting Substance Use or Mental Health Data in the Civilian, Noninstitutionalized Population
5.1.1 Behavioral Risk Factor Surveillance System (BRFSS)
5.1.2 Monitoring the Future (MTF)
5.1.3 Household Pulse Survey
5.1.4 National Comorbidity Survey (NCS) Series (NCS, NCS-R, and NCS-A)
5.1.5 Uniform Reporting System (URS)
5.1.6 National Health and Nutrition Examination Survey (NHANES)
5.1.7 National Health Interview Survey (NHIS)
5.1.8 National Epidemiologic Survey on Alcohol and Related Conditions (NESARC)
5.1.9 National Longitudinal Study of Adolescent Health (Add Health)
5.1.10 National Survey of Children’s Health (NSCH)
5.1.11 National Youth Tobacco Survey (NYTS)
5.1.12 Youth Risk Behavior Survey (YRBS)
5.2 Substance Use Treatment Data Sources
5.2.1 National Survey of Substance Abuse Treatment Services (N-SSATS)
5.2.2 Treatment Episode Data Set (TEDS)
5.3 Data Sources for Selected Populations Not Covered by NSDUH
5.3.1 Army Study to Assess Risk and Resilience in Servicemembers (Army STARRS)
5.3.2 Minimum Data Set (MDS)
5.3.3 National Inmate Surveys (NIS)
6. Special Methodological Issues for the 2021 NSDUH
6.1 Methodological Changes
6.1.1 Data Collection Mode
6.1.2 Use of 2020 Census Data in Weighting
6.2 Assessments of Comparability
6.2.1 Data Comparability for Estimates of Change
6.2.2 Conclusions for Comparability of 2021 and Prior NSDUH Estimates
6.2.3 Implications of Conclusions from Comparability Analyses
6.3 Effects of Methodological Changes on Data Processing
6.3.1 Implications of Break-Offs for Estimation
6.3.2 Effects on Imputation Procedures
6.3.3 Effects on Weighting Procedures
6.4 Recap of Conclusions
A. Key Definitions for the 2021 National Survey on Drug Use and Health
2.2 2021 Target and Achieved Sample Allocation, by Age Group
2.3 Schedule of 2021 Data Collection Dates, by Mode and Quarter
2.4 Weighted Statistical Imputation Rates (Percentages) for the 2021 NSDUH, by Interview Section
3.2 Summary of 2021 NSDUH Suppression Rules
3.3 Weighted Percentages and Sample Sizes for 2021 NSDUH; by Screening Results
3.4 Final Interview Code: Weighted Percentages and Sample Sizes, 2021
3.5 Response Rates and Sample Sizes for 2021 NSDUH; by Demographic Characteristics
3.6 DSM-5 Substance Use Disorder Criteria for Substances and Types of Use in the 2021 NSDUH
3.7 Substances Included in Substance Use Disorder Measures in the 2021 NSDUH
4.1 Pain Reliever Subtypes in the 2021 NSDUH
4.2 Tranquilizer Subtypes in the 2021 NSDUH
4.3 Stimulant Subtypes in the 2021 NSDUH
4.4 Sedative Subtypes in the 2021 NSDUH
6.4 Summary of Significant Differences, Quarter 1 and Quarter 4 versus Full Year, 2015-2019
6.5 Summary of All Comparisons, Quarter 1 and Quarter 4 versus Full Year, 2015-2019
6.7 Handling of Missing Data for Variables That Were Zero Filled in Prior Survey Years, 2021
6.8 Summary of Statistically Significant Associations and Interactions with Quarter
2.1 Stratification and Stages of Selection
2.2 Multimode Data Collection Procedures
3.1 Required Effective Sample in the 2021 NSDUH as a Function of the Proportion Estimated
4.1 Subtypes of Prescription Pain Relievers in the 2021 NSDUH Questionnaire
4.2 Subtypes of Prescription Tranquilizers in the 2021 NSDUH Questionnaire
4.3 Subtypes of Prescription Stimulants in the 2021 NSDUH Questionnaire
4.4 Subtypes of Prescription Sedatives in the 2021 NSDUH Questionnaire
5.1 NSDUH and MTF Past Month Alcohol, Cigarette, and Marijuana Use: Among Youths Aged 12 to 17; 2021
This report summarizes methods and other supporting information relevant to estimates of substance use and mental health issues from the 2021 National Survey on Drug Use and Health (NSDUH), an annual survey of the civilian, noninstitutionalized population of the United States aged 12 years or older. NSDUH is the primary source of statistical information on the use of tobacco, alcohol, prescription psychotherapeutic drugs (pain relievers, tranquilizers, stimulants, and sedatives), and other substances (e.g., marijuana, cocaine) by people aged 12 or older in that population. The survey also includes several series of questions focusing on mental health issues.
Conducted by the federal government since 1971, the 2021 survey collected data with a representative sample of the population. The survey is sponsored by the Substance Abuse and Mental Health Services Administration (SAMHSA), U.S. Department of Health and Human Services, and is planned and managed by SAMHSA’s Center for Behavioral Health Statistics and Quality (CBHSQ). Data collection and analysis are conducted under contract with RTI International.1
NSDUH collects information from residents of households and noninstitutional group quarters (e.g., shelters, rooming houses, dormitories) and from civilians living on military bases. The survey excludes homeless people who do not use shelters, military personnel on active duty, and residents of institutional group quarters, such as jails and hospitals.
Because of coronavirus disease 2019 (COVID-19), the 2021 NSDUH used multimode data collection, in which respondents completed the survey via the web or in person in eligible locations.2 As discussed in this report, methodological investigations led to the conclusion that estimates based on multimode data collection in 2021 are not comparable with estimates from 2020 or prior years. Therefore, national reports and tables for the 2021 NSDUH present estimates from 2021 only.
This report is organized into six chapters, including this introductory chapter. Chapter 2 describes the survey, including information about the sample design, data collection procedures, and key aspects of data processing (e.g., development of analysis weights). Chapter 3 presents technical details on the statistical methods and measurement, such as suppression criteria for unreliable estimates, statistical testing procedures, response rates, and issues for selected measures for substance use, mental health status, and the receipt of substance use treatment or mental health services. Chapters 2 and 3 also discuss methodological changes and related issues in the 2021 NSDUH in response to COVID-19, such as changes to data collection, imputation, and weighting procedures for 2021 (Chapter 2) and response rates (Chapter 3). Chapter 4 discusses special topics related to prescription psychotherapeutic drugs. Chapter 5 describes other sources of data on substance use and mental health issues, including data sources for populations outside the NSDUH target population. Chapter 6 provides a more in-depth presentation of special methodological issues for the 2021 NSDUH, including results of special analyses that led SAMHSA to decide to present estimates from 2021 only.
A list of references cited in the report and two appendices also are provided. Appendix A is a glossary of key definitions for use as a resource with the 2021 NSDUH reports and tables. This appendix is included in this report and as part of the Results from the 2021 National Survey on Drug Use and Health: Detailed Tables (CBHSQ, 2022j). Appendix B provides a list of contributors to this report.
Data and findings for the 2021 NSDUH are presented in two products: the Key Substance Use and Mental Health Indicators in the United States: Results from the 2021 National Survey on Drug Use and Health report (CBHSQ, 2022i) and the 2021 Detailed Tables (CBHSQ, 2022j). The Key Substance Use and Mental Health Indicators report is a national-level report focusing on estimates among people aged 12 years or older. The 2021 Detailed Tables are a comprehensive set of tables on substance use and mental health issues that include estimated numbers of people with a characteristic of interest (e.g., numbers of substance users, numbers of adults with mental illness), corresponding percentages, and standard errors of estimates.
State-level estimates and substate estimates for substance use and mental health outcomes3 are available on SAMHSA's website at https://www.samhsa.gov/data/data-we-collect/nsduh-national-survey-drug-use-and-health.
As in previous years, CBHSQ will construct a public use data file for the 2021 NSDUH that will be available in late 2022 on the website for the Substance Abuse and Mental Health Data Archive (SAMHDA) at https://www.datafiles.samhsa.gov/data-sources. Users of NSDUH data files, including the public use file, will see important questionnaire updates for a given survey year being reflected by changes to the variable names, labels, and codebook documentation.
The respondent universe for the National Survey on Drug Use and Health (NSDUH) is the civilian, noninstitutionalized population aged 12 years or older residing within the United States. The survey covers residents of households (e.g., individuals living in houses or townhouses, apartments, and condominiums; civilians living in housing on military bases) and individuals in noninstitutional group quarters (e.g., shelters, rooming or boarding houses, college dormitories, migratory workers’ camps, halfway houses). Excluded from the survey are individuals with no fixed household address (e.g., homeless and/or transient people not in shelters), active-duty military personnel, and residents of institutional group quarters, such as correctional facilities, nursing homes, mental institutions, and long-term care hospitals.
A coordinated sample design was developed for the 2014-2022 NSDUHs. The coordinated sample design is state based, with an independent, multistage area probability sample within each state and the District of Columbia. States were the first level of stratification. As shown in Figure 2.1, each state was further stratified into approximately equally populated state sampling regions (SSRs).4 Creation of the multistage area probability sample then involved selecting census tracts within each SSR (Stage 1), census block groups within census tracts (Stage 2), and area segments (i.e., a collection of census blocks) within census block groups (Stage 3). Finally, dwelling units (DUs) were selected within segments (Stage 4), and (within each selected DU) up to two residents who were at least 12 years old were selected for the interview (Stage 5).
The coordinated sample design for 2014-2022 includes a 50 percent overlap in third-stage units (area segments) within each successive 2-year period from 2014 through 2022. DUs not sampled the first year are eligible for selection the following year. There is no planned overlap of sampled residents. However, individuals may be selected in consecutive years if they move and their new residence is selected the year after their original DU was sampled. The planned overlap in area segments reduces annual costs. When trend data are reported, this sample overlap also slightly increases the precision of estimates for year-to-year trends because of the expected small but positive correlation resulting from the overlapping area segments between successive survey years.
The 2014-2022 NSDUH sample design provides sufficient sample sizes to support state and national estimates. The cost-efficient sample design allocates completed interviews (and associated sample) to the largest 12 states approximately proportional to the size of the civilian, noninstitutionalized population aged 12 or older in these states. In the remaining states, a minimum sample size is required to support reliable state estimates by using either direct methods (by pooling multiple years of data) or small area estimation.5 Population projections based on the 2010 census and data from the 2006-2010 American Community Surveys (ACSs) were used to construct the sampling frame for the 2014-2022 NSDUHs.
Table 2.1 shows the targeted numbers of completed interviews in selected states per year for the 2014-2022 samples. For Hawaii, the sample was designed to yield a minimum of 200 completed interviews in Kauai County, Hawaii, over a 3-year period. To achieve this goal while maintaining precision at the state level, the annual sample in Hawaii consists of 67 completed interviews in Kauai County and 900 completed interviews in the remainder of the state, for a total of 967 completed interviews each year for 2014 onward. The sample design also targeted 960 completed interviews in each of the remaining 37 states and the District of Columbia that are not listed individually in Table 2.1.
As mentioned previously, states were first stratified into SSRs. The number of SSRs varied by state and was related to the state’s sample size. SSRs were contiguous geographic areas designed to yield approximately the same number of interviews within a given state.6 A total of 750 SSRs are in the 2014-2022 sample design. Table 2.1 also shows the number of SSRs for different states.
The first stage of selection for the 2014-2022 NSDUHs was census tracts.7 Within each SSR, 48 census tracts8 were selected with probability proportional to a composite measure of size.9 This stage was included to contain sampled areas within a single census tract to the extent possible in order to facilitate merging to external data sources. Within sampled census tracts, adjacent census block groups were combined as necessary to meet the minimum DU size requirements.10 One census block group or second-stage sampling unit then was selected within each sampled census tract with probability proportional to population size. The selection of census block groups at the second stage of selection is included to facilitate possible transitioning to an address-based sampling design in a future survey year. For the third stage of selection, adjacent blocks were combined within each sampled census block group to form area segments. One area segment was selected within each sampled census block group with probability proportionate to a composite measure of size.
Although only 40 segments per SSR were needed to support the coordinated 9-year sample for the 2014-2022 NSDUHs, an additional 8 segments per SSR were selected to support a number of large field tests.11 An equal probability subsample of 8 segments from the 48 segments per SSR is typically used each survey year. For 2021, 4 of these segments were selected for the 2020 survey and were used again in the 2021 survey; 4 were selected for the 2021 survey and will be used again in the 2022 survey. In addition, some segments selected for the 2018 and 2019 surveys were used to supplement the 2021 sample. DUs selected from these segments are referred to as the “supplemental sample” and are described in further detail in Section 2.1.2.
Sampled segments for 2021 were allocated equally into four separate samples, one for each 3-month period (calendar quarter) during the year. That is, a sample of addresses was selected from three segments per SSR in each calendar quarter (two 2021 segments plus one 2018 or 2019 supplemental segment).12 In each of the area segments, a listing of all addresses was made, from which a national sample of 1,138,827 addresses was selected. Of the selected addresses, 1,021,716 were determined during the field period to be eligible sample units.13 In these sample units (which can be either households or units within group quarters), sampled individuals were randomly selected using an automated screening procedure programmed in the handheld tablet computers carried by the field interviewers (FIs) or in the web screening questionnaire (see Sections 2.2.1.1 and 2.2.1.2). The number of sample units completing the screening was 220,743.
As shown in Table 2.2, the allocation of the 2014-2022 NSDUH samples is 25 percent for adolescents aged 12 to 17, 25 percent for young adults aged 18 to 25, and 50 percent for adults aged 26 or older. The sample of adults aged 26 or older is further divided into three subgroups: aged 26 to 34 (15 percent), aged 35 to 49 (20 percent), and aged 50 or older (15 percent). Table 2.2 provides the target and achieved sample allocations for the 2021 NSDUH. Adolescents aged 12 to 17 years and young adults aged 18 to 25 years are oversampled.
Multimode data collection (with some respondents answering in person and some via the web) was used in the 2021 NSDUH to mitigate the impact of the coronavirus disease 2019 (COVID-19) pandemic on sample sizes. See Section 2.2.1 for information on multimode data collection.
Assuming a much lower overall response rate for web versus in-person data collection, a large sample of DUs was required to meet the annual sample target through multimode data collection. Because the NSDUH area segments (originally selected for an in-person-only design) were not designed to support as large a sample as was required for multimode data collection, supplemental samples were selected from available DUs in area segments from prior NSDUH samples. In Quarters 1 and 4 of 2021, all remaining DUs (i.e., those not previously selected) in segments selected for the 2019 survey (i.e., retired from use after 2020) were added to the sample. In Quarters 2 and 3 of 2021, all remaining DUs in segments selected for the 2018 survey (i.e., retired from use after 2019) were included in the supplement.14 In addition, in Quarters 2, 3, and 4 of 2021, all remaining DUs in segments selected for the 2020 survey (i.e., those retiring from use after 2021) were selected. The design-based weights discussed further in Section 2.3.4.1 are adjusted to reflect the selection of the additional samples.
In 2021, the actual sample sizes in the 12 largest states15 ranged from 1,281 to 4,078. In the remaining states, the actual sample sizes ranged from 671 to 1,832. For specific sample sizes by state, see the 2021 National Survey on Drug Use and Health (NSDUH) Methodological Resource Book, Section 14: Sample Experience Report (Center for Behavioral Health Statistics and Quality [CBHSQ], 2022f).
Adolescents aged 12 to 17 in 2021 were sampled at an actual rate of 81.6 percent, and young adults aged 18 to 25 were sampled at a rate of 68.8 percent on average, when they were present in the sampled households or group quarters. Adults were sampled at rates of 36.0 percent for adults aged 26 to 34, 30.0 percent for adults aged 35 to 49, and 12.0 percent for adults aged 50 or older on average. The overall population sampling rates in 2021 were 0.051 percent for 12- to 17-year-olds, 0.049 percent for 18- to 25-year-olds, 0.028 percent for 26- to 34-year-olds, 0.024 percent for 35- to 49-year-olds, and 0.011 percent for those 50 or older. Nationwide, 152,215 individuals were selected. Of these selected individuals, 31,730 completed the interview in person and 38,120 completed the interview via the web. Consistent with previous surveys in this series, the final respondent sample of 69,850 individuals was weighted to be representative of the U.S. civilian, noninstitutionalized population aged 12 or older. In addition, state samples were weighted to be representative of their respective state populations. See Section 2.3.4 for details on weighting. More detailed information on the disposition of the national screening and interview sample can be found in Chapter 3 of this report. More information about the sample design can be found in the 2021 National Survey on Drug Use and Health (NSDUH) Methodological Resource Book, Section 2: Sample Design Report (CBHSQ, 2022e).
This section discusses the data collection procedures and questionnaire changes for the 2021 NSDUH.
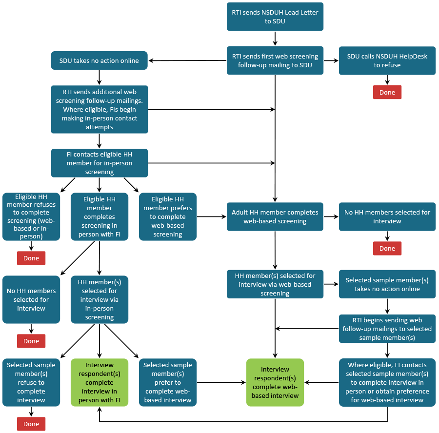
The 2021 data collection methods resembled the multimode procedures employed in Quarter 4 (October to December) of 2020. Figure 2.2 presents a flowchart of the multimode data collection procedures.
Beginning in Quarter 4 of 2020, data were collected from respondents using either web-based or in-person modes in response to the public health emergency related to COVID-19. Eligibility of areas for in-person data collection was determined by state- and county-level COVID-19 metrics collected by Johns Hopkins University (Center for Systems Science and Engineering, Johns Hopkins University, 2021). See the 2020 National Survey on Drug Use and Health (NSDUH): Methodological Summary and Definitions (CBHSQ, 2021a) for more details about the 2020 data collection procedures.
In 2021, in-person data collection commenced in eligible areas based on COVID-19 infection metrics after potential respondents first were given the opportunity to complete the survey via the web. As shown in Table 2.3, the start of in-person data collection in each quarter of 2021 followed the start of web-based data collection by about 1 month in Quarter 1, about 2 weeks in Quarters 2 and 3, and about 1 week in Quarter 4. Throughout 2021 data collection, sampled individuals residing in areas approved for in-person data collection also retained the option to participate via the web. Therefore, respondents could complete screenings or interviews online instead of doing so in person with an FI or vice versa. Where available, respondents also could transition between data collection modes.
Regardless of the interview mode, data collection in NSDUH had the following set of basic steps:
However, the procedures differed depending on whether SDUs and respondents were contacted in person or they completed the survey via the web.
An important distinction between in-person and web-based data collection was that responsibility rested on members of SDUs to keep the web-based data collection process moving forward to the next stages. For example, no web-based data collection occurred if SDU members did not respond to introductory letters or follow-up letters (see below). In areas that were eligible for in-person data collection because of COVID-19 metrics, FIs began contacting SDUs that did not respond to follow-up mailings to participate via the web, regardless of whether SDU members read the introductory or follow-up letters. Because FIs were not present to assist SDU members with questions, an important feature of web-based data collection was the availability of a “Contact NSDUH” link (along with a toll-free number) for technical support and answers to questions about participation in NSDUH.
In addition, participation via the web required respondents to be able to read the questions online. Therefore, SDU members who were blind or unable to read English or Spanish were not eligible to be web-based screening or interview respondents. SDU members who did not have Internet access or access to an Internet-compatible device (e.g., smartphone, tablet, computer) also were ineligible for screening or interviewing via the web.
For both data collection procedures, confidentiality was stressed in communications with potential respondents. Respondents’ names were not collected with the interview data. Data collection procedures were approved by RTI’s Institutional Review Board before the start of data collection. For web-based data collection, the website’s https encryption provided sufficient security for information entered from compatible devices via any Internet connection (e.g., public Wi-Fi, cellular phone, at-home Wi-Fi).
In-person data collection in 2021 carried some risk to household members for COVID-19 infection, whereas web-based data collection did not. FIs and in-person respondents reviewed a COVID-19 risk information form together to be sure each potential respondent was aware of the COVID-19 infection risks associated with in-person participation in NSDUH. Review of the form allowed each person to make an informed decision about participating in the study due to the potential risks of COVID-19 transmission and infection. If an FI entered a home, the FI provided screening or interview respondents with a printed copy of the COVID-19 risk information form to keep.
Introductory letters were sent to all SDUs with mailable addresses.16 The initial introductory letter was written in English with a Spanish version printed on the back. In areas where SDUs could be contacted in person,17 SDU members were given the option to complete the data collection procedures via the web or in person. Adult SDU members could call RTI to request in-person interviewing for their SDU. For web-based data collection, the letters provided the website address to access the online screening and a unique participant code specific to each SDU. SDU members needed to use this code to participate via the web. The introductory letters included details about NSDUH and information for how SDU members could contact RTI via the web or through a toll-free telephone number for general information about the study.
If an SDU member contacted RTI to refuse to participate, the SDU was closed out as a refusal.18 Up to four follow-up mailings were sent to SDUs that had not refused but had not completed household screening via the web (Section 2.2.1.2). In eligible areas, FIs made in-person contact attempts to nonresponding SDUs or to SDUs where an adult SDU member requested in-person data collection.
For both modes of data collection, an adult resident aged 18 or older needed to consent to be the screening respondent and provide basic data on characteristics of all the household members aged 12 or older who lived at the address for most of the calendar quarter. Using the demographic data collected, a preprogrammed selection algorithm selected zero, one, or two individuals for the interview. The screening concluded if no members of the SDU were selected for an interview. If one or two SDU members were selected for an interview, these SDU members were identified on the interview selection screen according to their age and relationship to the screening respondent (e.g., 14-year-old son, 46-year-old wife) rather than by name. This selection process was designed to provide the necessary sample sizes for the specified population age groupings. If an adolescent aged 12 to 17 was selected for the main interview, permission from a parent or adult guardian and assent from the selected adolescent were needed for the adolescent to complete the interview.
An adult resident of the SDU who chose to participate could access the NSDUH web screening instrument from any device with Internet access (e.g., smartphone, tablet, computer). Adult residents needed to enter the unique participant code found in the introductory letter to access the screening interview. The consent process for screening involved adult SDU members reading the consent information on-screen and recording their consent online before screening could proceed. However, adults could call toll-free numbers to ask questions before completing the screening.
Household screening could be completed via the web in English or Spanish (but not other languages). As noted previously, screening respondents for web-based data collection needed to be able to read English or Spanish and to see the screen of their input device to participate.
When contacting an SDU, FIs asked to speak with an adult resident aged 18 or older who could serve as the screening respondent. For households in which members spoke Spanish, FIs who were not certified bilingual in English and Spanish used preprinted Spanish cards to attempt to find someone in the household who spoke English and could serve as the screening respondent or who could translate for the screening respondent. If no one was available who spoke English, the FIs’ field supervisors scheduled a time when a certified bilingual FI could come to the address. In households where a language other than Spanish was encountered, another language card19 was used to attempt to find someone who spoke English and could complete the screening.
To obtain basic demographic data on all household members aged 12 or older, FIs used a handheld tablet computer to ask the screening respondent a series of questions taking about 5 minutes to complete. The tablet computer then used the demographic data in a preprogrammed selection algorithm to select zero, one, or two individuals for the interview.
The main NSDUH interview could be completed in English or Spanish. If a person who was selected did not speak English or Spanish, the interview was not conducted because the interview was available only in English and Spanish.
Web and in-person versions of the 2021 questionnaire had the same content. However, all web interview questions were self-administered regardless of the topic. For in-person data collection, questions about demographic characteristics, household composition, health insurance coverage, and the respondent’s personal and family income were interviewer administered. Questions about more sensitive topics (e.g., use of tobacco, alcohol, illicit drugs,20 injection drug use, substance use disorders [SUDs], substance use treatment, mental health issues, use of mental health services) were self-administered for in-person interviews.
Both versions of the interview began with demographic questions, followed by questions about sensitive topics, then by additional demographic questions such as immigration, current school enrollment, and employment and workplace issues. Questions about household composition, the respondent’s health insurance coverage, and the respondent’s personal and family income were included at the end of the interview.
Both web and in-person interviews underwent further review after data had been received at RTI. For web interviews, reviewers checked that SDU members who were selected to complete the main interview were the actual respondents who provided data. In-person interviews underwent a verification process to check the quality of FIs’ work, that FIs screened the SDU, and that the selected respondents at the SDU completed the interview.
If the screening respondent was selected for the main interview, the process could move forward with obtaining consent and completing the main interview. If SDU members other than the screening respondent were selected for the main interview, “handoff” responsibility rested with the screening respondent to notify other SDU members of their selection. The consent procedures for adults also applied if an adult other than the screening respondent was selected for the interview.
If one or both of the SDU members selected for an interview were youths aged 12 to 17, verbal parental permission and youth assent were required via telephone before the youth could participate in the interview. Using a toll-free number, the parent and the youth were required to call together to speak with an RTI project representative before proceeding with the interview. Once parental permission and youth assent were given verbally, the project representative recorded in the project database that parental permission and youth assent were provided for the interview. At that point, the youth interview could be accessed from the NSDUH website.
Once interview respondents used the participant code to access their assigned interview, they could choose to complete the interview in either English or Spanish. Interview respondents could also initiate their interview at a later time of their choosing (until the end of the quarter by using the website address—the same address for the screening—and entering the participant code unique to that SDU). Interview respondents were encouraged to complete the interview in one sitting. Respondents were advised that they would be automatically logged out of the interview after 15 minutes of inactivity. Respondents were also advised that after 24 hours of inactivity, all previously entered responses would be deleted for security purposes.
If SDU members did not complete the web-based interview immediately following the completion of the web screening, a follow-up letter was mailed to the SDU member who was selected for the interview, addressed by age and gender (e.g., 46-year-old female resident, parent of 14-year-old male resident). If youths aged 12 to 17 were selected and parental permission and youth assent were not obtained from youths immediately following the web screening, a follow-up letter was mailed to the selected youths’ parents to notify parents of the parental permission requirement and procedures for the youths to complete the interview. Follow-up letters (regardless of SDU member age) were mailed to the SDUs once each week for 3 weeks from the day the screenings were completed.
Respondents for the web-based interview, whether adults or youths, were asked to confirm that they were in a private location within the home prior to starting the interview. At multiple points during the interview—especially before particularly sensitive sections of the interview—respondents were reminded that they should be in a private location.
As an additional layer of security, each respondent was required to set a unique four-digit PIN code of their choosing to prevent anyone else within the dwelling unit from accessing the interview and seeing answers to questions. Because no one at RTI had access to these PIN codes, however, there was no way to assist respondents who forgot their PIN.
Every interview respondent who completed the web-based interview selected a preferred method for receiving a $30 incentive as an electronic Visa or MasterCard gift code sent to the designated email address or a physical Visa or MasterCard gift card delivered to the SDU. Information for delivery of the incentive was kept separate from interview responses. Web-based screening and interview data that were received at RTI were stored in a heightened security network that required two forms of authentication for access.
Unlike in-person data collection, completed web interviews came directly from respondents rather than from FIs. To ensure that SDU members who were selected to complete the main interview were the actual respondents who provided data, NSDUH’s data quality team reviewed completed screening and interview data for internal consistency to verify that SDU roster demographics reported during the screening matched those reported during the interview. Completed interviews also were monitored for situations where the self-reported age during the interview differed from the sample member’s reported age during the screening. Unlike in-person data collection, telephone and field verification activities were not used to monitor the quality of web-based screening and interview data. Interviews that appeared to have been completed by someone other than the selected SDU member were removed from the dataset.
Immediately after completion of the screener, FIs attempted to obtain consent and conduct the NSDUH interview with each person in the household who was selected for the interview. If the person preferred to complete the interview in Spanish, a certified bilingual FI was sent to the address to conduct the interview.
Unlike the parental permission and youth assent procedures for web interviews, the in-person procedures did not require a parent and the selected youth aged 12 to 17 to be home at the same time. If a youth was selected and a parent was available, the FI attempted to obtain permission from the parent for the youth to complete the interview. If a parent and the selected youth were at home, the FI obtained assent from the selected youth after obtaining parental permission. If the parent was at home and the youth was not, the FI returned at a later date to obtain youth assent after having obtained parental permission.
FIs asked respondents (regardless of age) to identify a private area in the home in which to conduct the interview away from other household members. FIs also were encouraged to recommend conducting the interview outside of the home, such as on a porch, deck, or patio, when possible. This procedure was recommended so FIs would avoid entering people’s homes for a prolonged period of time. While setting up the laptop computer for the interview after respondents had consented to participate, FIs (in the presence of respondents) used disinfectant wipes to clean the surface of the laptop (including the keyboard), the headphones, and a booklet used to aid respondents in answering certain questions.
FIs used laptop computers to conduct the interview, which averaged about an hour and included a combination of computer-assisted personal interviewing (CAPI) and audio computer-assisted self-interviewing (ACASI). In the CAPI portion of the interview, the FI read the questions to the respondent and entered the answers into the computer. In the ACASI portion of the interview, the respondent read questions on the computer screen or listened to questions through headphones, then keyed in answers directly into the computer without the FI knowing the response. Thus, ACASI allowed in-person respondents to complete the interview if they had limited reading or visual ability.
The NSDUH in-person interviews began in the CAPI mode and consisted of initial demographic questions. The interview then transitioned to the ACASI mode for questions about sensitive topics and additional demographic topics (e.g., immigration, current school enrollment, employment and workplace issues). The in-person interviews returned to the CAPI administration for questions on the household composition, the respondent’s health insurance coverage, and the respondent’s personal and family income. Each respondent who completed a full interview was given a $30 cash incentive as a token of appreciation.
No information directly identifying a respondent was captured in the in-person computer-assisted interviewing (CAI) record. FIs transmitted completed interview data to RTI in Research Triangle Park, North Carolina. Screening and interview data were encrypted while they resided on the laptop and tablet computers. Data were transmitted back to RTI on a regular basis using a wireless connection to the Internet. All data were encrypted while in transit across Internet connections. In addition, in-person screening and interview data were transmitted back to RTI in separate data streams and were kept physically separate (on different devices) before transmission occurred.
After in-person data were transmitted to RTI, certain respondent records were selected for verification. Respondents were contacted by RTI to verify the quality of an FI’s work based on information respondents provided at the end of screening (e.g., if no one was selected for an interview or all household members at the sampled address were ineligible for the study) or at the end of the interview. For the screening, adult household members who served as screening respondents provided their first names and telephone numbers to FIs who entered the information into tablet computers and transmitted the data to RTI. For completed interviews, FIs collected the respondent’s phone number and confirmed their address electronically on the quality control form on the tablet computer. The electronic quality control form was securely delivered to RTI with the FI’s next transmission from the tablet computer and was used only for verification purposes. All contact information was kept completely separate from the answers provided during the screening or interview.
Random samples of respondents who completed screenings or interviews were called by telephone interviewers to determine the accuracy and quality of the data collected. Any sampled screening or interview discovered to have a problem or discrepancy was flagged and routed to a small, specialized team of telephone interviewers who recontacted respondents for further investigation of the issue(s). Field verifications also could be conducted, depending on the amount of an FI’s work that could not be verified through telephone verification, including bad telephone numbers (e.g., incorrect number, disconnected, not in service). Field verification involved another FI returning in person to the sampled address to verify the accuracy and quality of the data. If the verification procedures identified situations in which an FI falsified data, the FI was terminated from employment. All screenings or interviews completed that quarter by the falsifying FI were verified by the FI conducting the field verification and were reworked.
The percentages of interviews that were completed via the web or in person varied by quarter in 2021. The percentage of interviews that were completed via the web decreased by quarter as 2021 progressed. About three fourths of interviews in Quarter 1 of 2021 (i.e., January to March) were completed via the web (76.6 percent). In Quarter 2 of 2021 (i.e., April to June), the majority of the interviews (56.8 percent) also were completed via the web. Fewer than half of interviews in Quarter 3 (i.e., July to September) and Quarter 4 of 2021 (i.e., October to December) were completed via the web (47.9 and 41.5 percent, respectively).
In 2021, NSDUH was conducted using multimode data collection in all four quarters. The two forms of the questionnaire for web or in-person administration were kept as identical as possible. Differences principally involved changes to accommodate self-administration via the web. For example, information entered by the FI at the beginning of the survey, such as language of the interview and the informed consent process, was adapted to be self-administered for the web mode. Also, sections that were interviewer administered using CAPI in the in-person interviews were modified for self-administration in the web interviews. For example, references to showcards in the in-person CAPI sections were dropped from the web interview because those did not apply for self-administration. In addition, the web questionnaire did not include audio recordings of questions. Instead, pronunciations were spelled out visually on several screens, particularly for hallucinogens, inhalants, and prescription drug introduction screens, to help youths and respondents with a lower reading level understand the questions accurately. For more details on adaptations for web interviews starting with the 2020 NSDUH, see Section 2.2.2.4 in the 2020 Methodological Summary and Definitions (CBHSQ, 2021a).
Notable changes for the 2021 questionnaire included the following:
Survey data received at RTI, either transmitted from FIs for in-person interviews or captured directly from web-based data collection, were processed to create a raw data file in which no logical editing of the data had been done. The raw data file consisted of one record for each interview. Interview records were eligible to be treated as final respondents only if interview respondents provided data on lifetime use of cigarettes and at least 9 out of 13 of the other substances in the initial set of substance use questions described in Section 2.3.1. Even though editing and consistency checks were done by the CAI program during the interview, additional, more complex edits and consistency checks were completed at RTI. Also, statistical imputation was used to replace missing, inexact, or nonspecific values after editing for some key variables. Analysis weights were created so that estimates would be representative of the target population.
A key step in the preliminary data processing procedures establishes the minimum item response requirements for web-based and in-person interviews to be used in weighting and further analysis (i.e., “usable” data). These procedures were designed to disregard data from interviews with unacceptable levels of missing data at the outset, thereby using data from interviews with lower levels of missing data and reducing the amount of statistical imputation needed for any given record.
The following criteria were used to establish whether 2021 interview data could be considered usable:
Crack cocaine was not included in the usability criteria because the logic for asking about crack cocaine was dependent on the respondent having answered the lifetime cocaine question as “yes.” Although NSDUH respondents were also asked about pipe tobacco, this tobacco product was not included in the usability criteria because there was only one other question about pipe tobacco in addition to the lifetime pipe tobacco use question. For the “multiple gate” sections for hallucinogens and inhalants, at least one gate question in the series for that section was required to have an answer of “yes” or “no.” Any of the following allowed the prescription drug data to count toward usability:
The data coding and logical editing procedures discussed below applied to all respondents for 2021. The same procedures were followed regardless of whether data were collected in person or via the web.
Coding of answers to open-ended questions typed by respondents or FIs (the latter only for in-person data) was performed at RTI for the 2021 NSDUH. Because these open-ended questions typically include the word “other” (e.g., whether respondents ever used “any other hallucinogens,” whether respondents received treatment for their use of alcohol or other drugs in “some other place” in the past 12 months), data from these questions are subsequently referred to as “OTHER, Specify” data. For example, if respondents reported that they ever “used any other hallucinogens besides the ones that have been listed,” they subsequently could specify the names of up to five other hallucinogens that they used.
Written responses in “OTHER, Specify” data were assigned numeric codes through computer-assisted survey procedures and the use of a secure website allowing for coding and review of the data. The computer-assisted procedures included a database check for a given “OTHER, Specify” variable containing typed entries and the associated numeric codes. If an exact match was found between the typed response and an entry in the system, then the computer-assisted procedures assigned the appropriate numeric code. Typed responses not matching an existing entry were coded through the web-based coding system.
Elsewhere in the interview, the CAI program included checks to alert respondents or FIs (the latter only for in-person data) when they entered an answer that was inconsistent with a previous answer. For example, respondents could report that the last time they used Ecstasy was more recent than the last time they used any hallucinogen; these data triggered a consistency check to alert respondents to the inconsistency. In this way, the inconsistency could be resolved while the interview was in progress. However, not every inconsistency was resolved during the interview even if respondents were alerted to the inconsistency. For example, respondents could continue to report that their last use of Ecstasy was more recent than their last use of any hallucinogen despite being given the opportunity to resolve the inconsistency. In this situation, the inconsistency was resolved through logical editing by inferring a response for the most recent use of any hallucinogen that was consistent with the final answer for the most recent use of Ecstasy. In addition, the CAI program did not include checks for every possible inconsistency that might have occurred in the data.
Therefore, the first step in processing the raw NSDUH data was logical editing of the data. Logical editing involved using data from within a respondent’s record to (1) reduce the amount of item nonresponse (i.e., missing data) in interview records, including identification of items legitimately skipped; (2) make related data elements consistent with each other; and (3) identify inexact, nonspecific, or inconsistent responses needing to be resolved through statistical imputation procedures (see Section 2.3.3). See the 2020 National Survey on Drug Use and Health (NSDUH) Methodological Resource Book, Section 10: Editing and Imputation Report (CBHSQ, 2022b) for the most recent documentation of editing procedures.
Because the CAI logic controlled whether respondents were asked certain questions based on their answers to previous questions, an important aspect of editing the NSDUH data involved identifying where questions had been legitimately skipped because they did not apply. Examples where questions were legitimately skipped include situations in which questions applied to (1) an event (e.g., use of a particular substance) occurring at least once in the respondent’s lifetime, but the respondent previously reported the event never occurred; (2) an event occurring in a particular time period (e.g., within the past 12 months), but the respondent previously reported the event occurred less recently; or (3) respondents with a particular demographic characteristic (e.g., adults aged 18 or older), but the respondent was not part of that group. These scenarios are represented by different codes in the edited variables.
Another important principle in editing the data was that responses from one section (e.g., pain relievers) generally were not used to edit variables in another section (e.g., tranquilizers). For example, if a respondent specified the misuse of a tranquilizer as some other pain reliever the respondent misused in the past 12 months, then this “OTHER, Specify” response for pain relievers was not used to edit the data for tranquilizers. This principle of not using data in later sections to edit data in earlier sections has been important for maintaining consistent data to assess trends in outcomes of interest (e.g., substance use).25
One exception to this principle of not editing across sections involved situations in which responses in one or more sections governed whether respondents were asked questions in a later section. For example, the substance use treatment section was relevant only for respondents who reported some lifetime use or misuse of alcohol or other drugs, excluding tobacco products. Respondents who reported in the initial substance use sections they had never used alcohol or illicit drugs were not asked the questions in the substance use treatment section. In this situation, the responses from the earlier substance use sections were used to edit the substance use treatment variables to indicate respondents were not asked the substance use treatment questions because they reported they never used or misused any of the relevant substances.
Another exception to this principle of not editing across sections in 2021 involved respondents who did not report consistent responses to questions about lifetime and most recent use of vaping marijuana in the emerging issues section and lifetime and most recent use of marijuana in the marijuana section. Questions about marijuana vaping were added to the 2021 questionnaire. However, respondents in 2021 could report lifetime vaping of marijuana without having previously reported lifetime use of marijuana. Respondents also could report vaping of marijuana more recently than they previously reported last using any marijuana. Therefore, beginning with the 2021 NSDUH, respondents who did not report lifetime use of marijuana but later reported vaping marijuana in their lifetime were logically inferred to have used any marijuana in their lifetime. Similarly, respondents who reported vaping marijuana in a more recent period than they reported using marijuana were logically inferred to have used any marijuana more recently than they had previously reported. The introduction to the marijuana section of the interview did not mention the use of marijuana with a vaping device as one of the ways people could use marijuana. Therefore, the Substance Abuse and Mental Health Services Administration (SAMHSA) made this exception because respondents may not have thought of vaping marijuana as marijuana use when they answered the earlier questions in the main marijuana use section.
In sections of the interview for tobacco, alcohol, marijuana, cocaine (including crack cocaine), heroin, and methamphetamine, respondents were asked single questions about lifetime use or nonuse. In the hallucinogens and inhalants sections, respondents were asked a series of questions about lifetime use or nonuse of specific substances in these categories (e.g., “LSD, also called ’acid’” as a specific hallucinogen). If respondents reported they never used a given substance, either in the single lifetime question or in the series of specific lifetime questions (depending on the substance), the CAI logic skipped them out of all remaining questions about use of that substance. In the editing procedures, the skipped variables were assigned specific codes to indicate the respondents were lifetime nonusers.
In addition, respondents could report that they were lifetime users of a drug but not provide specific information on when they last used it. In this situation, a temporary “indefinite” value for the most recent period of use was assigned to the edited recency-of-use variable (e.g., “Used at some point in the lifetime LOGICALLY ASSIGNED”), and a final, specific value was statistically imputed. The editing procedures for key drug use variables also involved identifying inconsistencies between related variables so that these inconsistencies could be resolved through statistical imputation. For example, if respondents reported last using a drug more than 12 months ago and also reported first using it at their current age, both of those responses could not be true. In this example, the inconsistent period of most recent use was replaced with an “indefinite” value, and the inconsistent age at first use was replaced with a missing data code. These indefinite or missing values were subsequently imputed through statistical procedures to yield consistent data for the related measures, as discussed in Section 2.3.3.
In the prescription drug questionnaire sections, respondents were first asked a series of screening questions about any use of specific prescription drugs in the past 12 months (i.e., use or misuse) or any lifetime use if they did not report past year use. Respondents were then asked about misuse in the past year of any of the specific prescription drugs they reported using in that period.26
Consistent with the general editing principles, an important component of editing the prescription drug variables in 2021 involved assignment of codes to indicate when respondents were not asked inapplicable questions. For example, if respondents did not report use of a particular drug in the past 12 months, then the corresponding edited variables for misuse of that drug in the past 12 months were assigned codes to indicate the questions did not apply.
Because of the structure of the prescription drug questions, respondents were not asked about their most recent misuse of any prescription drug in that general category (e.g., most recent misuse of any pain reliever). Rather, variables for the most recent misuse of prescription pain relievers, tranquilizers, stimulants, and sedatives were created from respondents’ answers to questions about the misuse of any prescription drug in the category in the past 30 days, misuse of specific prescription drugs in a given category in the past 12 months, and lifetime misuse of any prescription drug in the category. The following general principles were applied in creating the variables for the most recent misuse of any prescription drug in a given category in the 2021 data:
As for the substances discussed in Section 2.3.2.2, some respondents provided indefinite information on when they last misused prescription drugs. For example, if respondents reported misuse of one or more specific prescription drugs in the past 12 months but they did not know or refused to report whether they misused any prescription drug in the past 30 days, it could be inferred these respondents misused prescription drugs in the past 12 months and potentially in the past 30 days. In these situations, a temporary “indefinite” value for the most recent period of misuse was assigned to the variables created for the most recent misuse of pain relievers, tranquilizers, stimulants, and sedatives (e.g., “Used at some point in the past 12 months LOGICALLY ASSIGNED”), and a final, specific value was statistically imputed.
In addition, respondents were instructed not to report the use or misuse of over-the-counter pain relievers, stimulants, and sedatives.27 Therefore, if a respondent reported misuse of only over-the-counter drugs in the past 12 months, the respondent was logically inferred not to have misused any prescription drug in that category in the past 12 months. Because these respondents answered “yes” to the question about misuse in the past 12 months of any other prescription drug in a given category (e.g., pain relievers), they were not asked about lifetime misuse of any prescription drug in that category; the CAI program handled these respondents as though they had misused prescription drugs in the past 12 months. Consequently, statistical imputation was used to assign a final value for whether these respondents misused prescription drugs more than 12 months ago or never in their lifetime.
An important aspect of editing the mental health variables was documentation of situations in which it was known unambiguously that respondents legitimately skipped out of the corresponding questions. These included situations in which respondents were not asked questions based on their age and those based on routing logic within a given set of mental health questions. For example, if adult respondents reported they did not stay overnight or longer in a hospital or other facility to receive mental health services in the past 12 months, the CAI logic skipped them out of all remaining adult mental health treatment utilization questions about inpatient mental health services. In the editing procedures, the skipped variables were assigned codes to indicate these additional inpatient adult mental health services variables did not apply.
Imputation is defined as the replacement of missing values with substituted values. For a subset of NSDUH variables, missing data are replaced with statistically imputed data after editing is complete. This section provides an overview of the statistical imputation procedures implemented for the 2021 NSDUH. Section 2.3.3.1 discusses the general approach to imputation. Section 2.3.3.2 discusses modifications to the imputation procedures to account for special issues in 2021.
For substance use, nicotine dependence, SUD for drugs28 or alcohol, demographic, and other key variables still having missing or nonspecific values after editing, statistical imputation was used to replace these values with appropriate response codes. Beginning in 2021, the adult mental health variables related to psychological distress, suicidal thoughts and behavior, and major depressive episode (MDE) were statistically imputed. These variables were important for prediction of any mental illness and serious mental illness in the past year among adults. The mental health variables related to mental health service utilization, suicidal thoughts and behavior among youths, and MDE among youths were not imputed.
The remainder of this section discusses procedures for substance use and other variables that underwent statistical imputation to replace missing or nonspecific values. For example, a response is nonspecific if the editing procedures assigned a respondent’s most recent use of a drug to “Used at some point in the lifetime,” with no definite period within the lifetime. In this situation, the imputation procedure assigns a value for when the respondent last used the drug (e.g., in the past 30 days, more than 30 days ago but within the past 12 months, more than 12 months ago). Similarly, if a response is completely missing, the imputation procedures replace missing values with nonmissing ones. Missing or nonspecific values are imputed in NSDUH using two imputation methods: predictive mean neighborhood (PMN) and modified PMN (modPMN). A general overview of these imputation methods is provided below. See the 2020 NSDUH Editing and Imputation Report (CBHSQ, 2022b) for additional details on how the methods are applied to specific variables or groups of variables.
The PMN methodology was developed specifically for the 1999 survey when the NSDUH sample size increased to include sample in all 50 states and the District of Columbia. PMN allows for the following: (1) the ability to use covariates to determine donors is greater than that offered in the hot-deck imputation procedure, (2) the relative importance of covariates can be determined by standard modeling techniques, (3) the correlations across response variables can be accounted for by making the imputation multivariate, and (4) sampling weights can be easily incorporated in the models. The PMN method has some similarity with the predictive mean matching method of Rubin (1986) except, for the donor records, Rubin used the observed variable value (not the predicted mean) to compute the distance function. Also, the well-known method of nearest neighbor imputation is similar to PMN, except the distance function is in terms of the original predictor variables and often requires somewhat arbitrary scaling of discrete variables. PMN is a combination of a model-assisted imputation methodology and a random nearest neighbor hot-deck procedure. The hot-deck procedure within the PMN method ensures missing values are imputed to be consistent with nonmissing values for other variables. Whenever feasible, the imputation of variables using PMN is multivariate, in which imputation is accomplished on several response variables at once.
The modPMN methodology used in NSDUH was developed specifically for the 2015 survey. In addition, the modPMN methodology has been used to impute variables related to many new questionnaire items added since 2015. Beginning in 2021, the modPMN methodology was also used to replace missing values in key outcomes that were not statistically imputed in prior survey years. While still utilizing the model-assisted imputation methodology described previously, modPMN involves collocated stochastic imputation (CSI)29 for categorical variables based on the predicted probabilities from the modeling step. Under modPMN, nonspecific or missing values for continuous variables are still assigned using a donor selected from a hot-deck procedure. One benefit of modPMN is the ability to cycle through a group of variables being imputed as a set. This cycling process allows variables imputed later in the sequence to be used as covariates in the modeling process for variables earlier in the sequence, thus reducing the importance of imputation order.
Variables imputed using PMN for 2021 were (1) the initial demographic variables; (2) substance use variables for cigarettes, smokeless tobacco, cigars, pipe tobacco, alcohol, marijuana, cocaine, crack, and heroin (recency of use, frequency of use, and age at first use); (3) income; (4) health insurance; and (5) demographic variables for work status, immigrant status, and the household roster. Variables imputed using modPMN for 2021 were (1) the drug use variables for hallucinogens, inhalants, and methamphetamine (recency of use, frequency of use, and age at first use); (2) the drug use variables for pain relievers, tranquilizers, stimulants, and sedatives (recency of any use,30 recency of misuse, frequency of misuse, past year initiation status, and age at first misuse among past year initiates of misuse31); (3) the drug use variables for fentanyl products, OxyContin®, and benzodiazepines (recency of any use, recency of misuse); (4) DSM-5 SUD outcomes (i.e., past year disorder and disorder severity) for alcohol and drugs; (5) the most recent use of the following: vaping of any substance, nicotine or tobacco vaping, marijuana vaping, vaping of flavoring, kratom, synthetic marijuana, synthetic stimulants, GHB, and nonprescription cough or cold medicines; (6) past month nicotine dependence; and (7) adult mental health variables related to psychological distress, suicidal thoughts and behaviors, and MDE.
In the modeling stage of PMN or modPMN, the model chosen depends on the nature of the response variable. In the 2021 NSDUH, the models included binomial logistic regression, multinomial logistic regression, Poisson regression, time-to-event (survival) regression, and ordinary linear regression, where the models incorporated the sampling design weights.
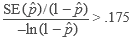
In general, hot-deck imputation replaces an item nonresponse (missing or nonspecific value) with a recorded response donated from a “similar” respondent who has nonmissing data. For random nearest neighbor hot-deck imputation, the missing or nonspecific value is replaced by a value from a donor respondent who was randomly selected from a set of potential donors. Potential donors are those defined to be “close” to the unit with the missing or nonspecific value according to a predefined function called a distance metric. In the hot-deck procedure of PMN or modPMN for continuous variables, the set of candidate donors (the “neighborhood”) consists of respondents with complete data who have a predicted mean close to that of the item nonrespondent. The predicted means are computed both for respondents with and without missing data, which differs from Rubin’s method where predicted means are not computed for the donor respondent (Rubin, 1986). In particular, the neighborhood consists of either the set of the closest 30 respondents or the set of respondents with a predicted mean (or means) within 5 percent of the predicted mean(s) of the item nonrespondent, whichever set is smaller. If no respondents are available who have a predicted mean (or means) within 5 percent of the item nonrespondent, the respondent with the predicted mean(s) closest to that of the item nonrespondent is selected as the donor.
In the univariate hot-deck situation (where only one variable is imputed), the neighborhood of potential donors is determined by calculating the relative distance between the predicted mean for an item nonrespondent and the predicted mean for each potential donor, then choosing those donors satisfying the distance metric. The pool of donors is restricted further to satisfy logical constraints whenever necessary (e.g., age at first crack use must not be less than age at first cocaine use).
Whenever possible, missing or nonspecific values for more than one response variable are considered together when using hot-deck imputation to select a donor. In this (multivariate) situation, the distance metric is a Mahalanobis distance, which takes into account the correlation and heterogeneous variances between variables (Manly, 1986), rather than a Euclidean distance. The Euclidean distance is the square root of the sum of squared differences between each element of the predictive mean vector for the respondent and the predictive mean vector for the nonrespondent. The Mahalanobis distance standardizes the Euclidean distance by the variance-covariance matrix, which is appropriate for correlated random variables or those having heterogeneous variances. Whether the imputation is univariate or multivariate, only missing or nonspecific values are replaced, and donors are restricted to be logically consistent with the response variables that are not missing. Furthermore, donors are restricted to satisfy “likeness constraints” whenever possible. That is, donors are required to have the same values for variables highly correlated with the responses. For example, donors for the age-at-first-use variable are required to be of the same age as recipients, if possible. If no donors are available who meet these conditions, these likeness constraints can be loosened. Further details on the PMN methodology are provided by Singh et al. (2002).
Although statistical imputation could not proceed separately within each state due to insufficient pools of donors, information about each respondent’s state of residence was incorporated in the modeling and hot-deck steps. For most drugs, respondents were separated into three “state usage” categories as follows: respondents from states with high usage of a given drug were placed in one category, respondents from states with medium usage into another category, and the remainder into a third category. This categorical “state rank” variable was used as one set of covariates in the imputation models. In addition, eligible donors for each item nonrespondent were restricted to be of the same state usage category (i.e., the same “state rank”) as the nonrespondent, if possible.
Under modPMN, values for categorical variables are assigned using CSI, which selects values randomly based on the predicted means from the prediction model rather than by hot-deck imputation. To ensure consistency across multiple measures, conditional probabilities are used if the imputed value must be restricted. In expectation, under CSI, the weighted mean of the imputed values across all item nonrespondents will be equal to the weighted mean of the predicted means across all item nonrespondents. Utilizing CSI rather than a purely independent random selection reduces the probability of unusual results by ensuring the random numbers are spread out evenly between 0 and 1 and helps to preserve the distribution.
For the 2021 NSDUH, most variables that underwent statistical imputation (approximately 82 percent of imputed variables) required less than 5 percent of their records to be logically assigned or statistically imputed. Variables for measures highly sensitive or perhaps not known to younger respondents (e.g., health insurance coverage, family income) often have higher rates of item nonresponse. In addition, certain variables subject to a greater number of skip patterns and consistency checks (e.g., frequency of use in the past 12 months and past 30 days) and variables appearing later in the questionnaire (e.g., psychological distress and impairment due to psychological distress among adults) often require greater amounts of imputation. Table 2.4 summarizes the distribution of the weighted statistical imputation rates of these variables by interview section.
For 2021, multimode data collection (i.e., web or in-person data collection) was used in all four quarters because of the ongoing presence of the COVID-19 pandemic. Although the distribution of data collection mode varied by quarter in 2021 (see Section 2.2.1.4), variations in response patterns by quarter were smaller in 2021 compared with patterns in 2020. Therefore, data were not imputed separately by quarter for 2021. Rather, the following imputation procedures were implemented for 2021:
As noted previously, the subset of variables undergoing statistical imputation also was expanded for the 2021 NSDUH. For NSDUH analyses conducted using variables that are not statistically imputed, respondents with missing values are excluded from the analysis (i.e., complete-case analysis), or missing values are replaced using a zero-fill imputation method (see Section 3.3.2.2). The zero-fill imputation method treats missing values as equivalent to negative responses (e.g., no past year misuse of a prescription drug subtype) and almost always introduces a negative bias. Prior to the 2020 NSDUH, this bias was deemed small and inconsequential due to low rates of item nonresponse and low prevalence estimates for outcomes imputed using the zero-fill method. With the increase in break-offs among adults in 2020 who completed the questionnaire via the web, the potential bias of this approach for handling missing data became of greater concern.32
Therefore, missing values in the variables associated with the following outcomes were statistically imputed beginning in 2021:
In addition, the respondent universe (i.e., domain) for asking questions about prescription drug use disorders in NSDUH included respondents who reported any use of prescription drugs in the past 12 months (see Section 3.4.3). Therefore, missing SUD data for all past year users of prescription drugs were statistically imputed beginning in 2021. Because of differences in SUD rates between past year misusers and past year users but not misusers, separate response propensity and prediction models were fit for the two groups during imputation processing.
This section discusses the approach used to develop NSDUH person-level analysis weights34 for 2021. Details about specific changes to the 2021 weighting process are discussed in Section 2.3.4.2. Starting with the 2021 NSDUH, population estimates based on the 2020 decennial census were used as control totals in developing the person-level analysis weights. Section 6.1.2 discusses implications of the use of population control totals based on the 2020 decennial census for weighting in the 2021 NSDUH.
The general approach to developing NSDUH person-level analysis weights involves two types of components: design-based weights and weight adjustment factors. Design-based weights were created for the 2021 NSDUH to reflect probabilities of selection at the five sample stages described in Section 2.1.1 and Figure 2.1. The weight adjustment factors calibrate the design-based weights for the k-th sampling unit, a dwelling unit or a person,
, to reduce bias due to nonresponse, to poststratify to known population control totals, and to control for extreme weights when necessary.
Weight adjustments were based on a generalization of Deville and Särndal’s (1992) logit model. This generalized exponential model (GEM) (Folsom & Singh, 2000) incorporates unit-specific bounds,
, where s denotes the sample, for the adjustment factor
as follows:
, D
where
are prespecified centering constants, such that
and
. The variables
,
, and
are unit-specific bounds, and
is the column vector of model parameters corresponding to the covariates in vector x. The
parameters are estimated by solving
, D
where
denotes control totals that could be either nonrandom, as is generally the case with poststratification, or random, as is generally the case for nonresponse adjustment.
The adjustment factor
is derived by minimizing the distance function,
, defined as
. D
The adjusted weights are the product of unadjusted weights (
) and the adjustment factor,
. This general approach was used at several stages of the weight adjustment process, including (1) adjustment of household weights for nonresponse at the screener level, (2) poststratification of household weights to meet population controls for various household-level demographics by state,35 (3) adjustment of household weights for extremes, (4) poststratification of selected person weights,36 (5) adjustment of responding person weights for nonresponse at the questionnaire level, (6) poststratification of responding person weights to census population estimates, and (7) adjustment of responding person weights for extremes.
Every effort was made to include as many relevant state-specific covariates (typically defined by demographic domains within states) as possible in the multivariate models used to calibrate the weights (nonresponse adjustment and poststratification steps). Because further subdivision of state samples by demographic covariates often produced small cell sample sizes, it was not possible to retain all state-specific covariates (even after meaningful collapsing of covariate categories) and still estimate the necessary model parameters with reasonable precision. Therefore, a hierarchical structure was used in grouping states with covariates defined at the national level, at the census division level within the nation, at the state group within the census division, and, whenever possible, at the state level. In every case, the controls for the total population within a state and the five age groups (12 to 17, 18 to 25, 26 to 34, 35 to 49, 50 or older) within a state were maintained, except in the last step of poststratification of person weights in which six age groups (12 to 17, 18 to 25, 26 to 34, 35 to 49, 50 to 64, 65 or older) were used. Census control totals by age, race, gender, and Hispanic origin were required for the civilian, noninstitutionalized population of each state. The Population Estimates Branch of the U.S. Census Bureau has produced the necessary population estimates for the same year as each NSDUH in response to a special request. Census control totals for the 2021 NSDUH weights were based on population estimates from the 2020 decennial census. Section 6.1.2 summarizes the census effect study that examined how the use of population data from the 2020 census affected NSDUH estimates.
GEM has a built-in extreme weight control algorithm that applies tighter bounds to the predetermined extreme weights in the nonresponse and poststratification adjustments. This method is unlike the traditional method of winsorization in which extreme weights are truncated at prespecified levels and the trimmed portions of weights are distributed to the nontruncated cases. In GEM, bounds can be set around the prespecified levels for extreme weights. Then the calibration process provides an objective way of deciding the extent of adjustment (or truncation) within the specified bounds. See the 2020 National Survey on Drug Use and Health (NSDUH) Methodological Resource Book, Section 11: Person-Level Sampling Weight Calibration report for details on GEM (CBHSQ, 2022c).
The general methodology and procedures described in Section 2.3.4.1 were applied to develop the person-level analysis weights for the 2021 NSDUH. In addition to these general procedures, the weighting process included modifications to account for multimode data collection in all quarters of 2021.
An implicit unknown eligibility adjustment was included if SDUs selected for web-based data collection were nonrespondents at the screening stage. When data were collected in person, FIs could identify ineligible SDUs (e.g., vacancies) to allow the ineligible SDUs to be excluded from the sample before weighting. For web-based data collection, however, SDU members needed to initiate the screening process. Consequently, web-based data collection yielded more SDUs with unknown eligibility because an adult SDU member did not contact RTI to begin the screening process. If an SDU’s eligibility was unknown for web-based data collection, its eligibility status was imputed according to the historic SDU eligibility rate in the state where the SDU was located. SDUs that were imputed to be ineligible were excluded from the weighting process before the SDU nonresponse adjustment.
In the 2021 NSDUH, one set of analysis weights for all four quarters was developed, but the weighting procedures accounted for differences in proportions of interviews that were completed in person or via the web in each quarter (see Section 2.2.1.4). Specifically, two-way interactions of quarter by demographic variables were added in the calibration models for the 2021 NSDUH weights.
Educational attainment was included in poststratification adjustment models for 2021 because adults in the 2021 NSDUH were more likely than adults in the 2019 ACS to be college graduates. The control totals for educational attainment were obtained by multiplying the 2019 ACS educational attainment proportions by the 2021 civilian, noninstitutionalized population estimates received from the U.S. Census Bureau.
The main person-level weights for 2021 were adjusted to account for the number of adult web respondents who provided usable information on their substance use (see Section 2.3.1) but did not complete the full interview (i.e., “break-offs”). Specifically, additional break-off analysis weights were created to analyze the unimputed outcomes starting from the mental health and subsequent sections of the questionnaire. Table 2.5 shows a list of questionnaire sections starting with the mental health section and whether any variables in that section were imputed. Because of the increased number of adult mental health variables that were imputed for 2021 (see Section 2.3.3.2), the break-off analysis weights applied to fewer estimates for 2021. Nevertheless, the break-off analysis weights still were needed for variables that were not imputed (e.g., treatment for depression among adults).
To create the break-off analysis weights, respondents were classified into two groups: (1) break-off respondents and (2) non-break-off respondents. Break-off respondents did not complete the adult depression section of the interview (for adults aged 18 or older) or the youth experiences section of the interview (for adolescents aged 12 to 17). Non-break-off respondents completed the interview or broke off the interview after the adult depression section (for adults) or the youth experiences section (for adolescents).
The main analysis weights of the non-break-off adult respondents were poststratified to the main analysis weights for all adult respondents. The break-off analysis weights for break-off adult respondents were set to zero, and their weights were redistributed among the weights for the non-break-off adult respondents during the poststratification adjustment. In addition to the same demographic totals used in the previous poststratification adjustment models, three outcome variables were added to the control totals for the additional break-off poststratification adjustment: past month alcohol use, past month cigarette use, and any lifetime pain reliever use (i.e., use or misuse).
The break-off poststratification adjustment was not performed for interview data from youths aged 12 to 17 because few youths broke off the interview. Therefore, the 2021 break-off analysis weights were the same as the main analysis weights for youths.
DC = District of Columbia; SSR = state sampling region.
| Sample | Target Number of Completed Interviews per Year, 2014-2022 |
Number of State Sampling Regions, 2014-2022 |
|---|---|---|
| State Samples | ||
| California | 4,560 | 36 |
| Florida | 3,300 | 30 |
| New York | 3,300 | 30 |
| Texas | 3,300 | 30 |
| Illinois | 2,400 | 24 |
| Michigan | 2,400 | 24 |
| Ohio | 2,400 | 24 |
| Pennsylvania | 2,400 | 24 |
| Georgia | 1,500 | 15 |
| New Jersey | 1,500 | 15 |
| North Carolina | 1,500 | 15 |
| Virginia | 1,500 | 15 |
| Hawaii | 967 | 12 |
| Remaining States, Each | 960 | 12 |
| Source: SAMHSA, Center for Behavioral Health Statistics and Quality, National Survey on Drug Use and Health, 2014-2022. | ||
| Sample | 12 to 17 | 18 to 25 | 26 or Older | 26 to 34 | 35 to 49 | 50 or Older |
|---|---|---|---|---|---|---|
| Target | 16,877 (25%) | 16,877 (25%) | 33,753 (50%) | 10,126 (15%) | 13,501 (20%) | 10,126 (15%) |
| Achieved | 13,239 (19%) | 16,460 (24%) | 40,151 (57%) | 11,421 (16%) | 15,186 (22%) | 13,544 (19%) |
| NOTE: Percentages of the total sample are shown in parentheses. NOTE: Achieved sample sizes are based on the reported age in the interview. These sample sizes differ from those in response rate tables in Chapter 3 because counts in the response rate tables are based on ages reported in the household screener. Source: SAMHSA, Center for Behavioral Health Statistics and Quality, National Survey on Drug Use and Health, 2021. |
||||||
| Quarter | Web-Based Data Collection (Start and Finish) | In-Person Data Collection (Start and Finish) |
|---|---|---|
| 1 | January 14-March 31, 2021 | February 12-March 31, 2021 |
| 2 | April 1-June 30, 2021 | April 15-June 30, 2021 |
| 3 | July 1-September 30, 2021 | July 15-September 30, 2021 |
| 4 | October 1-December 20, 2021 | October 8-December 20, 2021 |
| Source: SAMHSA, Center for Behavioral Health Statistics and Quality, National Survey on Drug Use and Health, 2021. | ||
| Interview Section | Number of Variables |
Mean | Minimum | 25th Percentile |
Median | 75th Percentile |
Maximum |
|---|---|---|---|---|---|---|---|
| Initial Demographics | 14 | 2.720 | 0.069 | 0.722 | 3.978 | 4.025 | 4.139 |
| Substance Use: Initial Sections Other than Prescription Drugs1 | 72 | 1.596 | 0.008 | 0.103 | 0.765 | 2.259 | 9.505 |
| Substance Use: Prescription Drug Sections2 | 26 | 3.847 | 0.137 | 0.582 | 1.105 | 2.065 | 37.344 |
| Substance Use: Special Drugs and Emerging Issues Sections3 | 16 | 3.002 | 0.577 | 3.043 | 3.140 | 3.498 | 5.774 |
| Substance Use Disorder4 | 30 | 4.284 | 1.208 | 2.942 | 4.122 | 4.886 | 10.919 |
| Adult Mental Health5 | 37 | 3.577 | 2.653 | 2.948 | 3.244 | 3.507 | 7.194 |
| Other Demographics6 | 10 | 3.710 | 2.977 | 3.229 | 3.444 | 3.898 | 6.019 |
| Income and Health Insurance | 16 | 5.611 | 4.197 | 4.491 | 4.673 | 5.952 | 12.362 |
| NOTE: Imputation rates refer to weighted percentages corresponding to the percentage of respondents in an imputation-revised domain that required imputation (e.g., the percentage of final imputed past month alcohol users whose frequency of use in the past 30 days required imputation). Statistics shown in the table are for the weighted rates across all variables in a given section. 1 Substance use variables in initial sections include variables in the specific sections of the interview for cigarettes, smokeless tobacco, cigars, pipe tobacco (lifetime and past month use only), alcohol, marijuana, cocaine (including crack), heroin, hallucinogens, inhalants, and methamphetamine. These include initiation variables for the age at first use but do not include initiation variables beyond the age at first use because these additional questions are asked only if respondents first used within 1 year of their current age. 2 Prescription drug variables include variables in the specific sections of the interview for prescription psychotherapeutic drugs (pain relievers, tranquilizers, stimulants, and sedatives). These include initiation variables for the age at first misuse and past year initiation status but do not include initiation variables for year or month of first misuse. 3 Variables in the special drugs section of the questionnaire include variables for GHB and nonprescription cough or cold medicines. Variables in the emerging issues section of the interview include variables for any vaping, nicotine or tobacco vaping, marijuana vaping, vaping of flavoring, synthetic marijuana, synthetic stimulants, and kratom. 4 Substance use disorder (SUD) variables include measures of SUD and SUD severity for alcohol, marijuana, cocaine, heroin, inhalants, hallucinogens, methamphetamine, and prescription psychotherapeutic drugs. 5 Adult mental health variables include Kessler-6 variables on psychological distress; World Health Organization Disability Assessment Schedule (WHODAS) variables on impairment due to psychological distress; serious thoughts of suicide, suicide plans, and suicide attempts in the past year; serious thoughts of suicide, suicide plans, and suicide attempts in the past year because of coronavirus disease 2019 (COVID-19); receipt of medical attention or a hospital stay because of a suicide attempt in the past year; lifetime and past year major depressive episode (MDE); and past year MDE with severe impairment. 6 Other demographic variables include immigrant status, work status, and household roster variables. Source: SAMHSA, Center for Behavioral Health Statistics and Quality, National Survey on Drug Use and Health, 2021. |
|||||||
| Questionnaire Section | Imputed1 | Variables and Measures Being Imputed2 |
|---|---|---|
| Mental Health | Yes | Kessler-6 variables on psychological distress;3 WHODAS variables on impairment due to psychological distress;4 serious thoughts of suicide, suicide plans, and suicide attempts in the past year; serious thoughts of suicide, suicide plans, and suicide attempts in the past year because of COVID-19; receipt of medical attention or a hospital stay because of a suicide attempt in the past year |
| Adult Depression | Yes | Lifetime and past year MDE and past year MDE with severe impairment |
| Youth Mental Health Service Utilization | No | N/A |
| Adolescent Depression | No | N/A |
| Consumption of Alcohol | No | N/A |
| Emerging Issues | Yes | Lifetime use and recency of use for kratom, any vaping, nicotine vaping, synthetic marijuana, synthetic stimulants, marijuana vaping, and vaping of flavoring |
| Market Information for Marijuana | No | N/A |
| Back-End Demographics | Yes | Immigrant status and immigrant age at entry to the United States |
| Education | No | N/A |
| Employment | Yes | Employment status |
| COVID-19 | No | N/A |
| Household Composition (Roster) | Yes | Household size, number of people aged younger than 18, number of people aged 65 or older, other family in household, number of family members in household, and number of family members in household aged younger than 18 |
| Proxy Information | No | N/A |
| Health Insurance | Yes | Type of coverage (Medicare, Medicaid/CHIP, CHAMPUS, Private, Other) |
| Income | Yes | Source of income (Social Security, Supplemental Security Income, food stamps, public assistance, welfare), months on welfare, personal income, and family income |
| COVID-19 = coronavirus disease 2019; MDE = major depressive episode; N/A = not applicable; WHODAS = World Health Organization Disability Assessment Schedule. 1 A response of “No” indicates that no variables from that section were imputed. A response of “Yes” indicates that some variables or measures from that section were imputed but not necessarily that all variables or measures were imputed. 2 Listed are specific variables or measures that were imputed. An overall composite measure may be imputed (e.g., past year MDE), but the individual source variables used to make a composite measure may not be imputed. Similarly, an overall composite measure itself may not be imputed (e.g., any mental illness, serious mental illness, poverty status), but all source variables were imputed. If no variables in a section were imputed, then the section is marked “N/A.” 3 See Section 3.4.7 for a list of the Kessler-6 items. 4 See Appendix A for a list of the WHODAS items included in the NSDUH questionnaire. Source: SAMHSA, Center for Behavioral Health Statistics and Quality, National Survey on Drug Use and Health, 2021. |
||
Prevalence estimates of substance use and mental health issues from the National Survey on Drug Use and Health (NSDUH) are designed to describe the target population of the survey—the civilian, noninstitutionalized population aged 12 years or older living in the United States. This population covers residents of households (people living in houses or townhouses, apartments, condominiums; civilians living in housing on military bases; etc.) and people in noninstitutional group quarters (shelters, rooming or boarding houses, college dormitories, migratory workers’ camps, halfway houses, etc.). The 2020 American Community Survey (ACS) 5-year estimates reported 326.6 million people of all ages living in the United States, of whom 318.5 million were living in households (U.S. Census Bureau, n.d.), or about 97.5 percent of the total population of the United States.37 Further, 2020 ACS 5-year estimates indicate that 2.7 million people (or approximately 0.8 percent of the total U.S. population) were residents of college dormitories.38 Thus, the civilian, noninstitutionalized population aged 12 years or older would be expected to include more than 98.3 percent of the total U.S. population aged 12 years or older.
However, the civilian, noninstitutionalized population excludes some small subpopulations that may have very different estimates of mental disorders and substance use and therefore may have specific issues or needs. For example, the survey excludes active military personnel, who may be exposed to combat situations or stressors associated with extended overseas deployment. In addition, military personnel have been shown to have significantly lower rates of illicit drug use but higher rates of heavy alcohol use compared with their counterparts in the civilian population (Bray et al., 2009). The survey also excludes people living in institutional group quarters, such as jails or prisons, residential substance abuse treatment or mental health facilities, nursing homes, and long-term hospitals. People in some of these institutional settings may have higher rates of mental disorders or substance use disorders (SUDs) compared with the general population. Another subpopulation excluded from NSDUH consists of people with no fixed address (e.g., homeless and/or transient people not living in shelters); homeless people are another population shown to have higher than average rates of mental disorders and substance use problems (Bassuk et al., 2015; Solari et al., 2014). Chapter 5 of this report describes other surveys providing substance use and mental health data for these populations.
The sampling error of an estimate is the error caused by the selection of a sample instead of conducting a census of the entire population. The sampling error may be reduced by selecting a large sample and/or by using efficient sample design and estimation strategies (such as stratification, optimal allocation, and ratio estimation). The use of probability sampling methods in NSDUH allows estimation of sampling error from the survey data.
Estimates based on NSDUH data are presented in reports and in tables referred to as “detailed tables” available at https://www.samhsa.gov/data/data-we-collect/nsduh-national-survey-drug-use-and-health. The national estimates, along with the associated standard errors (SEs), which are the square roots of the variances, were computed for all detailed tables using a multiprocedure package, SUDAAN® Software for Statistical Analysis of Correlated Data. This software uses a Taylor series linearization approach to account for the effects of NSDUH’s complex sample design features in estimating the SEs (RTI International, 2013). The SEs can be used to identify unreliable estimates and also to test for the statistical significance of differences between estimates. The final, nonresponse-adjusted, and poststratified analysis weights were used in SUDAAN to compute unbiased, design-based estimates. See Section 2.3.4 for more information on the 2021 analysis weights.
The variances and SEs of estimates of both means and proportions can be calculated reasonably well in SUDAAN using a Taylor series linearization approach. Estimates of proportions,
(such as drug use prevalence estimates), for a domain (i.e., subgroups for which the estimates were calculated) d, can be expressed as a ratio estimate,
, D
where
is a linear statistic estimating the number of people with the characteristic of interest (e.g., substance users) in the domain d and
is a linear statistic estimating the total number of people in domain d (including people with or without the characteristic of interest, such as substance users and nonusers). The SUDAAN software package is used to calculate direct estimates of
and
(and, therefore,
) and can also be used to estimate their respective SEs. A Taylor series approximation method implemented in SUDAAN provides the estimate for the SE of
.
When the domain size,
, is assumed to be free of sampling error because the domain size has been fixed (see below), the following formula is an alternative to using SUDAAN to estimate the SE for the total number of people with a characteristic of interest (e.g., substance users):
. D
This alternative SE estimation method is theoretically correct when the domain size estimates,
, are fixed (i.e., among those domains forced to match their respective U.S. Census Bureau or ACS population estimates through the weight calibration process). In these situations,
is not subject to a sampling error induced by the NSDUH design. That is, the U.S. Census Bureau and ACS population estimates are assumed to be free of sampling error induced by the NSDUH design. Sections 2.3.4 and 6.1 in this report contain further information about the weight calibration process. In addition, more detailed information about the weighting procedures for 2021 will appear in the 2021 National Survey on Drug Use and Health Methodological Resource Book (Center for Behavioral Health Statistics and Quality [CBHSQ], forthcoming a). Until that volume becomes available, refer to the 2020 National Survey on Drug Use and Health Methodological Resource Book (CBHSQ, 2022a) for general weighting information; however, specific information about the 2021 weighting procedures will not be available in the 2020 volume.
For an estimated number
where the domain
is nonfixed (i.e., where domain size estimates are not forced to match the U.S. Census Bureau or ACS population estimates), this alternative SE estimation method still may provide a good approximation if it can be assumed the sampling variation in
is negligible relative to the sampling variation in
. This is a reasonable assumption for many NSDUH analyses.
For some subsets of domain estimates, using this alternative SE estimation method where domain sizes are nonfixed yielded an underestimate of the SE of the total when
was subject to considerable variation. Because of this underestimation, the alternative SE estimation method was not implemented for NSDUH products when
was nonfixed.
For the 2021 NSDUH, a “mixed-method” approach was used for all detailed tables to improve the accuracy of SEs for the estimated numbers of people and to better reflect the effects of poststratification on the variance of the total estimated numbers of people. This approach assigns the methods of SE calculation to domains within tables so that all estimates among a select set of domains with fixed
were calculated using the alternative SE estimation method, and all other estimates were calculated directly in SUDAAN, regardless of what the other estimates are within the same table. The set of domains with a fixed
was restricted to main effects and two-way interactions to maintain continuity between years.39 The use of the mixed method did not affect the SE estimates for the corresponding proportions presented in the same sets of tables because all SEs for means and proportions are calculated directly in SUDAAN.
Table 3.1 includes the domains that employed the alternative SE estimation method, including the main domains and the two-way interactions.40 However, Table 3.1 does not include an exhaustive list of domains and interactions that are included in NSDUH reports and detailed tables. For domains not included in Table 3.1, SEs for the estimates of totals are calculated directly in SUDAAN. For example, Tables 6.2 and 6.5 in the Results from the 2021 National Survey on Drug Use and Health: Detailed Tables (CBHSQ, 2022j) present estimates of any mental illness (AMI) and serious mental illness (SMI), respectively, among adults aged 18 or older within the domains of gender, Hispanic origin and race, and current employment. The estimated numbers of adults with AMI or SMI among the total population and age group (age group is the main effect), males and females (age group by gender interaction), and Hispanics and non-Hispanics (age group by Hispanic origin interaction) used the alternative SE estimation method to calculate the SEs.
The SEs for all other estimated numbers of people in Tables 6.2 and 6.5 in the 2021 Detailed Tables, including current employment, were calculated directly in SUDAAN because estimates presented in the 2021 Detailed Tables for racial groups are among non-Hispanics, unless noted otherwise. For example, the SEs by age group for Whites were calculated directly in SUDAAN. The domain for Whites is actually non-Hispanic Whites and is a two-way interaction. Therefore, age group for Whites is considered a three-way interaction, and the mixed-method approach for calculating these SEs is not applied.
As has been done in past survey years, direct estimates from NSDUH designated as unreliable are not shown in reports or tables and are noted by asterisks (*). The criteria used to define unreliability of direct estimates from NSDUH are based on the prevalence (for proportion estimates), relative standard error (RSE, defined as the ratio of the SE over the estimate), nominal (actual) sample size, and effective sample size for each estimate. These suppression criteria for various NSDUH estimates are summarized in Table 3.2.
The suppression rule applied to the 2021 direct estimates involved suppressing proportions under the following specific situations:
< .00005 or
> .99995).
), or rates, within the ranges (0.00005, 0.05) and (0.95, 0.99995) were suppressed if41or
, orEstimates are suppressed if any of these rules apply. The extreme proportion rule (Rule 1) takes precedence over the other rules for
< 0.00005 or
> 0.99995. In addition, the RSE and effective n rules (Rules 2 and 3) are interrelated. The two rules are identical for
= 0.05, 0.5, or 0.95. The effective n rule (Rule 3) is more stringent for 0.05 <
< 0.95, and the RSE rule (Rule 2) is more stringent for
< 0.05 or
> 0.95. The more stringent of these two rules is used for suppressing estimates, depending on the proportion. Finally, the minimum sample size rule (Rule 4) also can take precedence over the RSE rule.
Under Rule 1, prevalence estimates were suppressed if they were close to 0 or 100 percent (i.e., if
< .00005 or
> .99995). Extremely small or large proportions are often unreliable and may disclose information about a small number of respondents.
Rule 2 suppresses prevalence estimates with relatively large standard errors that indicate low precision. The suppression rule for proportions based on
is used because it ensures a more uniformly stringent application across the whole range of
(i.e., from 0 to 1). The separate formulas for
and
produce a symmetric suppression rule; that is, if
is suppressed,
will be suppressed as well (see Figure 3.1).42 In contrast, the commonly used rule that suppresses estimates when
imposes a stringent application for suppressing estimates when
is small but imposes a lax application when
is large. In addition, a rule based only on
is asymmetric in the sense that suppression occurs only in terms of
; that is, there is no complementary rule for (
).
Rule 3 suppresses prevalence estimates when there is not enough effective sample size, which is another indicator of low precision. The threshold of .175 in Rule 3 was chosen because it equates with a suppression threshold in Rule 2 based on an effective sample size of 68 when
= .05, .50, or .95. If the threshold in Rule 3 were increased, then that would equate with a lower suppression threshold based on an effective sample size, and vice versa.
Figure 3.1 also illustrates how this suppression rule can equivalently be expressed as a suppression rule based on the effective sample size as a function of
. The figure shows that when .05 <
< .95, the symmetric properties of the rule produce a local minimum effective sample size of 50 at
= .2 and
= .8; however, as
moves away from these two points, then the suppression threshold increases to a maximum of an effective sample size of 68 reached at
= .05 or .95, or at the local maximum,
= .50. Therefore, to simplify requirements and maintain a conservative suppression rule, estimates of
between .05 and .95 were suppressed if they had an effective sample size below 68 (indicated by a horizontal line at 68 in Figure 3.1); the suppression rule was left unchanged for estimates of
outside of this range, which will require increasingly larger effective sample sizes in order to avoid suppression. For example, an effective sample size of 153, 232, and 684 is needed when
= .01, .005, and .001, respectively.
In addition to the criteria based on effective sample size, estimates were also suppressed under Rule 4 if the nominal sample size was less than 100. This is done to protect against unreliable estimates caused by small design effects and small nominal sample sizes; Table 3.2 shows a formula for calculating design effects.
Estimates of totals (i.e., estimated numbers of people) were suppressed if the corresponding prevalence rates were suppressed. Because of this rule, data users may encounter some unexpected results after applying the suppression rules. For instance, equivalent estimates of totals corresponding to different estimated percentages,
, are suppressed differently. Consider a table presenting estimates of past month substance use among the population aged 12 or older and different age groups (e.g., 12 to 17, 18 to 25, 26 or older), where
for the population aged 12 or older is not suppressed, but
for the 12 to 17 age group is suppressed. In that situation, the estimated total would be displayed for the 12 or older age group and would be suppressed for the 12 to 17 age group. However, if
were suppressed for the total population and the 12 to 17 age group, then both of the estimated totals would be suppressed as well. Another unexpected result may occur when
is not suppressed, but the estimated total is displayed as a zero (0). Because the estimated totals are shown as numbers in thousands, a zero actually represents an estimated number greater than zero but less than 500, which is appropriately displayed because
was not suppressed.
Estimates of means that are not bounded between 0 and 1 (e.g., mean of age at first use, mean number of days of use in the past 30 days or past 12 months) were suppressed if the RSEs of the estimates were larger than .5 or if the nominal sample size was smaller than 10 respondents. This rule was based on an empirical examination of the estimates of mean age of first use and their SEs for various empirical sample sizes. Although arbitrary, a sample size of 10 appeared to provide sufficient precision and still allow reporting by age at first use for many substances.
In sample size and population tables, such as those in Section 9 of the 2021 Detailed Tables, final respondent sample sizes greater than 100 were rounded to the nearest 10, and sample sizes less than 100 were not reported (i.e., are shown as “<100” in tables). This suppression was done to provide additional confidentiality protection.
This section describes the methods used to compare prevalence estimates. Customarily, the observed difference between estimates is evaluated in terms of its statistical significance. Statistical significance is based on the probability that a difference as large as that observed would occur due to random variability in the estimates if there were no differences in the prevalence estimates being compared; this probability is known as the p value. Observed differences are typically considered significant if the p value is less than .05. When comparing prevalence estimates, the null hypothesis (no difference between prevalence estimates) was tested against the alternative hypothesis (there is a difference in prevalence estimates) using the standard t test (with the appropriate degrees of freedom) for the difference in proportions test, expressed as
, D
where df = the appropriate degrees of freedom,
= the first prevalence estimate,
= the second prevalence estimate,
= the estimated variance of the first prevalence estimate,
= the estimated variance of the second prevalence estimate, and
= the estimated covariance between
and
. This formula applies to all significance tests between subgroups within a single year (e.g., between adolescents aged 12 to 17 and young adults aged 18 to 25 in 2021).
Under the null hypothesis, the test statistic t is a random variable approximately following a t distribution for moderate to large sample sizes. Therefore, calculated values of t, along with the appropriate degrees of freedom, can be used to determine the corresponding probability level (i.e., p value). The covariance term in the formula for t will, in general, not be equal to zero. SUDAAN was used to compute estimates of t along with the associated p values using the analysis weights and accounting for the sample design as described in Chapter 2 of this report.
Under the null hypothesis, a test statistic with known variances asymptotically follows a standard normal (Z) distribution. However, because the variances of the test statistic are estimated, its distribution is more accurately described by the t distribution for finite sample sizes. As the degrees of freedom approach infinity, the t distribution approaches the Z distribution. Because most tests performed for the 2021 NSDUH have 750 degrees of freedom,43 the t tests performed produce approximately the same numerical results as if a Z test had been performed.
For the 2021 NSDUH, statistical tests were conducted among population subgroups within a single year. When comparing estimates across three or more levels of a categorical variable (e.g., age group, race/ethnicity), log-linear chi-square tests of independence of the subgroups and the prevalence variables were conducted using SUDAAN in order to first control the error level for multiple comparisons. If Shah’s Wald F test (transformed from the standard Wald chi-square) indicated overall significant differences, then the significance of each particular pairwise comparison of interest was tested using SUDAAN analytic procedures to properly account for the sample design (RTI International, 2013). This two-step procedure protected against inappropriate inferences being drawn due to the number of pairwise differences tested.44 Although these tests are generally not published in the detailed tables, they may be used for NSDUH reports to determine whether to highlight differences across subgroups (e.g., by age group).
Using the published estimates and SEs to perform independent t tests for the difference of proportions will typically provide similar results as tests performed in SUDAAN. However, results may differ for two reasons: (1) the covariance term is included in SUDAAN tests, whereas it is not included in independent t tests; and (2) the reduced number of significant digits shown in the published estimates may cause rounding errors in the independent t tests.
Significance testing also was conducted using SUDAAN to compare estimates for individual subgroups with the corresponding estimate among the overall population (e.g., northeast region vs. all regions). In the 2021 Detailed Tables, these significance tests were conducted for select demographic measures (i.e., race/Hispanic origin and region). However, comparing estimates between a subgroup and the overall population increases the covariance in the denominator of the t test formula described at the beginning of this section; subtracting this covariance term from the sum of the variance terms for the individual estimates will decrease the size of the denominator and increase the size of the t statistic. For this reason, small differences between a subgroup and the overall population can be statistically significant. Again, these tests could be used to aid authors in writing NSDUH reports, but they are not published in the detailed tables.
The accuracy of survey estimates can be affected by nonresponse, coding errors, computer processing errors, errors in the sampling frame, reporting errors, and other errors not due to sampling. They are sometimes referred to as “nonsampling errors.” These types of errors and their impact can be reduced through data editing, statistical adjustments for nonresponse, close monitoring and periodic retraining of interviewers, and improvement in various quality control procedures.
Although these types of errors often can be much larger than sampling errors, measurement of most of these errors is difficult. However, the effects of some types of these errors can be examined through proxy measures, such as response rates, and from other research studies. For effects of different modes of data collection within a survey (Section 3.3.3), analyses can compare data across modes.
All sampled households are screened to confirm eligibility and to select zero, one, or two household members to participate in the survey. The weighted screening response rate (SRR) is defined as the weighted number of successfully screened households45 divided by the weighted number of eligible households (as defined in Table 3.3), or
, D
where
is the inverse of the unconditional probability of selection for the household and excludes all adjustments for nonresponse and poststratification defined in Section 2.3.4 of this report.
For the 2021 NSDUH, household eligibility was imputed for sampled households whose members did not initiate the web screening interview and that were not visited by a field interviewer (i.e., households with unknown eligibility). Thus, the weighted SRR is equivalent to the response rate 4 (RR4) in the American Association for Public Opinion Research (AAPOR) standard definitions (AAPOR, 2016), which estimates the proportion of sampled households with unknown eligibility that are actually eligible. That is,
, D
where I is the weighted sum of the successfully screened households, P is the weighted sum of the partially screened households, R is the weighted sum of the refusals and break-offs, NC is the weighted sum of the noncontacts, O is the weighted sum of the other eligible nonresponding households, e is the estimated proportion of sampled households with unknown eligibility that are eligible (estimated using historical NSDUH data), UH is the weighted sum of the sampled addresses in which it is unknown if an eligible housing unit exists, and UO is the weighted sum of the households in which it is unknown if an eligible person is present in the housing unit. According to the definition of a successfully screened household, no partially screened households are in NSDUH’s SRRs (i.e., the letter P in AAPOR’s RR4). Thus, RR4 becomes
, or
, D
In successfully screened households, eligible household members who were selected were then asked to complete the interview. The weighted interview response rate (IRR) for NSDUH is defined as the weighted number of respondents divided by the weighted number of selected people (see Table 3.4), or
, D
where
is the inverse of the probability of selection for the person and includes household-level nonresponse and poststratification adjustments (adjustments 1, 2, and 3 in Section 2.3.4.1). In an effort to maximize the IRR, all respondents were offered a $30 incentive to encourage them to complete the 2021 NSDUH interview. To be considered a completed interview, a respondent for the 2021 NSDUH needed to provide enough data to pass the usability criteria described in Section 2.3.1.
Similar to the weighted SRR, the weighted IRR is equivalent to the AAPOR standard definition RR2, except that all of the respondents have known eligibility. Thus, the weighted IRR can be written as
, which is based on the AAPOR definition, or
, D
where I is the weighted sum of the completed interviews, P is the weighted sum of the partial interviews (with enough data to pass the usable case rule), R is the weighted sum of the refusals and break-offs failing the usable case rule, NC is the weighted sum of the noncontacts, and O is the weighted sum of the other eligible nonrespondents.
The overall weighted response rate (ORR) is defined as the product of the weighted SRR and weighted IRR, or
. D
Of the 1,021,716 eligible sampled households in 2021, 220,743 were screened successfully, for a weighted SRR of 22.2 percent (Table 3.3). In these screened households, a total of 152,215 people were selected, and completed interviews were obtained from 69,850 of these sampled people, for a weighted IRR of 46.2 percent and a weighted ORR of 10.3 percent (see Table 3.4). A total of 42,040 sampled people (30.0 percent) were classified as refusals or parental refusals; 35,900 (19.9 percent) were not available, never at home, or did not respond to the web survey; and 4,424 (4.0 percent) did not participate for various other reasons, such as partially completed but unusable interviews (Section 2.3.1), physical or mental incapacity, or a language barrier (see Table 3.4). Among demographic subgroups, the weighted IRR was higher among people aged 26 or older (47.6 percent), females (49.0 percent), Blacks (50.1 percent), people in the South (48.3 percent), and residents of nonmetropolitan areas (48.2 percent) than among their corresponding counterparts (Table 3.5).
Maximizing NSDUH response rates is intended to minimize biases in estimates due to different characteristics of respondents and nonrespondents. Drug use surveys may be particularly vulnerable to nonresponse bias if recent or frequent drug users are less likely to participate in the survey, especially for less commonly used substances such as crack cocaine or heroin. However, potential sources of nonresponse bias in one direction (e.g., bias that would decrease estimates) could be offset by corresponding sources of bias in the opposite direction (e.g., bias that would increase estimates), such that overall effects on prevalence because of nonresponse bias could be minimal. Further research on this important topic with recent NSDUH data would be useful.
Among survey participants, item response rates were generally very high for most mental health and drug use items. With the use of multimode data collection in 2021, however, item nonresponse rates increased due to web respondents discontinuing the survey prior to completion (i.e., breaking off). See Section 2.3.4.2 for details.
Prior to the introduction of the web mode of data collection in NSDUH, item nonresponse was predominantly caused by responses of “don’t know” or “refused” either in the specific question or in an earlier question that governed skip logic.46 In 2021, item nonresponse for usable interviews among adults was driven by survey break-offs. Item nonresponse tended to be lower for drug use items because of the usability criteria described in Section 2.3.1 and higher for mental health items.47
Stated another way, occurrences of missing data in mental health items are important to examine because these questions occurred later in the NSDUH interview, and missing data in these items were not applicable to the usability criteria. Furthermore, not all mental health variables were statistically imputed, despite additional adult mental health variables being imputed for 2021 (see Sections 2.3.3, 3.4.6, and 3.4.7). In particular, mental health variables were not imputed for youths aged 12 to 17. Potential biases due to missing data in mental health items also relate to the importance of NSDUH estimates for mental health outcomes.
For the receipt of mental health services in the past 12 months, 0.5 percent of the adult respondents interviewed in person in 2021 had missing data (e.g., no response, responses of “don’t know” or “refused”) for whether they received services as an inpatient. In comparison, 4.1 percent of adults who completed the survey via the web had missing data for the same measure, leading to an overall rate of 2.7 percent for this item for all adult respondents in 2021. Among adults in 2021 with missing data for whether they received inpatient mental health services, 11.8 percent of in-person respondents had missing data because of break-offs compared with 99.2 percent of web respondents.
Break-offs contributed less to item nonresponse for respondents aged 12 to 17 than for adults in the 2021 NSDUH. Unlike adults, item nonresponse was lower for youths who completed the survey via the web instrument than it was for those who were interviewed in person.
As an example, among youths in 2021, between 1.3 and 1.9 percent in the total sample (regardless of data collection mode) had missing data for whether they received mental health services in the past 12 months from specific sources other than through schools (1.5 to 2.2 percent for in-person respondents and 0.9 to 1.3 percent for web respondents). Between 2.1 and 2.2 percent in the total sample had missing data for the receipt of school-based services (2.5 to 2.7 percent for in-person respondents and 1.0 to 1.1 percent for web respondents). Between 3.0 and 5.1 percent in the total sample had missing data for questions about specific lifetime symptoms of depression (3.4 to 5.6 percent for in-person respondents and 2.3 to 3.9 percent for web respondents). The depression item with the highest proportion of missing data (regardless of data collection mode) was the question about the specific number of pounds youths lost without trying to lose weight.48
Occurrences of missing data in items for the receipt of substance use treatment also are important to examine because these questions occurred later in the NSDUH interview (but earlier in the interview than the mental health items), and missing data in these items were not applicable to the usability criteria. Furthermore, the substance use treatment variables were not statistically imputed for 2021 (see Section 3.4.4). Therefore, potential biases due to missing data are relevant to NSDUH estimates for substance use treatment.
Among respondents aged 12 or older in 2021, 2.7 percent in the total sample had missing data for whether they received treatment for their use of illicit drugs or alcohol in their lifetime and in the past 12 months (1.9 percent of in-person respondents and 3.3 percent of web respondents). This percentage includes 1.6 percent of respondents in the total sample who had missing data because they broke off the interview prior to the drug treatment questions and 0.9 percent who had missing data because their status as a lifetime user of alcohol or illicit drugs was unknown.
Patterns of missing data for the lifetime receipt of substance use treatment differed somewhat for in-person and web respondents. Among in-person respondents, 0.02 percent had missing data for whether they ever received substance use treatment because they broke off the interview, and 1.4 percent had missing data because their status as lifetime substance users was unknown. Among web respondents, 2.9 percent had missing data because they broke off the interview, and 0.4 percent had missing data because their status for lifetime alcohol or illicit drug use was unknown.
Item nonresponse is especially important for measures created from multiple questions because nonresponse to a single item can result in the overall measure being assigned a missing value. For example, respondents aged 12 to 17 who reported receiving mental health services in either of two inpatient mental health settings (any type of hospital or a residential treatment center) were asked to report the number of nights they stayed in a given facility in the past 12 months. An overall measure of the number of nights spent in either setting in the past 12 months would have a missing value if there was insufficient information across both items to determine the total number of nights spent in either of these settings. In the 2021 NSDUH, 12.6 percent of respondents aged 12 to 17 who reported receiving treatment at an inpatient facility had missing data for the total number of nights they spent in any inpatient facility for mental health care in the past 12 months (based on 9.7 percent who had missing data for the number of nights stayed in a hospital and 7.3 percent who had missing data for number of nights spent in a residential treatment center).49
For questions that ask for an opinion or a perception, such as the perceived risk of harm from the use of different substances or the perceived availability of substances, responses of “don’t know” may be a valid indication of respondents not having an opinion. For example, respondents may not know how much people might risk harming themselves by using specific substances if respondents have not formed an opinion on the topic or if they have no knowledge of the substance.
In 2021, about 0.6 percent of respondents aged 12 or older and between 1.4 and 1.5 percent of adolescent respondents aged 12 to 17 answered “don’t know” to questions about the perceived risk of harm from smoking a pack or more of cigarettes a day, having four or five drinks of an alcoholic beverage nearly every day, or having five or more drinks of an alcoholic beverage once or twice a week.50 For the perceived risk of harm from using different illicit drugs, percentages of respondents aged 12 or older who answered “don’t know” ranged from 0.9 percent for the perceived risk from using marijuana (once a month) to 2.0 percent for the perceived risk from trying lysergic acid diethylamide (LSD) or using LSD once or twice a week. Among adolescent respondents aged 12 to 17, the percentage who answered “don’t know” ranged from 2.0 percent for the perceived risk from using marijuana once or twice a week to 5.5 percent for the perceived risk from trying LSD.
Moreover, in 2021, responses of “don’t know” to questions about the perceived risk of harm from substance use was the predominant source of missing data in the majority of these questions. Among respondents aged 12 or older who were asked the perceived risk questions and had missing data, 88 to 90 percent answered “don’t know” to the questions regarding the perceived risk of harm from cigarette and alcohol use, and 92 to 95 percent answered “don’t know” to the questions regarding the risk of perceived harm from using different illicit drugs.51 Responses of “don’t know” to questions about the perceived risk of harm from using these substances could reflect a general lack of knowledge about these substances.
Among respondents aged 12 or older in 2021 who were asked the perceived availability questions for illicit drugs and had missing data, 91 percent did not know how easy or difficult it would be to get illicit drugs other than marijuana. Among respondents who were asked about the perceived availability of marijuana and had missing data, 86 percent did not know how easy or difficult it would be to get marijuana. Respondents who are not interested in using these substances may not have an opinion about how difficult or easy it would be to obtain them.
Aside from issues of potential biases discussed below, excluding respondents with missing data for perceived risk and availability measures (especially those who answered “don’t know”) could have other implications for published estimates. For example, excluding respondents who answered “don’t know” to these questions might create the impression that all people in the population have an opinion about the perceived risk of harm from substance use or the perceived availability of different substances. For these measures, the percentage of people who did not know how to answer these questions could be useful information. However, the estimates on perceived risk and availability of substances published in the 2021 Detailed Tables exclude respondents from analyses who answered “don’t know” to these questions; thus, this issue is a limitation to consider when interpreting these results.
When statistical imputation was not used to replace missing values with nonmissing values (see Section 2.3.3), NSDUH estimates were based on variables that have some missing data. Generally, observations with missing values are excluded from standard NSDUH analyses, including a portion (but not all) of the analyses used to create the annual detailed tables.
For some variables, however, missing values are assumed to be equivalent to negative responses. For example, NSDUH analyses assume that respondents with missing data for a given symptom of psychological distress in the past 30 days or past 12 months did not have that symptom (see Section 3.4.6). The assumption that missing data are equivalent to negative responses causes a negative bias. The magnitude of the bias depends on the percentage of respondents with missing data, differences in the outcome of interest between respondents who provided an answer and respondents who did not, and the magnitude of the estimate. Unfortunately, the “true” responses among item nonrespondents are unknown. Rather, assumptions need to be made about how item nonrespondents would have answered a question. Nevertheless, a high level of nonresponse and a high estimate induce a large negative bias. A low level of nonresponse and a low estimate induce a small negative bias. Intermediate combinations induce a moderate negative bias. The issue is exacerbated when a measure is constructed from multiple variables in which missing values are assumed to be equivalent to negative responses.
The 2021 NSDUH used the following procedures to mitigate the effect of increased rates of item nonresponse due to break-offs:
There may also be bias when respondents with missing data are excluded from the analysis. This issue is discussed in more detail in the 2020 National Survey on Drug Use and Health (NSDUH) Methodological Resource Book, Section 13: Statistical Inference Report (CBHSQ, 2022d).
For estimated numbers of people with a given characteristic, a negative bias will always occur if there are missing values in the domain variable(s), the outcome variable, or both. For example, an analysis can consider the estimates of the exposure of youths between the ages of 12 and 17 to school-based substance use prevention messages. This analysis includes a domain variable for youths who attended school in the past 12 months (including those who were homeschooled) and multiple outcome variables, which consist of whether youths received substance use prevention messages in various school settings. Both the domain and the outcome variables may have missing data, and respondents with missing data for either school attendance or exposure to school-based prevention activities were excluded from the analyses.
When a population mean or a population proportion is estimated, there may or may not be bias, and the bias can be either negative or positive. The direction and magnitude of the bias for means and proportions depend on how different the item respondents are from the item nonrespondents with respect to the outcome of interest. For example, if “true” perceptions of the risk of harm from the use of different substances (i.e., no risk, slight risk, moderate risk, great risk) among respondents with missing data matched the distribution of respondents who did not have missing data, then excluding missing data (and decreasing the number of respondents in the denominator) would be expected to increase the estimated percentage of people in the population who perceived great risk of harm from using a substance. However, if the actual perceived risk of harm among respondents with missing data was skewed in favor of perceived great risk of harm, for example, then excluding these missing data might introduce biases in published estimates.
In order to minimize respondent confusion, inconsistent responses, and item nonresponse, the NSDUH instrument used in-person and web-based interviews programmed to skip respondents out of inapplicable questions based on their previous answers. This skip logic reduced the potential for inconsistent data by limiting respondents’ opportunity to provide answers that were inconsistent with previous answers. For example, if adult respondents did not report staying overnight in a hospital or other facility to receive mental health services in the past 12 months, they were not asked questions about the type of inpatient facility where they received mental health services, the number of nights they spent in inpatient facilities, or the payment sources for their inpatient mental health services in that period. Thus, respondents could not report they did not receive inpatient mental health services in the past 12 months and then answer one or more of these additional questions as though they had.
Similarly, questions for when respondents last vaped nicotine or tobacco and for when respondents last vaped marijuana or last vaped flavoring were tailored according to respondents’ reports of when they last vaped any substance. This tailoring of questions was designed to reduce the opportunity for respondents to provide answers for when they last vaped nicotine or tobacco, marijuana, or flavoring that were inconsistent with their reports of when they last vaped any substance (see Sections 3.4.10.2, 3.4.10.3, and 3.4.10.4).
However, programming of skip patterns within the computer-assisted interviewing (CAI) and web instruments could not eliminate all occurrences of missing or inconsistent data. For example, when asked about cocaine use, respondents who reported not knowing whether they had ever used cocaine are not asked further questions about this substance, resulting in missing data for their most recent use and when they initiated use. Respondents also could report lifetime use of cocaine but give inconclusive information (i.e., responses of “don’t know” or “refused”) for when they last used it. Consequently, information is unknown for whether these lifetime users used cocaine in the past year or past month. Similarly, respondents could give inconsistent responses, such as reporting they last used any form of cocaine more than 12 months ago but they last used crack cocaine in the past 30 days or last used it more than 30 days ago but within the past 12 months; both answers logically cannot be true.
These missing or inconsistent responses in the substance use data are first resolved (where possible) through a logical editing process (e.g., logically inferring more recent reported use of crack cocaine applies to any cocaine). Additionally, missing or inconsistent responses for variables used to establish the prevalence of substance use are usually imputed using statistical methodology. These imputation procedures in NSDUH are based on responses to multiple questions, so that other relevant information is utilized through statistical modeling when determining whether a respondent is classified as a user or nonuser—and, if the respondent is classified as a user, whether the respondent is classified as having used a substance in the past year or the past month. For example, nonspecific data on the most recent use of cocaine are statistically imputed based on a respondent’s data for use (or most recent use) of tobacco products, alcohol, and marijuana. Nevertheless, editing and imputation of missing responses are potential sources of measurement error.
In the 2021 NSDUH, respondents who reported that they vaped any substance were asked whether they ever vaped marijuana, regardless of how they answered previous questions about any lifetime use of marijuana. Consequently, respondents in 2021 could report that they vaped marijuana in their lifetime without having reported any lifetime use of marijuana. Similarly, respondents who reported that they vaped marijuana in their lifetime could report that they vaped marijuana more recently than they reported for when they last used any marijuana. Logical editing and statistical imputation were used to eliminate inconsistencies between responses to marijuana use questions in the marijuana section and responses to questions regarding vaping of marijuana in the emerging issues section.
The CAI skip logic also did not eliminate all opportunities for inconsistent reports in the mental health questions. Consequently, the logical editing procedures for the mental health data could slightly increase the amount of missing data when inconsistent answers were given. For example, if adult or adolescent respondents who met the criteria for a lifetime MDE (see Section 3.4.7) reported an age at onset for depression symptoms52 greater than their current age, the inconsistent age-at-onset variable was set to a missing value. However, the number of respondents in 2021 with this inconsistency was small (i.e., fewer than 10 respondents aged 12 or older).
Not all inconsistencies in the data are resolved through editing or imputation. Inconsistencies could remain when questions are asked in different questionnaire sections. For example, respondents could indicate in the coronavirus disease 2019 (COVID-19) section that they experienced specific situations in accessing substance use treatment because of the COVID-19 pandemic, but they previously did not report lifetime use of alcohol or illicit drugs. In situations such as these, data users need to decide how to handle these inconsistencies in their analyses.
For more information on editing and statistical imputation, see Sections 2.3.2 and 2.3.3 in this report. Details of the editing and imputation procedures for 2021 also will appear in the 2021 NSDUH Methodological Resource Book (CBHSQ, forthcoming a). Until that volume becomes available, refer to the 2020 NSDUH Methodological Resource Book (CBHSQ, 2022a) for the most recent documentation of general principles and procedures for editing and imputation.
The 2021 NSDUH was conducted via multimode data collection, in which interviews were completed either via the web or in person with an interviewer at respondents’ residences (see Section 2.2.1). However, the percentage of interviews that were completed via the web decreased as data collection progressed in 2021 (see Section 2.2.1.4).
Although the in-person and web questionnaires had similar content as much as possible, notable differences for in-person and web interviews are described in Section 2.2.2. In addition, Section 2.2.1 and Figure 2.2 present the 2021 multimode data collection procedures for in-person and web data collection. Section 2.2.1 also discusses notable differences in procedures between these two modes of data collection.
A key difference between the modes was that for in-person collection, field interviewers were involved in contacting sample dwelling units (SDUs), obtaining consent to screen the SDUs and conduct interviews, obtaining parental permission for adolescents aged 12 to 17 to complete the interview, screening the SDUs to determine the number of people who were selected for the interview, and answering questions on the spot from SDU members. SDU members who responded via the web needed to call a special toll-free number if they had questions, and they needed to follow special procedures in order to provide parental permission for adolescents to be interviewed. People also needed Internet access to complete the survey via the web. In addition, web respondents had to be able to read the interview in either English or Spanish, and they did not have audio recordings of questions to assist them in answering.
These differences between data collection modes can lead to “mode effects,” or differences in respondent characteristics and response patterns between the in-person and web modes. Analyses described in Section 3.3.3.2 were conducted to compare estimates between in-person and web modes in 2021.
A set of statistical models was run to compare web and in-person responses through odds ratios and risk ratios for 20 key binary outcomes (see Section 6.2.1.1)53 using all four quarters of the 2021 data. The purpose of these models was to evaluate whether estimates based on multimode data collection in 2021 might be comparable with estimates from 2019 and prior years, which were based only on in-person data collection.
As described in Chapter 6, the models indicated a lesser tendency for web respondents to report substance use or mental health issues. Additional analyses described in Chapter 6 also led the Substance Abuse and Mental Health Services Administration (SAMHSA) to conclude that estimates for 2020 (which included multimode data collection) should not be compared with estimates for 2021. Consequently, SAMHSA decided to present estimates only for 2021 in the 2021 Detailed Tables and the Key Substance Use and Mental Health Indicators in the United States: Results from the 2021 National Survey on Drug Use and Health report (CBHSQ, 2022j, 2022i).
The addition of data collection via the web in the fourth quarter of 2020 coincided with the COVID-19 pandemic, such that the independent effect of data collection mode could not be measured through a controlled experiment. Throughout 2021, effects of the COVID-19 pandemic on substance use and mental health outcomes remained confounded with data collection mode because the local severity of the COVID-19 pandemic partially determined the availability of in-person data collection. Nevertheless, further investigations will be conducted to support comparison of 2021 estimates with those in future survey years.
Most estimates of substance use, including those produced for NSDUH, are based on self-reports of use. This section focuses on the validity of NSDUH respondents’ self-reports of substance use and is not intended to provide a comprehensive discussion of issues associated with the validity of any self-report in NSDUH. Factors such as the length of time between an event and the interview date or respondents’ interpretation of a question also can affect respondents’ recall or reporting, independent of the potential sensitivity of the topic covered by a question. An additional factor discussed in this section is the use of multimode data collection (i.e., in person or web) in 2021 because of the COVID-19 pandemic.
Survey questions about topics such as substance use are considered to be sensitive because respondents may think the questions are intrusive (“none of your business”), pose risks for negative social or legal consequences if their answers were to become known, or require them to provide socially undesirable answers (Tourangeau & Yan, 2007). Although studies generally have supported the validity of self-report data for sensitive topics, the potential for these data to be biased (underreported or overreported) is well documented. The bias varies by several factors, including the mode of administration, the setting, perceptions of privacy, the population under investigation, and for substance use, the type of drug (Aquilino, 1994; Brener et al., 2006; CBHSQ, 2012; Harrison & Hughes, 1997; Lindberg & Scott, 2018; Tourangeau & Smith, 1996; Tourangeau & Yan, 2007; Turner et al., 1992). NSDUH utilizes widely accepted methodological practices for increasing the accuracy of self-reports, such as encouraging privacy through self-administration of questions about sensitive topics—including audio computer-assisted self-interviewing (ACASI) for in-person data collection—and providing assurances that individual responses will remain confidential. Comparisons using these methods within NSDUH data (collected in person) have shown they reduce reporting bias (Gfroerer et al., 2002).
A special study cosponsored by SAMHSA and the National Institute on Drug Abuse (NIDA) examined the validity of NSDUH self-report data on drug use among people aged 12 to 25. The study found urine and hair specimens can be collected with a relatively high response rate in a general population survey, and most youths and young adults reported their recent drug use accurately in self-reports (Harrison et al., 2007).54
Prior studies spanning multiple decades (e.g., Aquilino, 1994; Lindberg & Scott, 2018; Tourangeau & Smith, 1996) have established that respondents are more likely to report sensitive behaviors when questions are self-administered than when they need to report their answers to interviewers. With the use of multimode data collection in the 2021 NSDUH, including some interviews being completed via the web, it is important to examine respondent willingness to report sensitive behaviors via the web. Given the use of the web for interactions that involve the sharing of sensitive data (e.g., Social Security numbers, credit card numbers), people may be expected to accurately report information about their substance use in a web-based survey. However, the reliability of self-reports in surveys administered via the web remains an open and evolving question.
Kreuter and colleagues (2008) assessed social desirability bias in the reporting of potentially sensitive academic information using interviewer administration via computer-assisted telephone interviewing (CATI) and self-administration using interactive voice recognition (IVR) and web administration. Under a randomized experimental design, web administration increased the reporting of socially undesirable academic information such as a cumulative grade point average below 2.5 compared with CATI, with IVR yielding results between those of web administration and CATI. Web respondents also were less likely than CATI respondents to falsely deny socially undesirable outcomes relative to information from external data sources. Although this study focused on academic outcomes rather than substance use, it is consistent with other literature showing that self-administered data collection modes—including web-based data collection—yield increased reports of sensitive behaviors compared with interviewer-administered modes.
Cernat and colleagues (2016) used data from the 2010 to 2012 waves of the Health and Retirement Study to compare estimates of depression symptoms from the Center for Epidemiologic Studies Depression Scale (CES-D) in interviewer-administered and self-administered web data collection modes. Depression estimates based on the CES-D were lower in interviewer-administered modes than in the web mode. However, the study did not compare the web data collection mode with other self-administration modes.
The Monitoring the Future (MTF) study for 2021 used a web-based questionnaire to collect data from 8th, 10th, and 12th graders, similar to the tablet-based data collection for in-school data collection in prior years. For the 2021 survey, there were two changes to the data collection protocol. First, students used their own electronic devices (rather than tablets provided by the study) to connect to the web and complete the survey. Second, some students completed the survey via the web in their homes, rather than all students completing the survey in school as in prior years. Analyses found that substance use trends were replicated when the sample was restricted to students who reported that all their classes were in school (45 percent of the sample). Investigators concluded that web administration of the survey at home produced results similar to those for students who completed the web survey in school (Johnston et al., 2022). Because of this, the MTF compared substance use estimates for 2021 with those from prior years. However, the 2021 MTF report for secondary school students (Miech et al., 2022) did not compare substance use estimates for students who reported that all their classes were in school versus students for whom some or all learning was online at home.
One issue for web-based data collection in NSDUH concerns privacy in the household setting. As noted previously, respondents’ perceptions of privacy can influence the reporting of sensitive behaviors, as described by Brener and colleagues (2006) and in a report comparing youth substance use estimates across national surveys (CBHSQ, 2012). For the 2021 NSDUH, field interviewers asked in-person respondents to find a private location to complete the survey. Web respondents were asked to be in a private location within the home and to affirm before starting an interview that they were in a private location. Unlike in-person interviews, however, no privacy ratings were available for web-based interviews to indicate whether interviews remained private throughout the entire interview, or if not, the extent of time for which the interview was less than private and who else might have been present. It also is not known whether NSDUH web respondents perceived the web mode to be a more private method for answering sensitive questions compared with in-person data collection in a private setting using ACASI, but with a field interviewer present. As web-based interviewing is increasingly used for collecting survey data—including data on sensitive topics such as substance use—methodological research comparing data collection via the web with other modes that collect self-administered data would be useful for establishing the factors that encourage or discourage the reporting of sensitive behaviors via the web.
Another known issue is that the emphasis on past year rather than lifetime misuse of specific prescription drugs in the NSDUH questionnaire appears to affect the validity of estimates for lifetime misuse of prescription psychotherapeutic drugs (see Section C in the 2015 National Survey on Drug Use and Health: Methodological Summary and Definitions report; CBHSQ, 2016). Respondents in 2021 who did not misuse prescription psychotherapeutic drugs in the past 12 months were asked only about lifetime misuse of general categories of prescription psychotherapeutic drugs (e.g., prescription pain relievers). Respondents also did not have cues for recalling misuse more than 12 months ago of prescription drugs no longer available by prescription in the United States (e.g., sedatives containing methaqualone, such as those with the brand names Quaalude® or Sopor®). Field testing of these prescription drug questions suggested that the emphasis on the past year misuse of specific prescription drugs can result in underreporting of lifetime misuse of prescription psychotherapeutic drugs. For more information, see the National Survey on Drug Use and Health: 2012 Questionnaire Field Test Final Report and the National Survey on Drug Use and Health: 2013 Dress Rehearsal Final Report (CBHSQ, 2014b, 2014c). For this reason, estimates of lifetime misuse of prescription psychotherapeutic drugs are not included in the 2021 Detailed Tables.
The prescription drug questions in 2021 allowed respondents to report any use or misuse in the past 12 months for specific medications within a given psychotherapeutic category (e.g., the benzodiazepine tranquilizers Xanax®, Xanax® XR, generic alprazolam, and generic extended-release alprazolam). These details were presented to respondents to aid them with recall and recognition. However, respondents could have difficulty knowing or remembering whether they took a generic or brand name drug or what type of formulation they took (i.e., immediate release or extended release). Therefore, recall of the use or misuse of prescription drugs containing a given active ingredient has been assumed to be more accurate than recall of the exact drugs respondents took. For example, respondents who took the generic benzodiazepine alprazolam (brand name drug Xanax®) could recognize the drug by its brand name and report use or misuse of “Xanax.” This issue may be especially relevant for respondents who misused prescription drugs by taking them without a prescription of their own. However, self-reports of the use or misuse of Xanax® or alprazolam are equivalent analytically for estimating the use or misuse of tranquilizers containing alprazolam, even if respondents may have misreported the exact drug they used or misused in the past year. Therefore, 2021 NSDUH estimates for the use or misuse of prescription psychotherapeutic drugs in the past year are reported for overall psychotherapeutic drug categories (e.g., tranquilizers) or for subtypes of related drugs (e.g., benzodiazepine tranquilizers, tranquilizers containing alprazolam), but they are generally not reported for specific individual prescription drugs from the NSDUH questionnaire.55
Several measurement issues for the 2021 NSDUH are discussed in this section. Issues addressed include the methods for measuring the use and misuse of prescription drugs, the initiation of substance use or misuse of prescription drugs, SUDs, the need for services for substance use and mental health issues, and the definition of county type. Additionally, this section discusses the mental health measures AMI, SMI, and MDE and the use of mental health services in the past 12 months. Starting with Section 3.4.8, measures are discussed for topics added to the NSDUH questionnaire relatively recently in response to identified issues of concern in the United States or changes in service delivery. Measures include those for perceived recovery, medication-assisted substance use treatment, vaping, use of synthetic marijuana and stimulants, central nervous system (CNS) stimulant use, telehealth, suicidality, and specific COVID-19-related measures.
This section also discusses how missing data were handled analytically to produce the estimates found in the 2021 NSDUH reports and tables. Readers are reminded to refer to Section 3.3.2 for a discussion of potential biases in estimates because of missing data, especially when missing values are assumed to be equivalent to negative responses (e.g., assuming respondents with missing data for whether they have ever received treatment for illicit drug or alcohol use did not receive any treatment).
Except where noted, estimates for measures described in this section used the main analysis weight described in Section 2.3.4.1. The section also mentions estimates for measures that used the main analysis weight because the measures were statistically imputed beginning in 2021.
Prescription drug questions in 2021 first included a set of “screener” questions that asked respondents to report any use of specific prescription drugs in the past 12 months, regardless of the reason. Respondents were then asked about misuse in the past 12 months for the specific prescription drugs they reported using in that period (see the next paragraph). This structure simplifies the cognitive task for respondents by separating whether they used a specific prescription drug for any reason and, if so, whether they used it in a way constituting misuse.
Misuse of prescription psychotherapeutic drugs was defined as use “in any way a doctor did not direct you to use it/them.” Respondents were presented with examples of use in any way not directed by a doctor, including (1) use without a prescription of one’s own; (2) use in greater amounts, more often, or longer than told to take a drug; and (3) use in any other way not directed by a doctor. This definition of misuse focuses solely on behaviors constituting misuse, independent of other factors, such as respondents’ motivations for those behaviors. This definition also includes overuse of prescribed medication.
The 2021 NSDUH focused on the misuse of specific prescription drugs in the past 12 months. Focusing on the past year better addresses the information needs of policymakers in federal and state agencies who are concerned with recent misuse of prescription drugs that were available by prescription in the United States. A 12-month time frame also is closer to the interview date and has better recall. Thus, a 12-month time frame is expected to yield more accurate estimates.
Although a form of methamphetamine (Desoxyn®) can be prescribed in the United States, most methamphetamine used in the United States is manufactured illegally. Therefore, questions about methamphetamine use are in a questionnaire section that is separate from questions about prescription stimulants.
In 2021, variables for any use of prescription drugs in overall psychotherapeutic categories (e.g., pain relievers) in the lifetime and past year periods underwent statistical imputation to remove missing values (see Section 2.3.3). Variables for the lifetime, past year, and past month misuse of prescription drugs in overall psychotherapeutic categories also have been imputed. Similarly, variables for the past year use and misuse of benzodiazepines and fentanyl products were imputed for 2021. However, certain variables for any use and misuse of prescription drugs have not been imputed and therefore retained missing values. Section 4.2 discusses these prescription drug measures and how missing data were handled in those situations. Also, see Section 3.3.2 for a discussion of the potential bias in estimates depending on how missing data were handled.
Respondents were not counted as having misused “any other” prescription drug in the past year if the only other drugs they specified were over-the-counter (OTC) drugs.56 Respondents also were not counted as having misused any other prescription drug if (1) the only other drugs they specified corresponded to prescription drug subtypes in the NSDUH questionnaire for that psychotherapeutic category (e.g., pain relievers containing hydrocodone), or (2) they specified only drugs in these subtypes and OTC drugs. For example, respondents who specified Vicodin® and OTC drugs (e.g., acetaminophen) as the only other prescription pain relievers they misused in the past year were counted in estimates for the past year misuse of hydrocodone products but were not counted in estimates for the past year misuse of any other pain reliever.
This procedure could not be applied to estimates for any use in the past year (i.e., not necessarily misuse) of other prescription drugs in a psychotherapeutic category because respondents were not asked to specify the names of other drugs they used. For example, if respondents reported the use of only other prescription drugs in a category, it cannot be determined whether the other drugs that respondents used were all OTC drugs. It also cannot be determined whether the “other” prescription drugs that respondents used belonged only to existing subtypes in that section of the interview. Additional details about these procedures are described in the 2017 Methodological Summary and Definitions report (CBHSQ, 2018).
In NSDUH, initiation refers to the first use or misuse of a particular substance. For prescription psychotherapeutic drugs (pain relievers, tranquilizers, stimulants, and sedatives), initiation refers to the first time misuse ever occurred.57 All of the initiation variables used to create published estimates for the 2021 NSDUH underwent statistical imputation to remove missing values (see Section 2.3.3). Therefore, these variables were not subject to the kinds of potential biases because of missing data described in Section 3.3.2.
In 2021, the survey questionnaire collected year and month of first use for recent initiates—that is, people who used a particular substance for the first time at their current age or the year before their current age. Month, day, and year of birth also were obtained directly or were imputed for item nonrespondents as part of the data postprocessing. Additionally, the date of the interview was recorded for both in-person and web respondents.
Past year initiation for the 2021 NSDUH referred to respondents whose date of first use of a substance (or misuse for psychotherapeutic drugs) was within the 12 months prior to their interview date.58 Past year initiation was determined by self-reported past year use, the age at first use, the year and month of recent new use, and the interview date.
Calculations of estimates of past year initiation did not take into account whether respondents initiated substance use while a resident of the United States. This method of calculation allowed for direct comparability with other standard measures of substance use because the populations of interest for the measures will be the same (i.e., both measures examined all possible respondents and were not restricted to those initiating substance use only in the United States).
One important note for initiation estimates is the relationship between the main categories and subcategories of substances (e.g., hallucinogens would be a main category, and LSD, phencyclidine [PCP], and Ecstasy would be subcategories in relation to hallucinogens). For most measures of substance use from the 2021 NSDUH, any member of a subcategory was by necessity a member of the main category (e.g., if respondents were past month users of Ecstasy, then they were also past month users of any hallucinogen). However, this situation was not true for estimates for the initiation of substance use. For example, an individual can initiate use of any hallucinogen, LSD, PCP, or Ecstasy only once. Respondents who initiated use of any hallucinogen more than 12 months ago by definition were not past year initiates of hallucinogen use, even if they initiated use of LSD, PCP, or Ecstasy in the past year.
A similar issue applied to initiation estimates for the aggregate substance use categories for any illicit drug, any prescription psychotherapeutic drug, tranquilizers or sedatives as a combined category, benzodiazepines, and opioids (i.e., heroin or prescription pain relievers). People who first misused prescription stimulants in the past 12 months but who first misused prescription pain relievers more than 12 months prior to the interview date would be past year initiates for the misuse of stimulants. These people would not be past year initiates for the misuse of prescription psychotherapeutic drugs or any illicit drug because they had already misused pain relievers more than 12 months ago. Because of the potential for respondents to underreport lifetime (but not past year) misuse of prescription psychotherapeutic drugs (see the section below for the initiation of misuse of prescription psychotherapeutic drugs), lifetime (but not past year) misusers of prescription drugs could be misclassified as past year initiates for any illicit drug or other aggregate substance use categories (e.g., opioids) if they reported past year initiation of another illicit drug (e.g., heroin) but failed to report their lifetime misuse of a prescription psychotherapeutic drug (e.g., pain relievers). Section 4.5.3 discusses additional issues for the measurement of initiation of benzodiazepine misuse.
The 2021 NSDUH did not collect initiation data on vaping measures, so NSDUH cannot identify people at risk for initiation of use for the aggregate measure of any tobacco product use or nicotine vaping. Aggregate measures for the use of tobacco products include the use of cigarettes, smokeless tobacco, cigars, or pipe tobacco. Respondents were also not asked initiation questions for pipe tobacco or nicotine vaping. Therefore, the aggregate risk for initiation of use of any tobacco product also cannot be determined. For these reasons, the 2021 Detailed Tables do not show initiation estimates for the aggregate categories of any illicit drug, any prescription psychotherapeutic drug, opioids, benzodiazepines, the aggregate category for tranquilizers or sedatives, tobacco products, or any vaping measures (nicotine, marijuana, or flavoring).
Although the 2021 NSDUH did not collect initiation data on vaping, the recency questions on marijuana vaping can indirectly affect the marijuana initiation data. Specifically, respondents could report that they initiated marijuana use in the past 12 months and later report in the emerging issues section of the interview that they last vaped marijuana more than 12 months ago. Logically, respondents who last vaped marijuana more than 12 months ago could not have initiated marijuana use in the past 12 months. In this situation, respondents’ reports of marijuana initiation were set to bad data. These respondents’ initiation data were statistically imputed to classify them as not being past year initiates.
In addition to estimates of the number of people initiating use of a substance in the past year, 2021 NSDUH estimates were computed for the mean age at first use or misuse among past year initiates of these substances. Unless specified otherwise, estimates of the mean age at initiation in the past 12 months were restricted to people aged 12 to 49 so that these mean age estimates were not influenced by those few respondents who were past year initiates and were aged 50 or older. As a measure of central tendency, means are influenced by the presence of extreme values in the data. Therefore, constraining the mean age estimates to past year initiates aged 12 to 49 was expected to increase the utility of these results to health researchers and analysts by providing a less biased picture of the substance use initiation behaviors among the civilian, noninstitutionalized population in the United States. This constraint was applied only to estimates of mean ages at first use and did not affect estimates for the 2021 NSDUH of the numbers of new users or associated percentages (e.g., the percentage of past year users who initiated use in the past year).
For cigarettes, smokeless tobacco, cigars, alcohol, marijuana, cocaine, crack cocaine, heroin, hallucinogens, inhalants, and methamphetamine, respondents were classified as past year initiates if there were fewer than 365 days between the interview date in 2021 and the imputed month, day, and year of first use of the relevant substance. (If respondents reported first use in calendar year 2020, their first use could be within 365 days of the interview date.) The total number of past year initiates can be used in the estimation of different percentages. For these substances, denominators for the percentages vary according to whether rates are being estimated for (1) all people in the population (or all people in a subgroup of the population, such as people in a given age group), (2) people who are at risk for initiation because they have not used the substance of interest prior to the past 12 months, or (3) past year users of the substance. The 2021 Detailed Tables show all three of these percentages.
Respondents were asked about the initiation of misuse of prescription psychotherapeutic drugs only for the individual prescription drugs they misused in the past 12 months. Asking respondents to recall their first misuse of any prescription drug in an overall category (e.g., pain relievers) would require them to think about all prescription drugs that could have been available to them when they initiated misuse. However, some of these drugs may no longer have been available when respondents were interviewed.
If respondents reported they first misused one or more prescription drugs at an age or in a year and month more than 12 months prior to the interview date, they logically were not past year initiates for misuse of any drug in that psychotherapeutic category (e.g., pain relievers). If respondents reported only past year initiation of the drugs they misused in the past 12 months, they were asked a follow-up question to determine whether they ever misused any drug in that category more than 12 months prior to the interview.59 Therefore, unlike the situation for other substances in NSDUH (see Section 3.4.2.1), respondents’ status as past year initiates of misuse of any prescription drug in an overall category was determined principally through their answers to the relevant follow-up question.
Responses to these follow-up questions were reverse coded for classifying whether respondents were past year initiates for the misuse of any prescription drug in a psychotherapeutic category. If respondents answered a follow-up question as “yes,” then they were classified as not being past year initiates for the overall category; the affirmative response indicated respondents had misused one or more other drugs in the category more than 12 months ago. Respondents who answered the follow-up question as “no” were classified as past year initiates for the overall category; the negative response indicated these respondents did not misuse any other drug in that category more than 12 months ago. If respondents answered the follow-up question on initiation as “don’t know” or “refused,” then their status as a past year initiate (or not) was resolved through imputation (see Section 2.3.3).
Because of this question structure for identifying respondents who initiated misuse of any psychotherapeutic drug in a given category in the past year, measures of the age and date of first misuse of any psychotherapeutic drug in that category were created only for respondents who were past year initiates. If past year initiates had no missing data for the age, year, and month when they first misused any psychotherapeutic drug in that category, then the age, year, and month of first misuse logically were assigned from the earliest reports.60 If past year initiates did not know or refused to report the age when they first misused some drugs in that category but they reported first misuse of at least one psychotherapeutic drug in the category at an age 1 year younger than their current age, then it nevertheless could be logically inferred that this was the age when these past year initiates first misused any drug in that category. Similarly, if past year initiates did not know or refused to report the year when they first misused some drugs in that category but they reported first misuse of at least one psychotherapeutic drug in the previous calendar year (e.g., 2020 for respondents in the 2021 NSDUH), then it could be logically inferred respondents initiated misuse of any drug in that category in the previous calendar year. If it was not possible to assign a definite age, year, and month of first misuse for a past year initiate based on the respondent’s questionnaire data, then these values were assigned through imputation.
The total number of past year initiates of misuse of any psychotherapeutic drug in a category can be used in the estimation of percentages among (1) all people in the population (or all people in a subgroup of the population, such as those in a given age group) and (2) people who were past year users of the substance. The 2021 Detailed Tables show estimates for these two percentages.
As noted in Section 3.3.4, respondents who last misused any prescription psychotherapeutic drug in a category more than 12 months ago may underreport misuse, especially if they were not presented with examples of drugs formerly available by prescription in the United States but were no longer available at the time respondents were interviewed. These respondents who did not report misuse occurring more than 12 months ago would be misclassified as still being “at risk” for initiation of misuse of prescription drugs in that psychotherapeutic category.61 For this reason, the 2021 Detailed Tables do not show percentages for initiation of misuse of psychotherapeutic drugs among people who were at risk for initiation.
The NSDUH questionnaire included questions designed to measure dependence on nicotine (i.e., cigarettes). The questionnaire also included questions to measure SUDs for alcohol and drugs. Estimates for SUD and SUD severity for alcohol and drugs are included in 2021 tables and reports for the 2021 NSDUH.
For nicotine (cigarettes), questions pertaining to dependence were based on the Nicotine Dependence Syndrome Scale (NDSS; Shiffman et al., 1995, 2004) and the Fagerstrom Test of Nicotine Dependence (FTND; Fagerstrom, 1978; Heatherton et al., 1991). Nicotine dependence was not measured for respondents who did not smoke cigarettes in the past month but used other products containing nicotine.
To identify patterns of nicotine (cigarette) dependence within the 2021 NSDUH data, questions measured dependence on nicotine through the use of cigarettes. Respondents were classified as being dependent if they met either the NDSS or the FTND classifications for dependence. The 2021 NSDUH contained 19 NDSS questions addressing five aspects of dependence: (1) smoking drive (compulsion to smoke driven by nicotine craving and withdrawal), (2) nicotine tolerance, (3) continuous smoking, (4) behavioral priority (i.e., preferring smoking over other reinforcing activities), and (5) stereotypy (i.e., fixed patterns of smoking). The 2021 NSDUH contained two mutually exclusive questions (DRCGE19a and DRCGE19b) addressing the FTND measure of dependence. These questions ask respondents who reported smoking cigarettes in the past month if the first cigarette they smoked was within 30 minutes of waking up on the days they smoked.
In 2021, missing data for nicotine dependence were statistically imputed for past month cigarette smokers. See Section 2.3.3 for more information on the imputation procedures.
SUD estimates for drugs and alcohol in the 2021 NSDUH were based on the criteria in the Diagnostic and Statistical Manual of Mental Disorders, 5th edition (DSM-5; American Psychiatric Association [APA], 2013). Respondents were asked SUD questions separately for any drugs or alcohol they used in the 12 months prior to the survey.62 Drugs included marijuana, cocaine (including crack), heroin, hallucinogens, inhalants, methamphetamine, and any use of prescription pain relievers, tranquilizers, stimulants, or sedatives.
A Clinical Validation Study (CVS) was conducted in early 2020 to assess NSDUH SUD questions that had been revised to be consistent with the DSM-5 criteria discussed below. For the 2021 NSDUH, the SUD questions from the CVS replaced the SUD questions in the 2020 questionnaire. More information on the 2020 CVS can be found in the 2020 Methodological Summary and Definitions report (CBHSQ, 2021a). Also beginning in 2021, NSDUH respondents who reported any use of prescription psychotherapeutic drugs (i.e., pain relievers, tranquilizers, stimulants, or sedatives) in the past year (i.e., not just misuse of prescription drugs) were asked the respective SUD questions for that category of prescription drugs.
DSM-5 includes the following SUD criteria (as measured in the 2021 NSDUH):
Table 3.6 shows how these 11 DSM-5 SUD criteria apply to substances in NSDUH. For prescription psychotherapeutic drugs (i.e., prescription pain relievers, tranquilizers, stimulants, or sedatives), Table 3.6 also shows how these criteria apply if respondents misused prescription psychotherapeutic drugs, or if they simply used but did not misuse prescription drugs in the past year. For consistency with the DSM-5 criteria, NSDUH respondents were classified as having an SUD if they met two or more of the applicable criteria in a 12-month period.
For alcohol, marijuana, cocaine, heroin, and methamphetamine, shown in Table 3.6, respondents were classified as having an SUD if they had at least 2 of the 11 criteria in a 12-month period. However, respondents were classified as having a hallucinogen use disorder or an inhalant use disorder if they had at least 2 of the first 10 criteria in the past 12 months; the withdrawal criterion does not apply to hallucinogens and inhalants.
For use or misuse of prescription drugs shown in Table 3.6, the applicable DSM-5 criteria for classifying respondents as having a prescription drug use disorder depends on whether respondents misused prescription drugs or used but did not misuse prescription drugs in the past year. If respondents misused prescription drugs in the past year, they were classified as having a prescription drug use disorder if they had at least 2 of the 11 criteria shown in Table 3.6. However, if respondents used but did not misuse prescription drugs in the past year, they were classified as having a prescription drug use disorder if they had at least two of the first nine criteria shown in Table 3.6. Criteria 10 (tolerance) and 11 (withdrawal) do not apply to respondents who used but did not misuse these prescription drugs in the past year; tolerance and withdrawal can occur as normal physiological adaptations when people use these prescription drugs appropriately under medical supervision (Hasin et al., 2013).
Table 3.7 shows the substances and types of use or misuse that are included in selected SUD measures in the 2021 NSDUH.
Illicit drug or alcohol use disorder includes data from past year users of alcohol, marijuana, cocaine, heroin, hallucinogens, inhalants, and methamphetamine, and past year misusers of prescription psychotherapeutic drugs. This illicit drug or alcohol use disorder measure is relevant to the definition for the need for substance use treatment described in Section 3.4.4.
The following additional aggregate SUD measures were created for 2021:
The severity of an SUD according to DSM-5 criteria was determined by the number of individual criteria recorded as positive for a particular substance (or category of substances). The number of positive criteria required for each severity level was the same for every substance, regardless of how many criteria were applicable for the substance.
Missing values in the DSM-5 SUD data for drugs and alcohol were replaced using the modified predictive mean neighborhood (modPMN) imputation method described in Section 2.3.3. Consequently, the individual SUD as well as the composite measure variables were not subject to the kinds of potential biases due to missing data described in Section 3.3.2.
Imputation of the SUD data reflected imputation of the variables from the corresponding substance use sections for the most recent use of alcohol, marijuana, cocaine, heroin, hallucinogens, inhalants, and methamphetamine, or prescription psychotherapeutic drugs. However, individual SUD variables for a given substance were not imputed; only the final SUD and severity outcomes were imputed. For example, if the edited variable for the most recent use of any hallucinogen was missing and imputed to indicate use more than 12 months ago, then no imputation was necessary for hallucinogen use disorder. On the other hand, if that variable was missing and imputed to indicate past year use, then the overall SUD outcomes for hallucinogens were also imputed, but not the individual hallucinogen use disorder variables. ModPMN was used to determine the respondent’s final hallucinogen use disorder outcome if the respondent reported fewer than two SUD symptoms for hallucinogens, and there were enough individual hallucinogen use disorder questions with missing data to potentially classify the respondent as having a past year hallucinogen use disorder.
For alcohol and marijuana, respondents were asked the SUD questions if they reported substance use on more than 5 days in the past year or if they reported any substance use in the past year but had missing data for the frequency of use in the past year. Therefore, inconsistencies could occur where respondents could be classified with an SUD but their imputed frequency of use was fewer than 6 days in the past year. However, this situation was uncommon. For alcohol, about 42,000 respondents (unweighted) reported past year alcohol use in 2021.66 Of these, fewer than 75 respondents had missing frequency data and were asked the alcohol use disorder questions, but their final imputed frequency of use indicated they used alcohol on 5 or fewer days in the past year.
In 2021, respondents could report in the emerging issues section that they vaped marijuana in the past year despite not having reported marijuana use in the past year in the earlier marijuana section of the questionnaire. These respondents were classified as having used marijuana in the past year as part of the procedures for editing the 2021 NSDUH data (see Section 2.3.2.1). However, these respondents had not been asked the marijuana use disorder questions and therefore had missing data for marijuana use disorder in the past year. These missing data for marijuana use disorder data were imputed.
For methamphetamine, cocaine, and heroin, respondents were asked the respective SUD questions if they reported past year use in the corresponding substance use sections or if they reported use in the past year in the special drugs section (i.e., use of methamphetamine, cocaine, or heroin with a needle in the past year or smoking or sniffing of heroin in the past year). Thus, the questionnaire logic allowed some respondents to be asked the SUD questions for these drugs even if they did not report past year use when they were asked previously about their most recent use of methamphetamine, cocaine, crack cocaine, or heroin. For cocaine, for example, about 1,300 respondents in 2021 were asked the questions about cocaine use disorder because they reported past year use when asked directly about their most recent use of cocaine or crack. Fewer than 10 additional respondents were asked these questions because they reported past year use of cocaine with a needle in the special drugs section despite not having previously reported past year use of cocaine or crack.
Missing or incomplete responses were not imputed in the special drugs section for the use of cocaine, heroin, or methamphetamine with a needle or for smoking or sniffing heroin. Therefore, if respondents were imputed to have last used cocaine, heroin, or methamphetamine more than 12 months ago, then the final imputed recency was used to infer that SUD questions did not apply, even if respondents had missing data for needle use for these substances or for smoking or sniffing of heroin.
The need for substance use treatment is defined for NSDUH according to whether people met either of the following criteria:
In 1998, the Office of National Drug Control Policy (ONDCP) convened an interagency workgroup to discuss options for estimating the need for treatment as it applied to illicit drug use.67 In this meeting, it was established that treatment need could be defined by the presence of an SUD for illicit drugs. However, one concern with this definition was whether people who received treatment may not meet the criteria for an illicit drug use disorder. Therefore, this workgroup also established that those who received treatment at a specialty facility should also be classified as needing treatment, regardless of whether they met the criteria for an illicit drug use disorder. Several years after this decision, SAMHSA convened an external expert consultant group to recommend a definition of treatment need for alcohol use. Similar to the illicit drug use treatment need definition, alcohol use treatment need was defined as the presence of an alcohol use disorder or the receipt of treatment at a specialty facility for an alcohol use problem in the past 12 months. The term “specialty facility” is defined earlier and in the glossary in Appendix A of this report.
In addition to the specialty facilities listed previously (i.e., drug and alcohol rehabilitation facility [inpatient or outpatient], hospital [inpatient only], or mental health center), respondents who reported lifetime use of illicit drugs or alcohol were asked whether they received substance use treatment in the past year at (1) an emergency room; (2) a private doctor’s office; (3) a prison or jail; (4) a self-help group (e.g., Alcoholics Anonymous or Narcotics Anonymous); (5) over the phone, by email, or through video calling; or (6) some other place.68 The first five of these additional locations were not considered to be specialty substance use treatment facilities. Reports of treatment in some other place were considered to be treatment in a specialty substance use treatment facility if respondents specified a location that was considered to be a specialty facility.
As discussed in Section 3.4.13, questions about receiving substance use treatment over the phone, by email, or through video calling (i.e., telehealth or virtual services) were not associated with a specific provider, location, or facility type. Therefore, receipt of these services could not be grouped into the NSDUH measure for substance use treatment at a specialty facility.
Respondents who used illicit drugs or alcohol in the past year were classified as not needing substance use treatment if they did not meet criteria for having an illicit drug or alcohol use disorder in the past year and they did not report receipt of treatment in the past year at a specialty facility. There were no missing illicit drug or alcohol use disorder data because the variables were statistically imputed (see Sections 2.3.3.1 and 3.4.3.2). If respondents had an illicit drug use disorder in the past year, then they were classified as needing treatment in the past year for their use of illicit drugs. Similarly, if respondents had an alcohol use disorder in the past year, then they were classified as needing treatment in the past year for their use of alcohol.
However, respondents could have missing data for whether they received substance use treatment at a specialty facility in the past 12 months. Respondents who had missing information for whether they received any treatment in their lifetime or in the past 12 months for their use of illicit drugs or alcohol were not asked the questions for receipt of substance use treatment at a specialty facility in the past 12 months. Because respondents with missing data were classified as not having received any substance use treatment in their lifetime or in the past 12 months, they also were classified as not having received treatment at a specialty facility in the past 12 months. If these respondents with missing data for the receipt of any substance use treatment did not have an illicit drug or alcohol use disorder in the past year, then they were classified as not needing substance use treatment.
If respondents were not classified as having an illicit drug or alcohol use disorder in the past year but they reported receiving treatment at a specialty facility in that period, then follow-up questions on the receipt of treatment at a given type of specialty facility for the use of alcohol only, illicit drugs only, or both alcohol and illicit drugs were used to establish whether respondents needed treatment specifically for their use of alcohol or for their use of illicit drugs. If these respondents had missing information for receipt of treatment at a specialty facility in the past 12 months for their use of alcohol only, illicit drugs only, or both alcohol and illicit drugs, it could nevertheless be established that they needed treatment for their use of either illicit drugs or alcohol. Section 3.3.2 discusses the potential bias in estimates because of missing data.
NSDUH respondents aged 12 or older who used illicit drugs69 or alcohol in their lifetime and reported in the drug treatment section of the questionnaire they did not receive substance use treatment in the past 12 months were asked whether they needed treatment for their use of illicit drugs or alcohol (i.e., perceived a need for substance use treatment). Respondents who reported they received substance use treatment in the past 12 months were asked whether they needed additional treatment for their use of illicit drugs or alcohol. Respondents who reported they needed treatment or additional treatment in the past 12 months also were asked whether they made an effort to get treatment. If NSDUH respondents reported they did not receive treatment for their illicit drug use or alcohol use in the past 12 months but they needed treatment, they were asked to report the reasons they did not receive treatment. Similarly, respondents who needed additional treatment were asked to report the reasons for not receiving additional treatment.
This information on the perceived need for substance use treatment is used in tables and reports to identify the percentage of people with an illicit drug or alcohol use disorder who did not receive treatment at a specialty facility in the past year70 but nevertheless perceived they needed treatment. In addition, estimates are included in NSDUH reports and tables for whether people made an effort to get treatment if they had an illicit drug or alcohol use disorder and perceived a need for treatment. Missing data for whether respondents perceived a need for treatment for their use of illicit drugs or alcohol were handled as though respondents did not perceive a need for treatment; see Section 3.3.2 for a discussion of the potential bias in estimates because of this assumption.
NSDUH produces direct estimates for only one mental disorder for which people would need mental health services (an MDE in the past year); estimates for AMI and SMI in the past year among adults are model-based predictions. Nevertheless, NSDUH reports and tables present estimates of the numbers and percentages of adults aged 18 or older with AMI or SMI who received mental health services in the past year (see Section 3.4.6), including the receipt of virtual services (see Section 3.4.13). NSDUH reports and tables also present estimates for youths and adults with a past year MDE who received treatment for depression in the past year (see Section 3.4.7). Respondents with missing data for whether they received mental health services in the past year were excluded from the analyses (see Section 3.3.2).
Questions in NSDUH about the perceived need for mental health services from the adult mental health utilization section were asked only of adults aged 18 or older. All adult respondents were asked whether they needed mental health treatment or counseling at any time in the past 12 months but did not get it, regardless of whether they reported receiving some type of mental health care in that period. Adults who reported they needed mental health care but did not get it also are asked to report the reasons they did not receive care. If adult NSDUH respondents perceived an unmet need for mental health services but also reported that they received mental health services in the past year, the timing of the unmet need cannot be determined from respondents’ answers. For some respondents, the unmet need could refer to a need they felt before they received services. For other respondents, the unmet need could refer to the need for additional services they did not receive.
Adults with missing data for whether they perceived a need for mental health care but did not get it or who had missing data for their reasons for not receiving mental health care were excluded from the analyses (see Section 3.3.2).
County type is based on the “Rural-Urban Continuum Codes”71 developed by the U.S. Department of Agriculture. The county type measure used in 2021 was based on the 2013 Rural-Urban Continuum Codes. Because counties are defined for all NSDUH respondents, the county type measures did not have missing data.
To create the 2013 Rural-Urban Continuum Codes, all U.S. counties and county equivalents were first grouped according to their official metropolitan-nonmetropolitan status (i.e., statistical area definitions), as determined by the Office of Management and Budget (OMB) in February 2013. This grouping distinguished metropolitan counties by the population size of their metropolitan area and nonmetropolitan counties by their degree of urbanization and adjacency to a metropolitan area. The OMB determined current metropolitan status by applying population and worker commuting criteria to the results of the 2010 census and the 2006-2010 ACS. No major changes were made in either the metropolitan-nonmetropolitan or urban-rural criteria between 2000 and 2010. However, the decennial census long form was eliminated in 2010, and the OMB used 5-year average commuting flow data from the 2006-2010 ACS rather than a point-in-time estimate to delineate metropolitan and micropolitan areas.
Nonmetropolitan counties in the three urban-sized categories were further subdivided by whether the county was adjacent to one or more metropolitan areas. A nonmetropolitan county was defined as adjacent if it physically adjoined one or more metropolitan areas and had at least 2 percent of its employed labor force commuting to central metropolitan counties. Nonmetropolitan counties not meeting these criteria were classed as nonadjacent. The 2006-2010 ACS commuting flow data were also used to compute adjacency for the 2013 Rural-Urban Continuum Codes.
Metropolitan and nonmetropolitan categories were subdivided into three metropolitan and six nonmetropolitan categories, resulting in a nine-part county codification.
For NSDUH, nonmetropolitan counties were categorized as “urbanized,” “less urbanized,” and “completely rural.” The terms “urbanized,” “less urbanized,” and “completely rural” for counties are not based on the relative proportion of the county population in urbanized areas but rather are based on the absolute size of the population in urbanized areas. For example, some counties classified as “less urbanized” had over 50 percent of the county population residing in urbanized areas, but this percentage represented fewer than 20,000 people in the county.
The 1992 Alcohol, Drug Abuse, and Mental Health Administration Reorganization Act created SAMHSA and required the new organization to develop a definition and methodology for estimating SMI among adults for use by states in developing their plans for use of block grant funds distributed by SAMHSA. A technical advisory group convened by SAMHSA was tasked with developing a definition of SMI, which was published in the Federal Register in 1993 (SAMHSA, 1993):
Pursuant to Section 1912(c) of the Public Health Service Act, as amended by Public Law 102-321, “adults with serious mental illness” are defined as the following:
In December 2006, a new technical advisory group was convened by SAMHSA’s Office of Applied Studies (which later became CBHSQ) and the Center for Mental Health Services to solicit recommendations for data collection strategies to address SAMHSA’s legislative requirements. Although the technical advisory group recognized the ideal way to estimate SMI in NSDUH would be to administer a clinical diagnostic interview annually to all adult respondents, this approach was not feasible because of constraints on the interview time and the need for trained mental health clinicians to conduct the interviews. Therefore, the approach recommended by the technical advisory group and adopted by SAMHSA for NSDUH was to utilize short scales in the NSDUH interview to separately measure psychological distress and functional impairment. NSDUH used the resulting data collected from these short scales in a statistical model to predict whether a respondent had mental illness.
To accomplish this, SAMHSA’s CBHSQ initiated a Mental Health Surveillance Study (MHSS) in 2007 as part of NSDUH to develop and implement methods to estimate SMI. Models using the short scales for psychological distress and impairment to predict mental illness status were developed from a subsample of adult respondents who had completed the NSDUH interview and were administered a clinical psychological diagnostic interview soon afterward. For the clinical interview data, people were classified as having SMI if they had a diagnosable mental, behavioral, or emotional disorder in the past 12 months according to the criteria in the Diagnostic and Statistical Manual of Mental Disorders, 4th edition (DSM-IV; APA, 1994) (other than a developmental disorder or SUD) that resulted in substantial functional impairment. This estimation methodology was implemented in the 2008 NSDUH.
The model used for 2021 to predict mental illness was developed for the 2012 NSDUH (subsequently referred to as the “2012 model”). This 2012 model was previously updated from a model developed in 2008 (subsequently referred to as the “2008 model”).
The 2008 model was created from a randomly selected subsample of approximately 1,500 adults in 2008 who had completed the NSDUH interview. Respondents were recruited for a follow-up clinical interview consisting of a diagnostic assessment for mental disorders.72 In order to determine the optimal scale for measuring functional impairment in NSDUH, roughly half of the adult respondents were assigned to receive an abbreviated eight-item version of the WHODAS (Novak et al., 2010), and the other half were assigned to receive the SDS (Leon et al., 1997). The WHODAS was chosen as the impairment scale to be administered in the 2009 and subsequent NSDUHs (Office of Applied Studies, 2009). For more information on the 2008 MHSS design and analysis, see Colpe et al. (2009) and Office of Applied Studies (2009). Information about the 2008 model is available in Appendix B of the Results from the 2012 National Survey on Drug Use and Health: Mental Health Findings (CBHSQ, 2013b) and in Section 3.4.7 of the 2020 Methodological Summary and Definitions report (CBHSQ, 2021a).
Based on the accumulated MHSS clinical data collected from 2008 to 2012, however, SAMHSA determined the 2008 model had some important shortcomings not detected in the original model fitting because of the small sample of clinical interview respondents in 2008. Specifically, estimates of SMI and AMI among young adults based on the 2008 model were higher than the estimates for this age group based on the clinical interview data. In addition, improvements were needed in the weighting procedures for the MHSS clinical data to account better for undercoverage and nonresponse. Only NSDUH respondents in 2008 who answered their surveys in English were eligible for the clinical follow-up, and people with mental illness appeared to be more likely to participate in the follow-up.
Because of these concerns, SAMHSA fit a more accurate model using combined 2008-2012 clinical data for the 2012 model. To reduce bias and improve prediction, mental health-related variables and an age variable were added to the model. In addition, to protect against potential coverage and nonresponse error, alternatives for the weights were applied to the clinical sample data for the model development.
The next sections describe the instruments and items used to measure the variables employed in the 2012 model. Specifically, sections include descriptions of the instrument used to measure mental illness in the clinical interviews, followed by the scales and items in the main NSDUH interviews used as predictor variables in the model (i.e., the K6 and WHODAS total scores, age, MDE, and suicidal thoughts).73 Next, procedures for the MHSS clinical interview sampling and weighting and for developing the 2012 model are described. Section 3.4.6.9 discusses SEs for the mental illness estimates based on the 2012 model. Remaining sections discuss miscellaneous issues for the mental illness variables.
Mental illness was measured in the MHSS clinical interviews using an adapted version of the SCID (First et al., 2002) and was differentiated by the level of functional impairment based on the Global Assessment of Functioning (GAF) scale (Endicott et al., 1976).74 Past year disorders assessed through the SCID included mood disorders (e.g., MDE, manic episode), anxiety disorders (e.g., panic disorder, generalized anxiety disorder, posttraumatic stress disorder), eating disorders (e.g., anorexia nervosa), intermittent explosive disorder, and adjustment disorder. In addition, the presence of psychotic symptoms was assessed. SUDs also were assessed, although these disorders were not used to produce estimates of mental illness.
The SCID and the GAF in combination were considered to be the “gold standard” for measuring mental illness.
The K6 in the main NSDUH interview consists of two sets of six questions in the mental health section for adult respondents. These questions ask adult respondents how frequently they experienced symptoms of psychological distress during two different time periods: (1) during the past 30 days, and (2) if applicable, the 1 month in the past year when they were at their worst emotionally. Respondents were asked about the second time period only if they indicated there was a month in the past 12 months when they felt more depressed, anxious, or emotionally stressed than they felt during the past 30 days. All questions had the same response categories:
The six questions in the K6 scale for the past month are as follows:
In the 2021 NSDUH, all adult respondents with item nonresponse for these psychological distress items had their scores statistically imputed using the modPMN methodology (see Section 2.3.3). Thus, there were no missing values in the 2021 survey for measures of psychological distress (based on the K6 distress scale) used in the mental illness prediction model. Imputation also mitigated potential effects of nonresponse from adult respondents who broke off the interview before or during the mental health section of the interview.
To create the score corresponding to the past month, the imputation-revised values for the six items for the past 30 days (NERVE30, HOPE30, FIDG30, NOCHR30, EFFORT30, and DOWN30) on the K6 scale were recoded from 0 to 4 so that “all of the time” was coded as 4, “most of the time” as 3, “some of the time” as 2, “a little of the time” as 1, and “none of the time” as 0. Summing across the transformed values for responses in these six items resulted in a score with a range from 0 to 24.
If respondents were asked about a month in the past 12 months when they felt more depressed, anxious, or emotionally stressed than they felt during the past 30 days, they were asked comparable K6 items for that particular month in the past 12 months. The imputation and scoring procedures for these K6 items corresponding to the worst month in the past 12 months were the same as those described previously for the past 30 days. The maximum of the two K6 total scores for the past 30 days or past 12 months was used both for MHSS analysis purposes and in the adult respondents’ final data.
An alternative K6 total score was also created from the maximum K6 score. Maximum K6 scores less than 8 were recoded as 0. A maximum score of 8 was recoded as 1, a maximum score of 9 was recoded as 2, and so on, until a score of 24 was recoded as 17 in the alternative score variable. This alternative K6 score was used in the 2012 SMI prediction model because SMI prevalence typically was extremely low for respondents with past year K6 scores of less than 8. The prevalence started increasing only when scores were 8 or greater.
The WHODAS was modified for use in a general population survey such as NSDUH by making minor changes to question wording and reducing its length (Novak, 2007). A subset of eight items was found to capture the information represented in the full 16-item scale with no significant loss of information.
Respondents were asked the WHODAS questions if they reported having at least some symptoms of psychological distress in the past 30 days or in their worst period in the past 12 months at least a little of the time (i.e., their answers yielded a K6 score greater than zero). Approximately 550 respondents in 2021 were administered the WHODAS but did not provide a response to all applicable questions. As for the K6 variables, statistical imputation was used to replace missing data in the WHODAS variables (see Section 2.3.3). Thus, there were no missing values in the 2021 survey for measures of adult SMI and other mental illness measures created from a model using the WHODAS scores. Imputation also mitigated potential effects of nonresponse from adult respondents who broke off the interview before or during the mental health section of the interview.
Respondents were not asked the WHODAS questions if their maximum reported K6 score was zero. Respondents had a maximum unimputed K6 score of zero if they reported that they had all six symptoms of psychological distress “none of the time” in the past 30 days and in their worst period in the past 12 months (if applicable). Respondents also could have a maximum unimputed K6 score of zero because of missing data with no reports of symptoms at least a little of the time. For example, respondents could have answered some of the K6 questions as “don’t know” or “refused” and the remainder as “none of the time.” All K6 questions had missing data if respondents answered all questions as “don’t know” or “refused” or if they broke off the interview before being asked the K6 questions.
Approximately 13,100 adult respondents were skipped out of the WHODAS questions in 2021 because the sum of all reported K6 item scores was zero. However, approximately 1,400 of these respondents were missing at least one of the K6 items and were subsequently imputed to have a maximum K6 score greater than zero. For these respondents whose K6 score was imputed to a value greater than zero, missing data in the skipped WHODAS variables also were statistically imputed.
The imputation-revised values for the eight WHODAS items included in the main NSDUH mental health section of the interview were coded on a 0 to 3 scale, with imputed responses of “no difficulty” coded as 0; “mild difficulty” coded as 1; “moderate difficulty” coded as 2; and “severe difficulty” coded as 3. Some items had an additional category for respondents who did not engage in a particular activity (e.g., they did not leave the house on their own). Respondents who reported they did not engage in an activity were asked a follow-up question to determine whether they did not do so because of emotions, nerves, or mental health. Respondents with an imputation-revised value of “yes” to these follow-up questions were subsequently assigned to the “severe difficulty” category. Respondents with an imputation-revised value of “no” to these follow-up questions were assigned to the “no difficulty” category. Summing across these codes for the eight responses resulted in a total score with a range from 0 to 24.
An alternative WHODAS total score was used in the 2012 SMI prediction model starting from the imputation-revised WHODAS items. Individual item scores of less than 2 were recoded as 0 and item scores of 2 to 3 were recoded as 1. The individual alternative item scores then were summed to yield a total alternative score ranging from 0 to 8. Creation of an alternative version of the WHODAS score assumed a dichotomous measure dividing respondents into two groups (i.e., severely impaired vs. less severely impaired) would fit better than a linear continuous measure in models predicting SMI.
In addition to the K6 and WHODAS scales, the 2012 model included the following measures as predictors of SMI: (1) serious thoughts of suicide in the past year, (2) having a past year MDE, and (3) age. The first two variables were added to the model to decrease the error rate in the predictions (i.e., the sum of the false-negative and false-positive rates relative to the clinical interview results). A recoded age variable reduced the biases in estimates for particular age groups, especially for 18- to 25-year-olds.
All adult respondents in NSDUH were asked the following question in the mental health section about serious thoughts of suicide: “At any time in the past 12 months, that is from [DATEFILL] up to and including today, did you seriously think about trying to kill yourself?” 75 Definitions for MDE in the lifetime and past year periods were based on questions in the adult depression section and are discussed in Section 3.4.7. For the modeling, starting in 2021, missing data from adult respondents for whether they had serious thoughts of suicide or for having a past year MDE were statistically imputed. See the 2021 National Survey on Drug Use and Health (NSDUH) Methodological Resource Book, Section 10: Editing and Imputation Report (CBHSQ, forthcoming b) for specifics on how the adult suicidality and MDE measures were imputed.
For respondents aged 18 to 30, an adjusted age was created by subtracting 18 from the respondent’s current age, resulting in values ranging from 0 to 12. For a respondent aged 18, for example, the adjusted age was 0 (i.e., 18 minus 18), and for a respondent aged 30, the adjusted age was 12 (i.e., 30 minus 18). For respondents aged 31 or older, the adjusted age was assigned a value of 12.
The target annual respondent sample sizes for the MHSS clinical interviews were 1,500 in 2008 (750 of which received the WHODAS and were used in developing the 2008 model), 500 in 2009 and 2010, and 1,500 in 2011 and 2012. Respondent sample sizes were roughly equal across quarters.
A stratified Bernoulli selection process was used in which all eligible NSDUH respondents were given an independent probability of selection into the MHSS based on their strata. In 2008 and the first two quarters in 2009, stratification was based on K6 scores in an attempt to minimize the variance of the estimate for SMI prevalence. In the last two quarters in 2009, stratification attempted to minimize the variance of the AMI prevalence estimate rather than the variance of the SMI estimate. This change reduced the probability a respondent with an extremely large weight would be selected. Starting from 2010, stratification for the MHSS sample incorporated information on functional impairment levels (WHODAS scores) and age in addition to K6 scores. Younger age groups were undersampled for the MHSS clinical sample to reverse the impact of the oversampling of young adults aged 18 to 25 in the main survey (see Section A.1 in Appendix A in the 2012 NSDUH Mental Health Findings report [CBHSQ, 2013b]). This undersampling of younger age groups resulted in a more equally allocated clinical sample by age. More details about the sample design for the MHSS clinical study can be found in the 2012 National Survey on Drug Use and Health Methodological Resource Book, Section 2: Sample Design Report (CBHSQ, 2013a).
Special clinical sample analysis weights were created. Each was the product of the following seven weight components: (1) the NSDUH analysis weight; (2) a coverage adjustment for Hispanics completing the main NSDUH interview in English to account for Hispanics who completed it in Spanish and thus were not eligible for the English-language clinical follow-up interview; (3) the inverse of the selection probability for clinical follow-up; (4) a refusal adjustment to account for NSDUH respondents who were selected for the MHSS but declined to be contacted for the clinical interview; (5) another nonresponse adjustment to account for MHSS nonresponse among NSDUH respondents who had originally agreed to be recontacted for the clinical interview but did not complete the interview; (6) poststratification adjustments to reduce the variance of the resulting estimates by matching the weighted main NSDUH interview sample by age, gender, race/ethnicity, alternative K6 score, alternative WHODAS score, having had serious thoughts of suicide in the past year, and having had an MDE;76 and (7) a yearly scaling factor. The first six weight components were created separately for each year.
The 2012 model was fit by assuming the relationship between SMI and the covariates of the model stayed the same from 2008 through 2012. Because the sample size, sampling allocation, and weight adjustments for the MHSS clinical samples differed across years, gains in statistical efficiency were realized by scaling the weights in each year using the following scaling factors: 12 percent for 2008, 4 percent for 2009, 14 percent for 2010, 35 percent for 2011, and 35 percent for 2012. The scaling factors were determined based on the relative sizes of the estimated variances for estimates of SMI, AMI, and past year MDE made directly from SCID diagnoses.77
The 2012 SMI prediction model was fit with data from 4,912 WHODAS MHSS respondents from 2008 through 2012. The response variable Y equaled 1 when an SMI diagnosis was positive based on the clinical interview; otherwise, Y was 0. Letting X be a vector of the characteristics attached to a NSDUH respondent and letting the probability this respondent had SMI be
, the 2012 SMI prediction model was as follows:
where
refers to the estimate of the SMI response probability
.
These covariates in equation (1) came from the main NSDUH interview data and were statistically imputed:
= Alternative Past Year K6 Score: Past year maximum K6 score of less than 8 recoded as 0; past year maximum K6 score of 8 to 24 recoded as 1 to 17.
= Alternative WHODAS Score: WHODAS item score of less than 2 recoded as 0; WHODAS item score of 2 to 3 recoded as 1, then summed for a score ranging from 0 to 8.
= Serious Thoughts of Suicide in the Past Year: Coded as 1 if “yes”; coded as 0 otherwise.
= Past Year MDE: Coded as 1 if the criteria for past year MDE were met (see Section 3.4.7);78 coded as 0 otherwise.
= Adjusted Age: Coded as age minus 18 if aged 18 to 30; coded as 12 otherwise.A cut point probability
was determined so that if
for a particular respondent, then the respondent was predicted to be SMI positive; otherwise, the respondent was predicted to be SMI negative. The cut point (0.260573529) was chosen so that the weighted numbers of false positives and false negatives in the MHSS dataset were as close to equal as possible. The predicted SMI status for all adult NSDUH respondents was used to compute prevalence estimates of SMI. The estimates of the parameters of the SMI predication model displayed in the equation are shown in Table 3.8.
A second cut point probability (0.0192519810) was determined so that any respondent with an SMI probability greater than or equal to the cut point was predicted to be positive for AMI, and the remainder were predicted to be negative for AMI. The second cut point was chosen so that the weighted numbers of AMI false positives and false negatives were as close to equal as possible.
The 2021 tables and reports show estimates for AMI, SMI, and “AMI excluding SMI.” Adults with AMI excluding SMI currently or at any time in the past year have had a diagnosable mental, behavioral, or emotional disorder resulting in less than substantial impairment in carrying out major life activities (see Appendix A in this report).
For this report and the detailed tables, SEs for mental illness estimates (SMI, AMI, and AMI excluding SMI) were computed using the NSDUH dichotomous variable values without taking into account any variance introduced through using a model based on the clinical subsample data. This ignores the added error resulting from fitting the 2012 SMI model, which can be very large (see the 2012 National Survey on Drug Use and Health: Methodological Resource Book [Section 16a, 2012 Mental Health Surveillance Study: Design and Estimation Report]; CBHSQ, 2014a). These conditional SEs (conditional on the model predictions being correct) are useful when making comparisons across subpopulations (except those involved in modeling) within years because the errors due to model fitting are nearly the same across the estimates being compared.
There are many advantages to using the cut point methodology described in this section to predict the SMI and AMI status for every adult responding to the NSDUH main survey interview. For some analyses, however, these predicted values should not be used. In particular, these predicted values should not be employed in analyses using the mental illness variables in conjunction with variables used or closely related to variables used in the prediction model. Because variables used in the prediction models would be expected to be correlated with the SMI or AMI probabilities, SMI or AMI should not be estimated for the following groups of adults: among people with past year or lifetime MDE; among people with past year suicidal thoughts, suicide plans, or suicide attempts; or among people with particular K6 or WHODAS scores. For details, see the Estimating Mental Illness among Adults in the United States: Revisions to the 2008 Estimation Procedures report (CBHSQ, 2015).
Starting in 2021, the measures used in the mental illness models were all imputed. Therefore, the source variables to create the measures of AMI and SMI had no missing data. The main analysis weight was used to create the 2021 published estimates for AMI, SMI, and other estimates that include AMI or SMI (e.g., use of mental health services in the past year among adults with AMI or SMI).
Two sections related to MDE were included in the 2021 questionnaire: an adult depression and an adolescent depression section. These sections were originally derived from DSM-IV criteria for MDE and remained applicable to the more recent DSM-5 criteria. Consistent with the DSM-5 criteria, NSDUH does not exclude MDEs occurring exclusively in the context of bereavement.
Questions on depression permit estimates to be calculated for the occurrence of MDE in the population and receipt of treatment for MDE. Separate sections were administered to adults aged 18 or older and youths aged 12 to 17. The adult questions were adapted from the depression section of the National Comorbidity Survey Replication (NCS-R), and the questions for youths were adapted from the depression section of the National Comorbidity Survey Replication Adolescent Supplement (NCS-A).79 To make the sections developmentally appropriate for youths, there are minor wording differences in a few questions between the adult and youth sections. Revisions to the questions in both sections were made primarily to reduce their length and to modify the NCS questions, which were interviewer-administered, for self-administration in NSDUH.
According to DSM-5, people are classified as having had an MDE80 in their lifetime if they had at least five or more of nine symptoms nearly every day (except where noted) in the same 2-week period, where at least one of the symptoms is a depressed mood or loss of interest or pleasure in daily activities. These symptoms are as follows:
Unlike the other symptoms listed previously, recurrent thoughts of death or suicidality did not need to have occurred nearly every day.
Respondents who have had an MDE in their lifetime are asked if, during the past 12 months, they had a period of depression lasting 2 weeks or longer while also having some of the other symptoms mentioned. Respondents reporting experiences consistent with their having had an MDE in the past year are asked questions from the SDS to measure the level of functional impairment in major life activities reported to be caused by the MDE in the past 12 months (Leon et al., 1997).
NSDUH measures the nine symptoms associated with MDE as defined in DSM-5 with the following questions. The questions shown are taken from the adult depression section of the 2021 NSDUH questionnaire. A few of the questions in the youth section were modified slightly to use wording more appropriate for youths aged 12 to 17. However, no exclusions were made for MDE caused by medication, alcohol, illicit drugs, or any medical illness.
Starting in 2021, missing data were statistically imputed in variables for whether adult respondents had an MDE in the past 12 months. MDE variables were not statistically imputed for youths aged 12 to 17. Respondents aged 12 to 17 who had missing data for whether they had an MDE in the past 12 months were excluded from the analyses to produce published estimates for the 2021 NSDUH. See Section 3.3.2 for a discussion of the potential bias in estimates because of missing data.
NSDUH also collects data on impairment using the SDS, which is a measure of impairment due to mental health issues in four major life activities or role domains. These four domains are defined separately for adults aged 18 or older and youths aged 12 to 17 to reflect the different roles associated with the two age groups. See Section 3.4.7.1 for details about the questions for adults and Section 3.4.7.2 for details about the questions for youths. Each role domain consists of four questions, and each item uses an 11-point scale ranging from 0 (no interference for adults and no problems for adolescents) to 10 (very severe interference for adults and very severe problems for adolescents). The impairment score is defined as the single highest severity level of role impairment across the four SDS role domains. Ratings greater than or equal to 7 on the scale were considered severe impairment.
In addition to past year MDE, NSDUH shows estimates for past year MDE with severe impairment. Estimates for severe impairment are calculated separately for youths and adults because the four domains are slightly different for the two groups. In 2021, missing data for MDE with severe impairment were statistically imputed for adults but not for youths aged 12 to 17. Respondents aged 12 to 17 who had missing data for impairment were excluded from the analyses to produce published estimates for MDE with severe impairment in the 2021 NSDUH. See Section 3.3.2 for a discussion of the potential bias in estimates because of missing data.
Because variables for lifetime and past year MDE among adults and MDE with severe impairment in the past year were imputed beginning in 2021, the main analysis weight described in Section 2.3.4.1 was used to produce 2021 estimates. For youths aged 12 to 17, the main person-level analysis weight was used to produce estimates of MDE and MDE with severe impairment in the past year because the number of break-offs among youths was minimal.
The questions pertaining to the four domains of functional impairment for adults aged 18 or older are listed below. The scale is shown below for the first domain but applies to all four domains.
The questions pertaining to the four domains of functional impairment for adolescents aged 12 to 17 are listed below. The scale is also shown below for the first domain but applies to all four domains.
Adult respondents aged 18 or older in 2021 were asked up to four questions about perceived recovery from substance use problems or mental health issues. These questions were in the emerging issues section of the questionnaire. Respondents first were asked whether they thought that they ever have had a problem with their own drug or alcohol use. If adult respondents answered “yes,” they were asked whether they considered themselves to be in recovery or to have recovered from their own problem with drug or alcohol use. These first two questions on recovery from a substance use problem were followed by a set of two similar questions asking adult respondents whether they have ever had a problem with their own mental health and, if so, whether they considered themselves to be in recovery or to have recovered from their own mental health problem.
These perceived recovery estimates were included in tables and reports for the 2021 NSDUH. Estimates of perceived recovery were reported in the 2021 Detailed Tables among (1) adults who reported ever having a substance use problem or mental health issue and (2) all adults, regardless of whether they perceived themselves ever to have had a problem. To generate estimates among the total adult population, adults who reported not having a problem were classified as not being in recovery or having recovered from a problem. Respondents were excluded from substance use or mental health analyses if they had unknown information for whether they ever had a substance use problem or mental health issue, respectively. Respondents were also excluded from analyses if they had unknown information for whether they perceived themselves to be in recovery or to have recovered from their respective problem (e.g., if respondents reported ever having had a substance use problem but did not know or refused to report whether they perceived themselves to be in recovery or to have recovered from their substance use problem). For a discussion on how procedures for handling missing data may bias estimates, see Section 3.3.2.
Consistent with the discussion in Section 3.3.4, data users are reminded that these estimates are based on self-reports. Specifically, these estimates reflect adults’ perceptions of whether they had substance use or mental health problems, but not necessarily the clinical assessments of medical or mental health professionals or the internal consistency of respondents’ answers. In addition, data on adults’ perceptions of whether they had a problem with their substance use or mental health and whether they perceived themselves to have recovered or to be in recovery from these problems were not edited relative to data in other sections of the interview for substance use, SUDs, substance use treatment, mental health issues, or the receipt of mental health services (see Section 2.3.2). Therefore, perceptions may seem to be inconsistent with substance use and mental health data from earlier sections of the interview.
The emerging issues section occurred in the 2021 NSDUH interview after the mental health and adult depression sections. Also, the perceived recovery variables were not imputed for 2020. Therefore, 2021 estimates for perceived recovery were created using the break-off analysis weight described in Section 2.3.4.2.
Questions on the receipt of medication-assisted treatment (MAT) for alcohol and for opioids (heroin or prescription pain relievers) were included in the emerging issues section of the 2021 questionnaire. These questions asked about the receipt of any MAT for alcohol or opioids in the past 12 months, specific medications used, and the frequency of use of specific medications in the past 12 months. MAT was defined as medication prescribed by a doctor or other health professional to help reduce or stop the use of alcohol or opioids.
In 2021, NSDUH respondents aged 12 or older who reported that they ever used alcohol and received any treatment in the past 12 months for their use of illicit drugs or alcohol were asked whether a doctor or other health professional prescribed them medication in the past 12 months to help reduce or stop their use of alcohol. Questions on MAT for opioid misuse were asked if respondents aged 12 or older reported ever using heroin or ever misusing prescription pain relievers and reported receiving any treatment in the past year for their use of illicit drugs or alcohol. These respondents were asked whether a doctor or other health professional prescribed them medication in the past 12 months to help reduce or stop their use of heroin, misuse of prescription pain relievers, or both. Respondents also were informed that MAT for opioid misuse differed from medications given to stop a drug overdose.
MAT estimates appear in tables and reports for the 2021 NSDUH. These estimates show the receipt of any MAT for alcohol, for opioids, and for either alcohol or opioids. The 2021 Detailed Tables also report estimates of MAT for alcohol use among people with an alcohol use disorder and estimates of MAT for opioid misuse among people with an opioid use disorder.
Because the MAT questions were asked only of respondents who reported they received treatment in the past 12 months for their use of illicit drugs or alcohol, respondents who did not receive substance use treatment in their lifetime or in the past 12 months for their use of illicit drugs or alcohol were classified as not having received MAT. Similarly, respondents who never used alcohol were classified as not having received MAT for their use of alcohol. Respondents who never used heroin and never misused prescription pain relievers were classified as not having received MAT for their misuse of opioids.
Respondents could have missing data for their receipt of MAT for the following reasons:
For the MAT estimates in the detailed tables, respondents with missing data for receipt of MAT were classified as though they had not received MAT (i.e., zero filled). This method also was used for handling missing data for other substance use treatment measures reported in the detailed tables (see Section 3.4.4). However, some of these respondents with missing data could have received MAT in the past 12 months. Therefore, the zero fill method will cause a negative bias in the estimates (see Section 3.3.2).
The emerging issues section occurred in the 2021 NSDUH interview after the mental health and adult depression sections. The MAT variables in the emerging issues section were not statistically imputed for 2021. Therefore, 2021 estimates for the receipt of MAT were created using the break-off analysis weight described in Section 2.3.4.2.
The 2021 NSDUH included questions in the emerging issues section of the questionnaire to measure vaping with e-cigarettes or other vaping devices of any substance, vaping of nicotine or tobacco, vaping of marijuana, and vaping of flavoring without nicotine or other substances added. The 2021 Detailed Tables and 2021 Key Substance Use and Mental Health Indicators report present estimates for these categories for vaping (CBHSQ, 2022j, 2022i). Missing data for all the vaping measures were statistically imputed.
All respondents in 2021 were asked whether they had ever, even once, vaped anything with an e-cigarette or other vaping device. The examples given for the possible devices used were vape pens, personal vaporizers, or mods. The examples given for substances that people could have vaped were nicotine or tobacco, marijuana, flavoring, or other substances. If respondents reported that they ever vaped anything with an e-cigarette or other vaping device, then they were asked how long it has been since they last vaped anything with an e-cigarette or other vaping device (i.e., within the past 30 days, more than 30 days ago but within the past 12 months, or more than 12 months ago).
Respondents who reported that they vaped anything in their lifetime were asked whether they ever vaped nicotine or tobacco with an e-cigarette or other vaping device. As for questions about vaping of any substance, respondents who reported that they ever vaped nicotine or tobacco were asked how long it had been since they last vaped nicotine or tobacco. Questions for the last time respondents vaped nicotine or tobacco were tailored according to their reports of when they last vaped any substance. This tailoring of questions was designed to reduce the opportunity for respondents to provide answers for when they last vaped nicotine or tobacco that were inconsistent with their reports of when they last vaped any substance. The tailoring of recency questions for vaping of nicotine or tobacco was as follows:
The NSDUH definition of the use of tobacco products has included the use of cigarettes, cigars, smokeless tobacco, or pipe tobacco. For 2021, aggregate measures were created and presented in NSDUH tables and reports that include the use of tobacco products (as defined previously) or nicotine vaping. Respondents who used tobacco products or vaped nicotine in their lifetime were classified for this aggregate measure as having used tobacco products or having vaped nicotine. Measures for the use of tobacco products or nicotine vaping in the lifetime, past year, or past month periods were created according to the most recent time when respondents used tobacco products or vaped nicotine. Because the measures for the most recent use of tobacco products and most recent nicotine vaping were imputed, aggregate measures for the use of tobacco products or nicotine vaping had no missing data.
Questions about vaping marijuana were added to the emerging issues section of the 2021 NSDUH questionnaire. Respondents who reported that they vaped anything were asked whether they ever vaped marijuana with a vaping device. Additionally, respondents who answered yes to ever vaping marijuana were then asked how long it had been since they last vaped marijuana with a vaping device. Similar to the nicotine vaping questions, the response options that were available to respondents in the recency questions for vaping of marijuana depended on when respondents reported that they last vaped any substance, to reduce inconsistent responses among this set of questions.
To maintain consistent measures across years where possible, a general principle of editing is not to edit across interview sections (except in situations where answers to questions in a previous section govern skip logic in a later section). However, the introduction to the marijuana section of the interview did not mention the use of marijuana with a vaping device as one of the ways people could use marijuana. Therefore, respondents might not have thought about vaping marijuana when they answered the earlier marijuana questions. For this reason, SAMHSA decided that data from these marijuana vaping questions should be incorporated into the marijuana use measures and related measures that include marijuana beginning with the 2021 NSDUH. If respondents reported that they did not use marijuana in the marijuana section of the questionnaire but they later reported that they vaped marijuana, they were considered to have used marijuana in their lifetime and in the applicable recency period. See Section 2.3.2 for additional details about the editing of the marijuana data.
In the 2021 NSDUH, questions about vaping of flavoring were added to the emerging issues section of the questionnaire. Respondents who reported that they vaped anything were asked whether they ever vaped only flavoring without nicotine or other substances added. Respondents who reported that they ever vaped only flavoring were asked how long it had been since they last vaped only flavoring. Similar to the nicotine vaping and marijuana vaping questions, the response options that were available to respondents in the recency questions for vaping of only flavoring depended on reports of when respondents reported that they last vaped any substance, to reduce inconsistent responses among this set of questions.
Synthetic cannabinoids and synthetic cathinones are human-made chemicals with properties similar to naturally occurring chemicals in plants. Synthetic cannabinoids are similar to chemicals found in the marijuana plant. For this reason, these drugs are sometimes called “synthetic marijuana” or “fake weed.” They can be contained in plant material that is later smoked. They are also sold as liquids to be vaporized (i.e., vaped) and inhaled in e-cigarettes and other devices (NIDA, 2020a). The 2021 Detailed Tables and 2021 Key Substance Use and Mental Health Indicators report present estimates for the use of synthetic marijuana (CBHSQ, 2022j, 2022i).
Synthetic cathinones are CNS stimulants that are chemically related to cathinone, a substance found in the khat plant. These substances can be marketed as “bath salts” or “flakka” (NIDA, 2020b). Several synthetic cannabinoids and synthetic cathinones have been categorized as Schedule I controlled substances, meaning that they have no currently accepted medical use and have a high potential for abuse (U.S. Drug Enforcement Administration, 2020b). The 2021 Detailed Tables and 2021 Key Substance Use and Mental Health Indicators report present estimates for the use of synthetic stimulants (CBHSQ, 2022j, 2022i).
For simplicity, the 2021 NSDUH questionnaire asked respondents about their use of “synthetic marijuana” rather than asking specifically about synthetic cannabinoids. The questionnaire also included the slang terms “fake weed,” “K2,” and “Spice” for questions about synthetic marijuana. Respondents aged 12 or older were asked whether they ever used synthetic marijuana or fake weed and, if so, how long it had been since they last used it.
Missing data for the lifetime use of synthetic marijuana were statistically imputed (see Section 2.3.3). Data for the most recent use of synthetic marijuana were statistically imputed if respondents had missing data for lifetime use (and, therefore, also for the most recent use) and were statistically imputed to be lifetime users. Data for the most recent use of synthetic marijuana also were statistically imputed if respondents reported lifetime use, but they did not report when they last used it.
For simplicity, the 2021 NSDUH questionnaire asked respondents about their use of “synthetic stimulants” rather than asking specifically about synthetic cathinones. The questionnaire also included the slang terms “bath salts” and “flakka” for questions about synthetic stimulants. Respondents aged 12 or older were asked whether they ever used synthetic stimulants, also called “bath salts” or “flakka,” and, if so, how long it had been since they last used them.
Missing data for the lifetime use of synthetic stimulants were statistically imputed (see Section 2.3.3). Data for the most recent use of synthetic stimulants were statistically imputed if respondents had missing data for lifetime use (and, therefore, also for the most recent use) and were statistically imputed to be lifetime users. Data for the most recent use of synthetic stimulants also were statistically imputed if respondents reported lifetime use, but they did not report when they last used it.
CNS stimulants are a group of drugs that include cocaine, methamphetamine, and prescription stimulants. These drugs act in similar ways to stimulate the brain. They produce stimulant effects, such as increased alertness, wakefulness, or energy. They also can produce physical side effects of rapid or irregular heartbeat or increased blood pressure and body temperature (NIDA, 2018b, 2019, 2021a).
An aggregate measure for CNS stimulant misuse was created for inclusion of estimates in the 2021 Detailed Tables and 2021 Key Substance Use and Mental Health Indicators report (CBHSQ, 2022j, 2022i). Because this aggregate measure includes the misuse of prescription stimulants in addition to the use of cocaine or methamphetamine, it was defined as CNS stimulant misuse.
CNS stimulant misuse data for 2021 were available for the past year and past month, and data for any use of CNS stimulants were available for the past year. Because of potential measurement issues for the lifetime misuse of prescription drugs (see Section 4.4.3), lifetime estimates for CNS stimulant misuse and any use were not presented in tables and reports for the 2021 NSDUH. Measures for CNS stimulant misuse in the past year or past month periods and any use of CNS stimulants in the past year were created according to the most recent time when respondents used or misused these substances. Because the measures were imputed for cocaine use, methamphetamine use, and prescription stimulant misuse for the past year and past month, the aggregate measures for CNS stimulant misuse in those periods had no missing data for 2021. Similarly, the aggregate measure for any CNS stimulant use in the past year had no missing data because the measure for any past year use of prescription stimulants was imputed. Section 3.4.3.2 also describes the creation of measures for CNS stimulant use disorder.
In response to the COVID-19 pandemic, healthcare providers (including behavioral healthcare providers) turned to virtual (telehealth) services (i.e., delivery of healthcare services over the phone or Internet) as a means of delivering services while also limiting in-person contact that could spread COVID-19 (U.S. Department of Health and Human Services, 2021a). Options for behavioral healthcare providers to be reimbursed for providing virtual (telehealth) services were expanded during the COVID-19 pandemic to include services provided over the phone using only audio (U.S. Department of Health and Human Services, 2021b).
Questions were included in the 2021 questionnaire on the provision of virtual (telehealth) services for substance use treatment, medical care, and mental health care. For each type of service, respondents were asked whether they received service “over the phone, by email, or through video calling.” Respondents were not instructed specifically to exclude texting or app-based services. The 2021 Detailed Tables and 2021 Key Substance Use and Mental Health Indicators report present estimates for the receipt of virtual services (CBHSQ, 2022j, 2022i). See Appendix A for definitions for these measures.
For the use of mental health services in the past year, adolescents aged 12 to 17 and adults aged 18 or older were asked separately about their use of services in the past year in specific settings, including the use of virtual mental health services. Adolescents were asked about the use of services in specialty or nonspecialty settings (see Appendix A for definitions) or the use of virtual mental health services; virtual mental health services were not classified as services in either specialty or nonspecialty settings. Adults were asked about the use of mental health services in inpatient or outpatient locations, the use of prescription medication that was prescribed to treat a mental or emotional condition, and the use of virtual mental health services. Aggregate estimates were created for the receipt of mental health services in the past year among adolescents and adults in 2021 that included the use of virtual services in addition to the use of services in these other locations. Aggregate estimates were also created that excluded the use of virtual services.
For substance use treatment in the past year, respondents who ever used illicit drugs or alcohol and reported that they received substance use treatment in their lifetime were asked whether they received substance use treatment in the past year, regardless of where they received treatment. If respondents reported that they received substance use treatment in any location in the past year, they were asked about the specific locations where they received treatment, including virtual substance use treatment. As noted in Section 3.4.4, receipt of virtual substance use treatment was not considered to be substance use treatment at a specialty facility.
The 2021 NSDUH included separate sets of questions asking adults aged 18 or older and adolescents aged 12 to 17 whether they had serious thoughts of suicide, made a suicide plan, or attempted suicide in the past 12 months. All adult and adolescent respondents in 2021 were asked whether they made a suicide plan or attempted suicide regardless of whether they reported that they had serious thoughts of suicide in the past 12 months. Respondents who reported that they made a suicide attempt were asked whether they received medical attention or stayed overnight in the hospital because of their suicide attempt. The 2021 Detailed Tables and 2021 Key Substance Use and Mental Health Indicators report present estimates for the suicidal thoughts and behavior among adults and adolescents (CBHSQ, 2022j, 2022i).
In addition, follow-up questions were asked of adults or youths reporting suicidal thoughts or behavior. These follow-up questions asked whether the suicidal thoughts or behavior were because of the COVID-19 pandemic. For example, if respondents reported that they had serious thoughts of suicide in the past year, they were asked whether this was because of the COVID-19 pandemic.
The mental health section of the NSDUH questionnaire included questions about suicidal thoughts and behavior among adults. Beginning in 2021, the variables for suicidal thoughts and behavior among adults were statistically imputed, so these variables had no missing data for 2021. Estimates for suicidal thoughts and behavior among adults in the past year were created for 2021 using the standard analysis weight described in Section 2.3.4.2.
Questions about adolescents’ suicidal thoughts and behaviors in the past 12 months were included in the youth mental health service utilization section of the 2021 NSDUH questionnaire. Unlike the questions for adults, the questions about suicidal thoughts and behavior among adolescents included response choices for “I’m not sure” and “I don’t want to answer,” in addition to standard response choices for “yes” and “no.” Adolescent respondents also could choose these response choices for “I’m not sure” and “I don’t want to answer” instead of using function keys (as is the practice elsewhere in the interview) for answers of “don’t know” or “refused,” respectively.
Estimates for suicidal thoughts and behavior among adolescents in tables and reports for 2021 included estimates for “I’m not sure,” and “I don’t want to answer,” in addition to estimates for “yes” and “no.” Responses of “don’t know” were grouped with “I’m not sure,” and refusals were grouped with “I don’t want to answer.” Thus, measures for suicidal thoughts and behavior among adolescents were not statistically imputed for 2021, but adolescent respondents who did not know or refused to report whether they had suicidal thoughts or behavior in the past year were not excluded from analyses. However, adolescents who broke off the interview before reaching these questions were excluded from the analyses.
The 2021 estimates for suicidal thoughts and behavior among adolescents were created using the main analysis weights, with no adjustment because of break-offs. As discussed in Section 2.3.4.2, review of the 2021 NSDUH data indicated that a small number of adolescents aged 12 to 17 broke off the interview before they reached the youth mental health service utilization section where the questions were located for suicidal thoughts and behavior among adolescents.
As previously noted, adults and adolescents who reported suicidal thoughts and behavior in the past year were asked whether these suicidal thoughts and behaviors were because of the COVID-19 pandemic. Variables for suicidal thoughts and behavior among adults because of the COVID-19 pandemic were imputed for 2021. Therefore, estimates for suicidal thoughts and behavior among adults because of the COVID-19 pandemic were created using the main analysis weight described in Section 2.3.4.2. Estimates for suicidal thoughts and behavior among adolescents because of COVID-19 were not imputed in 2021. Nevertheless, these estimates for adolescents were created using the main analysis weight because a small number of adolescents aged 12 to 17 broke off the interview before they reached the COVID-19 section of the interview.
Because of widespread interest in the effects of the COVID-19 pandemic on substance use and mental health, questions were included in the 2021 NSDUH that asked respondents how the pandemic affected these and related aspects of their lives. Questions were included on the following topics related to the COVID-19 pandemic in the United States:
The 2021 Detailed Tables and 2021 Key Substance Use and Mental Health Indicators report present estimates for these topics (CBHSQ, 2022j, 2022i).
Questions about these topics related to the COVID-19 pandemic occurred in the 2021 NSDUH questionnaire after the mental health and adult depression sections. Also, the variables for perceived effects of the COVID-19 pandemic were not imputed for 2021. Therefore, estimates for perceived effects of the COVID-19 pandemic were created using the break-off analysis weight described in Section 2.3.4.2.
In addition, measures for suicidal thoughts and behavior among adults and adolescents because of the COVID-19 pandemic are discussed in Section 3.4.14. That section also discusses the handling of missing data for these suicidality measures.
| Main Effects | Two-Way Interactions1 |
|---|---|
| Age Group | Age Group × Gender |
| 12-17 | (e.g., males aged 12 to 17) |
| 18-25 | |
| 26-34 | Hispanic Origin × Age Group |
| 35-49 | (e.g., Hispanics or Latinos aged 18 to 25) |
| 50-64 | |
| 65 or Older | Age Group × Geographic Region |
| Collapsed Age Group Categories from Above2 | (e.g., people aged 12 to 25 in the Northeast) |
| Gender | Gender × Hispanic Origin |
| Male | (e.g., not Hispanic or Latino males) |
| Female | |
| Hispanic Origin | Hispanic Origin × Race (White, Non-White Others) |
| Hispanic or Latino | (e.g., not Hispanic or Latino Whites) |
| Not Hispanic or Latino | |
| Race3 | |
| White | |
| Black or African American | |
| Others4 | |
| Geographic Region | |
| Northeast | |
| Midwest | |
| South | |
| West | |
| Education (Aged 18 or Older) | |
| Less than High School | |
| High School Graduate | |
| Some College/Associate’s Degree | |
| College Graduate | |
NOTE: The alternative standard error (SE) estimation method for the estimated number of people (totals), , is applied when the domain size estimates, , are among those forced to match their respective U.S. Census Bureau or American Community Survey (ACS) population estimates through the weight calibration process.NOTE: The alternative SE estimation method does not affect the SEs for the corresponding means and proportions. These latter SEs are calculated directly in SUDAAN® (RTI International, 2013), whereas the alternative SE estimation method is computed outside of SUDAAN using the formula provided in the first note. NOTE: This table shows only the domains and domain combinations used in the Results from the 2021 National Survey on Drug Use and Health: Detailed Tables (Center for Behavioral Health Statistics and Quality [CBHSQ], 2022j) and Key Substance Use and Mental Health Indicators in the United States: Results from the 2021 National Survey on Drug Use and Health report (CBHSQ, 2022i). Other domains and domain combinations (omitted here) also use this alternative SE estimation method, but they are not included in these specific reports or tables. For example, methodological studies or special requests often include a wider variety of domains and survey years. This variation requires the SE method to be assessed for each individual analysis. For a detailed list of domains for NSDUH forced to match their respective U.S. Census Bureau or ACS population estimates through the weight calibration process, see the 2021 National Survey on Drug Use and Health (NSDUH) Methodological Resource Book, Section 11: Person-Level Sampling Weight Calibration report (CBHSQ, forthcoming c). NOTE: The domains using the alternative SE estimation method for calculating the SE of the estimated number of people (total) are the same for both the main analysis weight and the break-off analysis weight (see Section 2.3.4 of this report for more details about these two weights). 1 Unless otherwise noted, the domains for the two-way interactions are the same as the main-effect domains (including the collapsed age categories). Two-way interactions involving age group include the main-effect and collapsed age group categories. If age groups are listed in the two-way interaction columns, then only those age groups can be collapsed to form broader age categories. 2 Main-effect age group categories shown in the table can be collapsed to form broader age group categories (e.g., 12 or older, 50 or older, 18 to 49, 26 to 49). Collapsed main-effect age group categories and two-way interactions with other main-effect demographic or geographic domains shown (e.g., males aged 50 or older) also use the alternative SE estimation method because the collapsed main effects will sum to the census totals for the category being defined. However, broader age groups that include only a subset of the main-effect age groups (e.g., 12 to 20, 21 or older, 15 to 44), age groups finer than the main-effect age groups (e.g., 12 to 13, 18 to 20), or two-way interactions of these types of collapsed age categories with other main-effect domains (e.g., females aged 15 to 44) should not use the alternative SE estimation method. 3 Race is included as a main effect in this table for completeness; however, racial groups presented include all people within a given racial category, regardless of whether they are Hispanic or not Hispanic. In contrast, all other groups presented in the detailed tables are indented under the “Non-Hispanic” ethnicity row heading. For example, the domain for Whites in the detailed tables is actually non-Hispanic Whites and is therefore a two-way interaction. Thus, any additional domains crossed with non-Hispanic Whites (e.g., Whites aged 18 to 25) represent three-way interactions not using the alternative SE estimation method. 4 The “Others” category is an aggregate category that includes people in racial groups other than White and Black or African American, regardless of whether they are Hispanic or not Hispanic. These racial groups include American Indian and Alaska Native, Native Hawaiian or Other Pacific Islander, Asian, and Two or More Races collectively. This aggregate group is not reported in the 2021 Detailed Tables or 2021 Key Substance Use and Mental Health Indicators report (CBHSQ, 2022j, 2022i). Source: SAMHSA, Center for Behavioral Health Statistics and Quality, National Survey on Drug Use and Health, 2021. |
|
| Estimate | Suppress if: |
|---|---|
Prevalence rate, , with nominal sample size, n, and design effect, deff![]() |
(1) The estimated prevalence rate, , is < .00005 or > .99995, or(2) when , or when , or(3) Effective n < 68, where , or(4) n < 100. Note: The rounding portion of this suppression rule for prevalence rates will produce some estimates rounded at one decimal place to 0.0 or 100.0 percent but are not suppressed. |
| Estimated number (numerator of ) |
The estimated prevalence rate, , is suppressed.Note: In some instances when is not suppressed, the estimated number may appear as a 0. This means the estimate is greater than 0 but less than 500 (estimated numbers are shown in thousands). |
| Means not bounded between 0 and 1 (e.g., mean age at first use), , with nominal sample size, n |
(1) , or(2) n < 10. |
| deff = design effect; RSE = relative standard error; SE = standard error. NOTE: Starting in 2020 for confidentiality protection, survey sample sizes greater than 100 were rounded to the nearest 10, and sample sizes less than 100 were not reported (i.e., are shown as “<100” in tables). Source: SAMHSA, Center for Behavioral Health Statistics and Quality, National Survey on Drug Use and Health, 2021. |
|
| Screening Result | Sample Size 2021 | Weighted Percentage 2021 |
|---|---|---|
| Total Sample | 1,138,827 | 100.00 |
| Ineligible Cases | 117,111 | 9.60 |
| Eligible Cases | 1,021,716 | 90.40 |
| Ineligibles | 117,111 | 9.60 |
| Vacant | 13,258 | 13.40 |
| Not a Primary Residence | 2,411 | 3.17 |
| Not a Dwelling Unit | 2,305 | 2.24 |
| All Military Personnel | 467 | 0.38 |
| Other, Ineligible1 | 98,670 | 80.81 |
| Eligible Cases | 1,021,716 | 90.40 |
| Screening Complete | 220,743 | 22.21 |
| No One Selected | 113,165 | 11.55 |
| One Selected | 62,562 | 6.32 |
| Two Selected | 45,016 | 4.34 |
| Screening Not Complete | 800,973 | 77.79 |
| No One Home/No Contact Made | 205,673 | 20.04 |
| Respondent Unavailable/Web Nonrespondent | 486,884 | 45.67 |
| Physically/Mentally Incapable | 1,217 | 0.13 |
| Language Barrier - Hispanic | 2,571 | 0.28 |
| Language Barrier - Other | 1,780 | 0.22 |
| Refusal | 80,486 | 8.83 |
| Other, Access Denied2 | 21,492 | 2.53 |
| Other, Eligible | 542 | 0.04 |
| Segment Not Accessible | 0 | 0.00 |
| Screener Not Returned | 65 | 0.01 |
| Fraudulent Case | 263 | 0.04 |
| Electronic Screening Problem | 0 | 0.00 |
| 1 Examples of “Other, Ineligible” cases are those in which all residents lived in the dwelling unit for less than half of the calendar quarter and dwelling units listed in error. 2 “Other, Access Denied” includes all dwelling units to which the field interviewer was denied access, including locked or guarded buildings, gated communities, and other controlled access situations. Source: SAMHSA, Center for Behavioral Health Statistics and Quality, National Survey on Drug Use and Health, 2021. |
||
| Final Interview Code | 12 or Older Sample Size |
12 or Older Weighted Percentage |
12 to 17 Sample Size |
12 to 17 Weighted Percentage |
18 or Older Sample Size |
18 or Older Weighted Percentage |
|---|---|---|---|---|---|---|
| Total | 152,215 | 100.00 | 35,427 | 100.00 | 116,788 | 100.00 |
| 70 - Interview Complete | 69,850 | 46.24 | 13,270 | 38.40 | 56,580 | 47.03 |
| 71 - No One at Dwelling Unit/Web Nonrespondent | 26,815 | 13.93 | 9,357 | 23.90 | 17,458 | 12.93 |
| 72 - Respondent Unavailable | 9,085 | 5.91 | 2,168 | 6.78 | 6,917 | 5.83 |
| 73 - Break-Off | 1,002 | 0.76 | 12 | 0.06 | 990 | 0.83 |
| 74 - Physically/Mentally Incapable | 1,287 | 1.47 | 253 | 0.84 | 1,034 | 1.53 |
| 75 - Language Barrier - Hispanic | 583 | 0.58 | 72 | 0.23 | 511 | 0.62 |
| 76 - Language Barrier - Other | 343 | 0.50 | 44 | 0.13 | 299 | 0.54 |
| 77 - Refusal | 36,534 | 28.56 | 4,493 | 13.72 | 32,041 | 30.06 |
| 78 - Parental Refusal | 5,506 | 1.40 | 5,506 | 15.28 | 0.00 | |
| 91 - Fraudulent Case | 30 | 0.03 | 14 | 0.02 | 16 | 0.03 |
| Other1 | 1,179 | 0.62 | 237 | 0.65 | 942 | 0.62 |
| NOTE: Some eligible and selected people at the household screening stage were later determined to be ineligible based on information obtained at the interviewing stage. These ineligible people are not included in the table. 1 “Other” includes eligible person moved, data not received from field, too dangerous to interview, access to building denied, computer problem, and interviewed wrong household member. Source: SAMHSA, Center for Behavioral Health Statistics and Quality, National Survey on Drug Use and Health, 2021. |
||||||
| Demographic Characteristic | Selected People 2021 |
Completed Interviews 2021 |
Weighted Response Rate 2021 |
|---|---|---|---|
| Total | 152,215 | 69,850 | 46.24% |
| Age | |||
| 12-17 | 35,427 | 13,270 | 38.40% |
| 18-25 | 37,181 | 16,538 | 43.01% |
| 26+ | 79,607 | 40,042 | 47.63% |
| Gender | |||
| Male | 74,289 | 31,873 | 43.27% |
| Female | 77,926 | 37,977 | 49.04% |
| Race/Ethnicity | |||
| Hispanic | 27,426 | 11,441 | 40.48% |
| Non-Hispanic, White | 92,634 | 43,465 | 47.53% |
| Non-Hispanic, Black | 16,215 | 7,796 | 50.09% |
| Non-Hispanic, All Other Races | 15,940 | 7,148 | 43.52% |
| Region | |||
| Northeast | 26,406 | 11,847 | 46.81% |
| Midwest | 39,122 | 17,817 | 45.58% |
| South | 48,813 | 23,465 | 48.25% |
| West | 37,874 | 16,721 | 43.16% |
| County Type | |||
| Large Metropolitan | 69,261 | 31,273 | 45.47% |
| Small Metropolitan | 57,248 | 26,418 | 46.72% |
| Nonmetropolitan | 25,706 | 12,159 | 48.23% |
| NOTE: Estimates are based on demographic information obtained from screener data and are not consistent with estimates on demographic characteristics presented in the Results from the 2021 National Survey on Drug Use and Health: Detailed Tables (Center for Behavioral Health Statistics and Quality [CBHSQ], 2022j). Source: SAMHSA, Center for Behavioral Health Statistics and Quality, National Survey on Drug Use and Health, 2021. |
|||
| Criterion1 | Alcohol | Marijuana | Cocaine | Heroin | Hallucinogens | Inhalants | Methamphetamine | Pain Relievers, Use but Not Misuse |
Pain Relievers, Misuse |
Tranquilizers, Use but Not Misuse |
Tranquilizers, Misuse |
Stimulants, Use but Not Misuse |
Stimulants, Misuse |
Sedatives, Use but Not Misuse |
Sedatives, Misuse |
|---|---|---|---|---|---|---|---|---|---|---|---|---|---|---|---|
| 1: Substance is often taken in larger amounts longer than intended |
• | • | • | • | • | • | • | • | • | • | • | • | • | • | • |
| 2: Unsuccessful efforts to cut down/control use | • | • | • | • | • | • | • | • | • | • | • | • | • | • | • |
| 3: A great deal of time is spent obtaining, using, recovering |
• | • | • | • | • | • | • | • | • | • | • | • | • | • | • |
| 4: Craving/strong urge to use | • | • | • | • | • | • | • | • | • | • | • | • | • | • | • |
| 5: Recurrent use resulting in failure to fulfill major role obligations at work/school/home |
• | • | • | • | • | • | • | • | • | • | • | • | • | • | • |
| 6: Continued use despite social problems | • | • | • | • | • | • | • | • | • | • | • | • | • | • | • |
| 7: Important social/occupational/recreational activities given up or reduced because of use |
• | • | • | • | • | • | • | • | • | • | • | • | • | • | • |
| 8: Recurrent use in physically hazardous situations | • | • | • | • | • | • | • | • | • | • | • | • | • | • | • |
| 9: Continued use despite physical, psychological problems |
• | • | • | • | • | • | • | • | • | • | • | • | • | • | • |
| 10: Increased amount of substance is needed to achieve same effect |
• | • | • | • | • | • | • | – | • | – | • | – | • | – | • |
| 11a: Withdrawal symptoms2 | • | • | • | • | – | – | • | – | • | – | • | – | • | – | • |
| 11b: The same or related substance is taken to avoid withdrawal symptoms |
• | • | • | • | – | – | • | – | • | – | • | – | • | – | • |
| • = criterion applies; – = criterion does not apply. DSM-5 = Diagnostic and Statistical Manual of Mental Disorders, 5th edition. 1 The criterion wording is based on the 2021 NSDUH questions. 2 Withdrawal symptoms and requirements differ by substance. Source: SAMHSA, Center for Behavioral Health Statistics and Quality, National Survey on Drug Use and Health, 2021. |
|||||||||||||||
| Substance, Past Year Use or Misuse | Substance Use Disorder |
Alcohol Use Disorder |
Drug Use Disorder |
Illicit Drug Use Disorder1 |
|---|---|---|---|---|
| Alcohol | • | • | – | • |
| Marijuana | • | – | • | • |
| Cocaine | • | – | • | • |
| Heroin | • | – | • | • |
| Hallucinogens | • | – | • | • |
| Inhalants | • | – | • | • |
| Methamphetamine | • | – | • | • |
| Prescription Pain Relievers, Any Use2 | • | – | • | – |
| Use but Not Misuse | • | – | • | – |
| Misuse | • | – | • | • |
| Prescription Tranquilizers, Any Use2 | • | – | • | – |
| Use but Not Misuse | • | – | • | – |
| Misuse | • | – | • | • |
| Prescription Stimulants, Any Use2 | • | – | • | – |
| Use but Not Misuse | • | – | • | – |
| Misuse | • | – | • | • |
| Prescription Sedatives, Any Use2 | • | – | • | – |
| Use but Not Misuse | • | – | • | – |
| Misuse | • | – | • | • |
| Opioids, Any Use3 | • | – | • | – |
| Misuse4 | • | – | • | • |
| Central Nervous System Stimulants, Any Use5 | • | – | • | – |
| Misuse6 | • | – | • | • |
| • = included; – = not included. 1 Use but not misuse of prescription drugs is not considered to be illicit drug use. 2 Any use includes people who used but did not misuse prescription drugs or people who misused prescription drugs in the past year. If a substance use disorder definition applies to any use of prescription drugs, it also applies to people who used but did not misuse prescription drugs or who misused prescription drugs. 3 Any use of heroin or prescription pain relievers in the past year. A “use but not misuse” category is not shown because use but not misuse does not apply to heroin. 4 Any use of heroin or misuse of prescription pain relievers in the past year. 5 Any use of cocaine, methamphetamine, or prescription stimulants in the past year. A “use but not misuse” category is not shown because use but not misuse does not apply to cocaine or methamphetamine. 6 Any use of cocaine or methamphetamine or misuse of prescription stimulants in the past year. Source: SAMHSA, Center for Behavioral Health Statistics and Quality, National Survey on Drug Use and Health, 2021. |
||||
| Variable | Beta | Beta SE | T Statistic | P Value | DF | Wald P Value1 |
|---|---|---|---|---|---|---|
| WHODAS Sample (2008A-2012) | ||||||
| Intercept | −5.9726640 | 0.3201 | −18.6586 | 0.0000 | ||
| Alt PY K6 | 0.0873416 | 0.0248 | 3.5247 | 0.0009 | 1 | 0.0009 |
| Alt WHODAS | 0.3385193 | 0.0349 | 9.7034 | 0.0000 | 1 | 0.0000 |
| PY Suicidal Thoughts | 1.9552664 | 0.2164 | 9.0342 | 0.0000 | 1 | 0.0000 |
| PY MDE | 1.1267330 | 0.2196 | 5.1308 | 0.0000 | 1 | 0.0000 |
| Age1830 | 0.1059137 | 0.0244 | 4.3380 | 0.0001 | 1 | 0.0001 |
| Age1830 = recoded age variable; Alt = alternative; DF = degrees of freedom; K6 = Kessler-6, a six-item psychological distress scale; MDE = major depressive episode; PY = past year; SE = standard error; WHODAS = eight-item World Health Organization Disability Assessment Schedule. NOTE: Alt PY K6: past year K6 score of < 8 recoded as 0; past year K6 score of 8 to 24 recoded as 1 to 17. NOTE: Alt WHODAS: WHODAS item score of < 2 recoded as 0; WHODAS item score of 2 to 3 recoded as 1, then summed for a score ranging from 0 to 8. NOTE: PY suicidal thoughts: coded as 1 if respondent had serious thoughts of suicide in the past year; coded as 0 otherwise. NOTE: PY MDE: coded as 1 if the criteria for past year MDE were met; coded as 0 otherwise. NOTE: Age1830: coded as age minus 18 if aged 18 to 30; coded as 12 otherwise. 1 The Wald p value is obtained from the overall model fitting. Source: SAMHSA, Center for Behavioral Health Statistics and Quality, National Survey on Drug Use and Health, 2008-2012. |
||||||
Data from the National Survey on Drug Use and Health (NSDUH) have consistently shown marijuana to be the most commonly used illicit drug in the United States, followed by the misuse of prescription psychotherapeutic drugs (prescription pain relievers, tranquilizers, stimulants, and sedatives). Prescription pain relievers were also the most commonly misused prescription drugs asked about in NSDUH. As shown in the Key Substance Use and Mental Health Indicators in the United States: Results from the 2021 National Survey on Drug Use and Health report, 61.2 million people aged 12 or older were estimated to have used illicit drugs in the past year, including 52.5 million people who used marijuana, 14.3 million who misused prescription psychotherapeutic drugs, and 8.7 million who misused prescription pain relievers (Center for Behavioral Health Statistics and Quality [CBHSQ], 2022i).
Provisional Centers for Disease Control and Prevention (CDC) data through October 2021 suggest that the number of overdose deaths involving opioids accelerated in 2020 (Ahmad et al., 2022). Published information from the CDC for other years indicated that the drug overdose death rate for stimulants with abuse potential (e.g., methamphetamine, amphetamines, methylphenidate) increased from 2012 to 2019 (Hedegaard et al., 2020). In 2017, the benzodiazepine drugs alprazolam (e.g., Xanax®), clonazepam (e.g., Klonopin®), and diazepam (e.g., Valium®) were among the top 15 drugs involved in overdose deaths, and alprazolam was among the top 10 drugs involved in overdose deaths in all 10 U.S. Department of Health and Human Services (HHS) regions (Hedegaard et al., 2019).
The NSDUH interview has been designed to obtain the most complete and accurate information possible on the use and misuse of prescription drugs in the United States. For the 2021 NSDUH, the Substance Abuse and Mental Health Services Administration (SAMHSA) decided to present only 2021 estimates and not compare 2021 estimates with those from prior years. The 2020 National Survey on Drug Use and Health (NSDUH): Methodological Summary and Definitions (CBHSQ, 2021a) provides background information on the redesign of the prescription drug questions for the 2015 NSDUH.
The 2021 NSDUH included questions about four categories of prescription psychotherapeutic drugs: pain relievers, tranquilizers, stimulants, and sedatives. Respondents were first asked whether they used any drug from a series of specific prescription drugs in the past 12 months for each of the prescription psychotherapeutic drug categories. To aid respondents in recalling whether they used a specific prescription drug in the past 12 months, electronic images of pills or other forms of the drugs (where applicable) were shown to respondents on the computer screen. These images can be found in the 2021 National Survey on Drug Use and Health (NSDUH): Prescription Drug Images for the 2021 Questionnaire (CBHSQ, 2022h). Respondents who did not report use in the past 12 months of any specific prescription psychotherapeutic drug within a category (e.g., prescription pain relievers) were asked whether they ever, even once, used any prescription psychotherapeutic drug within that category (e.g., any prescription pain reliever). Respondents who reported use of prescription psychotherapeutics in any of these four psychotherapeutic drug categories in the past 12 months or the lifetime period were classified as users of any prescription psychotherapeutic drug.
To identify past year misusers of prescription psychotherapeutic drugs, respondents who reported that they used specific prescription psychotherapeutic drugs in the past 12 months were shown a list of the drugs they used in the past 12 months. For each drug used, respondents were asked whether they used it in the past 12 months “in any way not directed by a doctor” (i.e., misuse). If respondents reported misuse of one or more specific drugs within a psychotherapeutic drug category in the past 12 months, they were asked whether they misused any drug in that category (e.g., prescription pain relievers) in the past 30 days. This question was used to estimate past month or “current” misuse. Respondents who reported (1) any use of prescription psychotherapeutics in a category in the past 12 months but no misuse in the past 12 months or (2) any use in their lifetime but not in the past 12 months were asked whether they ever, even once, misused any prescription psychotherapeutic drug within that category (e.g., any prescription pain reliever). Respondents who reported misuse in their lifetime were identified as having misused prescription psychotherapeutic drugs in their lifetime but not in the past 12 months. Respondents who reported misuse of prescription psychotherapeutics in any of these four psychotherapeutic drug categories in the past 30 days, past 12 months, or in the lifetime period were classified as having misused any prescription psychotherapeutic drug.
NSDUH reports and tables do not refer to “prescription-type” psychotherapeutic drugs because questions about the use of methamphetamine are asked separately from questions about the use and misuse of prescription psychotherapeutic drugs. Instead, NSDUH refers to “prescription psychotherapeutic drugs” or “prescription drugs.”
The Controlled Substances Act (CSA) of 1970 gives authority to the U.S. Drug Enforcement Administration within the U.S. Department of Justice to place controlled substances into “schedules” (CSA, 2022). Schedules are defined according to factors such as (1) a substance’s potential for abuse, (2) the state of current scientific knowledge regarding a drug, (3) risks to the public health, or (4) the potential for physiological or psychological dependence. In principle, the classification of prescription drugs into these schedules could affect the availability of prescription drugs for misuse.
Because of the greater risks associated with the drugs in Schedule II, the prescribing of these drugs is more tightly restricted and regulated than is the prescribing of drugs in Schedules III or IV (U.S. Food and Drug Administration [FDA], 2017).
Table 4.1 shows the subtypes of specific pain relievers in the 2021 NSDUH questionnaire according to their CSA schedule numbers. Figure 4.1 also shows these pain reliever subtypes and the specific pain relievers for each subtype.82 All of the pain reliever subtypes listed in Table 4.1 are prescription opioids, which are substances that act in the central nervous system (CNS) to reduce the perception of pain. As their name suggests, opioids include drugs found naturally in the opium poppy Papaver somniferum, such as morphine and codeine. Opioids also include drugs chemically similar to these naturally occurring substances but are manufactured in the laboratory (e.g., hydrocodone, fentanyl) (National Institute on Drug Abuse [NIDA], 2021b; U.S. Drug Enforcement Administration, 2020a).
Questions in the 2021 NSDUH questionnaire for prescription pain relievers were used to define the following 11 specific subtypes of opioid pain relievers:
Respondents also were asked whether they used or misused “any other” prescription pain reliever in the past 12 months (i.e., besides the ones they were already asked about). Respondents who reported they misused other pain relievers in the past 12 months were asked to specify the names of the other pain relievers they misused. Although all of the pain reliever subtypes listed above are opioids, respondents could specify they misused other pain relievers that are not opioids, such as nonsteroidal anti-inflammatory drugs not classified as controlled substances (e.g., prescription-strength ibuprofen). Section 4.3 discusses implications of respondents’ ability to specify that other pain relievers they misused in the past 12 months were not opioids.
As noted previously, most of the pain relievers in the NSDUH questionnaire are in the more stringently controlled Schedule II. Exceptions are products containing tramadol (Schedule IV); codeine plus acetaminophen (Schedule III), such as Tylenol® with codeine 3 or 4; and buprenorphine (Schedule III). Respondents were reminded that Tylenol® with codeine 3 or 4 was not the same as over-the-counter Tylenol®.
Table 4.2 shows the subtypes of tranquilizers in the 2021 NSDUH questionnaire according to their CSA schedule numbers. Figure 4.2 also shows these tranquilizer subtypes and the specific tranquilizers for each subtype. Tranquilizers are usually prescribed to relax people, relieve anxiety, or relax muscle spasms.
Questions for specific prescription tranquilizers were used to define the following broad subtypes of prescription tranquilizers (not counting other tranquilizers):
Benzodiazepine tranquilizers were further categorized into the following four subtypes:
Muscle relaxants were further categorized into subtypes for (1) cyclobenzaprine and (2) Soma®.
Respondents also were asked whether they used or misused “any other” prescription tranquilizer in the past 12 months (i.e., besides the ones they were already asked about). Respondents who reported they misused other tranquilizers in the past 12 months were asked to specify the names of the other tranquilizers they misused.
Several of the tranquilizers in the 2021 NSDUH questionnaire are in the less restrictive Schedule IV. However, cyclobenzaprine (also known as Flexeril®) is not classified by the U.S. Drug Enforcement Administration as a controlled substance (i.e., other than requiring a prescription). Although cyclobenzaprine is not scheduled as a controlled substance, it is classified as a muscle relaxant. As shown in Table 4.2, another muscle relaxant in the questionnaire (Soma®) is a controlled substance. Despite cyclobenzaprine not being a controlled substance, the label for Flexeril® indicates that the drug may enhance the effects of alcohol and other CNS depressants.83 The FDA-required “Drug Abuse and Dependence” section of the product label for Flexeril® indicates that similarities between this drug and tricyclic antidepressants require that certain withdrawal symptoms be considered when Flexeril® is administered.
As discussed in Section 4.1.5, other benzodiazepines are prescribed as sedatives. Although both tranquilizers and sedatives cause drowsiness, including tranquilizers and sedatives that are benzodiazepines, a distinction between these drug categories is that tranquilizers are prescribed for anxiety relief or to relieve muscle spasms, whereas sedatives are prescribed specifically for the relief of insomnia. In particular, benzodiazepine drugs prescribed as tranquilizers typically are metabolized more slowly than benzodiazepines prescribed as sedatives.84,85 The rate of metabolism determines the duration and intensity of a drug’s pharmacological effect on the body.
Because benzodiazepines are chemically similar regardless of whether they are prescribed as tranquilizers or sedatives, estimates for the use and misuse of any benzodiazepine in the past 12 months are included in 2021 NSDUH reports and tables. Issues related to the measurement of any use and misuse of benzodiazepines are discussed further in Section 4.5.
Table 4.3 shows the subtypes of stimulants in the 2021 NSDUH questionnaire according to their CSA schedule numbers. Figure 4.3 also shows these stimulant subtypes and the specific stimulants for each subtype.
Stimulants can be prescribed for multiple reasons, including treatment of attention-deficit/hyperactivity disorder (ADHD), weight reduction or control, or promoting wakefulness because of sleepiness associated with conditions such as narcolepsy or sleep apnea. Thus, unlike the other prescription drug categories, the intended purpose of prescribing stimulants is not always apparent from the name of the category. In contrast, the reason for prescribing pain relievers, tranquilizers, or sedatives is implied in the category name (i.e., pain relief, anxiety control, or sedation to relieve insomnia, respectively). For this reason, some of the subtypes of stimulants for 2021 shown in Table 4.3 and in Figure 4.3 refer to the condition for which the drugs are prescribed.
Questions in the 2021 NSDUH for specific prescription stimulants were used to define the following broad subtypes of prescription stimulants (not counting other stimulants):
Respondents also were asked whether they used or misused “any other” prescription stimulant in the past 12 months (i.e., besides the ones they were already asked about). Respondents who reported they misused other stimulants in the past 12 months were asked to specify the names of the other stimulants they misused.
The amphetamines and stimulants containing methylphenidate that are primarily prescribed for the treatment of ADHD are in the more restrictive Schedule II. Stimulants in Table 4.3 that are prescribed for weight control are in Schedules III or IV.
As noted previously, methamphetamine is not included as a prescription stimulant in NSDUH unless the prescription form of methamphetamine (Desoxyn®) was specified as some other stimulant respondents had misused in the past year. However, this drug was mentioned only rarely in 2021 as some other drug respondents injected (but not as some other stimulant respondents misused).86 Because Desoxyn® is chemically similar to other prescription amphetamines (e.g., Adderall®), it will be classified as an amphetamine (Table 4.3) if it is specified in future years as some other stimulant respondents misused.
Table 4.4 shows the subtypes of sedatives in the 2021 NSDUH questionnaire according to their CSA schedule numbers. Figure 4.4 also shows these sedative subtypes and the specific sedatives for each subtype. Sedatives are prescribed to relieve insomnia.
Questions in the 2021 NSDUH for specific prescription sedatives were used to define the following broad subtypes of prescription sedatives (not counting other sedatives):
Benzodiazepine sedatives were further categorized into the following three subtypes:
Respondents also were asked whether they used or misused “any other” prescription sedative in the past 12 months (i.e., besides the ones they were already asked about). Respondents who reported they misused other sedatives in the past 12 months were asked to specify the names of the other sedatives they misused.
Most of the sedatives in the 2021 NSDUH questionnaire are in the less restrictive Schedule IV. However, some barbiturates are in Schedule II (Seconal®) or Schedule III (Butisol®). As noted in Section 4.1.3 on tranquilizers, the benzodiazepines prescribed as sedatives for the relief of insomnia (e.g., Halcion®) typically have a shorter duration of action compared with benzodiazepines prescribed for the treatment of anxiety (e.g., Xanax®).
The variables used to estimate any use and misuse in the past year for the overall categories of prescription pain relievers, tranquilizers, stimulants, and sedatives underwent statistical imputation to account for item nonresponse and, therefore, had no missing data (Section 2.3.3). Past year initiation variables for prescription drug misuse and substance use disorder (SUD) variables for prescription drugs also were imputed (see Sections 2.3.3, 3.4.2, and 3.4.3). However, prescription drug variables for the following estimates in NSDUH reports and tables did not undergo statistical imputation and, therefore, had missing data:
Respondents with missing data for the main reason for the last misuse and for the source of the last prescription drug misused in a prescription drug category were excluded from analyses to produce estimates of these outcomes. Bias may result when respondents with missing data are excluded from an analysis. For population totals (i.e., estimated numbers of people with a given characteristic), a negative bias will always occur if there are missing values in the domain variables, the outcome variable, or both. For the resulting outcomes (e.g., numbers of people who obtained the last prescription drug they misused from a particular source), this negative bias can yield estimates lower than the true population total.87 When population proportions are estimated for these two measures, there may or may not be bias, and the bias can be negative or positive. The direction and magnitude of the bias for proportions depend on how different the item respondents are from the item nonrespondents with respect to the outcome of interest.
In addition, respondents could have missing data for whether they used or misused specific subtypes of prescription drugs in the past year. For example, respondents were presented with a list of prescription pain relievers containing hydrocodone and were asked to report which, if any, of these they had used in the past 12 months. Except in special situations, respondents who answered “don’t know” or “refused” when presented with this list would have missing data for the past year use of hydrocodone products. In turn, these respondents were not asked whether they misused specific hydrocodone products in the past year.88
Beginning in 2021, respondents with missing values in variables pertaining to most subtypes of prescription drugs were excluded from analyses. Exceptions were variables for the past year use and misuse of fentanyl products and for any benzodiazepine; these variables were statistically imputed. Statistical imputation replaced the “zero imputation” method that had been used for prescription drug subtype variables. For zero imputation, missing values were coded as “no use” or “no misuse” in the past 12 months as part of data processing. Use of the zero imputation method was discontinued in 2021 for the prescription subtype variables because assuming nonuse (or no misuse) among respondents with missing data can introduce a negative bias in the estimates (see Section 3.3.2). Excluding respondents with missing data for prescription drug subtype variables was adopted because weighted imputation rates due to missing data were low for most prescription drug variables (see Table 2.3). In addition, respondents with missing data were excluded from both the numerators and denominators of estimates, whereas the zero imputation method retained these respondents with missing data in the denominators (but not the numerators).
Additional prescription drug variables for the following measures were edited but not imputed:
Published estimates based on these edited variables were not included in reports and tables for the 2021 NSDUH, but these variables will be available in the 2021 National Survey on Drug Use and Health Public Use File Codebook (CBHSQ, 2022g). Therefore, users of the 2021 NSDUH data have the option to decide how to handle missing data in analyses with these edited prescription drug variables. Potential biases associated with missing data discussed in this section and in Section 3.3.2 will apply to analyses using these edited variables.
The opioid pain relievers described in Section 4.1.2 are available in the United States by prescription as controlled substances. As opioids, however, they can produce the same kinds of adverse effects as heroin or other illegally manufactured opioids. People who misuse prescription opioids can develop an opioid use disorder or can overdose, sometimes fatally. According to the SUD criteria from the Diagnostic and Statistical Manual of Mental Disorders, 5th edition (DSM-5; American Psychiatric Association, 2013), people who are prescribed opioids for pain relief and take them under medical supervision also can develop opioid use disorder.89 As noted in Section 4.1.2, most prescription opioids in the NSDUH questionnaire are in the more stringently controlled Schedule II category because of their high potential for abuse that can lead to severe psychological or physiological dependence.
NSDUH respondents were asked about their use and misuse of prescription pain relievers rather than being asked specifically about their use and misuse of prescription opioids. Respondents were more likely to understand the term “pain relievers” rather than “opioids” because “pain relievers” indicates the purpose for which the drugs are likely to be taken. In contrast to “pain relievers,” the term “opioids” could be too sophisticated for respondents at a 6th grade reading level. This term also would require respondents to know the chemical classification of a prescription drug.
The 2021 NSDUH questionnaire has included questions about 39 specific prescription pain relievers that fall into 11 opioid pain reliever subtypes (see Section 4.1.2 and Table 4.1). As noted in Section 4.1.2, however, respondents also were asked whether they used or misused any other prescription pain reliever in the past 12 months. Respondents who reported any use of other pain relievers in the past 12 months were not asked to report the names of the other drugs they used. In contrast, respondents who reported the misuse of any other pain reliever in the past 12 months were asked to type the names of those other drugs.
However, the general prescription pain reliever category includes prescription drugs that are not opioids, such as prescription strengths of nonsteroidal anti-inflammatory drugs (e.g., prescription-strength ibuprofen or naproxen). Therefore, if NSDUH respondents reported using or misusing other prescription pain relievers in the past 12 months, these other pain relievers might not be opioids.
Another consideration in differentiating between the use or misuse of prescription pain relievers and prescription opioids is that if clinicians prescribe fewer opioids over time in response to changing treatment guidelines for patients with chronic pain (Dowell et al., 2016), then NSDUH respondents could increasingly use or misuse other prescription pain relievers that were nonopioids. Furthermore, nonopioid drugs such as gabapentin (brand name Neurontin®) that are prescribed “off label”90 for pain relief may have abuse potential, especially among people with a history of opioid misuse (Buttram, 2018; Buttram et al., 2017; Havens, 2018; Smith et al., 2016). In 2017, gabapentin also was among the top 15 drugs involved in overdose deaths nationally and was among the top 10 drugs in HHS Region 4, which consists of eight states primarily in the southern United States (Hedegaard et al., 2019).91
For this reason, published NSDUH estimates of the misuse of prescription pain relievers that include the any other prescription pain reliever category are not completely synonymous with the use and misuse of prescription opioids. However, analyses of 2021 NSDUH data were conducted to assess whether respondents reported any use or misuse of prescription pain relievers that are prescription opioids or whether there was some uncertainty about the pain relievers being opioids. If respondents reported the misuse of any other prescription pain reliever in the past year, the other drugs that respondents specified that they misused provide more information on whether respondents misused opioids or nonopioids.
NSDUH respondents who reported the misuse of only any other prescription pain reliever are still counted in NSDUH estimates of prescription pain reliever misuse, regardless of whether the other drugs they misused are opioids or nonopioids. NSDUH also publishes estimates of past year opioid misuse, which is defined as the use of heroin or the misuse of prescription pain relievers in the past 12 months. Therefore, a small percentage of published opioid misuse estimates can be attributed to respondents who explicitly reported the misuse of only nonopioids.
In an analysis of 2021 NSDUH data for the misuse of prescription pain relievers in the past year, respondents who reported the misuse of pain relievers in any of the 11 prescription opioid subtypes in the NSDUH questionnaire were counted as having misused prescription opioids; these respondents misused prescription opioids regardless of whether they also reported the misuse of other pain relievers. If respondents reported the misuse of only other prescription pain relievers in the past year, the drugs that respondents specified were reviewed for whether they were prescription opioids or nonopioids. However, respondents also could specify that they did not know the names of other pain relievers they misused, or they could refuse to specify the other pain relievers they misused. Respondents also could give a nonspecific answer for their misuse of other pain relievers (e.g., “painkillers,” with no other information). These responses of “don’t know,” “refused,” or nonspecific use of other pain relievers were assumed to be potential reports of prescription opioid misuse. Respondents were assumed to have misused only nonopioids if they explicitly reported the misuse of only nonopioid drugs, without responses of “don’t know,” “refused,” or nonspecific other pain relievers for additional other pain relievers that they misused. For simplicity, respondents who were statistically imputed to have misused prescription pain relievers in the past year without providing information about specific pain relievers they misused also were assumed to have misused prescription opioids.
Based on these assumptions, 3.8 percent of people who misused any prescription pain reliever in the past year misused only other pain relievers and specified only nonopioid drugs as the other drugs they misused.92,93 Among the entire population aged 12 or older in 2021, 3.1 percent misused prescription pain relievers in the past year. An estimated 2.9 percent of people aged 12 or older in 2021 misused a prescription opioid in the past year, including (but not limited to) any of the 11 subtypes of prescription opioids described in Section 4.1.2. Thus, the large majority of the misuse of prescription pain relievers for the 2021 NSDUH consisted of the misuse of prescription opioids.
In the Results from the 2021 National Survey on Drug Use and Health: Detailed Tables (CBHSQ, 2022j) and the 2021 Key Substance Use and Mental Health Indicators report (CBHSQ, 2022i), the categories for the misuse of prescription pain relievers and the use of heroin were combined into an overall category for opioid misuse. An estimated 3.3 percent of people aged 12 or older in 2021 misused prescription pain relievers or used heroin in the past year. If people were excluded who misused only nonopioid prescription pain relievers (i.e., and did not also use heroin), then the past year opioid misuse estimate for 2021 would decrease to 3.1 percent.
Among all people classified as past year opioid misusers in 2021, however, only 3.6 percent unambiguously misused only nonopioid pain relievers; that is, more than 96 percent of classified past year opioid misusers were assumed to have misused a prescription opioid pain reliever or heroin. Although people who misused only nonopioid pain relievers but also used heroin in the past year would still be classified as opioid misusers, this pattern did not occur in the 2021 data. Thus, for the overall category of any opioid misuse in the past year, the large majority of people were assumed to have misused prescription opioids, used heroin, or to have misused or used both.
Beginning with the 2021 NSDUH, respondents who reported any use of prescription pain relievers in the past year were asked to report symptoms of pain reliever use disorder. Therefore, the 2021 Detailed Tables included estimates for any use of opioids in the past year. Any use of opioids was defined as any use of prescription pain relievers or heroin in the past year. As noted previously, however, any use of prescription pain relievers in the past year was not necessarily synonymous with any use of prescription opioids in the past year.
Therefore, analyses were conducted to assess the overlap in 2021 between any past year use of prescription pain relievers and any past year use of prescription opioids. Respondents who reported the past year use of pain relievers in any of the 11 prescription opioid subtypes in the NSDUH questionnaire were counted as having used prescription opioids for any reason in the past year; these respondents used prescription opioids regardless of whether they also reported the use of other pain relievers. In addition, respondents were assumed to have used prescription opioids in the past year if they were assigned a status of having used prescription pain relievers in the past year through statistical imputation but did not report the use of other pain relievers in that period. These respondents were assumed to have used prescription opioids through a process of deduction because questions about the use of specific pain relievers applied to prescription opioids.
As noted previously, however, respondents who reported any use of other pain relievers in the past 12 months were not asked to report the names of the other drugs they used. Consequently, information was not available to assess whether any past year use of only “other” prescription pain relievers involved the use of opioids or only nonopioid drugs. Therefore, when respondents reported the use of only other prescription pain relievers and they definitely did not use pain relievers in any of the 11 prescription opioid subtypes,94 the conservative approach was to assume that the other prescription pain relievers were all nonopioid drugs. In addition, an “unknown opioid pain reliever use” category was created for respondents who reported the past year use of other prescription pain relievers, but they also had missing data for the past year use of specific pain relievers in any of the 11 prescription opioid subtypes; it was unknown whether these respondents might have used a prescription opioid in the past year.
Based on these assumptions, 84.0 percent of people who used any prescription pain reliever in the past year used one or more pain relievers in the 11 subtypes of prescription opioids described in Section 4.1.2, 15.3 percent used only other pain relievers and were considered to have used only nonopioid drugs, and 0.6 percent had an unknown status for the past year use of prescription opioids. Among the entire population aged 12 or older in 2021, 25.6 percent used prescription pain relievers for any reason in the past year. An estimated 21.5 percent of people aged 12 or older in 2021 used any of the 11 subtypes of prescription opioids, 3.9 percent were assumed to have used only nonopioids, and 0.2 percent had an unknown status for past year opioid use. Thus, the large majority of the use of prescription pain relievers for the 2021 NSDUH consisted of the use of prescription opioids in the 11 subtypes of prescription opioids in the NSDUH questionnaire. Nevertheless, about 15 percent of past year users of prescription pain relievers may not have used prescription opioids.
However, in the absence of information about the specific other pain relievers that respondents used in the past year, the assumption that all other pain relievers were nonopioids may be overly stringent. As for the misuse of other pain relievers, respondents could report that they used other pain relievers in the past year but not know the specific other pain relievers they used. Some of these other pain relievers could have been prescription opioids.
Even if respondents reported any past year use of only “other” prescription pain relievers, they will still be classified as past year opioid users if they also reported heroin use in the past year. However, factoring in reports of heroin use in the past year did not appreciably change the estimates of any past year use of opioids compared with the estimates in the preceding section for any past year use of prescription opioids.
Among people aged 12 or older in 2021, 25.7 percent used heroin or used prescription pain relievers for any reason in the past year, and 21.6 percent used heroin or a known prescription opioid. Among past year users of heroin or prescription pain relievers, 84.1 percent definitely used an opioid. As noted in the preceding section, 84.0 percent of past year users of prescription pain relievers used a prescription opioid.
Analyses that were described previously indicated that reports of the use and misuse of prescription pain relievers could include drugs that are not opioids. However, NSDUH questions for pain reliever use disorder assume that people had a disorder related to the use or misuse of prescription opioids. The potential for people to be misclassified as having an opioid use disorder when they may not have used or misused prescription opioids will depend on whether these people reported two or more pain reliever use disorder symptoms in the past year. See Section 3.4.3 for information on how pain reliever use disorder is defined and the list of symptoms.
Therefore, analyses examined whether people aged 12 or older in 2021 who had a pain reliever use disorder in the past year also used or misused prescription opioids in that period. Assumptions from Section 4.3.4 for whether people used prescription opioids in the past year were applied to reports of pain reliever use disorder for any past year use of prescription pain relievers. Similarly, assumptions from Section 4.3.2 for whether people misused prescription opioids in the past year were applied to reports of pain reliever use disorder for the past year misuse of prescription pain relievers.
Among people aged 12 or older who had a pain reliever use disorder in the past year based on any use of prescription pain relievers in the past year, 91.6 percent had used a prescription opioid, 7.8 percent were assumed not to have used a prescription opioid, and 0.6 percent were classified as unknown for the past year use of prescription opioids. Among the population aged 12 or older, 1.8 percent had a pain reliever use disorder in the past year based on any past year use of prescription pain relievers. An estimated 1.6 percent of people had a pain reliever use disorder and used prescription opioids in the past year. An estimated 0.1 percent of people had a pain reliever use disorder, but they were assumed not to have used prescription opioids in the past year. Fewer than 0.1 percent of people had a pain reliever use disorder and were classified as unknown for the past year use of prescription opioids.95
Among people aged 12 or older who had a pain reliever use disorder in the past year based on the misuse of prescription pain relievers in the past year, 95.7 percent misused a prescription opioid, and 1.2 percent were assumed not to have misused a prescription opioid. Among the population aged 12 or older, 0.7 percent had a pain reliever use disorder in the past year based on the past year misuse of prescription pain relievers. In addition, 0.7 percent of people had a pain reliever use disorder and misused prescription opioids. Fewer than 0.1 percent of people had a pain reliever use disorder and were assumed not to have misused opioids in the past year.
Therefore, the potential for respondents to report the use or misuse of drugs that are not prescription opioids had a minimal impact on estimates of opioid use disorder for percentages among the total population aged 12 or older. However, the potential for misclassification of nonopioid users as having opioid use disorder will be greater for percentages among past year users or misusers of prescription pain relievers. Nevertheless, the large majority of people aged 12 or older in 2021 who had a pain reliever use disorder in the past year consisted of users or misusers of prescription opioids.
Drugs defined in NSDUH as tranquilizers or sedatives have a number of important features in common.
The Multum Lexicon® database of drugs has a category for “anxiolytics, sedatives, and hypnotics” that includes drugs defined in NSDUH as tranquilizers or sedatives (National Center for Health Statistics, 2022). Because of these similarities, reports and tables for the 2021 NSDUH include estimates for the misuse of any tranquilizer or sedative.
The following measures for the misuse of tranquilizers or sedatives were included in reports or tables for the 2021 NSDUH and in the data file:
Respondents were classified as having misused prescription tranquilizers or sedatives in the past 12 months if they reported the misuse of prescription tranquilizers, prescription sedatives, or both in that period. A similar principle applied to the classification of respondents as having misused tranquilizers or sedatives in the past 30 days.
As previously noted, respondents who reported that they misused other tranquilizers in the past 12 months were asked to specify the names of the other tranquilizers they misused. Similarly, respondents who reported that they misused other sedatives in that period were asked to specify the names of the other sedatives they misused. Consequently, respondents could specify a prescription tranquilizer (e.g., Xanax®) as some “other sedative” they misused, or vice versa. Consistent with the principle discussed in Section 2.3.2.1, if respondents specified the misuse of a prescription tranquilizer as some other sedative they had misused, these data for the misuse of other sedatives were not used to edit the data for the use and misuse of tranquilizers in that section of the interview.
However, the reporting of prescription tranquilizers as other sedatives or the reporting of prescription sedatives as other tranquilizers did not affect the creation of the aggregate measures for the misuse of prescription tranquilizers or sedatives in the past year or past month. For example, if respondents reported in the sedatives section that they misused Ambien® in the past 12 months and also specified the misuse of a tranquilizer as some other sedative they misused in that period, then they still would be classified as past year misusers for the combined category of tranquilizers or sedatives. Because these respondents reported the misuse of more than one drug in the sedatives section, they would have been asked about the misuse of “prescription sedatives” in the past 30 days.97 If these respondents answered “yes” to the question about the misuse of prescription sedatives in the past 30 days, then they would still be classified as past month misusers for the combined tranquilizer or sedative category, regardless of whether a drug they misused in that period was technically a tranquilizer.
Beginning in 2021, respondents were classified as having a tranquilizer or sedative use disorder in the past 12 months if they had a tranquilizer use disorder related to any use of prescription tranquilizers in the past year, a sedative use disorder related to any use of prescription sedatives in the past year, or both disorders. The SUD criteria for these substances are described in Section 3.4.3.
The following estimates for the use or misuse of any tranquilizer or sedative were not created for the 2021 Detailed Tables or reports:
As discussed in Section 3.3.4.2, the emphasis on past year misuse of specific prescription drugs has appeared to result in underreporting of lifetime (but not past year) misuse of prescription psychotherapeutic drugs. For this reason, NSDUH tables and reports do not present estimates of lifetime use or misuse of prescription drugs, including lifetime use or misuse of any tranquilizer or sedative.
In addition, the potential underreporting of lifetime (but not past year) misuse could result in some people being misclassified as having initiated the misuse of any prescription tranquilizer or sedative in the past year, when in fact they first misused any prescription tranquilizer or sedative more than 12 months prior to the interview date (Section 3.4.2.2). Therefore, aggregate estimates were not created for the 2021 NSDUH for the initiation of misuse of any tranquilizer or sedative.
For example, people who first misused prescription sedatives in the past 12 months but who first misused prescription tranquilizers more than 12 months prior to the interview date would be a past year initiate for the misuse of sedatives. These people would not be past year initiates for the misuse of any prescription tranquilizer or sedative because they had already misused tranquilizers more than 12 months ago. Because of the potential for respondents to underreport lifetime misuse of prescription psychotherapeutic drugs (including tranquilizers or sedatives), however, lifetime (but not past year) misusers of prescription tranquilizers could be misclassified as past year initiates for the misuse of tranquilizers or sedatives if they reported past year initiation of sedatives but failed to report their lifetime misuse of tranquilizers. A similar situation would apply to respondents who initiated the misuse of tranquilizers in the past year but failed to report their lifetime misuse of sedatives.
Aggregate estimates for the frequency of misuse of tranquilizers or sedatives in the past 30 days were not created because these data are not mutually exclusive for respondents who misused both tranquilizers and sedatives in that period. Specifically, respondents who reported the misuse of both tranquilizers and sedatives in the past 30 days were asked to report the number of days they misused each particular category of prescription drugs in that period. However, reports of (1) the number of days respondents misused prescription tranquilizers and (2) the number of days respondents misused prescription sedatives in the past 30 days cannot be summed to produce a combined estimate for the total number of days respondents misused tranquilizers or sedatives because respondents could have misused both prescription tranquilizers and sedatives on the same day.
As noted in Sections 4.1.3, 4.1.5, and 4.4, prescription drugs categorized as benzodiazepines can be prescribed as either tranquilizers or sedatives. The benzodiazepines listed in Tables 4.2 and 4.4 are classified as Schedule IV controlled substances. Regardless of whether benzodiazepine prescriptions are prescribed as tranquilizers or sedatives, therefore, these drugs have the potential to produce physical or psychological dependence. Because benzodiazepines are CNS depressants, they cause drowsiness and can impair motor skills important for tasks such as operating a motor vehicle or machinery. People also can overdose on benzodiazepines, especially when taken in combination with other CNS depressants such as opioids (NIDA, 2018a, 2022).
Among the total population, there was about a tenfold increase from 1999 to 2017 in the number of overdose deaths involving benzodiazepines. Although the number of overdose deaths involving benzodiazepines declined between 2017 and 2019, the number increased in 2020 to its highest level (NIDA, 2022). As noted previously, some benzodiazepines were among the top 15 drugs involved in overdose deaths in 2017 (Hedegaard et al., 2019).
Therefore, estimates were included in 2021 NSDUH reports and tables for the use and misuse of any benzodiazepine in the past 12 months, regardless of whether benzodiazepines were classified as tranquilizers or sedatives. The next section discusses the creation of measures from the NSDUH data for any benzodiazepine use and misuse.
Respondents were classified as having used any benzodiazepine tranquilizer or sedative in the past 12 months if they reported the use of one or more of the benzodiazepines shown in Figures 4.2 and 4.4. As noted in Section 4.2, variables for the past year use or misuse of any benzodiazepine were statistically imputed for 2021 (see Section 2.3.3).
Respondents who did not report using the specific benzodiazepines included in the tranquilizers section or sedatives section in the past 12 months but specified a benzodiazepine as one of the other tranquilizers or other sedatives they misused also were classified as having used benzodiazepines for any reason in the past 12 months; by definition, respondents who misused other benzodiazepines in the past 12 months used them for any reason. Similarly, respondents who reported they misused a benzodiazepine tranquilizer or sedative in the past 12 months—either from a response to a direct question (e.g., the direct question about misuse of Xanax® in the past 12 months) or as some other tranquilizer or sedative they misused in that period—were classified as having misused any benzodiazepine in the past 12 months.
Consistent with the discussion in Section 4.4.2, respondents could specify a benzodiazepine prescribed as a tranquilizer (e.g., Xanax®) as some “other sedative” they misused in the past 12 months. Similarly, respondents could specify a benzodiazepine prescribed as a sedative (e.g., Halcion®) as some “other tranquilizer” they misused in that period. Regardless of whether specific benzodiazepines were reported as tranquilizers or sedatives, these responses were included in the aggregate measures of any use or misuse of benzodiazepines in the past 12 months because the benzodiazepine measures were constructed from data in both the tranquilizers and sedatives sections. Consistent with the principle of not editing across sections of the interview (see Section 2.3.2.1), however, reports of benzodiazepines in sections other than tranquilizers or sedatives were not included in the measures of benzodiazepine use or misuse.
In addition, estimates in the 2021 Detailed Tables for the use and misuse of any benzodiazepine tranquilizer and specific benzodiazepine tranquilizer subtypes in Figure 4.2 were based solely on reports from the tranquilizers section of the interview. Thus, for example, respondents who did not report the use or misuse of benzodiazepine tranquilizers in the tranquilizers section but specified the misuse of a benzodiazepine tranquilizer as some other sedative were not counted as users or misusers of benzodiazepine tranquilizers in published estimates. Similarly, estimates for the use and misuse of any benzodiazepine sedative and specific benzodiazepine sedative subtypes shown in Figure 4.4 were based solely on reports from the sedatives section.
Because of the potential for respondents to report the misuse of benzodiazepine tranquilizers as other sedatives or vice versa, measures for the past year misuse of any miscellaneous prescription benzodiazepine also were created for the 2021 Detailed Tables. Respondents were classified in this miscellaneous prescription benzodiazepine category if they reported the misuse of benzodiazepine tranquilizers but specified them as other sedatives or the misuse of benzodiazepine sedatives but specified them as other tranquilizers. However, respondents in this miscellaneous prescription benzodiazepine category also could fall into other benzodiazepine tranquilizer or sedative categories in the 2021 Detailed Tables. For example, respondents who reported in the tranquilizers section that they misused Xanax® in the past year and specified the past year misuse of Xanax® as some other sedative were counted as having misused benzodiazepine tranquilizers and alprazolam products because of their report of Xanax® misuse in the tranquilizers section; these respondents also were included in the miscellaneous prescription benzodiazepine measure because of their report that they misused Xanax® as some other sedative. Nevertheless, the miscellaneous prescription benzodiazepine estimates provide data users with an indication of the extent of reporting of benzodiazepines across the respective categories for tranquilizers and sedatives.
The following measures and associated estimates were not created for benzodiazepines:
These estimates were not created because the interview sections for tranquilizers and sedatives also included drugs that are not benzodiazepines.
Aside from the potential for respondents to underreport lifetime use or misuse of tranquilizers or sedatives (see Section 3.3.4.2), measures for the lifetime use or misuse of benzodiazepines could not be created because of how respondents were asked about lifetime use or misuse. For example, if respondents did not report any use of sedatives in the past 12 months, they were asked whether they ever used any sedative.98 However, an affirmative answer for any lifetime use of sedatives would not allow data users to determine whether the lifetime use included benzodiazepines. Similarly, if respondents reported any past year use of benzodiazepine sedatives and sedatives that are not benzodiazepines, but they did not report misuse in the past 12 months, they were asked whether they ever misused any sedative. Reports of lifetime misuse of sedatives would not allow data users to determine whether respondents ever misused benzodiazepines.
In addition, past year misusers of tranquilizers or sedatives were asked respectively about misuse of any tranquilizer or any sedative in the past 30 days. For example, respondents who misused a sedative in the past 12 months that was not a benzodiazepine (e.g., Ambien®) and misused a benzodiazepine sedative in the past 12 months (e.g., Halcion®) were asked whether they misused “prescription sedatives” in the past 30 days. If these respondents reported misuse of prescription sedatives in the past 30 days, it could not be determined for these respondents whether they misused a benzodiazepine sedative or a sedative that was not a benzodiazepine in the past 30 days.
As noted in Section 3.4.2, NSDUH respondents in 2021 were asked about the initiation of misuse of prescription psychotherapeutic drugs only for the individual prescription drugs they had misused in the past 12 months. If respondents misused benzodiazepine sedatives and sedatives that are not benzodiazepines in the past 12 months and reported past year initiation of misuse for all the sedatives they misused in that period, then they were asked whether they ever misused any prescription sedative more than 12 months prior to the interview. Respondents who reported they misused “any prescription sedative” prior to the past 12 months would not be past year initiates for the misuse of any prescription sedative but could still have initiated the misuse of benzodiazepine sedatives (or any benzodiazepine) in the past year.
Similar to the issue described previously for the misuse of benzodiazepines in the past 30 days, past year users of tranquilizers or sedatives in 2021 were asked respectively about SUD symptoms attributable to their use of any tranquilizer or any sedative in the past 12 months.99 Thus, if respondents reported the use of benzodiazepine sedatives and sedatives that were not benzodiazepines in the past 12 months, it could not be determined whether the SUD symptoms they reported applied to the benzodiazepine sedatives or the sedatives that were not benzodiazepines.
NOTE: Prescription pain reliever categories shown in the red and blue boxes represent estimates for subtypes shown in reports or tables for the 2021 NSDUH.
NOTE: The following drugs in this figure are generic drugs: hydrocodone, oxycodone, tramadol, extended-release tramadol, codeine pills, morphine, extended-release morphine, fentanyl, buprenorphine, buprenorphine plus naloxone, oxymorphone, extended-release oxymorphone, hydromorphone, extended-release hydromorphone, and methadone.
NOTE: Prescription tranquilizer categories shown in the red, blue, and gray boxes represent estimates for subtypes shown in reports or tables for the 2021 NSDUH.
NOTE: The following drugs in this figure are generic drugs: alprazolam, extended-release alprazolam, lorazepam, clonazepam, diazepam, and cyclobenzaprine.
NOTE: Prescription stimulant categories shown in the red and blue boxes represent estimates for subtypes shown in reports or tables for the 2021 NSDUH.
NOTE: Vyvanse® is included with amphetamine products because its active ingredient (lisdexamfetamine) is metabolized to dextroamphetamine.
NOTE: The following drugs in this figure are generic drugs: dextroamphetamine, amphetamine-dextroamphetamine combinations, extended-release amphetamine-dextroamphetamine combinations, methylphenidate, extended-release methylphenidate, dexmethylphenidate, extended-release dexmethylphenidate, benzphetamine, diethylpropion, phendimetrazine, and phentermine.
NOTE: Prescription sedative categories shown in the red, blue, and gray boxes represent estimates for subtypes shown in reports or tables for the 2021 NSDUH.
NOTE: The following drugs in this figure are generic drugs: zolpidem, extended-release zolpidem, eszopiclone, zaleplon, flurazepam, temazepam, triazolam, and phenobarbital.
| Subtype | CSA Schedule1 |
Comments |
|---|---|---|
| Hydrocodone Products | II | Subtype includes Vicodin®, Lortab®, Norco®, Zohydro® ER, generic hydrocodone, and any other pain reliever containing hydrocodone that respondents specified for past year misuse. |
| Oxycodone Products | II | Subtype includes OxyContin®, Percocet®, Percodan®, Roxicodone®, generic oxycodone, and any other pain reliever containing oxycodone that respondents specified for past year misuse. Roxicet® was included in the 2015 questionnaire but has not been included since 2016. |
| Tramadol Products | IV | Subtype includes Ultram®, Ultram® ER, Ultracet®, generic tramadol, generic extended-release tramadol, and any other pain reliever containing tramadol that respondents specified for past year misuse. |
| Codeine Products | II or III2 | Subtype includes Tylenol® with codeine 3 or 4 and codeine pills. Codeine included in combination with pain relievers such as acetaminophen (e.g., Tylenol® with codeine 3 or 4) is classified as a Schedule III controlled substance. Codeine not included in combination with other pain relievers is classified as a Schedule II controlled substance. Estimates for codeine products have been included in NSDUH reports since 2016 because of changes to the questions for codeine products in the 2016 questionnaire. |
| Morphine Products | II3 | Subtype includes Avinza®, Kadian®, MS Contin®, generic morphine, generic extended-release morphine, and any other pain reliever containing morphine that respondents specified for past year misuse. |
| Fentanyl Products | II | Subtype includes Duragesic®, Fentora®, generic fentanyl, and any other pain reliever containing fentanyl that respondents specified for past year misuse. Actiq® was included in the 2015 questionnaire but has not been included since 2016. |
| Buprenorphine Products | III | Subtype includes Suboxone®, generic buprenorphine, generic buprenorphine plus naloxone, and any other pain reliever containing buprenorphine that respondents specified for past year misuse. Generic buprenorphine plus naloxone has been included in the NSDUH questionnaire since 2016. |
| Oxymorphone Products | II | Subtype includes Opana®, Opana® ER, generic oxymorphone, generic extended-release oxymorphone, and any other pain reliever containing oxymorphone that respondents specified for past year misuse. |
| Demerol® | II | Includes Demerol® and any other pain reliever containing meperidine that respondents specified for past year misuse. |
| Hydromorphone Products | II | Subtype includes Dilaudid® or hydromorphone, Exalgo® or extended-release hydromorphone, and any other pain reliever containing hydromorphone that respondents specified for past year misuse. |
| Methadone | II | Includes methadone and any other pain reliever containing methadone that respondents specified for past year misuse. |
| CSA = Controlled Substances Act of 1970. 1 Available at https://www.deadiversion.usdoj.gov/schedules/orangebook/c_cs_alpha.pdf. 2 Cough medicines containing low dosages of codeine (which are classified as Schedule V controlled substances) that respondents specified as other pain relievers were not counted as codeine products. A small number of respondents in 2016 who specified the misuse of cough syrup with promethazine and codeine (which is in Schedule V) were classified as having misused codeine products. Beginning in 2017, this product was no longer counted with Schedule II and Schedule III codeine products. 3 Source information on controlled substances from the U.S. Drug Enforcement Administration lists morphine products in combination with over-the-counter pain relievers in Schedule III. However, all examples of specific morphine products in the NSDUH questionnaire are in Schedule II. Source: U.S. Drug Enforcement Administration. (2020a). Controlled substances. Alphabetical order. https://www.deadiversion.usdoj.gov/ |
||
| Subtype | CSA Schedule1 |
Comments |
|---|---|---|
| Alprazolam Products | IV | Subtype is for a benzodiazepine prescribed as a tranquilizer. Includes Xanax®, Xanax® XR, generic alprazolam, generic extended-release alprazolam, and any other tranquilizer containing alprazolam that respondents specified for past year misuse. |
| Lorazepam Products | IV | Subtype is for a benzodiazepine prescribed as a tranquilizer. Includes Ativan®, generic lorazepam, and any other tranquilizer containing lorazepam that respondents specified for past year misuse. |
| Clonazepam Products | IV | Subtype is for a benzodiazepine prescribed as a tranquilizer. Includes Klonopin®, generic clonazepam, and any other tranquilizer containing clonazepam that respondents specified for past year misuse. |
| Diazepam Products | IV | Subtype is for a benzodiazepine prescribed as a tranquilizer. Includes Valium®, generic diazepam, and any other tranquilizer containing diazepam that respondents specified for past year misuse. |
| Cyclobenzaprine | None | This is a muscle relaxant. It is not a controlled substance. The drug also is known as Flexeril®, which is no longer available in the United States. |
| Soma® | IV | This is a muscle relaxant. The active ingredient is carisoprodol. |
| CSA = Controlled Substances Act of 1970. 1 Available at https://www.deadiversion.usdoj.gov/schedules/orangebook/c_cs_alpha.pdf. Source: U.S. Drug Enforcement Administration. (2020a). Controlled substances. Alphabetical order. https://www.deadiversion.usdoj.gov/ |
||
| Subtype | CSA Schedule1 |
Comments |
|---|---|---|
| Amphetamine Products2 | II | Subtype includes Adderall®, Adderall® XR, Dexedrine®, Vyvanse®, generic dextroamphetamine, generic amphetamine-dextroamphetamine combinations, generic extended-release amphetamine-dextroamphetamine combinations, or similar products that respondents specified for past year misuse.3 Vyvanse® is included because it is a Schedule II controlled substance and its active ingredient (lisdexamfetamine) is metabolized to dextroamphetamine. |
| Methylphenidate Products2 | II | Subtype includes Ritalin®, Ritalin® LA, Concerta®, Daytrana®, Metadate® CD, Metadate® ER, Focalin®, Focalin® XR, generic methylphenidate, generic extended-release methylphenidate, generic dexmethylphenidate, generic extended-release dexmethylphenidate, and any other stimulant containing methylphenidate that respondents specified for past year misuse. Ritalin® SR was included in the 2015 questionnaire but has not been included since 2016. |
| Anorectic (Weight-Loss) Stimulants | III or IV | Subtype includes Didrex®, benzphetamine, Tenuate®, diethylpropion, phendimetrazine, phentermine, or similar products that respondents specified for past year misuse. Didrex®, benzphetamine, and phendimetrazine are Schedule III controlled substances. Tenuate®, diethylpropion, and phentermine are Schedule IV controlled substances. |
| Provigil® | IV | The active ingredient is modafinil. The drug is prescribed to improve wakefulness in adult patients with excessive sleepiness associated with narcolepsy, obstructive sleep apnea, or shift work disorder. |
| CSA = Controlled Substances Act of 1970. 1 Available at https://www.deadiversion.usdoj.gov/schedules/orangebook/c_cs_alpha.pdf. 2 The amphetamine and methylphenidate products include stimulants primarily prescribed for the treatment of attention-deficit/hyperactivity disorder (ADHD). 3 Desoxyn®, the prescription form of methamphetamine, was included as an amphetamine product. However, it was not specified as some other prescription stimulant in 2021. Source: U.S. Drug Enforcement Administration. (2020a). Controlled substances. Alphabetical order. https://www.deadiversion.usdoj.gov/ |
||
| Subtype | CSA Schedule1 |
Comments |
|---|---|---|
| Zolpidem Products | IV | Subtype includes Ambien®, Ambien® CR, generic zolpidem, extended-release generic zolpidem, and any other sedative containing zolpidem that respondents specified for past year misuse. |
| Eszopiclone Products | IV | Subtype includes Lunesta®, generic eszopiclone, and any other sedative containing eszopiclone that respondents specified for past year misuse. |
| Zaleplon Products | IV | Subtype includes Sonata®, generic zaleplon, and any other sedative containing zaleplon that respondents specified for past year misuse. |
| Flurazepam | IV | This is a benzodiazepine prescribed as a sedative. The drug also is known as Dalmane®, which is no longer available in the United States. |
| Temazepam Products | IV | Subtype is for a benzodiazepine prescribed as a sedative. Includes Restoril®, generic temazepam, and any other sedative containing temazepam that respondents specified for past year misuse. |
| Triazolam Products | IV | Subtype is for a benzodiazepine prescribed as a sedative. Includes Halcion®, generic triazolam, and any other sedative containing triazolam that respondents specified for past year misuse. |
| Barbiturates | II, III, or IV | Subtype includes Butisol®, Seconal®, phenobarbital, and any other barbiturate that respondents specified for past year misuse. Seconal® (secobarbital) is a Schedule II controlled substance. Butisol® (butabarbital) is a Schedule III controlled substance. Phenobarbital is a Schedule IV controlled substance. |
| CSA = Controlled Substances Act of 1970. 1 Available at https://www.deadiversion.usdoj.gov/schedules/orangebook/c_cs_alpha.pdf. Source: U.S. Drug Enforcement Administration. (2020a). Controlled substances. Alphabetical order. https://www.deadiversion.usdoj.gov/ |
||
The National Survey on Drug Use and Health (NSDUH) provides estimates of substance use and mental health issues for the civilian, noninstitutionalized population aged 12 years or older in the United States. There are other surveys and data systems that also produce findings for substance use and mental health indicators. Reviewing information from multiple national data sources, such as those included in this chapter, can provide data users with a more complete understanding of substance use and mental health issues among the U.S. population, including subpopulations not covered by NSDUH. Care should be taken, though, in making direct comparisons of estimates from NSDUH and other surveys because methodological differences may lead to differences in estimates across surveys.
The 2020 and 2021 survey years were different for NSDUH and other national surveys that primarily collect data via in-person interviews. The Interagency Council on Statistical Policy compiled a summary report in early 2021 of data collection changes made by federal agencies in response to the coronavirus disease 2019 (COVID-19) pandemic (Interagency Council on Statistical Policy, 2021). In March 2020, in-person data collection for national surveys was suspended due to the COVID-19 pandemic. The restart of data collection differed appreciably among national surveys and included (1) stopping indefinitely and waiting to resume data collection when in-person contact was once again feasible; (2) stopping temporarily to redesign some aspect of the data collection, then resuming with a different design; and (3) continuing to collect data with an evolving design that excluded in-person data collection. The ICSP summary report noted the resilience and ability of agencies to adapt quickly when necessary.
Data collection for national surveys after 2020 has also required adjustment and adaptation of data collection procedures in response to evolving public health guidance (Lau et al., 2021). For NSDUH, the multimode data collection implemented in Quarter 4 of 2020 continued to be used throughout 2021. Using the context of recent data collection changes to national in-person surveys as a backdrop, this chapter describes other data sources that provide information on substance use and mental health indicators, including treatment for substance use problems and the receipt of mental health services.
Past reports also compare estimates from NSDUH with other data sources. These reports include comparisons on the following topics:
For mental health indicators, further information about the data sources described in this chapter and other data systems can be found in a report comparing NSDUH mental health data and methods with those from other data sources (Hedden et al., 2012) and a report on suicidal thoughts and behaviors (Miller et al., 2015). These and other CBHSQ reports can be found at https://www.samhsa.gov/data/data-we-collect/nsduh-national-survey-drug-use-and-health.
It is important for data users to understand the methodological differences between data sources and the impact that these differences could have on estimates, even when other data sources also cover segments of the civilian, noninstitutionalized population of the United States. Some methodological differences that can affect data include the following:
Such differences could be further complicated as surveys made methodological changes during the COVID-19 pandemic, such as changing or adding modes to collect data.
A survey’s purpose also can affect the breadth and depth of substance use and mental health issues being measured and the context in which substance use and mental health questions appear to survey respondents. For example, general health surveys sponsored by the Centers for Disease Control and Prevention (CDC), such as the Youth Risk Behavior Survey, ask about substance use in the context of broader health issues. Therefore, even when comparing estimates between NSDUH and other surveys that cover the same population, differences in substance use and mental health estimates may not mean that one survey’s estimates are more accurate than the other. Given the many possible methodological differences among data sources, similarities in patterns of substance use and mental health issues in the United States may be more important to emphasize than the differences (CBHSQ, 2012; Harrison, 2001).
When NSDUH and other data sources cover notably different populations (e.g., the civilian population for NSDUH vs. active-duty military personnel for other studies), readers are reminded that demographic differences across populations can partially explain differences in substance use and mental health outcomes, in addition to influences of the population environment on these outcomes. Nevertheless, data from populations other than the civilian, noninstitutionalized population can indicate special needs of members of these other populations.
The Behavioral Risk Factor Surveillance System (BRFSS)—a state-based system of health surveys—collects information on health risk behaviors, preventive health practices, and healthcare access primarily related to chronic disease and injury. The BRFSS surveys are cross-sectional telephone surveys conducted by state health departments, with technical and methodological assistance from the CDC. Every year, states conduct monthly telephone surveys of adults (aged 18 or older) in households using random-digit-dialing methods; unlike NSDUH, BRFSS excludes people living in group quarters such as dormitories. More than 400,000 adults from all 50 states, the District of Columbia, Guam, and Puerto Rico are interviewed each year (https://www.cdc.gov/brfss/). Since 2011, the BRFSS sample has included households with only cell phones in addition to those that were covered by landline telephones. Beginning in 2014, all adults contacted through their cell phones were eligible, regardless of their landline phone use.
The BRFSS questionnaire has three parts: (1) a core questionnaire, (2) optional modules, and (3) state-added questions. The fixed core questionnaire consists of a standard set of questions asked by all states. Thus, the core questionnaire allows for the creation of a common set of estimates across states, the District of Columbia, and participating U.S. territories. This core component includes both the annual core (consisting of questions asked each year) and rotating core (questions that are included only in even- or odd-numbered years). The core component asks about demographic characteristics and health-related perceptions, conditions, and behaviors, including alcohol consumption, tobacco use, and lifetime depression.
Optional modules consist of questions on specific topics that states can elect to include. Although the modules are optional, CDC standards require that states use them without modification. Optional modules have addressed topics such as (but not limited to) cancer survivorship; marijuana use; mental health topics (e.g., anxiety, depression, or psychological distress); and sexual orientation and gender identity. However, the number of states administering optional modules can vary from year to year.100 States may also include and analyze state-added questions at their own expense, but these questions are not part of the official BRFSS questionnaire.
Because BRFSS is a telephone survey, sampled adults could still be contacted during the COVID-19 pandemic because in-person contact was not required for data collection. States could also tailor their questionnaires to address questions specifically relating to the pandemic. Beginning in April 2020, for example, the Florida BRFSS added eight questions about sources of COVID-19 information and prevention behaviors (Gunderson et al., 2021). Although the pandemic did not halt data collection, some states may have needed to transition from on-site call centers to virtual call centers that would allow interviewers to work remotely in order to reduce COVID-19 transmission and infections among telephone interviewers (Lerner et al., 2021).
Comparison of NSDUH and BRFSS estimates for 2019 (i.e., the last full year before the start of the COVID-19 pandemic) are presented for binge alcohol use and current smoking. However, the 2019 BRFSS did not include data from New Jersey, whereas the 2019 NSDUH included sample from all 50 states and the District of Columbia.
In the Results from the 2019 National Survey on Drug Use and Health: Detailed Tables, NSDUH estimated that 25.8 percent of adults were binge alcohol users in the past month (CBHSQ, 2020a). The Web Enabled Analysis Tool (WEAT) for the 2019 BRFSS indicated a prevalence of 16.7 percent for binge drinking among adults for 49 states and DC, where BRFSS data were available.101
Differences in individual measures also can affect the comparability of NSDUH and BRFSS estimates. For example, current cigarette use is defined in NSDUH as any cigarette use in the 30 days prior to the interview. BRFSS defines adults as current cigarette users if they smoked 100 or more cigarettes in their lifetime and reported they now smoke cigarettes every day or some days. In the 2019 Detailed Tables, NSDUH estimated that 18.1 percent of adults were current cigarette smokers (CBHSQ, 2020a). WEAT for the 2019 BRFSS indicated a prevalence of 15.3 percent for current cigarette smoking among adults for 49 states and DC, where BRFSS data were available.
Other methodological differences can also affect comparability between NSDUH and BRFSS estimates. First, the 2019 NSDUH utilized audio computer-assisted self-interviewing (ACASI) for administration of sensitive questions,102 whereas BRFSS uses computer-assisted telephone interviewing (CATI). Self-administration (including ACASI for in-person data collection) can increase respondent privacy for reporting of sensitive behaviors and therefore may yield higher prevalence estimates than interviewer-administered modes such as CATI (Kreuter et al., 2008; Lind et al., 2013; Tourangeau & Smith, 1996; Turner et al., 1998). Second, because NSDUH was conducted solely as an in-person survey until 2020 and BRFSS is conducted as a telephone survey, response rates also have been higher in NSDUH than BRFSS, which could result in differential nonresponse bias patterns for common estimates in the two surveys.
For further details, see the BRFSS website at https://www.cdc.gov/brfss/.
Monitoring the Future (MTF) is an ongoing study of substance use trends and related attitudes among America’s secondary school students, college students, and adult high school graduates through age 60. MTF provides information on the use of alcohol, illicit drugs, and tobacco. The study is conducted annually by the Institute for Social Research at the University of Michigan through grants awarded by the National Institute on Drug Abuse (NIDA), which is part of the National Institutes of Health (NIH). MTF and NSDUH are the federal government’s largest and primary tools for tracking youth substance use. MTF is composed of three substudies: (1) an annual survey of high school seniors that started in 1975, (2) ongoing panel studies of representative samples from each graduating class that have been conducted mostly by mail since 1976 but principally via the web since 2020, and (3) annual surveys of 8th and 10th graders that started in 1991.
In 2021, the MTF survey was administered for the first time using a web-based questionnaire for students at home in addition to data collection during classes at school. Also for the first time in 2021, students completed the survey using their own electronic devices instead of MTF providing electronic tablets. Use of a web-based questionnaire and students’ own electronic devices allowed students to complete the survey if their schools were providing online instruction. In 2021, the sample included over 32,000 students across more than 300 public and private secondary schools. These numbers were closer to sample sizes from before 2020 (Miech et al., 2022). As noted in Section 3.3.4, MTF chose to compare substance use estimates for 2021 with those from prior years.
Along with the secondary student population, approximately 2,400 respondents from each class who participated in the survey of 12th graders are followed longitudinally.103 Beginning in 2020, respondents younger than 35 were first invited to complete the survey via the web, with paper-and-pencil questionnaires being provided only on request and to nonrespondents; for respondents aged 35 to 60, a random half of the sample received the web survey and the other half received the paper-and pencil questionnaire (Schulenberg et al., 2021).104 Selected substance use measures common to NSDUH and MTF are shown in Table 5.1.105
For most substances in MTF, use in the lifetime, past 12 months, and past 30 days is determined from responses to questions about the number of occasions (if any) respondents used a substance in the period of interest, with use on zero occasions indicating no use in that period. MTF questions about cigarette use allow respondents to skip the question about cigarette use in the past 30 days if they report never smoking cigarettes. In addition, questions about vaping differ between NSDUH and MTF. NSDUH respondents in 2021 were asked whether they had ever vaped any substances and, if so, whether they ever vaped nicotine or tobacco, marijuana, or flavoring without nicotine or other substances added. The MTF questions asked respondents about nicotine vaping, vaping marijuana, or vaping just flavoring, without respondents first being asked whether they ever vaped any substance.
To allow the survey to cover multiple topics and reduce burden, MTF respondents are randomly assigned different forms of the questionnaire. Because of this, sample sizes can vary for different substance use measures. MTF reports percentages but not estimated numbers of individuals because the study does not create separate analysis weights for substance use estimates from only a subsample of respondents (CBHSQ, 2012).
Comparisons between the MTF estimates for 8th, 10th, and 12th graders and NSDUH estimates for adolescents aged 12 to 17 for 2021 show NSDUH substance use prevalence levels to be lower than MTF estimates (Table 5.1 and Figure 5.1). The lower estimates in NSDUH may be due to both more underreporting in the household setting as compared with the MTF school setting and some overreporting in the school settings (Fowler & Stringfellow, 2001). This effect may be less important for 2021 because the sample included students who answered the MTF questions at home. Asking MTF respondents to report the number of times they have used a substance also could yield higher estimates if the frequency-of-use format suggests to adolescents that some substance use is expected (CBHSQ, 2012; Harrison, 2001), but it also could result in overreporting if nonusers answer the frequency questions incorrectly. In comparison, NSDUH uses “yes/no” questions for substances other than prescription drugs that allow respondents to skip remaining questions about that substance if they do not report lifetime use.
The population of inference for the MTF school-based data collection is adolescents who were in the 8th, 10th, and 12th grades; therefore, the MTF does not survey dropouts. The MTF also does not include students who were absent from school on the day of the survey, although they are part of the population of inference. NSDUH has shown that dropouts and adolescents who frequently were absent from school have higher rates of illicit drug use (CBHSQ, 2012; Gfroerer et al., 1997). Data from the Current Population Survey (CPS) indicate that the percentages of adolescents and young adults who were not currently enrolled in school and had not graduated from high school (i.e., school dropouts) increase as they get older.106 Depending on the effects of the exclusion of dropouts and frequent absentees, data from MTF may not generalize to the population of adolescents as a whole, especially for older adolescents.
In addition, adolescents being homeschooled may not be included in the MTF sample because schools (public or private) are the first level of sampling for MTF. An analysis of 2002-2013 NSDUH data found that homeschooled adolescents were less likely than their peers who attended school outside of the home to use tobacco, alcohol, marijuana, or additional illicit drugs in the past year (Vaughn et al., 2015). The Household Pulse Survey found that the percentage of households with school-aged children who reported homeschooling increased from 5.4 percent in the spring of 2020 to 11.1 percent in the fall of 2020 (Eggleston & Fields, 2021).107 If an association between homeschooling and a lower prevalence of substance use among homeschooled students persisted into 2021, then lower estimates of substance use in NSDUH than in MTF could also be explained in part by the homeschooled students included in the NSDUH sample. However, with such a large increase in the percentage of children being homeschooled during the COVID-19 pandemic, the reasons for parents to choose homeschooling are likely to have changed, such as to include protection of children from COVID-19. If so, a current negative association between substance use and homeschooling may be different from associations before the COVID-19 pandemic.
For further details, see the MTF website at http://www.monitoringthefuture.org/
.
The U.S. Census Bureau, in collaboration with multiple federal agencies,108 designed the Household Pulse Survey to be deployed quickly and efficiently to collect data on the social and economic effects of COVID-19 on American households. Data have been disseminated in near real time to inform federal and state response and recovery planning.
The Household Pulse Survey asks questions about how COVID-19 has affected childcare, education, employment, food security, health, housing, social security benefits, household spending, consumer spending associated with stimulus payments, intention to receive a COVID-19 vaccination, and transportation. Data for the Household Pulse Survey were collected via a 20-minute online questionnaire, with households contacted via email or text message. There have been a number of data collection phases for the survey. Phases 1 and 2 occurred throughout 2020. Phase 3 began at the end of 2020 and continued until March 2021. Subsequent phases began in mid-April 2021 and are scheduled to continue at least through mid-August 2022. The last data collection in 2021 occurred through December 13, 2021.
As suggested by the National Center for Health Statistics (NCHS), the survey included modified versions of the two-item Patient Health Questionnaire (PHQ-2) to assess symptoms of depression and the two-item Generalized Anxiety Disorder (GAD-2) scale. The survey in 2021 asked about symptoms over the last 7 days (before July 21) or the past 2 weeks (from July 21 onward).109 Occurrences of symptoms of depressive disorder from July 21, 2021, to December 13, 2021, showed little fluctuation. Percentages ranged from 21.4 percent for the periods from August 4 to 16 and December 1 to 13 to 22.6 percent from August 18 to 30. Occurrences of symptoms of anxiety disorder over this period also showed little fluctuation. Percentages ranged from 26.6 percent for the period from August 4 to 16 to 28.1 percent from September 1 to 13 (NCHS, n.d.). However, estimates in data tables are not aggregated by phase or across phases.
Because the survey was initiated only after the start of the COVID-19 pandemic, the Household Pulse Survey cannot be used to assess long-term trends. Corresponding mental health estimates from the 2019 National Health Interview Survey (NHIS) have been suggested as benchmarks. However, comparisons between the Household Pulse Survey and the 2019 NHIS could be misleading because the surveys used different modes of data collection (in person for the 2019 NHIS vs. web only for the Household Pulse Survey). In addition, response rates have been considerably lower for the Household Pulse Survey than the NHIS. In the first 3 weeks of data collection from April to May 2020, response rates ranged from 1.3 to 3.8 percent. Response rates from July 21 through December 13, 2021, ranged from 5.4 to 6.5 percent. In comparison, the 2020 NHIS had a household response rate of 50.7 percent and a final sample adult response rate of 48.9 percent (NCHS, 2021).
Given the quick turnaround and the single data collection mode of the Household Pulse Survey, comparison of mental health estimates with those from NSDUH should also be made with caution. First, the web-only mode of data collection for the Household Pulse Survey excluded members of the NSDUH target sample population because of the timing of data collection or because they could not access the Internet to complete the survey. Second, NSDUH and the Household Pulse Survey used different measures (e.g., two questions in the Household Pulse Survey to estimate depression symptoms vs. a more extensive set of questions in NSDUH to estimate major depressive episode in the lifetime and past 12 months). Third, the Household Pulse Survey questionnaire does not include complicated follow-up questions or complex skip patterns. Differences in questionnaire structure could affect how respondents answered questions and, therefore, the final estimates for each survey. Fourth, the different contexts in which mental health questions are presented to NSDUH and Household Pulse Survey respondents could affect respondents’ answers. The U.S. Census Bureau also notes the following on its website (https://www.census.gov/data/experimental-data-products/household-pulse-survey.html): “The Census Bureau is fielding the Household Pulse Survey as a part of the agency’s Experimental Data Series; as such, data products may not meet some of the Census Bureau’s statistical quality standards. Data are subject to suppression based on overall response and disclosure avoidance thresholds.”
For further details, see https://www.census.gov/programs-surveys/household-pulse-survey.html. For mental health estimates, see https://www.cdc.gov/nchs/covid19/pulse/mental-health.htm.
Studies in the National Comorbidity Survey (NCS) series have been designed to measure the prevalence, risk factors, and consequences of psychiatric morbidity and comorbidity among the general population. These studies also collected information on the use of alcohol, illicit drugs, and tobacco and the occurrence of substance use disorders (SUDs). These surveys are mentioned briefly because they were the precursors for the expansion of mental health questions in NSDUH.
The following studies were included in the NCS series:
Details for these surveys are not included because these studies are several decades old and because of the change to multimode data collection in the 2021 NSDUH. See the 2019 National Survey on Drug Use and Health (NSDUH): Methodological Summary and Definitions (CBHSQ, 2020b) for additional details about these surveys.
For further details, see the NCS website at https://www.hcp.med.harvard.edu/ncs/
.
The NCS data mentioned in Section 5.1.4 that were collected between 1990 and 1992 have been used by the Uniform Reporting System (URS) of the Center for Mental Health Services (CMHS) to produce state-level estimates of serious mental illness (SMI) (Kessler et al., 2003a, 2003b, 2006). Methods were developed to estimate SMI using data from the NCS and the Baltimore site of the Epidemiologic Catchment Area (ECA) research project from 1980 to 1985 (Kessler et al., 1996, 1998, 2001). The definition of SMI is currently operationalized in the URS as respondents having met the following criteria: (1) presence of a “severe” and persistent mental illness as defined by the National Advisory Mental Health Council of the National Institute of Mental Health (NIMH; National Advisory Mental Health Council, 1993) or (2) respondents with another past 12-month mental disorder based on criteria from the Diagnostic and Statistical Manual of Mental Disorders, 4th edition (DSM-IV; American Psychiatric Association, 1994), or ICD-9-CM equivalent mental disorder (excluding “V” codes in the DSM,110 SUDs, and developmental disorders) and a planned suicide, attempted suicide, lack of a productive role, serious role impairment, or serious interpersonal impairment (NRI, 2020). Impairment was assessed using questions that were included in the NCS and the ECA for other purposes (Kessler et al., 2001; Narrow et al., 2002).
Specifically, the URS selected a method for estimating state-level SMI prevalence that combined the NCS data and data from the Baltimore site of the ECA by applying a model that controlled for demographic and geographic characteristics and corresponding census data (Kessler et al., 1998, 2004). CMHS (1999) announced this methodology in the Federal Register as its final procedure for estimating the number of adults with SMI within each state. Through the URS, CMHS has continued to provide state estimates of the prevalence of SMI among the civilian population aged 18 years or older that fix the national SMI prevalence at 5.4 percent. Estimates of SMI by state are updated annually by applying updated population characteristics when new population data become available through the U.S. Census Bureau. Notably, this estimation method assumes that the prevalence of SMI in the adult population within the modeled demographic and geographic categories is the same across states and does not change over time.
Several important differences between NSDUH and the URS that could affect estimates of mental illness warrant discussion. Most importantly, the URS assumes a national prevalence of SMI of 5.4 percent based on research conducted in the mid-1980s and the assumption that estimates for Baltimore hold true for the rest of the nation. In contrast, the 2021 NSDUH estimates are based on a statistical model developed using clinical interview data from separate subsamples of NSDUH respondents that were collected in 2008-2012, in combination with data from NSDUH interviews for all adults that were conducted in 2021. The difference between the research periods on which the SMI estimates are based is a key distinction between NSDUH and the URS.
For more details, see https://www.samhsa.gov/data/data-we-collect/urs-uniform-reporting-system.
The National Health and Nutrition Examination Survey (NHANES) has assessed the health and nutritional status of children and adults in the United States since the 1960s using both questionnaires and physical examinations. It is sponsored by the NCHS and began as a series of periodic surveys in which several years of data were combined into a single data release. Since 1999, it has been a continuous survey, with interview data collected each year for approximately 5,000 individuals of all ages. The target population for NHANES is the civilian, noninstitutionalized population from birth onward. In early 2020, NHANES began to release aggregated public use data for 2017-2018; 2 years of data are combined to protect respondent confidentiality. Data are released to public use files on a flow basis.111
NHANES data collection was suspended in mid-March of 2020 because of the COVID-19 pandemic. The NCHS merged the 2019-2020 NHANES data (through March 2020) with the 2017-2018 NHANES data as a pre-pandemic dataset because of the pause in data collection. In the 2017 to March 2020 NHANES, 27,066 individuals were selected, 15,560 completed the interview, and 14,300 received a physical examination (Akinbami et al., 2022).
Data collection resumed in 2021 for the 2021-2022 NHANES. The 2021-2022 sampling strategy will decrease the number of households screened (from 13,000 to 7,000), leading to fewer in-person encounters for field staff. Additionally, selection probabilities for the 2021-2022 survey will be based only on age, regardless of gender, race, ethnicity, or household income. The targeted number of examined individuals will remain at 10,000 over the 2-year period. The preferred approach for the 2021-2022 NHANES data collection will be to complete the household interview over the telephone, unless the participant requests the survey be conducted in person and CDC guidelines are followed. NHANES has also introduced a $25 participant incentive to increase participation in the interview. The 2021-2022 survey also will be the last cycle before NHANES undergoes major redesigns for the 2023 survey.
The 2017-2020 data were collected before the COVID-19 pandemic, and there is more than a 1-year gap between the data collections. Therefore, the 2021-2022 survey will be considered a standalone survey. NHANES does not recommended combining the 2021-2022 NHANES data with data from previous cycles. However, comparison of estimates from 2021 to 2022 with estimates from prior cycles would depend on the research question and available data (Paulose-Ram et al., 2021).
NHANES includes two components: (1) a household interview component that is interviewer administered, and (2) a mobile examination center (MEC) component that collects physical health measurements and data on sensitive topics through ACASI. MECs travel to locations throughout the United States. The NHANES household interview component includes a family questionnaire that collects household- and family-level information and a sample person questionnaire that collects individual-level information on the selected participants.112 In the household interview component, NHANES participants who were aged 16 or older answer for themselves; a proxy respondent provides information for participants who were younger than 16 or who could not answer themselves. For 2021-2022, the household interviews and ACASI instrument in the MEC component can be conducted in English or Spanish.
Questions in 2021-2022 about cigarette smoking are interviewer administered to adult respondents in the household interview component. The NHANES MEC interview also includes questions on alcohol, illicit drug, and tobacco use. The sample person questionnaire for NHANES also asks respondents113 whether they used or took medication in the past 30 days “for which a prescription is needed.”114 NSDUH and NHANES differ in several ways that affect the comparability of prescription drug data: (1) the different reference periods (past 12 months for NSDUH and past 30 days for NHANES), (2) the types of questions (e.g., NHANES respondents being asked to show containers of prescription drugs, which could encourage respondents to report use of medications for which they had legitimate prescriptions and to underreport misuse of medications without a prescription of their own), (3) mode of administration (self-administered in NSDUH and interviewer administered in NHANES), (4) whether proxy respondents (in NHANES) or the respondents themselves (in NSDUH) answered for sample members aged 12 to 15, and (5) sample sizes (69,850 respondents aged 12 or older in the 2021 NSDUH vs. a target of 10,000 individuals completing examinations for the 2021-2022 NHANES).
Sources of nonresponse and coverage bias also differ for the two surveys. For example, NHANES respondents have to travel to an MEC to respond to substance use items other than tobacco use for adults. This feature may exclude homebound respondents or affect the participation of respondents with limited access to transportation. In addition, the principal focus of NSDUH on substance use and mental health issues versus the presentation of substance use questions in NHANES in the context of a broader array of health issues also could affect the comparability of estimates.
For further details, see the NHANES website at https://www.cdc.gov/nchs/nhanes/index.htm.
The National Health Interview Survey (NHIS) is a continuous, nationally representative sample survey sponsored by the NCHS. The survey provides national estimates of the health status, access to care and insurance, health service utilization, and health behaviors of the civilian, noninstitutionalized population, including cigarette smoking and alcohol use among adults aged 18 or older. NHIS data have been collected since 1957. There have been four main components of the survey in recent years: the Household Composition section, which collects basic demographic and relationship information for all individuals in the household; the Family Core, which collects information about all family members, typically from a respondent (the “household respondent”) who is of legal majority age in the state;115 the Sample Adult Core (including questions about cigarette smoking and alcohol use), which collects information from one adult aged 18 or older in each family; and the Sample Child Core, which collects information on youths under age 18 from a knowledgeable family member, usually a parent, in households with a child.
The 2020 NHIS had data for 21,930 households containing 26,943 individuals. Sample sizes for the Sample Adult Core and Sample Child Core were 21,153 and 5,790, respectively.
On March 19, 2020, the NHIS temporarily became a telephone survey, with sampled addresses being matched to telephone numbers using commercial lists and additional searches where possible. In-person visits to households resumed in selected areas in July 2020 and in all areas of the country in September 2020. However, NHIS used a “telephone-first” approach, in which contact was first attempted by telephone, and in-person contact was attempted only to follow up with nonrespondents, to deliver recruitment materials, or to contact households when telephone numbers were unknown. The total household response rate for the 2020 survey was 50.7 percent, and the final sample adult response rate was 48.9 percent.
From August through the end of December 2020, the NHIS also included a longitudinal component with a subsample of about 20,000 adult respondents who completed the 2019 NHIS; this subsample had known representativeness and nearly complete telephone contact information. The longitudinal component was intended to provide data from the same individuals on health, health care, and well-being before and during the COVID-19 pandemic. The 2019-2020 longitudinal component had a final sample size of 10,415 adults and a response rate of 29.6 percent.
From January through April 2021, NHIS continued to use a telephone-first approach due to the pandemic. Starting in May 2021, field representatives were given discretion to resume in-person visits based on their own health risks and the conditions in the area.
Similar to BRFSS, adults in the NHIS are defined as current cigarette users if they smoked at least 100 cigarettes in their lifetime and reported that they currently smoke. Therefore, differences in estimates of current cigarette use between the NHIS and NSDUH could partly be explained by the different NHIS definition. In addition, the NHIS definition of binge alcohol use for adults is not comparable with the NSDUH definition. In the NHIS, consumption of five or more drinks on at least 1 day is measured for the past year. For NSDUH, the reference period is the past 30 days.
Another methodological difference that can also affect comparability between NSDUH and NHIS estimates is the mode of question administration. As noted previously, sensitive questions in NSDUH are self-administered, whereas NHIS questions for 2021 are interviewer administered using computer-assisted personal interviewing (CAPI) or through telephone interviews. The principal focus of NSDUH on substance use and mental health issues versus the presentation of substance use questions in the NHIS in the context of a broader array of health issues also could contribute to differences in estimates.
In a study of 140 cognitive interview respondents in eight cities, Miller (2019) found that participants made errors in responding to NHIS questions on opioid use or NSDUH questions on prescription pain reliever use. An example of a “false positive” error was considering a nonopioid medication to be an opioid. Examples of “false negative” errors included not realizing that a medication respondents took was an opioid or not knowing the name of specific opioids they took. However, the error patterns differed across the NHIS and NSDUH questions due to differences in question wordings, how the questions were presented, and the specific terms used.
For further details, see the NHIS website at https://www.cdc.gov/nchs/nhis/index.htm.
The National Epidemiologic Survey on Alcohol and Related Conditions (NESARC) was preceded by the National Longitudinal Alcohol Epidemiologic Survey (NLAES). The NLAES was conducted in 1991 and 1992 by the U.S. Census Bureau for the National Institute on Alcohol Abuse and Alcoholism (NIAAA), which is part of NIH. Despite the survey name, the NLAES design was cross-sectional. NESARC’s first wave was conducted in 2001 and 2002, also by the U.S. Census Bureau for NIAAA. NESARC’s second wave was conducted in 2004 and 2005 and involved reinterviews of respondents from the first wave (Grant & Dawson, 2006; NIAAA, 2010).
NESARC-III, conducted from April 2012 through June 2013, was the most recent cross-sectional survey. It was based on a nationally representative sample of the civilian, noninstitutionalized population of the United States aged 18 years or older, including adults in all 50 states and the District of Columbia. Black, Hispanic, and Asian adults were oversampled to allow reliable estimates to be made for these groups. The survey was conducted by Westat for NIAAA using CAPI methods. The final sample size was 36,309, including adults living in households and in selected noninstitutional group quarters (Grant et al., 2015).
NESARC contained assessments of alcohol, tobacco, and other drug use; substance dependence and abuse; and certain mental disorders. NESARC-III used the Alcohol Use Disorder and Associated Disabilities Interview Schedule-5 (AUDADIS-5) to assess SUD based on criteria from the Diagnostic and Statistical Manual of Mental Disorders, 5th edition (APA, 2013; Hasin et al., 2015). Mood disorders assessed in NESARC included major depressive disorder (MDD), dysthymia, bipolar I disorder, and bipolar II disorder. Anxiety disorders that were assessed included panic disorder (with or without agoraphobia), social phobia, specific phobia, and generalized anxiety disorder (Grant et al., 2004). An additional component of NESARC-III was collection of saliva samples from consenting respondents to obtain DNA.
Approximately 23,000 of the 36,000 sampled individuals provided DNA samples that could yield insights into relationships between genes and observable behaviors, including alcohol use disorder, substance use disorder, depression, and posttraumatic stress disorder. Genetic data from this sampling were released by NIAAA in May 2021. The released data are accessible through the National Library of Medicine’s online database of Genotypes and Phenotypes (dbGaP) and through the Psychiatric Genomic Consortium (PGC) system (https://www.niaaa.nih.gov/news-events/announcement/nesarc-iii-genetic-data-now-available-researchers).
A number of methodological factors could contribute to differences in estimates between NSDUH and NESARC. Questions about sensitive topics in NSDUH are self-administered, and similar questions were interviewer administered in NESARC. In addition, differences in instrumentation for measurement of substance use, SUDs, and mental disorders, including differences in item sequencing and the context of questions, could affect the comparability of prevalence estimates between the two surveys (e.g., AUDADIS-5 for NESARC-III and depression questions adapted from the NCS-R for NSDUH).
For further details, see the NESARC-III website at https://www.niaaa.nih.gov/research/nesarc-iii. Also, see the 2019 NSDUH methodological summary and definitions report (CBHSQ, 2020b) for additional details.
The National Longitudinal Study of Adolescent Health (Add Health) was conducted to measure the effects of family, peer group, school, neighborhood, religious institution, and community influences on health risks such as tobacco, drug, and alcohol use. Add Health was initiated in 1994 and supported by grants from the Eunice Kennedy Shriver National Institute of Child Health and Human Development with co-funding from 23 other federal agencies and foundations.
The study began in 1994-1995 (Wave I) with an in-school questionnaire administered to a nationally representative sample of 90,000 students in grades 7 to 12 across 144 schools, followed by an in-home interview. In Wave I, the students were administered brief, machine-readable questionnaires during a regular class period. Interviews were also conducted with about 20,000 students and their parents in the students’ homes using a combined CAPI and ACASI design. In Wave II, conducted in 1996, about 15,000 students, then in grades 8 to 12, were interviewed for a second time in their homes. In Wave III, conducted in 2001-2002, about 15,000 of the original Add Health respondents, then aged 18 to 26, were reinterviewed to investigate how adolescent experiences and behaviors are related to outcomes during the transition to adulthood. Wave IV was conducted in 2007-2008 when the approximately 15,000 respondents were aged 24 to 32. Add Health reinterviewed cohort members in a Wave V follow-up from 2016 to 2018 using a mixed-mode survey design that included both web-based and paper-and-pencil questionnaires (Harris et al., 2019). Wave V collected social, environmental, behavioral, and biological data with which to track the emergence of chronic disease as the cohort moved through their fourth decade of life. Wave V analyses also aimed to establish causes of death among study participants who had died since the start of the study. A restricted-use data file has been released containing data from 3,872 of the Wave V respondents.
The study provides information on the use of alcohol, illicit drugs, and tobacco in each wave and has also measured SUDs in some waves of the study. The longitudinal design of Add Health, in which the same sample of respondents is followed over time (and is subject to attrition in later waves of the survey), limits the kinds of comparisons that can be made with cross-sectional NSDUH data, in which estimates are based on independent samples. However, Add Health’s longitudinal design can allow data users to understand temporal relationships in ways that NSDUH’s cross-sectional design cannot (e.g., whether substance use in an earlier wave predicts another outcome in a later wave).
Another factor that affects comparability of Add Health and NSDUH data is differences in measures. For example, binge alcohol use for Add Health has been defined as having five or more drinks in one setting more than once a month in the past year (Humensky, 2010). Since 2015, NSDUH has defined binge alcohol use in terms of consumption of four or more drinks for females or five or more drinks for males on 1 or more days in the past month, regardless of the frequency of this behavior in the past year. Also, estimates of alcohol dependence or abuse have been reported for the lifetime period for Add Health (Haberstick et al., 2014). In NSDUH, the estimates are measured for the past year.
For further details, see the Add Health website at https://addhealth.cpc.unc.edu/
.
The Maternal and Child Health Bureau (MCHB) in the Health Resources and Services Administration (HRSA) has conducted the National Survey of Children’s Health (NSCH) to provide national- and state-level prevalence estimates for a variety of physical health, substance use, and mental health indicators among children aged 0 to 17 in the United States.116 The most recent available data are principally from 2020, with data collection conducted between July 27, 2020, and January 22, 2021, by the U.S. Census Bureau on behalf of the NCHS.117
The survey uses an address-based sampling frame in which addresses are randomly sampled within states. Administrative records are then used to identify households likely to have children. Households are sampled according to their likelihood of containing children. Data are collected on one child per household, with children with special healthcare needs and children aged 5 or younger having a higher probability of selection. A parent is asked to provide data on the sampled child.
The principal household screening and survey mode is via web-based instruments, but data can be collected using alternate modes (i.e., over the telephone or using mailed paper-and-pencil instruments) if parents prefer not to complete the survey online. Screening and survey instruments are available in English and Spanish.118 The NSCH results are weighted to represent the population of noninstitutionalized children aged 0 to 17 years nationally and in each state (U.S. Census Bureau, 2020). In 2020, there was a shift in the share of respondents utilizing the web response option, with 90.4 percent of questionnaire respondents in 2020 using the web compared with about 80 percent in previous years. This shift was due to a number of factors, including the availability of a full online response option and the COVID-19 pandemic.
Methodological differences between NSDUH and the NSCH that could affect the estimates of depression among adolescents include the following:
For further details, see the NSCH website at https://www.childhealthdata.org/learn-about-the-nsch/NSCH
.
The National Youth Tobacco Survey (NYTS) is a cross-sectional, voluntary, school-based, self-administered electronic survey of middle and high school students in the United States. The NYTS is designed to provide national data on long-term, intermediate, and short-term indicators key to the design, implementation, and evaluation of comprehensive tobacco prevention and control programs. The survey uses a stratified three-stage cluster sampling procedure to generate a nationally representative sample of students attending public and private schools in grades 6 through 12.
In 2021, data collection occurred from January 18 to May 21, 2021, with data collection administered using a web URL in order to allow participation by eligible students learning under varying instructional models: in-person, distance/virtual, and hybrid. Respondents completed the survey by logging into a secure website from a school-issued or personal Internet-connected device. Approximately half of the students completed the survey in a school setting and half completed it at home or elsewhere. For 2021, 20,413 students participated across 279 schools, for a student participation rate of 81.2 percent, a school participation rate of 54.9 percent, and an overall response rate of 44.6 percent (i.e., the product of the school and student participation rates). Because of the methodological changes for the 2021 NYTS in response to the COVID-19 pandemic, the survey did not compare nicotine product use estimates from 2021 with those from prior years (Gentzke et al., 2022).
In general, school-based surveys such as the NYTS are likely to provide higher estimates of tobacco use for youths compared with estimates in NSDUH. For example, the NYTS estimated that in the past 30 days, 9.3 percent of middle and high school students in 2021 used any tobacco product (defined as the use of e-cigarettes, cigarettes, cigars, smokeless tobacco, hookahs, pipe tobacco, bidis [small brown cigarettes wrapped in a leaf], or heated tobacco products), 7.6 percent used e-cigarettes, and 1.5 percent used cigarettes (Gentzke et al., 2022). Estimates of use in the past 30 days from the 2021 NSDUH for youths aged 12 to 17 were 6.7 percent for tobacco products or nicotine vaping, 5.2 percent for nicotine vaping, and 1.5 percent for cigarettes. These estimates can be found in the Key Substance Use and Mental Health Indicators in the United States: Results from the 2021 National Survey on Drug Use and Health report (CBHSQ, 2022i).
Although tobacco measures were not exactly comparable between the two surveys (e.g., respondents in the 2021 NSDUH were not asked about the use of hookahs or bidis), lower prevalence estimates in household surveys such as NSDUH than in school-based surveys may be due to more frequent underreporting in household settings and also some overreporting in school settings (Fowler & Stringfellow, 2001). Because about half of the 2021 NYTS respondents answered the survey at home, this difference is less important for the 2021 survey. Consistent with 2021 NYTS estimates, nicotine vaping was the most common form of nicotine product use among youths in the 2021 NSDUH.
Similar to other school-based surveys, the population of inference for the NYTS is adolescents who are in middle school or high school, specifically those in the 6th through 12th grades. Consequently, the NYTS does not include data from adolescents who dropped out of school, who were absent at the time of administration, or who were homeschooled. As discussed in Section 5.1.2 for the MTF survey, lower estimates of tobacco product use in NSDUH than in the NYTS could also be explained in part by the homeschooled students included in the NSDUH sample. For these reasons, NYTS data cannot be used for making inferences about the adolescent population of the United States as a whole.
For further details, see https://www.fda.gov/tobacco-products/.
Since 1991, the national Youth Risk Behavior Survey (YRBS) has been a component of the CDC’s Youth Risk Behavior Surveillance System (YRBSS), which measures the prevalence of six priority health risk behavior categories: (1) behaviors that contribute to unintentional injuries and violence; (2) tobacco use; (3) alcohol and other drug use; (4) sexual behaviors related to unintended pregnancy and sexually transmitted diseases, including human immunodeficiency virus (HIV) infection; (5) unhealthy dietary behaviors; and (6) physical inactivity. The YRBSS includes state, territorial, tribal, and local school-based surveys of high school students conducted every 2 years. The national school-based survey uses a three-stage cluster sample design to produce a nationally representative sample of students in grades 9 through 12 who attend public and private schools. The national YRBS is conducted biennially during the spring, with students completing a self-administered, machine-readable questionnaire during a regular class period. For the 2019 national YRBS, 13,872 questionnaires were completed across 136 schools (Underwood et al., 2020). The 2021 national YRBS report will not be publicly released until early 2023.
As in the case of comparisons with estimates from MTF and other school-based surveys, differences in estimates between NSDUH and the YRBS could occur due to more underreporting in the household setting, as compared with the YRBS school setting, and to some overreporting in the school settings (CBHSQ, 2012). Most substance use questions in the YRBS ask respondents to report the number of times they have used a substance; this frequency-of-use question format could increase the reports of substance use (including potential overreporting) compared with the “yes/no” question format in NSDUH (other than prescription drugs) that allows respondents to skip remaining questions about that substance if they do not report lifetime use. The principal focus of NSDUH on substance use and mental health issues versus the presentation of substance use questions in the YRBS in the context of a broader array of health issues also could contribute to differences in estimates.
Similar to other school-based surveys, the population of inference for the YRBS is the population of adolescents who are in school, specifically those in the 9th through 12th grades. Consequently, the YRBS does not include data from dropouts. The YRBS makes follow-up attempts to obtain data from youths who were absent on the day of survey administration but nevertheless does not obtain complete coverage of these youths. As discussed in Section 5.1.2 for the MTF survey, lower estimates of substance use in NSDUH than in the YRBS could also be explained in part by the homeschooled students included in the NSDUH sample. For these reasons, YRBS data are not intended to be used for making inferences about the adolescent population of the United States as a whole.
For further details, see the YRBS website at https://www.cdc.gov/healthyyouth/data/yrbs/index.htm.
SAMHSA’s Behavioral Health Services Information System (BHSIS) includes three components that provide national- and state-level information on the numbers and characteristics of individuals admitted to substance use treatment programs and that describe the facilities that deliver care to those individuals. The core of BHSIS is the Inventory of Behavioral Health Services (I-BHS), a comprehensive listing of all known substance use treatment and mental healthcare facilities. The focus of I-BHS is to update information continually; therefore, summary statistics about I-BHS are not included in this section. The two other components of BHSIS are described in this section: the National Survey of Substance Abuse Treatment Services (N-SSATS) and the Treatment Episode Data Set (TEDS).
The National Survey of Substance Abuse Treatment Services (N-SSATS) started in 2000 and is an annual census of all known drug and alcohol abuse treatment facilities in the United States and U.S. jurisdictions. The N-SSATS currently employs three sequential data collection modes: a secure web-based questionnaire, a paper questionnaire sent by mail upon request to facilities that had not responded to the web-based questionnaire, and a telephone interview for facilities that had not responded to the web or paper questionnaire. Most facilities complete the web-based questionnaire. For the 2020 N-SSATS, the response rate among eligible facilities was 90.2 percent. Among the responding facilities, 95.2 percent completed the survey via the web. These estimates can be found in National Survey of Substance Abuse Treatment Services (N-SSATS): 2020. Data on Substance Abuse Treatment Facilities (CBHSQ, 2021b).
In N-SSATS, facilities provide information on the characteristics of the treatment facility, including (but not limited to) client payment sources, services provided, and hospital and residential capacity. In addition, N-SSATS collects data from facilities on the number of clients in treatment on the survey reference date (i.e., the last working day of March in the survey year, such as March 31, 2020) and the percentages of clients in treatment on the reference date for abuse of alcohol and other drugs, alcohol abuse only, other drug abuse only, and co-occurring SUDs and mental disorders.
In an analysis comparing NSDUH and N-SSATS data, average counts of the number of people in treatment for alcohol or illicit drug abuse on a single day were about 1.2 million based on N-SSATS data from 2007 to 2009. Corresponding average single-day counts from NSDUH were about 1.4 million based on the questionnaire item asking about treatment on October 1 and 1.2 million based on the item about currently being in treatment at the time of the interview.120 Compared with facilities responding to N-SSATS, NSDUH respondents were more likely to report treatment only for alcohol and were less likely to report treatment only for illicit drugs (Batts et al., 2014).
As noted previously, N-SSATS collects data on substance use treatment utilization from facilities. In contrast, NSDUH estimates of treatment utilization are based on self-reports of treatment from respondents in the general population. The validity of N-SSATS data on treatment utilization depends on the accuracy of the reports provided by the individual(s) responding on behalf of the facility, just as the validity of NSDUH estimates on the receipt of substance use treatment depends on accurate respondent self-reports. Also, N-SSATS counts of clients who received treatment cover clients who may be outside of the NSDUH target population (e.g., homeless people not living in shelters, active-duty military personnel). In addition, N-SSATS percentages of clients receiving treatment both for alcohol and other drugs, only alcohol, and only other drugs are based on responses to a single question that asks a facility staff member to assign these percentages to each category. In contrast, NSDUH respondents who reported receiving treatment at a specialty facility are asked about the substances for which they received treatment.
In 2021, the National Substance Use and Mental Health Services Survey (N-SUMHSS) was implemented to combine questions from the N-SSATS and the National Mental Health Services Survey (N-MHSS) into one survey of substance use treatment and mental health service providers. Data collection has been completed for the 2021 N-SUMHSS, but findings have not been published for presentation in this report.
For further details about N-SSATS, see https://www.samhsa.gov/data/data-we-collect/n-ssats-national-survey-substance-abuse-treatment-services. For further details about N-SUMHSS, see https://www.samhsa.gov/data/data-we-collect/n-sumhss-national-substance-use-and-mental-health-services-survey.
The Treatment Episode Data Set (TEDS) is a compilation of data on the demographic characteristics and substance abuse problems of those aged 12 or older who are admitted for substance use treatment, based on administrative data routinely collected by state substance abuse agencies (SSAs) for substance abuse services. SSAs report data to TEDS for approximately 2 million annual admissions to treatment in the United States and Puerto Rico primarily from facilities receiving some public funding. The TEDS system consists of two major components—the Admissions Data Set and the Discharge Data Set. The TEDS Admissions Data Set includes annual client-level data on substance use treatment admissions since 1992. The TEDS Discharge Data Set can be linked at the record level to admissions and includes information from clients discharged in 2000 and later. The most current TEDS data at the time this report was written were the 2019 admissions data and discharge data from publicly funded treatment. See Treatment Episode Data Set (TEDS): 2019. Admissions to and Discharges from Publicly Funded Substance Use Treatment (CBHSQ, 2021c).
The TEDS Admissions Data Set consists of a Minimum Data Set collected by all states and a Supplemental Data Set collected by some states. The Minimum Data Set for 2019 consisted of 19 items that include demographic information; primary, secondary, and tertiary substance problems at admission; source of referral; number of prior treatment episodes; and service type at admission, including planned use of medication-assisted opioid therapy. Supplemental Data Set items for 2019 consisted of 15 items that include psychiatric, social, and economic measures. The TEDS Discharge Data Set consists of items that include service type at discharge, reason for discharge (e.g., completed treatment, transferred to another program or facility, dropped out), and length of stay (LOS). LOS is calculated by subtracting the admission date from the discharge date (or date of last contact). In 2019, the most frequently reported primary substances of abuse at admission were alcohol (31 percent), opiates (30 percent), stimulants (12 percent), marijuana/hashish (11 percent), and cocaine (6 percent), collectively accounting for 90 percent of all admissions for people aged 12 or older (CBHSQ, 2021c).
An important issue for users of NSDUH and TEDS data to consider is that the unit of analysis for TEDS is admissions to substance use treatment, whereas NSDUH estimates are for individuals who received substance use treatment. Consequently, individuals who were admitted to substance use treatment multiple times in the reporting period would be counted more than once in the TEDS admissions data. In addition, TEDS includes data for a sizable proportion of admissions to substance use treatment, but it does not include all admissions. Because TEDS is a compilation of data from state administrative systems, the scope of facilities included in TEDS is affected by differences in state reporting requirements, licensure, certification, and accreditation practices, as well as disbursement of public funds. Many SSAs require facilities that receive public funding (including federal block grant funds) for substance use treatment services to report data to the SSA, whereas others require all facilities that are licensed or certified by the state to report TEDS data. States also vary in terms of the specific admissions that are reported to TEDS (e.g., all admissions to eligible facilities that report to TEDS vs. admissions financed by public funds).
For further details on TEDS, see https://www.samhsa.gov/data/data-we-collect/teds-treatment-episode-data-set.
Although the civilian, noninstitutionalized population covers the large majority of people in the United States (see Section 3.1 and U.S. Census Bureau, n.d.), it excludes some subpopulations that may have very different estimates of mental disorders and substance use and therefore may have specific issues or needs. Specifically, the civilian, noninstitutionalized population does not include active-duty military personnel or people living in institutional group quarters, such as prisons, residential substance use treatment or mental health facilities, nursing homes, and long-term hospitals.
This section includes sources of national-level data for members of these subpopulations. As noted in this chapter’s introduction, demographic differences between the civilian, noninstitutionalized population and these other populations can contribute to differences in substance use and mental health outcomes. Therefore, this section does not compare estimates between populations unless analyses have adjusted for demographic differences between the populations.
The Army Study to Assess Risk and Resilience in Servicemembers (Army STARRS) is a multicomponent epidemiologic and neurobiological study to inform health promotion, risk reduction, and suicide prevention efforts in the U.S. Army. A primary aim of the study is to increase knowledge about determinants of suicidal thoughts and behaviors among soldiers. Army STARRS is supported through the Henry M. Jackson Foundation for the Advancement of Military Medicine under a cooperative agreement between NIMH and a consortium of scientific collaborators at the Uniformed Services University of the Health Sciences, the University of California San Diego, Harvard Medical School, and the University of Michigan, with additional collaborating scientists and consultants from NIMH and the Army. Data collection was completed in 2015.
Army STARRS had eight component studies that included the use of administrative data and self-reports from surveys:
More information about these component studies can be found in Kessler et al. (2013) and at https://starrs-ls.org/#/page/army-starrs-studies
.
The questionnaires for both the NSS and AAS were self-administered in group sessions and collected information on the following:
Assessment of mental disorders or SUDs was based on DSM-IV criteria for the lifetime, past 12-month, and past 30-day periods, except that disorders were assessed without regard to diagnostic hierarchy or organic exclusion rules (Kessler et al., 2014). The NSS questionnaire used computer-assisted self-interviewing (CASI) and was administered on laptop computers. The AAS questionnaire was shorter than the NSS questionnaire (i.e., designed for a single 90-minute group administration instead of two 90-minute administrations for the NSS), and it was designed for CASI administration or as a paper-and-pencil questionnaire. In addition, the NSS included neurocognitive tests and blood samples for genetic testing that were obtained from consenting participants as part of the physical examination process prior to the beginning of BCT. The AAS did not collect neurocognitive data or physical specimens for genetic testing. Both NSS and AAS respondents were asked for additional consent to link their Army or DoD administrative records to their questionnaire responses and to participate in to-be-determined future longitudinal data collections (Kessler et al., 2013).
Component studies from Army STARRS have documented the prevalence of mental disorders among military personnel, including conditions with an onset before personnel enlisted. For example, AAS data from 5,428 soldiers indicated that 25.1 percent of respondents met criteria for any mental disorder or SUD in the past 30 days, including 15.0 percent for any internalizing disorder (bipolar disorder, GAD, MDD, panic disorder, or PTSD), 18.4 percent for any externalizing disorder (ADHD, conduct disorder, IED, ODD, or SUD), and 11.1 percent for multiple disorders (internalizing or externalizing). About three fourths of respondents with any disorder in the past 30 days (76.6 percent) reported an age at onset prior to enlistment (Kessler et al., 2014). Lifetime estimates for suicidality were 13.9 percent for having suicidal thoughts, 5.3 percent for making a suicide plan, and 2.4 percent for making a (nonfatal) suicide attempt (Nock et al., 2014). Among soldiers with a mental disorder in the past 30 days who did not seek treatment, 69.8 percent did not perceive a need for treatment. Among soldiers with a mental disorder who perceived a need for treatment, attitudinal reasons (e.g., wanting to handle the problem on their own) were cited more commonly than structural reasons (e.g., inconvenience) for not seeking or for discontinuing treatment (Naifeh et al., 2016).
NSS data from 38,507 new soldiers indicated that 38.7 percent of new soldiers had 1 or more of the 10 assessed DSM-IV disorders in their lifetime, including 19.8 percent who had an internalizing disorder (bipolar disorder, GAD, MDD, panic disorder, or PTSD) and 31.8 percent who had an externalizing disorder (ADHD, conduct disorder, IED, ODD, or SUD). Comparison of NSS estimates with NCS-R estimates that controlled for demographic differences between the NSS and civilian populations121 indicated similar overall estimates of any lifetime disorder in the two populations. However, new soldiers were more likely than adults in the general civilian population to have GAD, PTSD, conduct disorder, or more than two disorders in their lifetime (Rosellini et al., 2015). NSS also yielded lifetime pre-enlistment estimates of 14.1 percent for suicidal thoughts, 2.3 percent for suicide plans, and 1.9 percent for suicide attempts (Ursano et al., 2015).
Administrative data from the HADS component for more than 743,000 reserve component (RC) personnel who had been activated from January 1, 2006, through December 31, 2009, identified 1,103 soldiers with a documented suicide attempt. Activated RC soldiers who were enlisted accounted for 95.7 percent of the activated RC soldiers with a suicide attempt. Officers accounted for the remaining 4.3 percent of the activated RC soldiers who attempted suicide. Among enlisted RC personnel who had been activated, predictors of suicide attempts included the following: female gender, current age younger than 30, White, non-Hispanic race/ethnicity, less than a high school education, currently being married, time in service of 1 to 2 years, previous deployment, and a history of a mental health diagnosis. Predictors of suicide attempts among corresponding RC officers included being female and having a mental health diagnosis in the previous month (Naifeh et al., 2019).
Additionally, a new data collection, the STARRS Longitudinal Study (STARRS-LS), is underway. The STARRS-LS began in 2015 and has been approved to continue through 2024. The STARRS-LS is gathering longitudinal follow-up information on soldiers who participated in Army STARRS earlier in their Army careers and as they transition back into civilian life.
For further details, see the Army STARRS-LS website at https://starrs-ls.org/#/
.
The Minimum Data Set (MDS), sponsored by the Centers for Medicare & Medicaid Services (CMS), is part of the federally mandated process for clinical assessment of all residents in Medicare- or Medicaid-certified nursing homes. This process provides a comprehensive assessment of each resident’s functional capabilities and helps nursing home staff identify health problems. MDS assessments are completed on admission, periodically, and at discharge for all residents in certified nursing homes, regardless of source of payment for the individual resident, and within specific guidelines and time frames. MDS assessments are completed every 3 months (or more often, depending on circumstances) on nearly all residents of nursing homes in the United States. In most cases, participants in the assessment process are licensed healthcare professionals employed by the nursing home. MDS information is transmitted electronically by nursing homes to the national MDS database at CMS. Thus, unlike many of the sources of data described in this section of the report, MDS data are not based on survey results.
Selected psychiatric diagnoses for active residents are summarized quarterly in the MDS 3.0 Frequency Report; no substance use information is available, and data are not summarized annually. The unit of reporting is an active resident122 or a resident with an active episode. The MDS items are taken from all types of MDS records, with the most recent value in the episode being taken for each item. Only values from the past 440 days are used for all items, except for items from the initial admission record. Thus, different items may come from different assessments or from different stays within an episode of care. The intention is to create a profile with the most recent standard information for an active resident, regardless of the source of information. Percentages of active residents are based on data from nearly 1.4 million active residents nationally; records with missing data for a given measure were excluded.
Substantial percentages of active residents had psychiatric diagnoses in the past 7 days. In each quarter of 2021, for example, more than half of active residents were diagnosed as having depression other than bipolar disorder. Nearly 1 in 3 residents had an anxiety disorder. More than 1 in 10 residents had schizophrenia, and about 1 in 12 had a psychotic disorder other than schizophrenia.
For further details about the MDS, see the “Research, Statistics, Data & Systems” page on the CMS website at https://www.cms.gov/. Publicly available quarterly data from the MDS 3.0 Frequency Report can be accessed on the web.
The National Inmate Surveys (NIS) were initiated to fulfill the requirements of the Prison Rape Elimination Act of 2003 (PREA, 2003) for the Bureau of Justice Statistics (BJS) to provide a list of prisons and jails according to the prevalence of sexual victimization. The BJS also added a companion survey on drug and alcohol use and treatment as part of the NIS. Inclusion of the companion survey was designed to prevent facility staff from knowing whether inmates were selected to receive the survey on sexual victimization or the companion survey. The survey was intended to provide more recent information on substance use and related issues among correctional populations in the United States compared with the Surveys of Inmates in State and Federal Correctional Facilities, conducted periodically from 1974 to 2004.123 The NIS were conducted in 2007 (NIS-1), in 2008-2009 (NIS-2), and in 2011-2012 (NIS-3). Questions about mental health were included for the first time in the NIS-3. The NIS-4 is tentatively expected to be administered during 2022, although data collection was delayed in January 2021 due to the COVID-19 pandemic.
The NIS used a two-stage probability sample design first to select state and federal correctional facilities124 and then to select inmates within sampled facilities. At least one facility in every state was selected.125 The sample design also ensured a sufficient number of women in the sample. Samples were restricted to confinement facilities (i.e., institutions in which fewer than 50 percent of the inmates were regularly permitted to leave for work, study, or treatment without being accompanied by facility staff). The NIS samples also excluded community-based facilities, such as halfway houses, group homes, and work release centers. Inmates aged 18 or older within sampled facilities were randomly selected for the interview.
The NIS-1 was conducted in 146 state and federal prisons and in 282 local jails between April and August 2007 and obtained the drug and alcohol survey from 7,754 prison or jail inmates. The NIS-2 was conducted in 167 state and federal prisons and 286 jails between October 2008 and August 2009 and obtained the drug and alcohol survey from 5,015 prison or jail inmates. The NIS-3 was conducted in 233 state and federal prisons, 358 local jails, and 15 special facilities (military, Indian country, and U.S. Immigration and Customs Enforcement) between February 2011 and May 2012. A total of 106,532 inmates participated in either survey form for NIS-3, including 43,721 state or federal prison inmates, 61,351 jail inmates, and 1,460 inmates in special facilities (Beck et al., 2013).
The interviews used CAPI for general background information at the beginning of the interview and ACASI for the remainder. Respondents completed the ACASI portion of the interview in private, with the interviewer either leaving the room or moving away from the computer.126 Sampled inmates were randomly assigned to receive the sexual victimization survey or the companion survey on substance use and treatment. Substance use questions were based on items from past inmate surveys conducted by BJS, such as the 2004 Survey of Inmates in State Correctional Facilities, and included questions about lifetime and first use of drugs or alcohol, being under the influence of drugs or alcohol at the time of their current offense, substance use prior to being admitted to the facility, problems associated with substance use, and treatment for use of drugs or alcohol. The NIS-3 included questions on the following mental health issues: (1) serious psychological distress (SPD) in the past 30 days, based on the Kessler-6 (K6) questions (see Section 3.4.6.4 in this report for a list of the K6 questions); (2) occurrence of specific mental disorders in the lifetime and past 12-month periods; (3) whether respondents had ever been told that they had specific mental disorders; and (4) mental health service utilization. Similar to NSDUH, the NIS-3 defined inmates as having SPD if they had a K6 score of 13 or greater for the past 30 days (Beck et al., 2013; Bronson & Berzofsky, 2017).
NIS-1 and NIS-2 data from 2007 to 2009 indicated high rates of illicit drug use and SUDs. For example, nearly 40 percent of state inmates (39.3 percent) and more than half of sentenced jail inmates (54.5 percent) used illicit drugs in the month before their offense, including 27.5 percent of state prisoners and 38.7 percent of sentenced jail inmates who used marijuana in that period and 14.7 percent of state prisoners and 21.1 percent of sentenced jail inmates who used cocaine or crack. More than half of state prisoners (58.5 percent) and nearly two thirds of sentenced jail inmates (63.3 percent) met DSM-IV criteria for illicit drug use disorder (i.e., dependence or abuse), defined for the survey according to the occurrence of symptoms in the year prior to their admission to their current facility. Among inmates who met criteria for an illicit drug use disorder, 28.5 percent of those who were state prisoners and 22.2 percent of those who were sentenced jail inmates received substance use treatment or participated in a program (e.g., self-help groups) since being admitted to their current facility (Bronson et al., 2017).
Analyses of the NIS substance use data from 2007 to 2009 also included comparisons with NSDUH data for adults from these years. To account for demographic differences between the general population and inmate population that also are associated with substance use, NSDUH data for adults were standardized to the state prisoner population based on gender, race, Hispanic origin, and age. Estimates for the inmate population were greater than the standardized overall adult population estimates from NSDUH for all measures of illicit drug use in the past month (for NSDUH) or in the month before criminal justice involvement (for NIS) (Bronson et al., 2017).
Similar to the NIS-1 and NIS-2, the NIS-3 data indicated high estimates of mental health issues among the incarcerated population. An estimated 36.9 percent of prison inmates and 44.3 percent of jail inmates in the NIS-3 reported having ever been told by a mental health professional that they had a mental disorder (manic depression, bipolar disorder, other depressive disorder, schizophrenia or another psychotic disorder, PTSD, or an anxiety or personality disorder). An estimated 14.5 percent of prisoners and 26.4 percent of jail inmates had SPD in the past 30 days. In comparisons of NIS-3 data with standardized adult NSDUH estimates,127 prisoners were three times as likely and jail inmates were five times as likely as adults in the general population to have SPD. Jail inmates also were more likely to have SPD compared with adults in the general population who had been arrested in the past 12 months. However, SPD estimates were similar for prisoners and adults in the general population who had been arrested in the past year (Bronson & Berzofsky, 2017).
For further details about the NIS, see the BJS “All Data Collections” page at https://bjs.ojp.gov/data/data-collections/search.
MTF = Monitoring the Future.
NOTE: MTF data are simple averages of estimates for 8th and 10th graders.
| Substance | Lifetime NSDUH |
Lifetime MTF |
Past Year NSDUH |
Past Year MTF |
Past Month NSDUH |
Past Month MTF |
|---|---|---|---|---|---|---|
| Marijuana | 13.2 | 16.1 | 10.5 | 12.2 | 5.8 | 7.1 |
| Cocaine | 0.4 | 0.9 | 0.2 | 0.4 | 0.0 | 0.2 |
| Heroin | 0.0 | 0.4 | * | 0.2 | * | 0.1 |
| LSD | 1.6 | 1.9 | 1.0 | 1.1 | 0.2 | 0.3 |
| Alcohol | 22.9 | 28.2 | 17.8 | 22.9 | 7.0 | 10.2 |
| Cigarettes | 6.9 | 8.5 | 3.6 | -- | 1.5 | 1.5 |
| Marijuana Vaping1 | 6.7 | 11.5 | 4.7 | 8.6 | 2.3 | 5.7 |
| Nicotine Vaping1 | 12.1 | 22.5 | 8.5 | 15.8 | 5.2 | 10.4 |
| Vaping of Flavoring1 | 7.1 | 15.8 | 3.8 | 9.2 | 1.8 | 5.5 |
| -- Not available. LSD = lysergic acid diethylamide; MTF = Monitoring the Future. * Low precision; estimate not reported. NOTE: NSDUH data are for youths aged 12 to 17. NSDUH measures and terms are defined in Appendix A. NOTE: MTF data are simple averages of estimates for 8th and 10th graders. MTF data for 8th and 10th graders are reported in Johnston et al. (2022). 1 Estimates for marijuana vaping, nicotine vaping, and vaping of flavoring are not mutually exclusive. Sources: SAMHSA, Center for Behavioral Health Statistics and Quality, National Survey on Drug Use and Health, 2021; National Institute on Drug Abuse, Monitoring the Future Study, University of Michigan, 2021. |
||||||
The coronavirus disease 2019 (COVID-19) pandemic affected data collection for the 2021 National Survey on Drug Use and Health (NSDUH). The 2021 NSDUH continued the use of multimode data collection procedures (i.e., via the web or in person in eligible locations; see Section 2.2.1) that were first implemented in October 2020 for the 2020 NSDUH. Multimode data collection was used for the entire 2021 NSDUH sample; however, the proportion of in-person interviews gradually increased from the beginning to the end of 2021. Even so, the multimode nature of the 2021 NSDUH is an important methodological difference from previous years.
This chapter discusses special methodological issues specific to the 2021 NSDUH. It describes the assessments that were performed and the implications for 2021 NSDUH estimates, including comparability of 2021 estimates with those from prior years. Section 6.1 describes several methodological issues for the 2021 NSDUH. These include the use of both web and in-person modes of data collection as well as changes to the weighting procedures to use the population estimates from the 2020 census. Section 6.2 describes the analyses that were used to evaluate whether to compare 2021 NSDUH estimates with those from prior years. Section 6.3 discusses how these methodological changes affected data processing changes for imputation and weighting in the 2021 NSDUH. Section 6.4 recaps conclusions from these investigations.
Section 6.2 discusses the following four main findings from the assessments of the multimode methodological changes in 2021:
Careful in-depth evaluation of these analyses led to the conclusion that it was not appropriate to compare the 2021 NSDUH estimates with estimates from 2020 or prior years. The Results from the 2021 National Survey on Drug Use and Health: Detailed Tables (Center for Behavioral Health Statistics and Quality [CBHSQ], 2022j) and national reports present estimates for 2021 only. Further, researchers are cautioned against using 2021 NSDUH data in trend analyses with 2020 data or data from earlier years. Using only web responses to compare Quarter 4 of 2020 with the four quarters of 2021 is also not recommended.
Section 6.3 discusses the following four main findings for how multimode data collection affected data processing for 2021:
Before October 2020, all NSDUH data were collected in person, mainly in respondents’ homes. It was known that the use of multimode data collection for the 2021 NSDUH could affect the validity of comparisons between estimates from 2021 and those from prior years. However, the benefits of including a web-based interview option outweighed this concern, especially given the limitations on in-person data collection imposed by the COVID-19 pandemic. The COVID-19 pandemic forced all in-person data collection for NSDUH to stop in mid-March 2020. Except for a brief data collection period in July 2020 to test in-person safety protocols, data collection did not resume until Quarter 4 of 2020 (i.e., October 2020). The web data collection mode was introduced for NSDUH in Quarter 4 of 2020, and more than 90 percent of interviews in that quarter were conducted via the web.
This multimode design continued into 2021, although some modifications were made to the data collection procedures, as discussed in Section 2.2. Some sample dwelling units (SDUs) in 2021 were eligible only for web data collection because of safety concerns related to the COVID-19 pandemic. Other SDUs were eligible for in-person data collection, and respondents in these SDUs had the option to complete the survey in person or via the web. As 2021 progressed, more locations became eligible for in-person data collection. As noted in Section 2.2.1.4, more than three quarters of interviews in Quarter 1 were completed via the web (76.6 percent). By Quarter 4, fewer than half of the interviews (41.5 percent) were completed that way. Altogether, 54.6 percent of the 2021 interviews were completed via the web.
As noted in Section 2.1.2, response rates were assumed to be lower for data collection via the web than for in-person data collection. For this reason, the initial sample selected and released in 2021 was much larger than in years before the COVID-19 pandemic. In an ideal situation, people in all SDUs would have the opportunity to participate via in-person data collection if they were unwilling or unable to respond via the web. Because of the much larger sample that was drawn for 2021 (see Section 2.2.1) and because of ongoing COVID-19 restrictions, field interviewers could not visit all SDUs in which people had not responded via the web. Thus, those SDUs in which people did not respond via the web may not have had a full opportunity to complete the survey in person. Still, the number of SDUs assigned to in-person data collection after people did not respond via the web was much larger in 2021 than in 2020.
There were additional barriers to web-based data collection for adolescents. For adolescents aged 12 to 17 who chose to be interviewed via the web, there were special procedures that were necessary in order to obtain both parental permission and assent from the selected adolescents. These were not required for the interviews where field interviewers were present (see Section 2.2.1.3). Although designed to protect the rights of adolescents who were selected, this protocol for obtaining parental permission and assent from adolescents interviewed via the web was more complicated for parents and adolescents than the in-person consent procedure. These procedures were assumed to be the driver of lower response rates for youths overall (see Table 3.5).128
Web interviews in 2021 continued to experience much larger rates of break-offs among adults compared with in-person interviews. Therefore, web interviews for adults were more likely than in-person interviews to have missing values for questions closer to the end of the questionnaire.
These issues with 2021 data collection were not entirely unexpected, and analyses were conducted to investigate the impacts of these and related methodological issues on estimates for 2021. The following specific questions were examined with these analyses:
Analyses for these questions and the implications of the results are described in detail in subsequent sections.
NSDUH person-level weights are calibrated to population estimates for the state and demographic domains provided by the U.S. Census Bureau. For the 2011-2020 NSDUHs, the population estimates used in the poststratification adjustment were based on population estimates projected from the 2010 decennial census. Starting with the 2021 NSDUH, population estimates based on the 2020 decennial census were used in developing the person-level analysis weights.129
The 2020 decennial census population estimates represent the current population characteristics more accurately than the population estimates calculated from the 2010 decennial census. As the U.S. Census Bureau noted in a press release on the quality indicators for the 2020 census,130 “Despite all the challenges of the pandemic, the completeness and accuracy of 2020 Census results are comparable with recent censuses.” Because of changes in the population (and associated population projections) between the 2010 and 2020 censuses, a decennial census effect study was conducted. This study was designed to assess the impact on substance use and mental health estimates in the 2020 NSDUH if weights had been developed using decennial census population totals from 2020 instead of 2010. However, this analysis would only be relevant for comparing 2020 NSDUH estimates with 2021 estimates. Because the decision was made not to compare 2020 and 2021 NSDUH estimates for other reasons, results from this analysis are not included in this report.
Changes in substance use and mental health outcomes over time are critical to researchers and policymakers. Of particular interest is how outcomes might have changed during the COVID-19 pandemic.
However, both the COVID-19 pandemic and the resulting introduction of web data collection in 2020 disrupted NSDUH data patterns. Because these two events happened at the same time without a controlled experiment, differences in estimates from before the start of the COVID-19 pandemic could be due in part to the methodological changes. Furthermore, real changes in substance use or mental health outcomes in the population during the COVID-19 pandemic may have been hidden, lessened, or exaggerated by the methodological changes. Because it was not possible to know the size of the effects caused by the introduction of data collection via the web, the Substance Abuse and Mental Health Services Administration (SAMHSA) advised against comparing 2020 estimates with those from 2019 or earlier years.
With a full year of NSDUH data for 2021, further analyses were done to investigate whether it would be appropriate to compare 2021 estimates with those from 2020 or prior years. Three main analyses were conducted: (1) modeling to test for mode effects, (2) comparison of two- and four-quarter estimates in NSDUH from data collected before the COVID-19 pandemic, and (3) comparison of full sample estimates of change from 2020 to 2021 with estimates of change from the subset of interviews completed via the web. These analyses are described in the remainder of the section.
Findings from these analyses led to the decisions summarized in Section 6.2.2. These findings and decisions had implications for the presentation of estimates and comparisons in the 2021 Detailed Tables (CBHSQ, 2022j) and reports summarized in Section 6.2.3.
Running regression models to test for mode effects was the first set of analyses used to evaluate whether it would be appropriate to compare the 2021 estimates with those from prior years. The models using 2021 data were run in order to confirm that mode effects detected in the data from Quarter 4 of 2020 also were discernable in data from 2021 (see Chapter 6 in the 2020 National Survey on Drug Use and Health (NSDUH): Methodological Summary and Definitions [CBHSQ, 2021a]). These models for 2021 also investigated whether the mode effects varied by quarter.
The broad conclusion from these analyses was that 2021 NSDUH estimates were different for the two data collection modes. Because of these mode effects for 2021, it would not be appropriate to compare 2021 multimode estimates with single-mode estimates, such as those from 2019 and earlier years. Details of these analyses are described in the remainder of this section.
The first set of mode-effect analyses used logistic regression models and were based on 2021 data from segments131 with at least one in-person interview. Models were run for all quarters combined and by each quarter separately. The dependent variables were a common set of key substance use and mental health outcomes.132 Covariates used for the models were the covariates used in weighting. A mode indicator (web or in person) was included as a covariate as well, with web as the reference mode.133 The models were run with and without the log of the 12-month preliminary weight as an additional covariate, but this addition did not change the conclusions. Hence, the results shown in Tables 6.1 and 6.2 are based on the models that excluded the log of the weight.134
Table 6.1 shows model results for all quarters combined for 2021 using unweighted data. Odds ratios for the data collection mode showed a systematic pattern of statistically significant differences by mode. Except for past month alcohol use, respondents who completed the interview in person had greater odds of reporting the tested outcomes than respondents who completed the interview via the web (i.e., odds ratios greater than 1).
Table 6.2 shows unweighted model results by quarter for 2021. Consistent with the combined data, quarterly data for respondents who completed the survey in person had greater odds of reporting the tested outcomes. With the smaller quarterly sample sizes, however, some odds ratios that were significant in the combined 2021 data were not significantly different from 1 in the quarterly data. The quarterly odds ratios were more similar across quarters for substance use outcomes than for mental health outcomes. There was not a clear pattern of odds ratios trending upward or downward as data collection progressed in 2021.
The second set of mode-effect analyses involved fitting log-binomial regression models to produce weighted and unweighted risk ratios.135 Mode was the key covariate of interest. These regressions used most of the same key substance use and mental health outcomes136 as dependent variables and demographic covariates137 used in the first set of models. Weighted risk ratios were created using a 12-month preliminary analysis weight. Depending on the outcome, either the main analysis weight or the break-off analysis weight was used. See Sections 2.3.4 and 6.3 for more information about the break-off analysis weight.
Consistent with the odds ratio models, risk ratios in Table 6.3 indicated a systematic pattern of significant mode effects. The models using weighted data had slightly smaller risk ratios than the models using unweighted data for most outcomes. Thus, weighting reduced the mode effects somewhat but not enough to eliminate statistically significant risk ratios. This finding means that mode differences in outcomes cannot be attributed solely to differences by mode in the distributions of the demographic characteristics used in weighting. Quarterly risk ratios led to the same conclusions as quarterly odds ratios and are not discussed.
Given that 2020 NSDUH estimates were based almost entirely on data from the first and fourth quarters of 2020 (i.e., January to March and October to December), it was important to investigate whether the 2020 estimates could reasonably be compared with the full-year 2021 estimates. Three sets of analyses were done and all gave evidence of systematic differences between data based on just Quarters 1 and 4 compared with full-year estimates; all analyses were completed using 2015-2019 NSDUH data. These analyses evaluated whether estimates based on only two quarters of data would differ significantly from published full-year estimates from 2019 and earlier years (i.e., before the COVID-19 pandemic).
As seen in the 2020 Methodological Summary and Definitions (CBHSQ, 2021a), prior research on NSDUH data did not reveal systematic seasonality in estimates (i.e., no consistent upward or downward differences across quarters). However, if two-quarter estimates are different from four-quarter estimates, then estimates of change using the two-quarter estimates from 2020 and the four-quarter estimates from 2021 could be misleading. In fact, findings suggested that using only the first and fourth quarters of data instead of all four quarters can lead to differences that are significant, systematic, and of practical size for some key outcomes. Details for these analyses are described in the remainder of this section.
For these analyses, a total of 705 comparisons were made across 23 key substance use and mental health outcomes138 for up to 7 age groups (12 or older, 12-17, 18 or older, 18-25, 26 or older, 26-49, 50 or older) for 5 years (2015-2019). Each comparison tested the difference between prevalence estimates based on data from only Quarters 1 and 4 and data from the full year. Analyses used the final edited variables and the final analysis weights.
The first analysis for these comparisons examined the significant test results and determined whether more tests were significant at the 0.05 alpha level than expected due to chance (about 5 percent of all comparisons based on the alpha level). Results are shown in Table 6.4. Under the assumption of independence between comparisons, if there were no differences in estimates from the first and fourth quarters and estimates from the full year, then one would expect only about 35 of the 705 comparisons in Table 6.4 to be significant at the 0.05 level.
The next analysis evaluated the number of times differences for a given outcome were larger for the two-quarter estimate than for the full-year estimate and whether that number was significantly different from 50 percent of the total number of comparisons. If there were no systematic differences between the sets of estimates, about half of the differences between the estimates would be expected to have a positive value, and half would be expected to have a negative value. This hypothesis can be tested using the binomial distribution. If the proportion of positive differences is significantly different from 50 percent of the total comparisons, then using data from only the first and fourth quarters could lead to systematic bias relative to full-year estimates.
The last analysis examined the practical effect size of the bias in differences between the two-quarter estimate and the full-year estimate. The analysis counted how often less than a third of differences were in a positive direction or less than a third of differences were in a negative direction for a given outcome. Stated another way, the purpose of the analysis was to determine whether there were twice as many differences in a positive direction than in a negative direction between the two-quarter and full-year estimates for a given outcome, or vice versa (i.e., an effect size of 2). The effect size thresholds help determine whether the statistically significant deviations were of practical importance.
This final analysis of bias due to missing quarters of data collection in 2020 was done using two sets of differences. The first included significant differences only, and the second included all differences, significant and nonsignificant. Results from analyses for significant differences are shown in Table 6.4, and results from analyses for all comparisons are shown in Table 6.5, which has the same structure as Table 6.4. For the second set of differences, the observed proportions139 were compared with 50 percent of the total number of comparisons. The resulting significance tests (p values) from the binomial distribution indicate whether the deviations from 50 percent were likely due to chance.
Results from the analyses shown in Tables 6.4 and 6.5 assume independence among the 705 comparisons. However, this assumption does not hold true for all comparisons because of the overlap of lifetime, past year, and past month measures. In other words, the effective number of comparisons is less than 705 because of dependence. For example, a past month user is also a past year user and a lifetime user. The assumption of independence may also not hold true because of the nested age domains (e.g., 18-25 is part of 18 or older and 12 or older). To mitigate these dependencies, the comparisons were summarized by reference period and age group. Aggregate information for these comparisons is shown at the bottom of Table 6.5.
The main findings from these analyses are summarized as follows:
Because most respondents from Quarter 4 of 2020 answered the survey via the web, an analysis was done to determine whether the use of interview data from only web respondents from 2020 and 2021 could produce useful estimates of change. Estimates of change going from Quarter 4 of 2020 to the first 6 months of 2021 were analyzed to compare data from web respondents with all respondents. Analyses used raw data (i.e., not edited or imputed) and 6-month preliminary analysis weights. For these analyses, a total of 353 comparisons were made across 23 key substance use and mental health outcomes140 for up to 7 age groups (12 or older, 12-17, 18 or older, 18-25, 26 or older, 26-49, 50 or older). The conclusion from these analyses was that it is not appropriate to substitute data from only web respondents for data from all respondents (i.e., from both modes) to measure changes between Quarter 4 of 2020 and the entirety of 2021.
A preliminary examination of the web-only and full-sample change estimates indicated potential issues with making comparisons across these periods of data collection. A more formal difference of differences (DD) analysis was then used to give a direct comparison of whether the change estimates from both samples are significant in tandem and going in the same direction. If the two samples are showing the same results, the difference between the two samples for the differences over time (Quarter 4 of 2020 to Quarters 1 and 2 of 2021) should not be significantly different from zero. Let DD, the difference in change estimates between the two samples, be defined as
, where Q refers to the prevalence estimates for the specified quarter(s) and mode as follows:
= prevalence estimate from Quarters 1 and 2 of 2021 for all respondents.
= prevalence estimate from Quarter 4 of 2020 for all respondents.
= prevalence estimate from Quarters 1 and 2 of 2021 for web respondents.
= prevalence estimate from Quarter 4 of 2020 for web respondents.Then the null hypothesis to be tested is
. D
One might reasonably expect independence between
and
and likewise between
and
. If so, DD can be reformulated as the difference over time of the two differences in estimates based on sample, expressed as
, where D indicates the prevalence difference by mode for the indicated quarter(s) as follows:
= difference in prevalence estimates in Quarters 1 and 2 of 2021 between the samples for all respondents and for web respondents.
= difference in prevalence estimate in Quarter 4 of 2020 between the samples for all respondents and for web respondents.DD testing results are summarized in Table 6.6 first by outcome, then by aggregating to reference period and across all comparisons. Each row contains the number of related DD comparisons and the number of statistically significant individual comparisons (at the 0.05 level). Because the tests are not independent, “families” of related estimates were grouped, and a Bonferroni adjustment was applied to each family.141 Table 6.6 shows whether the family-wise Bonferroni test for the row was significant. A significant family-wise Bonferroni test result indicates that the web-only sample and the full sample are showing different estimates of change.
All outcome groups had at least one individual DD comparison that was statistically significant (at the 0.05 level). Most outcome groups also had a significant Bonferroni family-level test. The exceptions were past month binge alcohol use, past month prescription pain reliever misuse, past year any mental illness, past year major depressive episode (MDE), and the past year suicidality measures (serious thoughts, plans, and attempts). Each of these outcomes had at least one individual DD comparison that was significant, but the Bonferroni family test was not significant.
For each of the reference period aggregates (lifetime, past year, and past month), there were many significant individual DD comparisons and a significant Bonferroni family test. For example, for past month measures, 45 of the 142 DD comparisons were individually significant, and at least one of these past year comparisons was significant at the 0.00035 level (0.05/142), leading to a significant family-level Bonferroni test.
Combining across all 353 DD comparisons, 116 were individually significant at the 0.05 level. At least one comparison was significant at the 0.00014 level (0.05/353), leading to a significant family-level Bonferroni test result for the entire set of comparisons.
The DD analysis results, as summarized in Table 6.6, demonstrate that the change estimates between Quarter 4 of 2020 and Quarters 1 and 2 of 2021 were significantly different if web data were used rather than data from all respondents. Therefore, trends over time using data only from web respondents should not be used to represent trends over time for respondents by both modes.
Using the outcomes of the comparability analyses described in Section 6.2.1, the following decisions were made regarding the 2021 Detailed Tables and the Key Substance Use and Mental Health Indicators in the United States: Results from the 2021 National Survey on Drug Use and Health report (CBHSQ, 2022j, 2022i):
The primary consequence of SAMHSA’s decisions regarding estimates of change is that the 2021 Detailed Tables and the 2021 Key Substance Use and Mental Health Indicators report (CBHSQ, 2022j, 2022i) do not show estimates from 2020 or any prior year. Significance tests between 2021 and prior years were not performed. A concatenated public use file will not be produced that contains data from 2021 and prior years. Once a public use file is available for the 2021 NSDUH, data users will be strongly discouraged from combining public use data from 2021 and prior years to test for statistically significant differences in estimates across years. Research is ongoing to determine ways to account for potential future changes in the proportions of interviews completed via the web or in person to allow comparison of 2021 and 2022 NSDUH estimates.
A notable difference between in-person and web-based data collection is the increased percentage of web respondents who start the interview but do not complete it, leaving any subsequent questions unanswered (i.e., break-offs). There are two types of break-offs, regardless of data collection mode: (1) break-offs where the respondent ends the interview before answering a sufficient number of substance use questions and fails the usability criteria (see Section 2.3.1), and (2) break-offs that happen after that usability cutoff. Both are more prevalent for web-based data collection. Break-off rates in web surveys after questionnaire initiation can be in the double digits and are associated with questionnaire length (Vehovar & Čehovin, 2014); the average length for in-person interviews in NSDUH was 60 minutes.
When NSDUH respondents break off the interview, data are missing and are labeled as “no response” for the remaining questions that respondents would have been eligible to be asked. In 2021, the break-offs in the web data caused more item missingness in mental health questions for adults than did responses of “don’t know” or “refused” (see Section 3.3.2.1). The percentage of web respondents in 2021 who met the usability criteria but did not complete the interview was similar to the percentage in Quarter 4 of 2020. Similarly, patterns of where web break-offs occurred were similar in 2021 and Quarter 4 of 2020.
By the time that adults reached the sensitive mental health and adult depression sections, break-offs became more common. These sections covered mental health issues among adults related to psychological distress (and associated impairment in carrying out daily activities) and MDE. There is concern that missing values in these sections contribute to bias, especially if the break-off occurred during the mental health or adult depression sections (see Section 3.3.2.1).
Given that break-offs among adults continued to be an issue in 2021, two approaches were used to mitigate potential biases from break-offs to produce estimates for the 2021 NSDUH:
As is true for most large-scale surveys, the respondent data files for NSDUH contain missing values for some questionnaire items. These missing values can arise in multiple ways, including respondents (1) providing sufficient data to be included as a “usable” interview (see Section 2.3.1) but terminating the survey before reaching the end of the questionnaire (i.e., break-offs), (2) not knowing how to answer the question, (3) refusing to answer the question, or (4) providing inconsistent or invalid responses that are subsequently set to a missing value (i.e., “bad data”) during the editing process. Historically, missing values in NSDUH variables have been addressed in one of three ways:
If not properly addressed, missing data can be a source of bias in estimates produced with survey data. In particular, the zero-fill method almost always introduces a negative bias in estimates (see Section 3.3.2). Prior to the 2020 NSDUH, this bias was deemed small and inconsequential. With the increase in break-offs among adults due to the introduction of web-based data collection, the negative bias with this approach became of greater concern. After considering several factors—including the analytic utility of each variable, the amount of missing data present, planned questionnaire changes in future survey years, and schedule implications—SAMHSA took steps to considerably reduce the number of variables for the 2021 NSDUH for which missing data were handled using the zero-fill imputation method.142
Table 6.7 presents information on groups of variables that were zero filled in survey years prior to 2021 and how missing data were handled for the 2021 NSDUH. Although a complete-case analysis was used prior to 2021 to produce estimates of past year MDE and serious thoughts of suicide in the past year among adults, zero-filled versions of these variables were used in the model to predict serious mental illness (see Section 3.4.6). Beginning in 2021, these variables were statistically imputed. Related adult mental health variables also were statistically imputed (i.e., lifetime MDE; MDE with severe impairment in the past year; serious thoughts of suicide, suicide plans, and suicide attempts in the past year; serious thoughts of suicide, suicide plans, and suicide attempts in the past year because of COVID-19; and receipt of medical attention or a hospital stay because of a suicide attempt in the past year). If missing data for adult mental health variables were statistically imputed for 2021, then the main analysis weight could be used to create estimates (see Sections 2.3.4.2 and 6.3.3.1).
Another concern relates to imputation of 2021 missing data. The proportion of respondents who completed the NSDUH interview via the web varied by quarter in 2021 (see Section 2.2.1.4). These quarterly variations could affect outcome measures imputed for NSDUH either directly (e.g., patterns of substance use in the past month or past year) or through differences in the demographic and socioeconomic characteristics of respondents within each quarter (e.g., education, employment status). Because of these potential effects on imputed measures, an evaluation was done to determine how differences in the quarterly distributions of in-person and web interviews should be accounted for in the 2021 imputation procedures. The options considered as part of this evaluation included the following:
This section documents the investigations that led to the conclusion that it would be acceptable to impute variables for the full sample, with “data collection quarter” being included as a main-effect covariate in imputation models without interaction terms (i.e., Option 2a).
Investigations explored the relationship between data collection quarter and 59 measures that undergo statistical imputation to determine what changes, if any, should be made to the imputation procedures for the 2021 NSDUH. The first stage of the evaluation investigated the marginal association between quarter and the 59 outcome measures included in the analysis, as well as the conditional association in models that controlled for other demographic characteristics. To assess marginal relationships between quarter and each outcome measure, a chi-square test of association was conducted for both weighted and unweighted data. To assess the conditional relationship between quarter and the outcomes of interest after controls were applied for other demographic covariates, an unweighted regression model was fit for each outcome with main effects for quarter, mode, and demographic covariates. For each model, standard imputation model-fitting techniques143 were used to prune the model by removing covariates one at a time when the Type-III effect for a covariate had a chi-square test statistic less than 1.
Of the 59 outcome measures assessed in this investigation, nearly 40 percent (n = 22) showed either an unweighted or a weighted marginal association with quarter,144 and 34 percent (n = 20) showed a conditional association after analyses adjusted for other demographic characteristics (see Table 6.8). This finding indicates that data collection quarter in 2021 was associated with many of the variables that undergo statistical imputation. These findings led to the conclusion that, at a minimum, quarter should be included in the starting list of covariates for the imputation models.
The second stage of the analysis evaluated the need to include interaction terms in the model or to impute separately by quarter. The outcomes included in this second stage of the analysis were those measures where data collection quarter was not removed from the main-effect model based on the Type-III chi-square test described previously. For each of these outcomes, an unweighted regression model was fit using the final covariate list from the main-effect model in the first stage as well as interaction terms between quarter and each of these covariates. Using a model that includes an interaction term between quarter and every other covariate is equivalent to fitting separate prediction models for each quarter.
Of the 20 measures included in the second stage of the analysis, only 7 of the measures indicated at least one interaction term was significantly different from 0, based on a joint chi-square test that the model coefficients for all interaction terms were equal to 0. For the seven outcomes where the joint test indicated at least one interaction term was significant, a Bonferroni-adjusted test of significance was performed for each individual interaction term. Among these seven measures, there were only two models where it made sense to retain at least one interaction term with quarter based on the Bonferroni-adjusted test for the individual covariates.
For these two outcomes, the additional interaction terms had only a minimal effect on the predicted values from the model because the predicted values from the main-effect model and the interaction model showed a high degree of correlation (> 0.99). This finding suggests that in an imputation setting where the focus is on prediction, little benefit is gained from including interaction terms between data collection quarter and other covariates.
Based on these results, the following procedures were applied for 2021:
This section focuses on the changes to the person-level weighting procedures in 2021 that were described in Section 2.3.4. Briefly, the following actions were implemented for the person-level weighting procedures for the 2021 NSDUH:
As discussed in Section 6.1.1, the proportions of web and in-person interviews varied by quarter. The proportion of interviews completed via the web was highest in Quarter 1 (76.6 percent) and decreased as data collection progressed in Quarters 2 through 4. Furthermore, the distributions of demographic characteristics—age group, gender, race/ethnicity, education, region, employment status, county type, income, and marital status—were significantly different between the web mode and in-person mode in all four quarters.
Separate weighting by quarter would fully account for these issues. However, this approach can be time-consuming. Additionally, fewer variables can be kept in the adjustment models because of the smaller quarterly sample sizes.
Therefore, an alternative approach was implemented for 2021. In this approach, one set of analysis weights was developed using the full sample for all four quarters. Quarter interactions with demographic variables were added to the adjustment models of the weighting procedures. This approach captured quarterly variations in the proportion of interviews that were completed via the web, and it also took into account differences in demographic and geographic distributions between the two modes. Further, two-way interactions for quarter by age group, quarter by gender, quarter by race, and quarter by Hispanic origin were added in the nonresponse and poststratification models for the 2021 NSDUH person-level weighting procedures.
There was an imbalance in the distribution of adults’ educational attainment in the 2021 NSDUH, because adults who completed the interview via the web had higher levels of educational attainment compared with those who completed the interview in person. Educational attainment was not measured by the 2020 census, but adults in the 2021 NSDUH were more likely than adults in the 2019 American Community Survey (ACS) to be college graduates and were less likely not to have completed high school or to be high school graduates. To reduce this bias in the NSDUH estimates, educational attainment as main effects and two-way interactions with demographic variables were added in the poststratification adjustment models for 2021.145
The plan was to use educational attainment distributions obtained from the 2020 ACS multiplied by 2021 target population estimates received from the U.S. Census Bureau to derive educational attainment control totals for the poststratification adjustment. Due to the impact of the COVID-19 pandemic on ACS data collection, however, the U.S. Census Bureau decided not to release the standard set of 1-year products for the 2020 ACS; the U.S. Census Bureau had concerns about poor data quality and unreliable estimates (U.S. Census Bureau, 2021). Instead, educational attainment distributions from the ACS 2019 1-year data were used to derive the educational attainment control totals for the 2021 NSDUH.
Web break-offs continued to be a major contributor to missing data in the 2021 NSDUH (see Section 6.3.1). To overcome bias caused by missing values, the break-off analysis weights were developed to analyze unimputed outcome variables for adults beginning with the variables in the mental health section of the interview. See Section 2.3.4.2 for details on how the break-off analysis weights are created.
The 2021 main analysis weights were adjusted to account for the number of adult respondents who provided usable information on their substance use (see Section 2.3.1) but did not complete the full interview (i.e., “break-offs”). Starting with the 2021 NSDUH, many adult mental health variables were imputed (e.g., past year MDE, suicidal thoughts and behavior in the past year among adults). Imputation allowed estimates to be produced using the main analysis weight instead of using the break-off analysis weight. Nevertheless, not all variables for adults in the latter parts of the interview were statistically imputed. Table 2.5 shows a list of questionnaire sections starting with the mental health section and whether any variables in that section were imputed. Variables not listed in Table 2.5 required the use of the break-off analysis weight for adults. The break-off analysis weight was not needed for youths because fewer youths broke off the interview.
To recap, special analyses to evaluate the effects of multimode data collection on estimates in the 2021 NSDUH led to the following conclusions:
| Outcome | Odds Ratio | Lower Limit | Upper Limit |
|---|---|---|---|
| Lifetime Illicit Drug Use | 1.31a | 1.26 | 1.37 |
| Past Year Illicit Drug Use | 1.36a | 1.29 | 1.43 |
| Past Month Illicit Drug Use | 1.35a | 1.28 | 1.44 |
| Lifetime Marijuana Use | 1.30a | 1.25 | 1.36 |
| Past Year Marijuana Use | 1.35a | 1.28 | 1.43 |
| Past Month Marijuana Use | 1.38a | 1.30 | 1.46 |
| Lifetime Alcohol Use | 1.23a | 1.17 | 1.31 |
| Past Year Alcohol Use | 1.05a | 1.00 | 1.11 |
| Past Month Alcohol Use | 1.01 | 0.97 | 1.06 |
| Past Month Binge Alcohol Use | 1.25a | 1.19 | 1.31 |
| Lifetime Cigarette Use | 1.40a | 1.34 | 1.47 |
| Past Year Cigarette Use | 1.60a | 1.51 | 1.71 |
| Past Month Cigarette Use | 1.62a | 1.51 | 1.74 |
| Past Year Serious Mental Illness (Adults) | 1.32a | 1.22 | 1.43 |
| Past Year Any Mental Illness (Adults) | 1.26a | 1.19 | 1.32 |
| Past Year Major Depressive Episode (MDE) (Adults) | 1.22a | 1.14 | 1.31 |
| Past Year MDE with Severe Impairment (Adults) | 1.15a | 1.06 | 1.24 |
| Past Year Suicidal Thoughts (Adults) | 1.30a | 1.19 | 1.42 |
| Past Year Suicide Plans (Adults) | 1.29a | 1.11 | 1.51 |
| Past Year Suicide Attempts (Adults) | 2.05a | 1.59 | 2.65 |
| Past Year MDE (Youths) | 1.53a | 1.34 | 1.75 |
| a Significantly different from 1.0 at the .05 level. NOTE: In addition to the mode of completion (web as the reference group), covariates included household size, categorical age group (12-17, 18-25, 26-34, 35 or older), gender, race/ethnicity (non-Hispanic White, non-Hispanic Black, non-Hispanic other, Hispanic), education among adults aged 18 or older (less than high school, high school graduate, some college or associate’s degree, college graduate), employment status among adults (full time, part time, unemployed, other), region (Northeast, Midwest, South, West), county type (large metropolitan area, small metropolitan area, nonmetropolitan area). Source: SAMHSA, Center for Behavioral Health Statistics and Quality, National Survey on Drug Use and Health, 2021. |
|||
| Outcome | Quarter 1, 2021 | Quarter 2, 2021 | Quarter 3, 2021 | Quarter 4, 2021 | ||||||||
|---|---|---|---|---|---|---|---|---|---|---|---|---|
| Odds Ratio |
Lower Limit |
Upper Limit |
Odds Ratio |
Lower Limit |
Upper Limit |
Odds Ratio |
Lower Limit |
Upper Limit |
Odds Ratio |
Lower Limit |
Upper Limit |
|
| Lifetime Illicit Drug Use | 1.35a | 1.19 | 1.54 | 1.33a | 1.23 | 1.44 | 1.34a | 1.24 | 1.45 | 1.26a | 1.16 | 1.37 |
| Past Year Illicit Drug Use | 1.42a | 1.22 | 1.66 | 1.39a | 1.25 | 1.53 | 1.35a | 1.23 | 1.48 | 1.33a | 1.21 | 1.45 |
| Past Month Illicit Drug Use | 1.40a | 1.17 | 1.67 | 1.44 | 1.28 | 1.62 | 1.33a | 1.21 | 1.47 | 1.29a | 1.15 | 1.44 |
| Lifetime Marijuana Use | 1.34a | 1.17 | 1.52 | 1.34a | 1.24 | 1.45 | 1.34a | 1.24 | 1.45 | 1.23a | 1.13 | 1.33 |
| Past Year Marijuana Use | 1.47a | 1.25 | 1.72 | 1.41a | 1.26 | 1.56 | 1.34a | 1.21 | 1.47 | 1.28a | 1.16 | 1.42 |
| Past Month Marijuana Use | 1.50a | 1.25 | 1.79 | 1.48a | 1.31 | 1.68 | 1.34a | 1.21 | 1.49 | 1.28a | 1.14 | 1.44 |
| Lifetime Alcohol Use | 1.21a | 1.02 | 1.42 | 1.26a | 1.12 | 1.41 | 1.23a | 1.11 | 1.37 | 1.26a | 1.13 | 1.42 |
| Past Year Alcohol Use | 0.92 | 0.80 | 1.06 | 1.07 | 0.98 | 1.17 | 1.06 | 0.97 | 1.16 | 1.09 | 1.00 | 1.19 |
| Past Month Alcohol Use | 0.95 | 0.82 | 1.09 | 1.03 | 0.95 | 1.12 | 1.02 | 0.94 | 1.11 | 1.01 | 0.92 | 1.10 |
| Past Month Binge Alcohol Use | 1.14 | 0.97 | 1.32 | 1.29a | 1.18 | 1.41 | 1.23a | 1.12 | 1.35 | 1.22a | 1.11 | 1.35 |
| Lifetime Cigarette Use | 1.58a | 1.39 | 1.81 | 1.38a | 1.27 | 1.50 | 1.47a | 1.35 | 1.59 | 1.34a | 1.22 | 1.46 |
| Past Year Cigarette Use | 1.62a | 1.37 | 1.91 | 1.56a | 1.39 | 1.74 | 1.71a | 1.54 | 1.89 | 1.56a | 1.38 | 1.75 |
| Past Month Cigarette Use | 1.53a | 1.27 | 1.85 | 1.61a | 1.42 | 1.84 | 1.69a | 1.51 | 1.90 | 1.62a | 1.42 | 1.84 |
| Past Year Serious Mental Illness (Adults) | 1.82a | 1.42 | 2.33 | 1.39a | 1.18 | 1.62 | 1.11 | 0.97 | 1.27 | 1.39a | 1.17 | 1.64 |
| Past Year Any Mental Illness (Adults) | 1.39a | 1.20 | 1.60 | 1.24a | 1.12 | 1.37 | 1.22a | 1.12 | 1.33 | 1.27a | 1.16 | 1.41 |
| Past Year Major Depressive Episode (MDE) (Adults) | 1.64a | 1.34 | 2.01 | 1.26a | 1.10 | 1.44 | 1.11 | 0.97 | 1.25 | 1.22a | 1.07 | 1.40 |
| Past Year MDE with Severe Impairment (Adults) | 1.44a | 1.14 | 1.82 | 1.17a | 1.00 | 1.36 | 1.02 | 0.88 | 1.18 | 1.20a | 1.03 | 1.39 |
| Past Year Suicidal Thoughts (Adults) | 1.53a | 1.17 | 1.99 | 1.36a | 1.14 | 1.62 | 1.13 | 0.97 | 1.30 | 1.39a | 1.18 | 1.64 |
| Past Year Suicide Plans (Adults) | 1.57a | 1.04 | 2.38 | 1.52a | 1.12 | 2.06 | 1.03 | 0.79 | 1.34 | 1.36a | 1.02 | 1.80 |
| Past Year Suicide Attempts (Adults) | 1.61 | 0.86 | 3.01 | 2.23a | 1.43 | 3.47 | 2.08a | 1.28 | 3.37 | 2.23a | 1.30 | 3.82 |
| Past Year MDE (Youths) | 1.45a | 1.01 | 2.08 | 1.35a | 1.06 | 1.70 | 1.75a | 1.35 | 2.27 | 1.65a | 1.25 | 2.17 |
| a Significantly different from 1.0 at the .05 level. NOTE: In addition to the mode of completion (web as the reference group), covariates included household size, categorical age group (12-17, 18-25, 26-34, 35 or older), gender, race/ethnicity (non-Hispanic White, non-Hispanic Black, non-Hispanic other, Hispanic), education among adults aged 18 or older (less than high school, high school graduate, some college or associate’s degree, college graduate), employment status among adults (full time, part time, unemployed, other), region (Northeast, Midwest, South, West), county type (large metropolitan area, small metropolitan area, nonmetropolitan area). Source: SAMHSA, Center for Behavioral Health Statistics and Quality, National Survey on Drug Use and Health, 2021. |
||||||||||||
| Outcome | Weighted1 Risk Ratio2 | Unweighted Risk Ratio2 |
|---|---|---|
| Lifetime Illicit Drug Use | 1.05a | 1.11a |
| Past Year Illicit Drug Use | 1.11a | 1.18a |
| Past Month Illicit Drug Use | 1.12a | 1.19a |
| Lifetime Marijuana Use | 1.06a | 1.12a |
| Past Year Marijuana Use | 1.12a | 1.18a |
| Past Month Marijuana Use | 1.15a | 1.20a |
| Lifetime Alcohol Use | 1.00 | 1.04a |
| Past Year Alcohol Use | 0.97a | 1.02a |
| Past Month Alcohol Use | 0.93a | 1.00 |
| Past Month Binge Alcohol Use | 1.09a | 1.11a |
| Lifetime Cigarette Use | 1.10a | 1.15a |
| Past Year Cigarette Use | 1.37a | 1.32a |
| Past Month Cigarette Use | 1.40a | 1.35a |
| Past Year Any Mental Illness (Adults) | 1.14a | 1.20a |
| Past Year Serious Mental Illness (Adults) | 1.20a | 1.32a |
| Past Year Major Depressive Episode (Adults) | 1.12a | 1.18a |
| Past Year Suicidal Thoughts (Adults) | 1.19a | 1.20a |
| Past Year Suicide Plans (Adults) | 1.08 | 1.21a |
| Past Year Suicide Attempts (Adults) | 2.23a | 1.72a |
| a Significantly different from 1.0 at the .05 level. 1 Weighted risk ratios used the 2021 12-month preliminary analytic weight or the 12-month preliminary break-off analysis weight, depending on the outcome. 2 Risk ratio is defined as Probability (outcome=1 given age, race, gender, employment, county type, education, mode=in person)/Probability (outcome=1 given age, race, gender, employment, county type, education, mode=web). Source: SAMHSA, Center for Behavioral Health Statistics and Quality, National Survey on Drug Use and Health, 2021. |
||
| Outcome | Total Comparisons (7 Age Groups by 5 Years)1 |
Expected Count of Significant Differences |
Total Count of Significant Differences |
Count of Significant Differences Q1 & Q4 > Full Year |
Count of Significant Differences Q1 & Q4 < Full Year |
Proportion of Significant Differences Q1 & Q4 > Full Year |
Binomial P Value Q1 & Q4 > Full Year |
Binomial P Value Q1 & Q4 < Full Year |
|---|---|---|---|---|---|---|---|---|
| Lifetime Alcohol Use | 35 | 1.8 | 5 | 4 | 1 | 80%† | 0.188 | 0.969 |
| Lifetime Cigarette Use | 35 | 1.8 | 6 | 6 | 0 | 100%† | 0.016* | 1.000 |
| Lifetime Illicit Drug Use | 35 | 1.8 | 3 | 3 | 0 | 100%† | 0.125 | 1.000 |
| Lifetime Marijuana Use | 35 | 1.8 | 4 | 3 | 1 | 75%† | 0.313 | 0.938 |
| Past Month Alcohol Use | 35 | 1.8 | 1 | 0 | 1 | 0%† | 1.000 | 0.500 |
| Past Month Binge Alcohol Use | 35 | 1.8 | 1 | 0 | 1 | 0%† | 1.000 | 0.500 |
| Past Month Cigarette Use | 35 | 1.8 | 1 | 1 | 0 | 100%† | 0.500 | 1.000 |
| Past Month Illicit Drug Use | 35 | 1.8 | 4 | 0 | 4 | 0%† | 1.000 | 0.063 |
| Past Month Marijuana Use | 35 | 1.8 | 5 | 0 | 5 | 0%† | 1.000 | 0.031 |
| Past Month Pain Reliever Misuse | 35 | 1.8 | 3 | 1 | 2 | 33% | 0.875 | 0.500 |
| Past Year Alcohol Use | 35 | 1.8 | 1 | 1 | 0 | 100%† | 0.500 | 1.000 |
| Past Year Any Mental Illness (Adults) | 25 | 1.3 | 0 | 0 | 0 | N/A | 1.000 | 1.000 |
| Past Year Attempted Suicide (Adults) | 25 | 1.3 | 2 | 1 | 1 | 50% | 0.750 | 0.750 |
| Past Year Cigarette Use | 35 | 1.8 | 1 | 1 | 0 | 100%† | 0.500 | 1.000 |
| Past Year Illicit Drug Use | 35 | 1.8 | 2 | 0 | 2 | 0%† | 1.000 | 0.250 |
| Past Year Made Any Suicide Plans (Adults) | 25 | 1.3 | 3 | 1 | 2 | 33% | 0.875 | 0.500 |
| Past Year Major Depressive Episode (Youths) | 5 | 0.3 | 0 | 0 | 0 | N/A | 1.000 | 1.000 |
| Past Year Major Depressive Episode (Adults) | 25 | 1.3 | 1 | 0 | 1 | 0%† | 1.000 | 0.500 |
| Past Year Major Depressive Episode with Severe Impairment (Adults) |
25 | 1.3 | 2 | 1 | 1 | 50% | 0.750 | 0.750 |
| Past Year Marijuana Use | 35 | 1.8 | 5 | 0 | 5 | 0%† | 1.000 | 0.031 |
| Past Year Pain Reliever Misuse | 35 | 1.8 | 1 | 0 | 1 | 0%† | 1.000 | 0.500 |
| Past Year Serious Mental Illness (Adults) | 25 | 1.3 | 0 | 0 | 0 | N/A | 1.000 | 1.000 |
| Past Year Serious Thoughts of Suicide (Adults) | 25 | 1.3 | 2 | 0 | 2 | 0%† | 1.000 | 0.250 |
| All | 705 | 35.3 | 53 | 23 | 30 | 43% | 0.864 | 0.205 |
| Lifetime | 140 | 7.0 | 18 | 16 | 2 | 89%† | 0.001* | 1.000 |
| Past Year | 355 | 17.8 | 20 | 5 | 15 | 25%† | 0.994 | 0.021* |
| Past Month | 210 | 10.5 | 15 | 2 | 13 | 13%† | 1.000 | 0.004* |
| 12 or Older | 75 | 3.8 | 6 | 3 | 3 | 50% | 0.656 | 0.656 |
| 12 to 17 | 80 | 4.0 | 4 | 2 | 2 | 50% | 0.688 | 0.688 |
| 18 or Older | 110 | 5.5 | 7 | 4 | 3 | 57% | 0.500 | 0.773 |
| 18 to 25 | 110 | 5.5 | 8 | 3 | 5 | 38% | 0.855 | 0.363 |
| 26 or Older | 110 | 5.5 | 8 | 3 | 5 | 38% | 0.855 | 0.363 |
| 26 to 49 | 110 | 5.5 | 11 | 2 | 9 | 18%† | 0.994 | 0.033 |
| 50 or Older | 110 | 5.5 | 9 | 6 | 3 | 67%† | 0.254 | 0.910 |
| N/A = not applicable; Q = Quarter. 1 The seven age groups are 12 or older, 12-17, 18 or older, 18-25, 26 or older, 26-49, and 50 or older. Not all age groups are applicable to a given outcome. Exceptions are noted in the outcome column in parentheses. For example, past year any mental illness applies only to adults aged 18 or older. The 5 years are 2015-2019. † Proportion greater than 66 percent or less than 33 percent, corresponding to an effect size of 2 or 0.5. * P value less than 0.025 for one side of a two-sided test with total alpha = 0.05. Source: SAMHSA, Center for Behavioral Health Statistics and Quality, National Survey on Drug Use and Health, 2015-2019. |
||||||||
| Outcome | Total Comparisons (7 Age Groups by 5 Years)1 |
Count Q1 & Q4 > Full Year |
Count Zero Q1 & Q4 = Full Year |
Count Q1 & Q4 < Full Year |
Ratio of Counts Q1 & Q4 > Full Year vs. Q1 & Q4 < Full Year |
Binomial P Value Q1 & Q4 > Full Year |
Binomial P Value Q1 & Q4 < Full Year |
|---|---|---|---|---|---|---|---|
| Lifetime Alcohol Use | 35 | 26 | 0 | 9 | 2.9† | 0.003* | 0.999 |
| Lifetime Cigarette Use | 35 | 31 | 1 | 3 | 10.3† | 0.000* | 1.000 |
| Lifetime Illicit Drug Use | 35 | 23 | 2 | 10 | 2.3† | 0.018* | 0.993 |
| Lifetime Marijuana Use | 35 | 22 | 3 | 10 | 2.2† | 0.025 | 0.990 |
| Past Month Alcohol Use | 35 | 5 | 1 | 29 | 0.2† | 1.000 | 0.000* |
| Past Month Binge Alcohol Use | 35 | 12 | 4 | 19 | 0.6 | 0.925 | 0.141 |
| Past Month Cigarette Use | 35 | 20 | 7 | 8 | 2.5† | 0.018* | 0.994 |
| Past Month Illicit Drug Use | 35 | 10 | 6 | 19 | 0.5 | 0.969 | 0.068 |
| Past Month Marijuana Use | 35 | 6 | 11 | 18 | 0.3† | 0.997 | 0.011* |
| Past Month Pain Reliever Misuse | 35 | 9 | 17 | 9 | 1.0 | 0.593 | 0.593 |
| Past Year Alcohol Use | 35 | 29 | 3 | 3 | 9.7† | 0.000* | 1.000 |
| Past Year Any Mental Illness (Adults) | 25 | 5 | 7 | 13 | 0.4† | 0.985 | 0.048 |
| Past Year Attempted Suicide (Adults) | 25 | 8 | 10 | 7 | 1.1 | 0.500 | 0.696 |
| Past Year Cigarette Use | 35 | 26 | 5 | 4 | 6.5† | 0.000* | 1.000 |
| Past Year Illicit Drug Use | 35 | 11 | 2 | 22 | 0.5 | 0.982 | 0.040 |
| Past Year Made Any Suicide Plans (Adults) | 25 | 7 | 11 | 7 | 1.0 | 0.605 | 0.605 |
| Past Year Major Depressive Episode (Youths) | 5 | 3 | 1 | 1 | 3.0† | 0.313 | 0.938 |
| Past Year Major Depressive Episode (Adults) | 25 | 4 | 8 | 13 | 0.3† | 0.994 | 0.025* |
| Past Year Major Depressive Episode with Severe Impairment (Adults) |
25 | 7 | 8 | 10 | 0.7 | 0.834 | 0.315 |
| Past Year Marijuana Use | 35 | 12 | 6 | 17 | 0.7 | 0.868 | 0.229 |
| Past Year Pain Reliever Misuse | 35 | 8 | 5 | 22 | 0.4† | 0.997 | 0.008* |
| Past Year Serious Mental Illness (Adults) | 25 | 5 | 5 | 15 | 0.3† | 0.994 | 0.021* |
| Past Year Serious Thoughts of Suicide (Adults) | 25 | 7 | 3 | 15 | 0.5† | 0.974 | 0.067 |
| All | 705 | 296 | 126 | 283 | 1.0 | 0.309 | 0.720 |
| Lifetime | 140 | 102 | 6 | 32 | 3.2† | 0.000* | 1.000 |
| Past Year | 355 | 132 | 74 | 149 | 0.9 | 0.859 | 0.170 |
| Past Month | 210 | 62 | 46 | 102 | 0.6 | 0.999 | 0.001* |
| 12 or Older | 75 | 37 | 10 | 28 | 1.3 | 0.161 | 0.893 |
| 12 to 17 | 80 | 41 | 12 | 27 | 1.5 | 0.057 | 0.966 |
| 18 or Older | 110 | 41 | 29 | 40 | 1.0 | 0.500 | 0.588 |
| 18 to 25 | 110 | 49 | 10 | 51 | 1.0 | 0.618 | 0.460 |
| 26 or Older | 110 | 42 | 29 | 39 | 1.1 | 0.412 | 0.672 |
| 26 to 49 | 110 | 33 | 18 | 59 | 0.6 | 0.998 | 0.004* |
| 50 or Older | 110 | 53 | 18 | 39 | 1.4 | 0.087 | 0.941 |
| Q = Quarter. 1 The seven age groups are 12 or older, 12-17, 18 or older, 18-25, 26 or older, 26-49, and 50 or older. Not all age groups are applicable to a given outcome. Exceptions are noted in the outcome column in parentheses. For example, past year any mental illness applies only to adults aged 18 or older. The 5 years are 2015-2019. † The ratio of the number of positive differences for estimates from the first and fourth quarters relative to full-year estimates was greater than 2 times or less than 0.5 times the number of negative differences. That is, more than twice as many differences show the estimates from the first and fourth quarters to be greater than the full-year estimates, or vice versa. * P value less than 0.025 for one side of a two-sided test with total alpha = 0.05. Source: SAMHSA, Center for Behavioral Health Statistics and Quality, National Survey on Drug Use and Health, 2015-2019. |
|||||||
| Outcome | Number of Comparisons1 | Number of Significant Test Results (Individual) |
Bonferroni Significance (Family = Row) |
|---|---|---|---|
| Lifetime Illicit Drug Use | 5 | 2 | S |
| Past Year Illicit Drug Use | 5 | 2 | S |
| Past Month Illicit Drug Use | 33 | 5 | S |
| Lifetime Marijuana Use | 5 | 2 | S |
| Past Year Marijuana Use | 5 | 2 | S |
| Past Month Marijuana Use | 33 | 11 | S |
| Lifetime Alcohol Use | 5 | 4 | S |
| Past Year Alcohol Use | 5 | 4 | S |
| Past Month Alcohol Use | 33 | 19 | S |
| Past Month Binge Alcohol Use | 33 | 5 | |
| Lifetime Cigarette Use | 5 | 5 | S |
| Past Year Cigarette Use | 5 | 5 | S |
| Past Month Cigarette Use | 5 | 4 | S |
| Past Year Pain Reliever Misuse | 5 | 1 | S |
| Past Month Pain Reliever Misuse | 5 | 1 | |
| Past Year Serious Mental Illness (Adults) | 31 | 8 | S |
| Past Year Any Mental Illness (Adults) | 4 | 2 | |
| Past Year Major Depressive Episode (Adults) | 31 | 6 | |
| Past Year Major Depressive Episode with Severe Impairment (Adults) |
4 | 1 | S |
| Past Year Serious Thoughts of Suicide (Adults) | 32 | 7 | |
| Past Year Made Any Suicide Plans (Adults) | 32 | 8 | |
| Past Year Attempted Suicide (Adults) | 32 | 12 | |
| Total Number (Expected) | 353 | 116 (17) | S |
| Lifetime | 20 | 13 (1) | S |
| Past Year | 191 | 58 (10) | S |
| Past Month | 142 | 45 (7) | S |
| S = significant family-wise test result using Bonferroni adjustments. Blank cells indicate nonsignificant test results. 1 Outcomes with 5 estimates correspond to people aged 12 or older, 12-17, 18 or older, 18-25, and 26 or older. Outcomes with 4 estimates correspond to people aged 18 or older, 18-25, 26-49, and 50 or older. Outcomes with 33 estimates correspond to the 7 unique age groups mentioned previously and the following domains among people aged 12 or older: gender (males, females), race/ethnicity (not Hispanic or Latino, White, Black or African American, American Indian or Alaska Native, Native Hawaiian or Other Pacific Islander, Asian, two or more races, Hispanic or Latino), education (less than high school, high school graduate, some college/associate’s degree, college graduate), employment (full time, part time, unemployed, other), family income (less than $20,000, $20,000-$49,999, $50,000-$74,999, $75,000 or more), and health insurance coverage (private, Medicaid/CHIP, other, no coverage). Outcomes with 31 estimates correspond to the 5 unique adult age groups mentioned previously and the following domains among adults: gender, race/ethnicity, education, employment, family income, and insurance. Outcomes with 32 estimates have the same domains as the 31 estimates, except that the 50 or older age group appeared twice in tables with estimates from Quarter 4 of 2020 and Quarters 1 and 2 of 2021 and was double counted for these outcomes. Source: SAMHSA, Center for Behavioral Health Statistics and Quality, National Survey on Drug Use and Health, Quarter 4, 2020, and Quarters 1 and 2, 2021. |
|||
| Variable Group | Handling of Missing Data |
|---|---|
| Prescription Drug Subtypes1 | |
| Pain Relievers2 | Complete-case analysis |
| Stimulants | Complete-case analysis |
| Tranquilizers | Complete-case analysis |
| Sedatives | Complete-case analysis |
| Any Miscellaneous Prescription Benzodiazepine | Complete-case analysis |
| Any Prescription Benzodiazepine | Statistical imputation |
| Specific Inhalants3 | Complete-case analysis |
| Specific Hallucinogens3,4 | Complete-case analysis |
| Special Drugs | |
| GHB | Statistical imputation |
| Nonprescription Cough or Cold Medicines | Statistical imputation |
| Heroin (Smoking, Sniffing, Needle Use) | Complete-case analysis |
| Cocaine (Needle Use) | Complete-case analysis |
| Methamphetamine (Needle Use) | Complete-case analysis |
| Any Drug Use with a Needle | Complete-case analysis |
| Nicotine Dependence | Statistical imputation |
| Substance Use Treatment5 | Zero-fill imputation |
| Youth Suicidal Thoughts and Behaviors6 | Complete-case analysis |
| Adult Mental Health | |
| K6 Variables on Psychological Distress7,8 | Statistical imputation |
| WHODAS Variables on Impairment Due to Psychological Distress8 | Statistical imputation |
| MDE8,9 | Statistical imputation |
| Adult Suicidal Thoughts and Behaviors8,10 | Statistical imputation |
| GHB = gamma hydroxybutyrate; K6 = Kessler-6, a six-item psychological distress scale; MDE = major depressive episode; WHODAS = World Health Organization Disability Assessment Schedule. 1 For respondents who were not past year users or misusers according to the imputation-revised recency variable for the overall category (e.g., IRPNRANYREC for past year any use of pain relievers), missing values for specific prescription drug subtypes were logically inferred to be nonuse (or no misuse) in the past year. 2 Variables related to past year use and past year misuse of OxyContin® and fentanyl products were statistically imputed. 3 For respondents who were not lifetime users according to the imputation-revised recency of use variable for the drug family (i.e., any inhalant, any hallucinogen), missing values for specific inhalants or hallucinogens were logically inferred to be lifetime nonuse. 4 Variables related to use of lysergic acid diethylamide (LSD); phencyclidine (PCP); Ecstasy; ketamine; the tryptamine hallucinogens DMT, AMT, or “Foxy”; and Salvia divinorum are statistically imputed. 5 Includes receipt of medication-assisted treatment for alcohol and for opioids in the past 12 months from the emerging issues section of the questionnaire. 6 Responses of “I’m not sure,” “don’t know,” “I don’t want to answer,” or “refused” were treated as valid response options. Response codes corresponding to “bad data” or “blank” are excluded from analyses. 7 The K6 variables are used to create estimates of serious psychological distress in the past month and past year. 8 The imputation-revised variables related to K6, WHODAS, MDE, and serious thoughts of suicide were used in the mental illness prediction model to create estimates of any mental illness, serious mental illness, and low or moderate mental illness shown in the Results from the 2021 National Survey on Drug Use and Health: Detailed Tables (Center for Behavioral Health Statistics and Quality, 2022j). These mental illness measures also were combined with respondents’ substance use disorder data to create estimates for co-occurrence of mental illness and substance use disorder. 9 A complete-case analysis was used to produce estimates of past year MDE and past year MDE with severe impairment for survey years prior to 2021. However, a zero-filled version of the past year MDE variable was used in the mental illness prediction model. Beginning in 2021, variables related to lifetime MDE, past year MDE, and past year MDE with severe impairment were statistically imputed. 10 A complete-case analysis was used to produce estimates of serious thoughts of suicide in the past year among adults for survey years prior to 2021. However, a zero-filled version of the variable corresponding to serious thoughts of suicide in the past year among adults was used in the mental illness prediction model. Beginning in 2021, variables related to serious thoughts of suicide, suicide plans, and suicide attempts in the past year; serious thoughts of suicide, suicide plans, and suicide attempts in the past year because of coronavirus disease 2019 (COVID-19); and receipt of medical attention or a hospital stay because of a suicide attempt in the past year were statistically imputed. Source: SAMHSA, Center for Behavioral Health Statistics and Quality, National Survey on Drug Use and Health, 2021. |
|
| Variable Group | Number of Variables |
Tests of Marginal Association (α = 0.10) |
Conditional Association: Main-Effect Model (χ2 > 1) |
Joint Effect of All Interactions (α = 0.05) |
Significant Interaction Terms: Bonferroni- Adjusted (α = 0.1) |
|
|---|---|---|---|---|---|---|
| Unweighted | Weighted | |||||
| Demographics | 6 | 5 | 1 | 3 | 3 | 0 |
| Lifetime Substance Use | 18 | 3 | 6 | 5 | 0 | 0 |
| Most Recent Substance Use or Misuse | 27 | 6 | 4 | 5 | 2 | 0 |
| Income | 8 | 2 | 1 | 7 | 2 | 2 |
| Total | 59 | 16 | 12 | 20 | 7 | 2 |
| Source: SAMHSA, Center for Behavioral Health Statistics and Quality, National Survey on Drug Use and Health, 2021. | ||||||
Ahmad, F. B., Rossen, L. M., & Sutton, P. (2022). Provisional drug overdose death counts. National Center for Health Statistics. https://www.cdc.gov/nchs/nvss/
Akinbami, L. J., Chen, T. C., Davy, O., Ogden, C. L., Fink, S., Clark, J., Riddles, M. K., & Mohadjer, L. K. (2022). National Health and Nutrition Examination Survey, 2017-March 2020 prepandemic file: Sample design, estimation, and analytic guidelines. National Center for Health Statistics. Vital and Health Statistics, 2(190). https://dx.doi.org/10.15620/cdc:115434 
American Association for Public Opinion Research. (2016). Standard definitions: Final dispositions of case codes and outcome rates for surveys (9th ed. revised). https://www.aapor.org/AAPOR_Main/media/publications/Standard-Definitions20169theditionfinal.pdf 
American Psychiatric Association. (1994). Diagnostic and statistical manual of mental disorders (4th ed.).
American Psychiatric Association. (2013). Diagnostic and statistical manual of mental disorders (5th ed.). https://doi.org/10.1176/appi.books.9780890425596 
Aquilino, W. S. (1994). Interview mode effects in surveys of drug and alcohol use: A field experiment. Public Opinion Quarterly, 58, 210-240. https://doi.org/10.1086/269419 
Bassuk, E. L., Richard, M. K., & Tsertsvadze, A. (2015). The prevalence of mental illness in homeless children: A systematic review and meta-analysis. Journal of the American Academy of Child and Adolescent Psychiatry, 54, 86-96.e2. https://doi.org/10.1016/j.jaac.2014.11.008 
Batts, K., Pemberton, M., Bose, J., Weimer, B., Henderson, L., Penne, M., Gfroerer, J., Trunzo, D., & Strashny, A. (2014, April). Comparing and evaluating substance use treatment utilization estimates from the National Survey on Drug Use and Health and other data sources. CBHSQ Data Review. https://www.samhsa.gov/data/report/comparing-and-evaluating-substance-use-treatment-utilization-estimates-national-survey-drug
Beck, A. J., Berzofsky, M., Caspar, R., & Krebs, C. (2013, May). Sexual victimization in prisons and jails reported by inmates, 2011-12: National Inmate Survey, 2011-12 (NCJ 241399). U.S. Department of Justice, Office of Justice Programs, Bureau of Justice Statistics.
Bray, R. M., Pemberton, M. R., Hourani, L. L., Witt, M., Rae Olmsted, K. L., Brown, J. M., Weimer, B. J., Lane, M. E., Marsden, M. E., Scheffler, S. A., Vandermaas-Peeler, R., Aspinwall, K. R., Anderson, E. M., Spagnola, K., Close, K. L., Gratton, J. L., Calvin, S. L., & Bradshaw, M. R. (2009, September). 2008 Department of Defense Survey of Health Related Behaviors Among Active Duty Military Personnel: A component of the Defense Lifestyle Assessment Program (DLAP) (RTI/10940-FR, prepared under Contract No. GS-10F-0097L, Task Order No. W81XWH-07-F-0538, for the Assistant Secretary of Defense [Health Affairs] and Task Order No. HSCG23-07-F-PMD047 for the U.S. Coast Guard). RTI International.
Brener, N. D., Eaton, D. K., Kann, L., Grunbaum, J. A., Gross, L. A., Kyle, T. M., & Ross, J. G. (2006). The association of survey setting and mode with self-reported health risk behaviors among high school students. Public Opinion Quarterly, 70, 354-374. https://doi.org/10.1093/poq/nfl003 
Bronson, J., & Berzofsky, M. (2017, June). Indicators of mental health problems reported by prisoners and jail inmates, 2011-12 (NCJ 250612, BJS Special Report). Washington, DC: U.S. Department of Justice, Office of Justice Programs, Bureau of Justice Statistics. https://bjs.ojp.gov/content/pub/pdf/imhprpji1112.pdf
Bronson, J., Stroop, J., Zimmer, S., & Berzofsky, M. (2017, June). Drug use, dependence, and abuse among state prisoners and jail inmates, 2007-2009 (NCJ 250546, BJS Special Report). U.S. Department of Justice, Office of Justice Programs, Bureau of Justice Statistics. https://bjs.ojp.gov/library/publications/drug-use-dependence-and-abuse-among-state-prisoners-and-jail-inmates-2007-2009
Buttram, M. E. (2018, March 14). Gabapentin diversion and misuse: Data from law enforcement and substance users. https://www.youtube.com/watch?v=TQK2vn2VjDo 
Buttram, M. E., Kurtz, S. P., Dart, R. C., & Margolin, Z. R. (2017). Law enforcement-derived data on gabapentin research and misuse, 2002-2015: Diversion rates and qualitative research findings. Pharmacoepidemiology and Drug Safety, 26, 1083-1086. https://doi.org/10.1002/pds.4230 
Center for Behavioral Health Statistics and Quality. (2012). Comparing and evaluating youth substance use estimates from the National Survey on Drug Use and Health and other surveys (HHS Publication No. SMA 12-4727, Methodology Series M-9). Substance Abuse and Mental Health Services Administration.
Center for Behavioral Health Statistics and Quality. (2013a). 2012 National Survey on Drug Use and Health methodological resource book, Section 2: Sample design report. https://www.samhsa.gov/data/report/2012-sample-design-report
Center for Behavioral Health Statistics and Quality. (2013b). Results from the 2012 National Survey on Drug Use and Health: Mental health findings (HHS Publication No. SMA 13-4805, NSDUH Series H-47). https://www.samhsa.gov/data/report/results-2012-national-survey-drug-use-and-health-mental-health-findings
Center for Behavioral Health Statistics and Quality. (2014a). 2012 National Survey on Drug Use and Health: Methodological resource book (Section 16a, 2012 Mental Health Surveillance Study: Design and estimation report). https://www.samhsa.gov/data/report/2012-nsduh-mental-health-surveillance-study-design-and-estimation-report
Center for Behavioral Health Statistics and Quality. (2014b). National Survey on Drug Use and Health: 2012 Questionnaire Field Test final report. https://www.samhsa.gov/data/report/nsduh-2012-questionnaire-field-test-report
Center for Behavioral Health Statistics and Quality. (2014c). National Survey on Drug Use and Health: 2013 Dress Rehearsal final report. https://www.samhsa.gov/data/report/nsduh-2013-dress-rehearsal-final-report
Center for Behavioral Health Statistics and Quality. (2015). Estimating mental illness among adults in the United States: Revisions to the 2008 estimation procedures. https://www.samhsa.gov/data/report/2012-nsduh-estimating-mental-illness-among-adults-united-states-revisions-2008-estimation
Center for Behavioral Health Statistics and Quality. (2016). 2015 National Survey on Drug Use and Health: Methodological summary and definitions. https://www.samhsa.gov/data/report/2015-national-survey-drug-use-and-health-methodological-summary-and-definitions
Center for Behavioral Health Statistics and Quality. (2018). 2017 National Survey on Drug Use and Health: Methodological summary and definitions. https://www.samhsa.gov/data/report/2017-methodological-summary-and-definitions
Center for Behavioral Health Statistics and Quality. (2020a). Results from the 2019 National Survey on Drug Use and Health: Detailed tables. https://www.samhsa.gov/data/report/2019-nsduh-detailed-tables
Center for Behavioral Health Statistics and Quality. (2020b). 2019 National Survey on Drug Use and Health (NSDUH): Methodological summary and definitions. https://www.samhsa.gov/data/report/2019-methodological-summary-and-definitions
Center for Behavioral Health Statistics and Quality. (2021a). 2020 National Survey on Drug Use and Health (NSDUH): Methodological summary and definitions. https://www.samhsa.gov/data/report/2020-methodological-summary-and-definitions
Center for Behavioral Health Statistics and Quality. (2021b). National Survey of Substance Abuse Treatment Services (N-SSATS): 2020. Data on substance abuse treatment facilities. https://www.samhsa.gov/data/sites/default/files/reports/rpt35313/2020_NSSATS_FINAL.pdf
Center for Behavioral Health Statistics and Quality. (2021c). Treatment Episode Data Set (TEDS): 2019. Admissions to and discharges from publicly funded substance use treatment. https://www.samhsa.gov/data/sites/default/files/reports/rpt35314/2019_TEDS_3-1-22.pdf
Center for Behavioral Health Statistics and Quality. (2022a). 2020 National Survey on Drug Use and Health methodological resource book. https://www.samhsa.gov/data/report/nsduh-2020-methodological-resource-book-mrb
Center for Behavioral Health Statistics and Quality. (2022b). 2020 National Survey on Drug Use and Health (NSDUH) methodological resource book, Section 10: Editing and imputation report. https://www.samhsa.gov/data/report/nsduh-2020-editing-and-imputation-report
Center for Behavioral Health Statistics and Quality. (2022c). 2020 National Survey on Drug Use and Health (NSDUH) methodological resource book, Section 11: Person-level sampling weight calibration). https://www.samhsa.gov/data/report/nsduh-2020-person-level-sampling-weight-calibration-report
Center for Behavioral Health Statistics and Quality. (2022d). 2020 National Survey on Drug Use and Health (NSDUH) methodological resource book, Section 13: Statistical inference report. https://www.samhsa.gov/data/report/nsduh-2020-statistical-inference-report
Center for Behavioral Health Statistics and Quality. (2022e). 2021 National Survey on Drug Use and Health (NSDUH) methodological resource book, Section 2: Sample design report. https://www.samhsa.gov/data/report/2021-nsduh-sample-design-report
Center for Behavioral Health Statistics and Quality. (2022f). 2021 National Survey on Drug Use and Health (NSDUH) methodological resource book, Section 14: Sample experience report. https://www.samhsa.gov/data/report/nsduh-2021-sample-experience-report
Center for Behavioral Health Statistics and Quality. (2022g). 2021 National Survey on Drug Use and Health public use file codebook. https://datafiles.samhsa.gov/
Center for Behavioral Health Statistics and Quality. (2022h). 2021 National Survey on Drug Use and Health (NSDUH): Prescription drug images for the 2021 questionnaire. https://www.samhsa.gov/data/report/nsduh-2021-pill-images-nsduh-questionnaire
Center for Behavioral Health Statistics and Quality. (2022i). Key substance use and mental health indicators in the United States: Results from the 2021 National Survey on Drug Use and Health (HHS Publication No. PEP22-07-01-005, NSDUH Series H-57). https://www.samhsa.gov/data/report/2021-nsduh-annual-national-report
Center for Behavioral Health Statistics and Quality. (2022j). Results from the 2021 National Survey on Drug Use and Health: Detailed tables. https://www.samhsa.gov/data/report/2021-nsduh-detailed-tables
Center for Behavioral Health Statistics and Quality. (forthcoming a). 2021 National Survey on Drug Use and Health methodological resource book. Substance Abuse and Mental Health Services Administration.
Center for Behavioral Health Statistics and Quality. (forthcoming b). 2021 National Survey on Drug Use and Health methodological resource book, Section 10: Editing and imputation report. Substance Abuse and Mental Health Services Administration.
Center for Behavioral Health Statistics and Quality. (forthcoming c). 2021 National Survey on Drug Use and Health (NSDUH) methodological resource book, Section 11: Person-level sampling weight calibration. Substance Abuse and Mental Health Services Administration.
Center for Mental Health Services, Substance Abuse and Mental Health Services Administration. (1999, June 24). Estimation methodology for adults with serious mental illness (SMI): Final notice. Federal Register, 64(121), 33890-33897.
Center for Systems Science and Engineering, Johns Hopkins University. (2021). Coronavirus resource center: Global map: COVID-19 dashboard. https://coronavirus.jhu.edu/map.html 
Cernat, A., Couper, M. P., & Ofstedal, M. B. (2016). Estimation of mode effects in the Health and Retirement Study using measurement models. Journal of Survey Statistics and Methodology, 4, 501-524. https://doi.org/10.1093/jssam/smw021 
Colpe, L. J., Epstein, J. F., Barker, P. R., & Gfroerer, J. C. (2009). Screening for serious mental illness in the National Survey on Drug Use and Health (NSDUH). Annals of Epidemiology, 19, 210-211. https://doi.org/10.1016/j.annepidem.2008.09.005 
Controlled Substances Act, 21 U.S.C., §§ 801-971. (2022). https://www.deadiversion.usdoj.gov/schedules/index.html
Deville, J.-C., & Särndal, C.-E. (1992). Calibration estimators in survey sampling. Journal of the American Statistical Association, 87, 376-382. https://doi.org/10.1080/01621459.1992.10475217 
Dowell, D., Haegerich, T. M., & Chou, R. (2016). CDC guideline for prescribing opioids for chronic pain — United States, 2016. Morbidity and Mortality Weekly Report Recommendations and Reports, 65(RR-1), 1-50. https://www.cdc.gov/mmwr/volumes/65/rr/pdfs/rr6501e1.pdf [Errata]. Vol. 65, No. RR-1. 2016. Morbidity and Mortality Weekly Report, 65, 295. https://doi.org/10.15585/mmwr.mm6511a6 
Eggleston, C., & Fields, J. (2021). Census Bureau’s Household Pulse Survey shows significant increase in homeschooling rates in fall 2020. U.S. Census Bureau. https://www.census.gov/library/stories/2021/03/homeschooling-on-the-rise-during-covid-19-pandemic.html
Endicott, J., Spitzer, R. L., Fleiss, J. L., & Cohen, J. (1976). The Global Assessment Scale: A procedure for measuring overall severity of psychiatric disturbance. Archives of General Psychiatry, 33, 766-771. https://doi.org/10.1001/archpsyc.1976.01770060086012 
Fagerstrom, K.-O. (1978). Measuring degree of physical dependence to tobacco smoking with reference to individualization of treatment. Addictive Behaviors, 3, 235-241. https://doi.org/10.1016/0306-4603(78)90024-2 
First, M. B., Spitzer, R. L., Gibbon, M., & Williams, J. B. W. (2002). Structured Clinical Interview for DSM-IV-TR Axis I Disorders, Research Version, Non-patient Edition (SCID-I/NP). New York State Psychiatric Institute, Biometrics Research.
Folsom, R. E., & Singh, A. C. (2000). The generalized exponential model for sampling weight calibration for extreme values, nonresponse, and poststratification. In Proceedings of the 2000 Joint Statistical Meetings, American Statistical Association, Survey Research Methods Section, Indianapolis, IN (pp. 598-603). American Statistical Association.
Fowler, F. J., & Stringfellow, V. L. (2001). Learning from experience: Estimating teen use of alcohol, cigarettes, and marijuana from three survey protocols. Journal of Drug Issues, 31, 643-664. https://doi.org/10.1177/002204260103100304 
Gentzke, A. S., Wang, T. W., Cornelius, M., Park-Lee, E., Ren, C., Sawdey, M. D., Cullen, K. A., Loretan, C., Jamal, A., & Homa, D. M. (2022). Tobacco product use and associated factors among middle and high school students — National Youth Tobacco Survey, United States, 2021. Morbidity and Mortality Weekly Report Surveillance Summaries, 71(SS-5), 1-29. https://doi.org/10.15585/mmwr.ss7105a1 
Gfroerer, J., Eyerman, J., & Chromy, J. (Eds.). (2002). Redesigning an ongoing national household survey: Methodological issues (HHS Publication No. SMA 03-3768). Substance Abuse and Mental Health Services Administration, Office of Applied Studies.
Gfroerer, J., Wright, D., & Kopstein, A. (1997). Prevalence of youth substance use: The impact of methodological differences between two national surveys. Drug and Alcohol Dependence, 47, 19-30. https://doi.org/10.1016/s0376-8716(97)00063-x 
Grant, B. F., & Dawson, D. A. (2006). Introduction to the National Epidemiologic Survey on Alcohol and Related Conditions. Alcohol Research & Health, 29, 74-78.
Grant, B. F., Goldstein, R. B., Saha, T. D., Chou, S. P., Jung, J., Zhang, H., Pickering, R. P., Ruan, W. J., Smith, S. M., Huang, B., & Hasin, D. S. (2015). Epidemiology of DSM-5 alcohol use disorder: Results from the National Epidemiologic Survey on Alcohol and Related Conditions III. Journal of the American Medical Association Psychiatry, 72, 757-766. https://doi.org/10.1001/jamapsychiatry.2015.0584 
Grant, B. F., Stinson, F. S., Dawson, D. A., Chou, S. P., Dufour, M. C., Compton, W., Pickering, R. P., & Kaplan, K. (2004). Prevalence and co-occurrence of substance use disorders and independent mood and anxiety disorders: Results from the National Epidemiologic Survey on Alcohol and Related Conditions. Archives of General Psychiatry, 61, 807-816. https://doi.org/10.1001/archpsyc.61.8.807 
Gunderson, J., Mitchell, D., Reid, K., & Jordan, M. (2021). COVID-19 information-seeking and prevention behaviors in Florida, April 2020. Preventing Chronic Disease, 18. https://doi.org/10.5888/pcd18.200575 
Haberstick, B. C., Young, S. E., Zeiger, J. S., Lessem, J. M., Hewitt, J. K., & Hopfer, C. J. (2014). Prevalence and correlates of alcohol and cannabis use disorders in the United States: Results from the National Longitudinal Study of Adolescent Health. Drug and Alcohol Dependence, 136, 158-161. https://doi.org/10.1016/j.drugalcdep.2013.11.022 
Harris, K. M., Halpern, C. T., Biemer, P., Liao, D., & Dean, S. C. (2019). Add Health Wave V documentation: Sampling and mixed-mode survey design. https://addhealth.cpc.unc.edu/documentation/user-guides/ 
Harrison, L. D. (2001). Understanding the differences in youth drug prevalence rates produced by the MTF, NHSDA, and YRBS studies. Journal of Drug Issues, 31, 665-694. https://doi.org/10.1177/002204260103100305 
Harrison, L., & Hughes, A. (Eds.). (1997). The validity of self-reported drug use: Improving the accuracy of survey estimates (NIH Publication No. 97-4147, NIDA Research Monograph 167). National Institute on Drug Abuse.
Harrison, L. D., Martin, S. S., Enev, T., & Harrington, D. (2007). Comparing drug testing and self-report of drug use among youths and young adults in the general population (HHS Publication No. SMA 07-4249, Methodology Series M-7). Substance Abuse and Mental Health Services Administration, Office of Applied Studies.
Hasin, D. S., O’Brien, C. P., Auriacombe, M., Borges, G., Bucholz, K., Budney, A., Compton, W. M., Crowley, T., Ling, W., Petry, N. M., Schuckit, M., & Grant, B. F. (2013). DSM-5 criteria for substance use disorders: Recommendations and rationale. American Journal of Psychiatry, 170(8), 834-851. https://doi.org/10.1176/appi.ajp.2013.12060782 
Hasin, D. S., Greenstein, E., Aivadyan, C., Stohl, M., Aharonovich, E., Saha, T., Goldstein, R., Nunes, E. V., Jung, J., Zhang, H., & Grant, B. F. (2015). The Alcohol Use Disorder and Associated Disabilities Interview Schedule-5 (AUDADIS-5): Procedural validity of substance use disorders modules through clinical re-appraisal in a general population sample. Drug and Alcohol Dependence, 148, 40-46. https://doi.org/10.1016/j.drugalcdep.2014.12.011 
Havens, J. R. (2018, March 14). The emergence of gabapentin as a drug of abuse in a cohort of rural Appalachian drug users. https://www.youtube.com/watch?v=TQK2vn2VjDo 
Heatherton, T. F., Kozlowski, L. T., Frecker, R. C., & Fagerstrom, K.-O. (1991). The Fagerstrom Test for Nicotine Dependence: A revision of the Fagerstrom Tolerance Questionnaire. British Journal of Addiction, 86, 1119-1127. https://doi.org/10.1111/j.1360-0443.1991.tb01879.x 
Hedden, S., Gfroerer, J., Barker, P., Smith, S., Pemberton, M. R., Saavedra, L. M., Forman-Hoffman, V. L., Ringeisen, H., & Novak, S. P. (2012, March). Comparison of NSDUH mental health data and methods with other data sources. CBHSQ Data Review. https://www.samhsa.gov/data/report/comparison-nsduh-mental-health-data-and-methods-other-data-sources-0
Hedegaard, H., Bastian, B. A., Trinidad, J. P., Spencer, M. R., & Warner, M. (2019, October 25). Regional differences in drugs most frequently involved in drug overdose deaths: United States, 2017 (National Vital Statistics Reports, Vol. 68, No. 12). https://www.cdc.gov/nchs/data/nvsr/nvsr68/nvsr68_12-508.pdf
Hedegaard, H., Miniño, A. M., & Warner, M. (2020, December). Drug overdose deaths in the United States, 1999-2019. NCHS Data Brief, no 394. National Center for Health Statistics. https://www.cdc.gov/nchs/data/databriefs/db394-H.pdf
Humensky, J. L. (2010). Are adolescents with high socioeconomic status more likely to engage in alcohol and illicit drug use in early adulthood? Substance Abuse Treatment, Prevention, and Policy, 5, 19. https://doi.org/10.1186/1747-597x-5-19 
Interagency Council on Statistical Policy. (2021, January 15). Statistical agency changes in response to the COVID-19 pandemic. https://www.bea.gov/system/files/2021-01/ICSP-COVID-19-Report_011521.pdf
Johnston, L. D., Miech, R. A., O’Malley, P. M., Bachman, J. G., Schulenberg, J. E., & Patrick, M. E. (2022). Monitoring the Future national survey results on drug use 1975-2021: Overview, key findings on adolescent drug use. Institute for Social Research, University of Michigan. http://www.monitoringthefuture.org/pubs/monographs/mtf-overview2021.pdf 
Kessler, R. C., Barker, P. R., Colpe, L. J., Epstein, J. F., Gfroerer, J. C., Hiripi, E., Howes, M. J., Normand, S. L., Manderscheid, R. W., Walters, E. E., & Zaslavsky, A. M. (2003a). Screening for serious mental illness in the general population. Archives of General Psychiatry, 60, 184-189. https://doi.org/10.1001/archpsyc.60.2.184 
Kessler, R. C., Berglund, P. A., Bruce, M. L., Koch, J. R., Laska, E. M., Leaf, P. J., Manderscheid, R. W., Rosenheck, R. A., Walters, E. E., & Wang, P. S. (2001). The prevalence and correlates of untreated serious mental illness. Health Services Research, 36, 987-1007.
Kessler, R. C., Berglund, P., Demler, O., Jin, R., Koretz, D., Merikangas, K. R., Rush, A. J., Walters, E. E., & Wang, P. S. (2003b). The epidemiology of major depressive disorder: Results from the National Comorbidity Survey Replication (NCS-R). Journal of the American Medical Association, 289, 3095-3105. https://doi.org/10.1001/jama.289.23.3095 
Kessler, R. C., Berglund, P. A., Glantz, M. D., Koretz, D. S., Merikangas, K. R., Walters, E. E., & Zaslavsky, A. M. (2004). Estimating the prevalence and correlates of serious mental illness in community epidemiological surveys. In R. W. Manderscheid & M. J. Henderson (Eds.), Mental health, United States, 2002 (HHS Publication No. SMA 04-3938, pp. 155-164). Substance Abuse and Mental Health Services Administration, Center for Mental Health Services.
Kessler, R. C., Berglund, P. A., Walters, E. E., Leaf, P. J., Kouzis, A. C., Bruce, M. L., Friedman, R. M., Grosser, R. C., Kennedy, C., Kuehnel, T. G., Laska, E. M., Manderscheid, R. W., Narrow, W. E., Rosenheck, R. A., & Schneier, M. (1998). A methodology for estimating the 12-month prevalence of serious mental illness. In R. W. Manderscheid & M. J. Henderson (Eds.), Mental health, United States, 1998 (HHS Publication No. SMA 99-3285, pp. 99-109). Substance Abuse and Mental Health Services Administration, Center for Mental Health Services.
Kessler, R. C., Berglund, P. A., Zhao, S., Leaf, P. J., Kouzis, A. C., Bruce, M. L., Friedman, R. M., Grosser, R. C., Kennedy, C., Narrow, W. E., Kuehnel, T. G., Laska, E. M., Manderscheid, R. W., Rosenheck, R. A., Santoni, T. W., & Schneier, M. (1996). The 12-month prevalence and correlates of serious mental illness (SMI). In R. W. Manderscheid & M. A. Sonnenschein (Eds.), Mental health, United States, 1996 (HHS Publication No. SMA 96-3098, pp. 59-70). Substance Abuse and Mental Health Services Administration.
Kessler, R. C., Chiu, W. T., Colpe, L., Demler, O., Merikangas, K. R., Walters, E. E., & Wang, P. S. (2006). The prevalence and correlates of serious mental illness (SMI) in the National Comorbidity Survey Replication (NCS-R). In R. W. Manderscheid & J. T. Berry (Eds.), Mental health, United States, 2004 (pp. 134-148). Substance Abuse and Mental Health Services Administration.
Kessler, R. C., Colpe, L. J., Fullerton, C. S., Gebler, N., Naifeh, J. A., Nock, M. K., Sampson, N. A., Schoenbaum, M., Zaslavsky, A. M., Stein, M. B., Ursano, R. J., & Herringa, S. G. (2013). Design of the Army Study to Assess Risk and Resilience in Servicemembers (Army STARRS). International Journal of Methods in Psychiatric Research, 22, 267-275. https://doi.org/10.1002/mpr.1401 
Kessler, R. C., Herringa, S. G., Stein, M. B., Colpe, L. J., Fullerton, C. S., Hwang, I., Naifeh, J. A., Nock, M. K., Petukhova, M., Sampson, N. A., Schoenbaum, M., Zaslavsky, A. M., & Ursano, R. J. (2014). Thirty-day prevalence of DSM-IV mental disorders among nondeployed soldiers in the US Army: Results from the Army Study to Assess Risk and Resilience in Servicemembers (Army STARRS). Journal of the American Medical Association Psychiatry, 71(5), 504-513. https://doi.org/10.1001/jamapsychiatry.2014.28 
Kreuter, F., Presser, S., & Tourangeau, R. (2008). Social desirability bias in CAI, IVR, and web surveys: The effects of mode and question sensitivity. Public Opinion Quarterly, 72, 847-865. https://doi.org/10.1093/poq/nfn063 
Lattimore, P. K., Steffey, D. M., Gfroerer, J., Bose, J., Pemberton, M. R., & Penne, M. A. (2014, August). Arrestee substance use: Comparison of estimates from the National Survey on Drug Use and Health and the Arrestee Drug Abuse Monitoring Program. CBHSQ Data Review. https://www.samhsa.gov/data/report/arrestee-substance-use-comparison-estimates-national-survey-drug-use-and-health-and-arrestee
Lau, D. T., Sosa, P., Dasgupta, N., & He, H. (2021). Impact of the COVID-19 pandemic on public health surveillance and survey data collections in the United States. American Journal of Public Health, 111(12), 2118-2121. https://doi.org/10.2105/AJPH.2021.306551 
Leon, A. C., Olfson, M., Portera, L., Farber, L., & Sheehan, D. V. (1997). Assessing psychiatric impairment in primary care with the Sheehan Disability Scale. International Journal of Psychiatry in Medicine, 27(2), 93-105. https://doi.org/10.2190/t8em-c8yh-373n-1uwd 
Lerner, G., Daly, D., & Anderson, M. (2021). Effects of severe weather and COVID-19 pandemic on survey response rates and survey methods for the Behavioral Risk Factor Surveillance System (BRFSS). Presented at the 2021 American Association for Public Opinion Research Annual Conference. https://aapor.secure-platform.com/a/solicitations/12/sessiongallery/571/application/4811 
Lind, L., Schober, M., Conrad, F., & Reichert, H. (2013). Why do survey respondents disclose more when computers ask the questions? Public Opinion Quarterly, 77, 888-935.
Lindberg, L., & Scott, R. H. (2018). Effect of ACASI on reporting of abortion and other pregnancy outcomes in the US National Survey of Family Growth. Studies in Family Planning, 49, 259-278. https://doi.org/10.1111/sifp.12068 
Manly, B. F. J. (1986). Multivariate statistical methods: A primer. Chapman and Hall.
Miech, R. A., Johnston, L. D., O’Malley, P. M., Bachman, J. G., Schulenberg, J. E., & Patrick, M. E. (2022). Monitoring the Future national survey results on drug use, 1975-2021: Volume I, Secondary school students. http://www.monitoringthefuture.org/pubs/monographs/mtf-vol1_2021.pdf 
Miller, G. K., Piscopo, K. D., Batts, K., Han, B., Colpe, L., Forman-Hoffman, V. L., Gfroerer, J., & McKeon, R. T. (2015, July). Measurement of suicidal thoughts, behaviors, and related health outcomes in the United States: Comparison of NSDUH estimates with other data sources. CBHSQ Data Review. https://www.samhsa.gov/data/report/measurement-suicidal-thoughts-behaviors-and-related-health-outcomes-united-states-comparison
Miller, K. (2019). NCHS opioid question evaluation study. Hyattsville, MD: National Center for Health Statistics. https://www.cdc.gov/nchs/data/bsc/bsc_pres_miller_may_2019.pdf
Naifeh, J. A., Colpe, L. J., Aliaga, P. A., Sampson, N. A., Heeringa, S. G., Stein, M. B., Ursano, R. J., Fullerton, C. S., Nock, M. K., Schoenbaum, M., Zaslavsky, A. M., & Kessler, R. C. (2016). Barriers to initiating and continuing mental health treatment among soldiers in the Army Study to Assess Risk and Resilience in Servicemembers (Army STARRS). Military Medicine, 181, 1021-1032. https://doi.org/10.7205/milmed-d-15-00211 
Naifeh, J. A., Ursano, R. J., Kessler, R. C., Gonzalez, O. I., Fullerton, C. S., Herberman Mash, H. B., Riggs-Donovan, C. A., Ng, T. H. H., Wynn, G. H., Dinh, H. M., Kao, T.-C., Sampson, N. A., & Stein, M. B. (2019). Suicide attempts among activated soldiers in the U.S. Army reserve components. BMC Psychiatry, 19(1), 31. https://doi.org/10.1186/s12888-018-1978-2 
Narrow, W. E., Rae, D. S., Robins, L. N., & Regier, D. A. (2002). Revised prevalence estimates of mental disorders in the United States: Using a clinical significance criterion to reconcile 2 surveys’ estimates. Archives of General Psychiatry, 59, 115-123. https://doi.org/10.1001/archpsyc.59.2.115 
National Advisory Mental Health Council. (1993). Health care reform for Americans with severe mental illnesses: Report of the National Advisory Mental Health Council. American Journal of Psychiatry, 150, 1447-1465. https://doi.org/10.1176/ajp.150.10.1447 
National Center for Health Statistics. (n.d.). Anxiety and depression. Household Pulse Survey. https://www.cdc.gov/nchs/covid19/pulse/mental-health.htm
National Center for Health Statistics. (2021). National Health Interview Survey, 2020. Public-use data file and documentation. https://ftp.cdc.gov/pub/Health_Statistics/NCHS/Dataset_Documentation/NHIS/2020/srvydesc-508.pdf
National Center for Health Statistics. (2022). 2019 [National Hospital Ambulatory Medical Care Survey] NHAMCS micro-data file documentation. https://ftp.cdc.gov/pub/Health_Statistics/NCHS/Dataset_Documentation/NHAMCS/doc19-ed-508.pdf
National Institute on Alcohol Abuse and Alcoholism. (2010, September). Alcohol use and alcohol use disorders in the United States, a 3-year follow-up: Main findings from the 2004-2005 Wave 2 National Epidemiologic Survey on Alcohol and Related Conditions (NESARC) (U.S. Alcohol Epidemiologic Data Reference Manual, Vol. 8, No. 2, NIH Publication No. 10-7677). National Institutes of Health.
National Institute on Drug Abuse. (2018a, March). DrugFacts: Prescription CNS depressants. https://www.drugabuse.gov/publications/finder/t/160/drugfacts
National Institute on Drug Abuse. (2018b, June). DrugFacts: Prescription stimulants. https://www.drugabuse.gov/publications/finder/t/160/drugfacts
National Institute on Drug Abuse. (2019, May). DrugFacts: Methamphetamine. https://www.drugabuse.gov/publications/finder/t/160/drugfacts
National Institute on Drug Abuse. (2020a, June). Synthetic cannabinoids (K2/Spice) DrugFacts. https://nida.nih.gov/publications/drugfacts/synthetic-cannabinoids-k2spice
National Institute on Drug Abuse. (2020b, July). Synthetic cathinones (bath salts) DrugFacts. https://nida.nih.gov/publications/drugfacts/synthetic-cathinones-bath-salts
National Institute on Drug Abuse. (2021a, April). DrugFacts: Cocaine. https://www.drugabuse.gov/publications/finder/t/160/drugfacts
National Institute on Drug Abuse. (2021b, June). DrugFacts: Prescription opioids. https://www.drugabuse.gov/publications/finder/t/160/drugfacts
National Institute on Drug Abuse. (2022, January 20). Overdose death rates. https://nida.nih.gov/research-topics/trends-statistics/overdose-death-rates
Nock, M. K., Stein, M. B., Herringa, S. G., Ursano, R. J., Colpe, L. J., Fullerton, C. S., Hwang, I., Naifeh, J. A., Sampson, N. A., Schoenbaum, M., Zaslavsky, A. M., & Kessler, R. C. (2014). Prevalence and correlates of suicidal behavior among soldiers: Results from the Army Study to Assess Risk and Resilience in Servicemembers (Army STARRS). Journal of the American Medical Association Psychiatry, 71, 514-522. https://doi.org/10.1001/jamapsychiatry.2014.30 
Novak, S. (2007, October). An item response analysis of the World Health Organization Disability Assessment Schedule (WHODAS) items in the 2002-2004 NSDUH (prepared for the Substance Abuse and Mental Health Services Administration under Contract No. 283-03-9028, RTI/8726). RTI International.
Novak, S. P., Colpe, L. J., Barker, P. R., & Gfroerer, J. C. (2010). Development of a brief mental health impairment scale using a nationally representative sample in the USA. International Journal of Methods in Psychiatric Research, 19(Suppl. 1), 49-60. https://doi.org/10.1002/mpr.313 
NRI. (2020). SAMHSA uniform reporting system FY 2020 data definitions. https://www.nri-inc.org/media/1652/2020-urs-data-definitions.docx 
Office of Applied Studies. (2009). 2008 National Survey on Drug Use and Health: Methodological resource book (Section 16, Measuring serious mental illness with the NSDUH: Results of 2008 12-month analysis). Substance Abuse and Mental Health Services Administration.
Paulose-Ram, R., Graber, J. E., Woodwell, D., & Ahluwalia, N. (2021). The National Health and Nutrition Examination Survey (NHANES), 2021-2022: Adapting data collection in a COVID-19 environment. American Journal of Public Health, 111(12), 2149-2156. https://doi.org/10.2105/AJPH.2021.306517 
Pemberton, M. R., Bose, J., Kilmer, G., Kroutil, L. A., Forman-Hoffman, V. L., & Gfroerer, J. C. (2013, September). Comparison of NSDUH health and health care utilization estimates to other national data sources. CBHSQ Data Review. https://www.samhsa.gov/data/report/comparison-nsduh-health-and-health-care-utilization-estimates-other-national-data-sources
Prison Rape Elimination Act (PREA), Pub. L. 108-79 (2003). https://www.govinfo.gov/app/details/PLAW-108publ79
Rosellini, A. J., Heeringa, S. G., Stein, M. B., Ursano, R. J., Chiu, W. T., Colpe, L. J., Fullerton, C. S., Gilman, S. E., Hwang, I., Naifeh, J. A., Nock, M. K., Petukhova, M., Sampson, N. A., Schoenbaum, M., Zaslavsky, A. M., & Kessler, R. C. (2015). Lifetime prevalence of DSM-IV mental disorders among new soldiers in the U.S. Army: Results from the Army Study to Assess Risk and Resilience in Servicemembers (Army STARRS). Depression and Anxiety, 32(1), 13-24. https://doi.org/10.1002/da.22316 
RTI International. (2013). SUDAAN® language manual, Release 11.0.1.
Rubin, D. B. (1986). Statistical matching using file concatenation with adjusted weights and multiple imputations. Journal of Business and Economic Statistics, 4(1), 87-94. https://doi.org/10.2307/1391390 
Schulenberg, J. E., Patrick, M. E., Johnston, L. D., O’Malley, P. M., Bachman, J. G., & Miech, R. A. (2021). Monitoring the Future national survey results on drug use, 1975-2020: Volume II, College students and adults ages 19-60. Institute for Social Research, University of Michigan. http://www.monitoringthefuture.org/pubs/monographs/mtf-vol2_2020.pdf 
Shiffman, S., Hickcox, M., Gnys, M., Paty, J. A., & Kassel, J. D. (1995, March). The Nicotine Dependence Syndrome Scale: Development of a new measure. Poster presented at the annual meeting of the Society for Research on Nicotine and Tobacco, San Diego, CA.
Shiffman, S., Waters, A. J., & Hickcox, M. (2004). The Nicotine Dependence Syndrome Scale: A multidimensional measure of nicotine dependence. Nicotine & Tobacco Research, 6, 327-348. https://doi.org/10.1080/1462220042000202481 
Singh, A., Grau, E., & Folsom, R., Jr. (2002). Predictive mean neighborhood imputation for NHSDA substance use data. In J. Gfroerer, J. Eyerman, & J. Chromy (Eds.), Redesigning an ongoing national household survey: Methodological issues (HHS Publication No. SMA 03-3768, pp. 111-133). Substance Abuse and Mental Health Services Administration, Office of Applied Studies.
Smith, R. V., Havens, J. R., & Walsh, S. L. (2016). Gabapentin misuse, abuse and diversion: A systematic review. Addiction, 111, 1160-1174. https://doi.org/10.1111/add.13324 
Solari, C. D., Cortes, A., Henry, M., Matthews, N., & Morris, S. (2014, October). The 2013 Annual Homeless Assessment Report (AHAR) to Congress. Part 2: Estimates of homelessness in the United States. U.S. Department of Housing and Urban Development, Office of Community Planning and Development.
SRNT Subcommittee on Biochemical Verification. (2002). Biochemical verification of tobacco use and cessation. Nicotine & Tobacco Research, 4, 149-159. https://doi.org/10.1080/14622200210123581 
Substance Abuse and Mental Health Services Administration, Center for Mental Health Services. (1993, May 20). Final notice [Final definitions for: (1) Children with a serious emotional disturbance, and (2) adults with a serious mental illness]. Federal Register, 58(96), 29422-29425.
Tourangeau, R., & Smith, T. W. (1996). Asking sensitive questions: The impact of data collection mode, question format, and question context. Public Opinion Quarterly, 60, 275-304. https://doi.org/10.1086/297751 
Tourangeau, R., & Yan, T. (2007). Sensitive questions in surveys. Psychological Bulletin, 133, 859-883. https://doi.org/10.1037/0033-2909.133.5.859 
Turner, C. F., Lessler, J. T., & Gfroerer, J. C. (Eds.). (1992). Survey measurement of drug use: Methodological studies (HHS Publication No. ADM 92-1929). National Institute on Drug Abuse.
Turner, C. F., Ku, L., Rogers, S. M., Lindberg, L. D., Pleck, J. H., & Sonenstein, F. L. (1998). Adolescent sexual behavior, drug use, and violence: Increased reporting with computer survey technology. Science, 280, 867-73. https://doi.org/10.1126/science.280.5365.867 
Underwood, J. M., Brener, N., Thornton, J., Harris, W. A., Bryan, L. N., Shanklin, S. L., Deputy, N., Roberts, A. M., Queen, B., Chyen, D., Whittle, L., Lim, C., Yamakawa, Y., Leon-Nguyen, M., Kilmer, G., Smith-Grant, J., Demissie, Z., Everett Jones, S., Clayton, H., & Dittus, P. (2020). Overview and methods for the Youth Risk Behavior Surveillance System — United States, 2019. Morbidity and Mortality Weekly Report, 69, 1-10. https://doi.org/10.15585/mmwr.su6901a1 
Ursano, R. J., Heeringa, S. G., Stein, M. B., Jain, S., Raman, R., Sun, X., Chiu, W. T., Colpe, L. J., Fullerton, C. S., Gilman, S. E., Hwang, I., Naifeh, J. A., Nock, M. K., Rosellini, A. J., Sampson, N. A., Schoenbaum, M., Zaslavsky, A. M., & Kessler, R. C. (2015). Prevalence and correlates of suicidal behavior among new soldiers in the U.S. Army: Results from the Army Study to Assess Risk and Resilience in Servicemembers (Army STARRS). Depression and Anxiety, 32(1), 3-12. https://doi.org/10.1002/da.22317 
U.S. Census Bureau. (2020, September 15). 2019 National Survey of Children’s Health. Methodology report. U.S. Department of Commerce, Economics and Statistics Administration. https://www.census.gov/programs-surveys/nsch/technical-documentation/methodology.2019.html
U.S. Census Bureau. (2021, October 27). An assessment of the COVID-19 pandemic’s impact on the 2020 ACS 1-year data. https://www.census.gov/content/dam/Census/library/working-papers/2021/acs/2021_CensusBureau_01.pdf
U.S. Census Bureau. (n.d.). American Community Survey. B09019 | Household type (including living alone) by relationship, 2020: ACS 5-year estimates detailed tables. https://data.census.gov/cedsci/table?q=United%20States&t=Housing&g=0100000US&tid=ACSDT5Y2020.B09019
U.S. Department of Health and Human Services. (2021a, May). What is telehealth? Health Resources & Services Administration. https://telehealth.hhs.gov/patients/understanding-telehealth/
U.S. Department of Health and Human Services. (2021b, July). Billing for telebehavioral health. Health Resources & Services Administration. https://telehealth.hhs.gov/providers/telehealth-for-behavioral-health/billing-for-telebehavioral-health/
U.S. Drug Enforcement Administration. (2020a). Controlled substances. Alphabetical order. https://www.deadiversion.usdoj.gov/
U.S. Drug Enforcement Administration. (2020b). Drugs of abuse, a DEA resource guide: 2020 edition. https://www.dea.gov/sites/default/files/2020-04/Drugs%20of%20Abuse%202020-Web%20Version-508%20compliant-4-24-20_0.pdf
U.S. Food and Drug Administration. (2017, May 16). Drug Safety and Risk Management Advisory Committee (DSaRM). https://www.fda.gov/AdvisoryCommittees/CommitteesMeetingMaterials/Drugs/DrugSafetyandRiskManagementAdvisoryCommittee/default.htm
U.S. Food and Drug Administration. (2018, February 5). Understanding unapproved use of approved drugs “off label.” https://www.fda.gov/patients/learn-about-expanded-access-and-other-treatment-options/understanding-unapproved-use-approved-drugs-label
Vaughn, M. G., Salas-Wright, C. P., Kremer, K. P., Maynard, B. R., Roberts, G., & Vaughn, S. (2015). Are homeschooled students less likely to use alcohol, tobacco, and other drugs? Drug and Alcohol Dependence, 155, 97-104. https://doi.org/10.1016/j.drugalcdep.2015.08.010 
Vehovar, V., & Čehovin, G. (2014). Questionnaire length and breakoffs in web surveys: A meta study. Paper presented at the 7th Internet Survey Methodology Workshop. http://www.websm.org/db/12/17719/Web%20Survey%20Bibliography/Questionnaire_length_and_breakoffs_in_web_surveys_a_meta_study/ 
This glossary is a resource to provide definitions for many of the commonly used measures and terms in tables and reports from the 2021 National Survey on Drug Use and Health (NSDUH). Where relevant, cross-references to details in the 2021 National Survey on Drug Use and Health (NSDUH): Methodological Summary and Definitions report also are provided.1 In addition, some definitions contain cross-references (indicated by “SEE”) to refer data users to the correct entry in the glossary or to aid data users in understanding the meaning of the current definition. For example, if data users search on “Any Mental Illness” or “AMI,” they are referred to the “Mental Illness” definition for the definition of any mental illness. As an example of the second kind of cross-reference, the “Alcohol Use Disorder (AUD)” definition includes cross-references to “Alcohol Use” and “Substance Use Disorder (SUD)” to aid data users in understanding the AUD definition. However, these cross-references to other definitions are not intended to provide an exhaustive index of all related terms that might apply.
For some key terms, specific question wording is provided for clarity. In some situations, information also is included about specific gate questions. In many instances, a gate question is the first question in a series of related questions. How a respondent answers the gate question affects whether the respondent is asked additional questions in that section of the interview or is routed to the next section of the interview. In some sections of the interview, respondents may be asked more than one gate question to determine whether they are asked additional questions in that section or are routed to the next section.2
Because of changes to data collection procedures and other methodological changes for 2021, estimates between 2021 and prior years should not be compared. See Chapters 2, 3, and 6 in the 2021 Methodological Summary and Definitions report for additional information on these changes.
This National Survey on Drug Use and Health (NSDUH) report was prepared by the Center for Behavioral Health Statistics and Quality (CBHSQ), Substance Abuse and Mental Health Services Administration (SAMHSA), U.S. Department of Health and Human Services (HHS), and by RTI International, Research Triangle Park, North Carolina. Work by RTI was performed under Contract No. HHSS283201700002C. Marlon Daniel served as government project officer and as the contracting officer representative.
This report was drafted by RTI and reviewed at SAMHSA. Production of the report at SAMHSA was managed by Shiromani Gyawali. Additional SAMHSA reviewers included P. Mae Cooper, Jennifer Hoenig, Douglas Richesson, and Rong Cai.
SAMHSA’s mission is to reduce the impact of substance abuse and mental illness on America’s communities.
1-877-SAMHSA-7 (1-877-726-4727)
1-800-487-4889 (TDD)
1 RTI International is a trade name of Research Triangle Institute. RTI and the RTI logo are U.S. registered trademarks of Research Triangle Institute.
2 Eligibility of areas for in-person data collection was determined by state- and county-level COVID-19 metrics collected by Johns Hopkins University (Center for Systems Science and Engineering, Johns Hopkins University, 2021) (see Section 2.2.1).
3 The most recent state-level estimates are for 2018-2019 and are available at https://www.samhsa.gov/data/nsduh/state-reports-NSDUH-2019. The most recent substate estimates are for 2016-2018 and are available at https://www.samhsa.gov/data/nsduh/2016-2018-substate-reports.
4 Chapter 2 figures and tables are presented together at the end of the chapter.
5 Small area estimation is a hierarchical Bayes modeling technique used to make state-level estimates for 32 measures related to substance use and mental health. For more details, see “2018-2019 National Survey On Drug Use And Health: Guide To State Tables And Summary Of Small Area Estimation Methodology” at https://www.samhsa.gov/data/report/2018&045;2019&045;nsduh&045;guide&045;state&045;tables&045;and&045;summary&045;sae&045;methodology.
6 Sampling areas were defined using 2010 census geography. Counts of DUs and population totals were obtained from the 2010 decennial census data supplemented with revised population projections from Claritas.
7 Census tracts are relatively permanent statistical subdivisions of counties and parishes and provide a stable set of geographic units across decennial census periods.
8 Some census tracts had to be aggregated in order to meet the minimum DU requirement. In California, Florida, Georgia, Illinois, Michigan, New Jersey, New York, North Carolina, Ohio, Pennsylvania, Texas, and Virginia, this minimum size requirement was 250 DUs in urban areas and 200 DUs in rural areas. In the remaining states and the District of Columbia, the minimum requirement was 150 DUs in urban areas and 100 DUs in rural areas.
9 The composite measure of size is a weighted population size where the weights are the sampling rates defined for specified age groups.
10 The minimum DU size requirements for census tracts also were applied to census block groups. The purpose of the minimum DU size is to ensure that each sampled area has a sufficient number of DUs to field two NSDUH samples and one field test.
11 Eight segments per SSR per year were needed to field the 2014-2022 NSDUHs (8 segments × 9 years = 72 segments per SSR). For the 2015-2022 NSDUHs, half of the segments are carried over from the prior year (4 segments × 8 years = 32 segments per SSR). Thus, 40 unique segments per SSR were needed to field the 9-year sample (72 − 32 = 40).
12 In some SSRs and quarters, all DUs had been previously selected from the supplemental segment. In these SSRs and quarters, a sample of addresses was selected from two segments rather than three.
13 For the 2021 NSDUH, household eligibility was imputed for dwelling units that did not initiate the web screening interview and that were not visited by an FI (i.e., households with unknown eligibility).
14 All remaining DUs in Quarter 2 and 3 segments selected for the 2019 survey were used for the 2020 Quarter 4 sample supplement. Therefore, these segments were not available for use in the 2021 sample supplement.
15 See Table 2.1 for the list of the 12 largest states and their targeted numbers of interviews (but not the final sample sizes by state).
16 If a street address could not be determined, SDUs were not sent an introductory letter.
17 Eligibility of SDUs to be contacted in person was determined by current COVID-19 metrics.
18 SDU members could refuse to participate at any point in the data collection process (i.e., initial contact, household screening, or the main interview).
19 The other language card for 2021 included the 10 most common non-English languages spoken in the United States other than Spanish. When FIs encountered household members who spoke a language other than English or Spanish, FIs used this card to allow household members to find their language and read the provided text to find an adult household member who could complete the screening.
20 Use of “illicit drugs” in NSDUH refers to the use of marijuana, cocaine, heroin, hallucinogens, inhalants, or methamphetamine or the misuse of prescription pain relievers, tranquilizers, stimulants, or sedatives.
21 For more information about the 2020 CVS, see the 2020 Methodological Summary and Definitions (CBHSQ, 2021a).
22 A gate question is an initial question or set of questions that ask whether the behavior or characteristic of interest applies to the respondent. An affirmative response to a gate question leads to respondents being asked a series of other related questions. A response other than an affirmative one to all relevant gate questions results in respondents skipping additional questions on that topic and being routed to the next set of topics in the interview.
23 In this text, “prescription drugs” refers to any prescription drug in a given category (e.g., any prescription pain reliever).
24 Past year or lifetime use of prescription drugs refers to use for any reason (i.e., use of prescribed medication as directed or misuse of prescription drugs).
25 Because of the methodological issues discussed in Sections 2.1 and 2.2, NSDUH tables and reports for 2021 present estimates only for 2021.
26 In the 2021 NSDUH, misuse was defined as use “in any way a doctor did not direct you to use [it or them]” and focused on behaviors that constitute misuse of prescription drugs. Examples of misuse were presented to respondents and included (1) use without a prescription of the respondent’s own; (2) use in greater amounts, more often, or longer than told to take a drug; and (3) use in any other way a doctor did not direct the respondent to use a drug.
27 This instruction was not included for prescription tranquilizers because no tranquilizers are available in the United States without a prescription.
28 In the 2021 NSDUH, drug use included use of marijuana, cocaine (including crack), heroin, hallucinogens, inhalants, methamphetamine or any use of prescription stimulants, tranquilizers or sedatives (e.g., benzodiazepines), and pain relievers.
29 In stochastic imputation, random numbers on the interval (0,1) are independently selected for each nonrespondent. Imputation values are then assigned based on the size of the random variable with respect to the respondent’s predicted mean. For instance, for a dichotomous variable, if the selected random number is less than the respondent’s predicted mean, a value of 1 is imputed. CSI reduces the probability of unusual results by spreading the random numbers evenly between 0 and 1. That is, the elements needing an imputed value are randomly sorted (with the order
); a random number,
, is independently chosen from the uniform distribution on the interval (0,1); and an imputed value of 1 is assigned for the element to be imputed with sorted index,
, if and only if the predicted mean is greater than
.
30 The questionnaire has included questions about any use of prescription drugs in the past year and lifetime periods (i.e., not just misuse of prescription drugs). Consequently, imputation-revised variables are created using this modified version of PMN for any use of prescription pain relievers, tranquilizers, stimulants, and sedatives. Levels in these new variables indicate any past year use, lifetime but not past year use, and lifetime nonuse.
31 Because of changes in how respondents are asked about the initiation of misuse of prescription drugs, imputation-revised variables for the age at first misuse and the date of first misuse have been created only for past year initiates. For nonprescription drugs, age at first use (or misuse), and the date of first use (or misuse) were created for all lifetime users of the drug of interest.
32 Missing data were handled using the zero-fill imputation method for a small number of variables in 2021: the receipt of substance use treatment in the lifetime or past 12 months (see Section 3.4.4) and the receipt of medication-assisted treatment for alcohol and for opioids in the past 12 months (see Section 3.4.9).
33 Questions on most recent use of marijuana vaping and vaping of only flavoring were added to the NSDUH questionnaire in 2021 and were not zero-filled in years prior to 2021.
34 Person-level analysis weights refer to the weights used to produce population estimates from final survey respondents’ data. Other special weights also are produced for NSDUH (e.g., pair weights for analysis of data from pairs of responding household members), but this report does not discuss the creation of these special weights.
35 Poststratification of household weights to meet population controls for various household-level demographics was done to obtain census-consistent estimates based on the household rosters from all screened households.
36 This adjustment poststratified the weights of selected household members to conform to the adjusted roster estimates. This step took advantage of the separate screening and interviewing nature of the NSDUH design.
37 See the estimated total U.S. population and estimated number of people in households averaged over 5 years in Table B09019 at https://data.census.gov/cedsci/table?q=United%20States&t=Housing&g=0100000US&tid=ACSDT5Y2020.B09019.
38 See the estimated group quarters population by type averaged over 5 years in Table B26203 at https://data.census.gov/cedsci/table?q=group%20quarters%20population&tid=ACSDT5Y2020.B26203.
39 In some years, not all of the race domains in Table 3.1 are forced to fully match the U.S. Census Bureau population estimates due to some models not converging. Even when race domains do not fully match the U.S. Census Bureau population estimates, the sampling variation in
for these domains is considered negligible. Therefore, the race domains are considered fixed for every year.
40 Chapter 3 figures and tables are presented together at the end of the chapter.
41 The computational formula in Rule 2 was derived from
:
for
. The Taylor-series linearization of the numerator
is
, which approximately equals
by Taylor-series linearization, which in turn equals
. The same principles apply for the computational formula when
, except that
is replaced with
.
42 The suppression rule for prevalence rates, as shown in the first row of Table 3.2, presents the RSE rule expressed in terms of
and the effective n instead of
. The W-shaped plot in Figure 3.1 illustrates the RSE rule expressed in terms of
and the effective n. The effective n threshold was required to be a uniform 68 for
between 0.2 and 0.8, which is indicated by the horizontal line at effective n = 68. Based on the curve, the effective n threshold of n = 50 was determined to be too low for
between 0.2 and 0.8, the points where the W shape double dips.
43 The degrees of freedom for most statistical tests are typically calculated as the number of primary sampling units (variance replicates) minus the number of strata. Because there are two replicates per stratum, 750 degrees of freedom equal the number of strata in the national sample for 2021. However, the degrees of freedom are smaller for some statistical comparisons; specifically, the degrees of freedom are reduced for estimates on the average number of days people used substances. Details can be found in the 2020 National Survey on Drug Use and Health (NSDUH) Methodological Resource Book, Section 13: Statistical Inference Report (CBHSQ, 2022d).
44 Other statistical methods have been used for comparisons of pairwise differences across three or more levels of a categorical variable once an overall test (such as Shah’s F) suggests there are differences. Although a Bonferroni adjustment can be applied to every pairwise difference (i.e., and not just to the pairwise difference with the lowest p value, which is sometimes recommended instead of Shah’s F as an alternative overall test), this is an overly conservative procedure. For example, if a p value of .05 is set as the criterion for statistical significance and there are three pairwise comparisons, then the Bonferroni-adjusted p value for statistical significance becomes .017 (i.e., .05 divided by 3 equals .017).
45 A successfully screened household is one in which all screening questionnaire items were answered by an adult resident of the household and either zero, one, or two household members were selected for the NSDUH interview.
46 As an example of skip logic, adult respondents were asked in the adult mental health service utilization section if they received mental health treatment or counseling as an inpatient in the past 12 months. If respondents did not know or refused to report whether they received mental health services as an inpatient in that period, then questions were skipped for (1) the location where they received inpatient services, (2) the number of nights they spent in specific types of inpatient facilities, and (3) sources of payment for inpatient mental health care. Variables corresponding to these skipped questions had missing data.
47 People who started the survey but broke off the interview before completing a minimum number of drug use questions were not kept as final respondents because of the usability criteria described in Section 2.3.1.
48 Percentages of adolescent respondents with missing data for lifetime symptoms of depression do not include weight gain because of pregnancy, which is asked only of females.
49 The individual percentages sum to more than 12.6 percent because of adolescents who had missing data for both measures.
50 For brevity, percentages of respondents answering “don’t know” for perceived risk are presented for all respondents, regardless of the data collection mode.
51 Missing data exclude respondents who broke off the interview prior to or during this questionnaire section.
52 Adults were asked to report the age when they first had a period of 2 weeks or longer when they were sad or discouraged or lost interest in most things for most of the day nearly every day and also reported they had some symptoms of depression. Adolescents were asked to report the age when they first had a period of 2 weeks or longer when they were sad, discouraged, or really bored and also reported they had some symptoms of depression.
53 The set of 20 key substance use and mental health outcomes used in these analyses for respondents aged 12 or older included lifetime, past year, and past month marijuana use; lifetime, past year, and past month cigarette use; lifetime, past year, and past month alcohol use; lifetime, past year, and past month illicit drug use; and past month binge alcohol use. Outcomes for respondents aged 18 or older included past year AMI, past year SMI, past year MDE, past year MDE with severe impairment (odds ratios only), serious thoughts of suicide, suicide plans, and suicide attempts in the past year.
54 Results of this study showed an 84.6 percent agreement between self-reported tobacco use in the past 30 days and urine drug test results for tobacco. For marijuana, there was 89.8 percent agreement between self-reported use in the past 30 days and urine drug test results, although this agreement was dominated by people who reported no use and tested negative (82.9 percent).
55 Exceptions are for the pain relievers OxyContin® (an extended-release formulation of oxycodone) and Zohydro® ER (an extended-release formulation of hydrocodone).
56 As part of the editing procedures (Section 2.3.2), respondents who specified OTC drugs were the only other prescription drugs they misused in the past 12 months were logically inferred not to have misused other prescription drugs in that category (e.g., pain relievers) in the past year. Respondents also were logically inferred not to have misused any prescription drug in that category in the past year if they reported only the misuse of any other prescription drug in the past 12 months and reported OTC drugs were the only drugs they misused.
57 Respondents in 2021 were asked about any use of prescription psychotherapeutic drugs. Any use includes use of medication as directed with a prescription of the individual’s own or misuse of prescription psychotherapeutics. However, respondents were not asked when they first used psychotherapeutics for any reason. Therefore, initiation for psychotherapeutics in NSDUH refers to the first time people misused these medications rather than the first time they used these medications for any reason.
58 For brevity, “misuse” is not repeated whenever the text refers to first use. Terms such as “past year use” and “first use” used in the remainder of this chapter for substance use in general refer to misuse for prescription psychotherapeutic drugs.
59 Respondents also were asked the follow-up question if the sum of the reports of past year initiation plus missing data for initiation equaled the number of specific drugs they misused in the past year (and there were no reports of initiation of misuse more than 12 months prior to the interview date).
60 The questionnaire included items for the age, year, and month of first misuse for each individual psychotherapeutic drug respondents misused in the past year. A day of first misuse was imputed for past year initiates.
61 People who never misused prescription drugs remain “at risk” of initiation. Therefore, respondents who underreported the lifetime (but not past year) misuse of prescription drugs could be misclassified as still being at risk of initiation for the misuse of prescription drugs.
62 NSDUH respondents in 2021 were asked the respective questions for alcohol use disorder or marijuana use disorder if they reported use of these substances on 6 or more days in the past year.
63 For alcohol, for example, withdrawal symptoms include (but are not limited to) trouble sleeping, hands trembling, hallucinations (seeing, feeling, or hearing things that are not really there), or feeling anxious.
64 For alcohol use disorder, for example, this criterion involves the use of alcohol, sedatives, or tranquilizers to get over or avoid alcohol withdrawal symptoms.
65 NSDUH respondents in 2021 were asked the respective questions for alcohol use disorder or marijuana use disorder only if they reported use of these substances on 6 or more days in the past year.
66 This number does not include respondents whose status as past year alcohol users was unknown based on their questionnaire responses but who were statistically imputed to be past year alcohol users.
67 The workgroup was chaired by Terry Zobeck of ONDCP. Agencies participating included ONDCP, SAMHSA, NIDA, the National Institute on Alcohol Abuse and Alcoholism (NIAAA), the National Institute of Justice, and the Bureau of Justice Statistics.
68 Respondents who were lifetime but not past year users of illicit drugs or alcohol could nevertheless report the receipt of assistance in the past year, such as attending self-help groups to maintain recovery from problems related to their prior substance use.
69 Illicit drugs included marijuana, cocaine, heroin, hallucinogens, inhalants, methamphetamine, and the misuse of prescription psychotherapeutic drugs (i.e., pain relievers, tranquilizers, stimulants, and sedatives).
70 As per the definition of the need for substance use treatment described previously, people who had an illicit drug or alcohol use disorder were classified as needing substance use treatment.
71 These codes are also known as the Beale Codes. See https://view.officeapps.live.com/op/view.aspx?src=https%3A%2F%2Fwww.ers.usda.gov%2Fwebdocs%2FDataFiles%2F53251%2Fruralurbancodes2013.xls%3Fv%3D2656.1&wdOrigin=BROWSELINK
.
72 Structured Clinical Interview for the DSM-IV-TR Axis I Disorders, Research Version, Non-patient Edition (SCID-I/NP); clinical interviews would require the use of a DSM-5 diagnostic assessment to identify mental disorders according to DSM-5 criteria (First et al., 2002).
73 MDE also was included in the 2012 model and is discussed in more detail in Section 3.4.7.
74 The GAF is a numeric scale used by mental health clinicians to quantify the severity of mental disorders and the extent to which mental disorders negatively affected a person’s daily functioning. In the MHSS, GAF scores were assigned by clinical interviewers at the end of each SCID interview based on information gathered throughout the interview about symptoms of mental disorders and related impairment. This procedure differs from use of the WHODAS in NSDUH, which relies on respondents’ (rather than clinicians’) perceptions of the extent to which their symptoms of psychological distress affected their day-to-day functioning.
75 In the question about serious thoughts of suicide (SUI01), “[DATEFILL]” refers to the date at the start of a respondent’s 12-month reference period. The interview program sets the start of the 12-month reference period as the same month and day as the interview date but in the previous calendar year.
76 Both the lifetime and past year measures of MDE in adults (see Section 3.4.7) were used in poststratification.
77 Past year MDE was estimated based on responses to the SCID from the MHSS respondents and on responses from all adults to the main survey (see Section 3.4.7). These two measures were created independently. The reference here is to the SCID measure from the MHSS.
78 In this situation, the past year MDE measure is from the main NSDUH interview (i.e., not from the SCID).
79 For details, see https://www.hcp.med.harvard.edu/ncs/
.
80 “An MDE” refers to the occurrence of at least one MDE, rather than only one MDE. Similarly, reference to “the MDE” in a given period (e.g., the past 12 months) does not mean an individual had only one MDE in that period.
81 Use of drugs included the use of marijuana, cocaine (including crack), heroin, hallucinogens, inhalants, or methamphetamine in the past year or any use (i.e., not necessarily misuse) of prescription pain relievers, tranquilizers, stimulants, or sedatives in the past year. Drugs did not include tobacco products, nicotine vaping, or vaping of flavoring.
82 Chapter 4 figures and tables are presented together at the end of the chapter.
83 Product label information for Flexeril® is available on the FDA’s Center for Drug Evaluation and Research website at https://www.fda.gov/Drugs/. The product label for generic cyclobenzaprine is not available on the FDA website.
84 For example, the product label for Xanax®, which is prescribed as a tranquilizer, indicates the drug has an average half-life of 11.2 hours (i.e., the length of time for half of the dosage of the drug to be metabolized), with a range of 6.3 to 26.9 hours in healthy adults. In comparison, the product label for Halcion®, which is a benzodiazepine prescribed as a sedative, has a short half-life in the range of 1.5 to 5.5 hours. Product label information for these drugs is available on the FDA’s Center for Drug Evaluation and Research website at https://www.fda.gov/Drugs/.
85 When a drug is metabolized, it is converted into metabolites, which are the substances that remain after the drug is broken down by the body. For more information, see the definition for “metabolite” by typing this word as a search term on the MedlinePlus web page at https://medlineplus.gov/.
86 Because of the general principle of not using data from one section of the interview to edit variables in another section (see Section 2.3.2.1), reports of Desoxyn® outside of the stimulants section are not used to infer the use and misuse of amphetamines.
87 The estimated total will be lower than the true population total if the negative bias from excluding respondents with missing data outweighed other potential sources of random error (e.g., sampling error resulting from the selection of a sample) or nonrandom error (e.g., overreporting of the characteristic) that affected estimated totals in a positive direction.
88 An exception to this general principle applied to respondents who specified they misused one or more prescription drugs for a given subtype as some “other” prescription drug they misused in the past year. For example, suppose respondents answered “don’t know” when presented with the list of hydrocodone products for any use in the past year. If these respondents reported the misuse of “other” pain relievers in the past year and then specified a hydrocodone product (e.g., Vicodin®) was one of the other prescription pain relievers they misused in the past year, then these respondents logically misused hydrocodone products in the past year. These respondents also logically used hydrocodone products in the past year for any reason.
89 As discussed in Section 3.4.3, NSDUH respondents beginning in 2021 who reported any use of prescription psychotherapeutic drugs (i.e., pain relievers, tranquilizers, stimulants, or sedatives) in the past year (i.e., not just misuse of prescription drugs) were asked the respective SUD questions for that category of prescription drugs. However, tolerance and withdrawal are normal physiological adaptations when people use these prescription drugs appropriately under medical supervision or abruptly discontinue use (Hasin et al., 2013).
90 “Off label” prescribing refers to the prescribing of a drug that has been approved for use in the United States, but the drug is being prescribed for a condition the drug is not approved to treat (FDA, 2018).
91 The following states are in HHS Region 4: Alabama, Florida, Georgia, Kentucky, Mississippi, North Carolina, South Carolina, and Tennessee.
92 Nonopioid drugs included prescription pain relievers that are not opioids, prescription drugs other than pain relievers, illicit drugs other than heroin or other opioids, and OTC drugs. Specified responses for other pain relievers that were given a nonspecific code (i.e., “analgesic, not specified,” “don’t know,” or “refused”) were treated as potential indications of opioid misuse for this analysis.
93 For simplicity, respondents who were statistically imputed to have misused prescription pain relievers in the past year without providing information about specific pain relievers they misused also were assumed to have misused prescription opioids.
94 That is, respondents had no missing data for the past year use of specific drugs in the 11 prescription opioid subtypes in the NSDUH questionnaire.
95 Individual estimates for pain reliever use disorder for known past year opioid use, assumed nonopioid use, and unknown opioid use sum to less than 1.8 percent because of rounding.
96 Although prescription opioids also cause drowsiness, they do not act on the brain in the same way as tranquilizers or sedatives (NIDA, 2021b).
97 See the 2021 NSDUH questionnaire specifications available at https://www.samhsa.gov/data/report/nsduh-2021-questionnaire.
98 A similar question structure was used for respondents who did not report any past year use of tranquilizers.
99 As discussed in Section 3.4.3, NSDUH respondents beginning in 2021 who reported any use of prescription tranquilizers or sedatives in the past year (i.e., not just misuse) were asked the respective SUD questions for that category of prescription drugs.
100 The BRFSS website may not count states as administering an optional module if they administered it to less than the full sample of respondents in that state.
101 The BRFSS Web Enabled Analysis Tool (WEAT) is available by clicking on the “Prevalence Data & Data Analysis Tools” link at https://www.cdc.gov/brfss/.
102 In the 2021 NSDUH, sensitive questions were administered using ACASI for in-person data collection. All NSDUH questions administered via the web were self-administered.
103 Prior to 2002, respondents were surveyed every other year until the age of 31 or 32 (i.e., up to seven times after graduation). In 2002, the seventh biennial follow-up was discontinued, with respondents being surveyed every other year until they reach the age of 29 or 30. Additional follow-ups then occur at 5-year intervals at ages 35, 40, 45, 50, 55, and 60; follow-up of 60-year-olds began in 2018.
104 In 2018 and 2019, the longitudinal follow-up component included a split sample among adults aged 19 to 30, in which a random half of the sample received the standard mail survey and the other half received a web survey (Schulenberg et al., 2021).
105 Chapter 5 figures and tables are presented together at the end of the chapter.
106 Data on the percentages of adolescents and young adults in 2020 who were not currently enrolled in school and had not graduated from high school are available at https://www.census.gov/data/tables/2020/demo/school-enrollment/2020-cps.html. Demographic question EDUCA in the CPS questionnaire (https://www2.census.gov/programs-surveys/cps/techdocs/questionnaires/Demographics.pdf) indicates that high school graduates received a high school diploma or the equivalent.
107 A clarification was added to the Household Pulse Survey question to differentiate between true homeschooling and virtual learning through a public or private school (Eggleston & Fields, 2021).
108 Federal agencies participating in the Household Pulse Survey included the Bureau of Labor Statistics, Bureau of Transportation Statistics, Centers for Disease Control and Prevention, Department of Defense, Department of Housing and Urban Development, Maternal and Child Health Bureau, National Center for Education Statistics, National Center for Health Statistics, National Institute for Occupational Safety and Health, Social Security Administration, and U.S. Department of Agriculture Economic Research Service.
109 The following were the adapted PHQ-2 questions since late July 2021: “Over the last two weeks, how often have you been bothered by … having little interest or pleasure in doing things? Would you say not at all, several days, more than half the days, or nearly every day?” and “Over the last two weeks, how often have you been bothered by … feeling down, depressed, or hopeless? Would you say not at all, several days, more than half the days, or nearly every day?” The following were the adapted GAD-2 questions since late July 2021: “Over the last two weeks, how often have you been bothered by the following problems … Feeling nervous, anxious, or on edge? Would you say not at all, several days, more than half the days, or nearly every day?” and “Over the last two weeks, how often have you been bothered by the following problems … Not being able to stop or control worrying? Would you say not at all, several days, more than half the days, or nearly every day?”
110 V codes denote conditions that are a focus of clinical attention or treatment but are not attributable to a mental disorder (e.g., marital problems).
111 For example, questionnaire data on the use of prescription medications in the past 30 days became available on the 2017-March 2020 NHANES public use data file in May 2022.
112 An eligible respondent for the family questionnaire is a family member (i.e., household member related by blood, marriage, or adoption to the head of the family) who is at least 18 years old. In families where there is no one aged 18 or older, interviewers are instructed to choose the head of the family or any person in the family who has ever been married as the respondent for the family questionnaire.
113 As noted previously, a proxy respondent provided information for NHANES respondents aged 12 to 15 or for those aged 16 or older who could not answer for themselves. For brevity, this discussion assumes that the questions apply to an NHANES respondent’s own prescription drug use.
114 Respondents are asked to show the NHANES interviewer all of the containers for the prescription medications that they took, and interviewers enter the names of the medications from the labels into the computer. If no container is available, the respondent reports the name of the drug to the interviewer.
115 In most states, the age of legal majority is 18, but in Alabama, Mississippi, and Nebraska, this age is older. However, all household members aged 18 or older who are at home at the time of the interview may respond for themselves for the NHIS Family Core component.
116 Before 2015, the MCHB conducted the NSCH and its companion survey, the National Survey of Children with Special Health Care Needs (NS-CSHCN). The survey was redesigned in 2015 to create a single combined survey, while retaining the NSCH name.
117 For brevity, the remainder of this section refers to the “2020” survey, although data collection continued into early 2021.
118 Spanish-speaking household members who request to be interviewed over the telephone are assigned to a trained agent who answers any questions and enters data into the Spanish-language web instruments.
119 NSDUH measurements include specific symptoms of depression, frequency of symptoms, and interference of depression with adolescents’ life activities (see Section 3.4.8 in this report). The NSCH measured whether the parent was told that the child had depression and the parent’s self-assessment of the severity of current depression.
120 Counts of the number of people in treatment on a single day in N-SSATS were based on reports of the number of people in treatment on the last working day of March. Corresponding NSDUH estimates were based on data from respondents from the 2008-2010 NSDUHs who reported that they were enrolled in a specialty substance use treatment program on October 1 of the year prior to the interview or those from the 2007-2009 NSDUHs who were in specialty substance use treatment at the time of the interview (Batts et al., 2014).
121 NCS-R respondents also were excluded from the analysis if they self-reported being ineligible for Army service because of histories of criminal behaviors, severe physical disorders or handicaps, or severe mental illness.
122 An active resident is a resident whose most recent assessment transaction was not a discharge and whose most recent transaction had a target date (assessment reference date for an assessment record or entry date for an entry record) fewer than 150 days old. If a resident did not have a transaction for 150 days, then that resident was assumed to have been discharged.
123 For more information, see https://bjs.ojp.gov/data-collection/survey-prison-inmates-spi?iid=488&ty=dcdetail.
124 This selection was based on adult confinement facilities identified in the 2005 Census of State and Federal Adult Correctional Facilities, supplemented with updated information from websites maintained by each state’s department of corrections.
125 Federal facilities were grouped together and treated like a state for sampling purposes.
126 A shorter paper-and-pencil interviewing (PAPI) questionnaire was available for inmates who were unable to come to the private interviewing room or interact with the computer. In the NIS-3, 1.9 percent of prisoner interviews and 0.5 percent of jail inmate interviews were completed using the PAPI questionnaire (Bronson & Berzofsky, 2017).
127 For comparisons with the prison population, NSDUH estimates for adults were standardized to the prison population based on gender, race, Hispanic origin, and age. For comparisons with the jail population, NSDUH estimates were standardized to the jail population based on these same demographic characteristics.
128 Response rates by mode were not calculated for 2021 because household screenings and interviews could commence via one mode and finish in the other mode. However, in Quarter 4 of 2020, when more than 90 percent of interviews were completed via the web, the interview response rate (IRR) for adolescents was 25.60 percent. In comparison, the IRR for adolescents in Quarter 1 (when all interviews were completed in person) was 70.53 percent. For more information, see the 2020 National Survey on Drug Use and Health (NSDUH): Methodological Summary and Definitions (CBHSQ, 2021a).
129 Educational attainment control totals were calculated by multiplying the 2021 population estimates by the educational attainment proportions that were calculated from the 2019 ACS microdata.
130 See https://www.census.gov/newsroom/press-releases/2021/quality-indicators-on-2020-census.html.
131 As noted in Section 2.1.1, a segment is composed of one or more census blocks and has at least the required minimum number of dwelling units. A segment is the smallest level of geography in the multistage sample design prior to selecting individual dwelling units.
132 Substance use outcomes included lifetime, past year, and past month use for the following substances: illicit drugs, marijuana, alcohol, and cigarettes. Mental health outcomes included the following past year measures for adults aged 18 or older: serious mental illness, any mental illness, major depressive episode (MDE), MDE with severe impairment, serious thoughts of suicide, suicide plans, and suicide attempts. Past year MDE was also included as a mental health outcome for youths aged 12 to 17. Raw versions of the outcomes were used where applicable.
133 In addition to the mode of completion, covariates included household size, categorical age group (12-17, 18-25, 26-34, 35 or older), gender, race/ethnicity (non-Hispanic White, non-Hispanic Black, non-Hispanic other, Hispanic), education among adults aged 18 or older (less than high school, high school graduate, some college or associate’s degree, college graduate), employment status among adults (full time, part time, unemployed, other), region (Northeast, Midwest, South, West), and county type (large metropolitan area, small metropolitan area, nonmetropolitan area). Final imputed demographic variables were available and used in the models.
134 Chapter 6 tables are presented together at the end of the chapter.
135 A risk ratio (or relative risk) in this context is the probability of an in-person respondent reporting a particular outcome divided by the probability of a web respondent reporting the same outcome. Risk ratios are generally easy to interpret. For example, a risk ratio of 1.2 means that an in-person respondent was 20 percent more likely than a web respondent to report the outcome.
136 Past year MDE with severe impairment among adults and past year MDE among youths were not included in the second set of regression models.
137 Household size was not included as a predictor in the second set of regression models.
138 Substance use outcomes included lifetime, past year, and past month use for the following substances: illicit drugs, marijuana, alcohol, and cigarettes. Past year and past month prescription pain reliever misuse and past month binge alcohol use were also included. Mental health outcomes included the following past year measures for adults: serious mental illness, any mental illness, MDE, MDE with severe impairment, suicidal thoughts, suicide plans, and suicide attempts. In addition, past year MDE for youths was also included as a mental health outcome.
139 Due to the rounding present in the 2021 Detailed Tables (CBHSQ, 2022j), differences that were observed to be 0 were removed. Thus, the total “n” is less than the total number of comparisons due to the removal of “zero” difference counts.
140 Substance use outcomes included lifetime, past year, and past month use for the following substances: illicit drugs, marijuana, alcohol, and cigarettes. Past year and past month prescription pain reliever misuse and past month binge alcohol use were also included. Mental health outcomes included the following past year measures for adults: serious mental illness, any mental illness, MDE, MDE with severe impairment, suicidal thoughts, suicide plans, and suicide attempts. In addition, past year MDE for youths was also included as a mental health outcome.
141 A family-wise error rate adjusts all the statistical tests within a specified group or “family” such that the type I error rate for the composite test (significant if one or more of the K individual tests is significant) is bounded at or below the nominal 5 percent level. The simplest and generally conservative adjustment is the Bonferroni adjustment:
, where K represents the number of tests. If any p value across all the comparisons within a designated family is below the
threshold, then the null hypothesis of no difference is rejected for the entire group.
142 Missing data were handled using the zero-fill imputation method for a small number of variables in 2021: the receipt of substance use treatment in the lifetime or past 12 months (see Section 3.4.4) and the receipt of medication-assisted treatment for alcohol and for opioids in the past 12 months (see Section 3.4.9).
143 See the 2020 National Survey on Drug Use and Health (NSDUH) Methodological Resource Book, Section 10: Editing and Imputation Report (CBHSQ, 2022b) for additional details on the imputation procedures and model-fitting techniques.
144 Some outcomes showed a marginal association with quarter for both unweighted and weighted measures.
145 Educational attainment also was included in the 2020 weighting procedures because a similar educational imbalance was observed in the 2020 NSDUH among adults who completed the interview via the web or in person. For more information, see Sections 2.3.4 and 6.2.2 in the 2020 Methodological Summary and Definitions (CBHSQ, 2021a).
1 See https://www.samhsa.gov/data/report/2021-methodological-summary-and-definitions.
2 The 2021 NSDUH questionnaire is available at https://www.samhsa.gov/data/report/nsduh-2021-questionnaire.
3 The 2021 NSDUH questionnaire is available at https://www.samhsa.gov/data/report/nsduh-2021-questionnaire.
4 See the following reference: American Psychiatric Association. (2013). Diagnostic and statistical manual of mental disorders (5th ed.). https://doi.org/10.1176/appi.books.9780890425596 
5 See the following reference: Office of Management and Budget. (1997). Revisions to the standards for the classification of federal data on race and ethnicity. Federal Register, 62(210), 58781-58790.
6 See https://www.samhsa.gov/data/report/2021-nsduh-detailed-tables.
7 The 2021 NSDUH questionnaire is available at https://www.samhsa.gov/data/report/nsduh-2021-questionnaire.
8 See the following reference: American Psychiatric Association. (2013). Diagnostic and statistical manual of mental disorders (5th ed.). https://doi.org/10.1176/appi.books.9780890425596 
9 See the following reference: American Psychiatric Association. (2013). Diagnostic and statistical manual of mental disorders (5th ed.). https://doi.org/10.1176/appi.books.9780890425596 
10 See the following reference: American Psychiatric Association. (2013). Diagnostic and statistical manual of mental disorders (5th ed.). https://doi.org/10.1176/appi.books.9780890425596 
11 See the following reference: American Psychiatric Association. (2013). Diagnostic and statistical manual of mental disorders (5th ed.). https://doi.org/10.1176/appi.books.9780890425596 
12 See the following reference: American Psychiatric Association. (2013). Diagnostic and statistical manual of mental disorders (5th ed.). https://doi.org/10.1176/appi.books.9780890425596 
13 These codes are updated approximately every 10 years and are available at https://www.ers.usda.gov/topics/rural-economy-population/rural-classifications.aspx by clicking on that page's link to the “Rural/Urban Continuum Codes.”
14 Definitions of MSAs and micropolitan statistical areas as defined by the OMB are available by conducting a search at https://www.census.gov/programs-surveys/metro-micro.html.
15 See “Coronavirus Disease 2019 (COVID-19)” at https://www.cdc.gov/dotw/covid-19/index.html#:~:text=COVID%2D19%20is%20a%20respiratory,infected%20may%20not%20have%20symptoms.
16 See the following reference: American Psychiatric Association. (2013). Diagnostic and statistical manual of mental disorders (5th ed.). https://doi.org/10.1176/appi.books.9780890425596 
17 See the following reference: Endicott, J., Spitzer, R. L., Fleiss, J. L., & Cohen, J. (1976). The Global Assessment Scale: A procedure for measuring overall severity of psychiatric disturbance. Archives of General Psychiatry, 33, 766-771. https://doi.org/10.1001/archpsyc.1976.01770060086012 
18 The 2021 NSDUH questionnaire is available at https://www.samhsa.gov/data/report/nsduh-2021-questionnaire.
19 For more information, see https://www.census.gov/programs-surveys/economic-census/guidance-geographies/levels.html.
20 See the following reference: American Psychiatric Association. (1994). Diagnostic and statistical manual of mental disorders (4th ed.).
21 In the recency-of-use question, “any hallucinogen” is the default wording except in special situations. For more information, see the 2021 NSDUH questionnaire at https://www.samhsa.gov/data/report/nsduh-2021-questionnaire.
22 See the following reference: American Psychiatric Association. (2013). Diagnostic and statistical manual of mental disorders (5th ed.). https://doi.org/10.1176/appi.books.9780890425596 
23 See the following reference: American Psychiatric Association. (2013). Diagnostic and statistical manual of mental disorders (5th ed.). https://doi.org/10.1176/appi.books.9780890425596 
24 See the following reference: Office of Management and Budget. (1997). Revisions to the standards for the classification of federal data on race and ethnicity. Federal Register, 62(210), 58781-58790.
25 See the following reference: American Psychiatric Association. (2013). Diagnostic and statistical manual of mental disorders (5th ed.). https://doi.org/10.1176/appi.books.9780890425596 
26 See the following reference: U.S. Drug Enforcement Administration. (2020). Drugs of abuse, a DEA resource guide. https://www.campusdrugprevention.gov/sites/default/files/2021-11/Drugs%20of%20Abuse%202020-Web%20Version-508%20compliant.pdf
27 See the following reference: U.S. Drug Enforcement Administration. (2020). Drugs of abuse, a DEA resource guide. https://www.campusdrugprevention.gov/sites/default/files/2021-11/Drugs%20of%20Abuse%202020-Web%20Version-508%20compliant.pdf
28 See the following reference: American Psychiatric Association. (2013). Diagnostic and statistical manual of mental disorders (5th ed.). https://doi.org/10.1176/appi.books.9780890425596 
29 For prescription psychotherapeutic drugs, substance use initiation refers to misusing any drug in that category for the first time in the past 12 months. Respondents were asked about any use of prescription drugs in the past 12 months or in their lifetime (i.e., not necessarily misuse). However, respondents who reported any use of prescription drugs were not asked when they first used these drugs.
30 See the following reference: Kessler, R. C., Barker, P. R., Colpe, L. J., Epstein, J. F., Gfroerer, J. C., Hiripi, E., Howes, M. J., Normand, S. L., Manderscheid, R. W., Walters, E. E., & Zaslavsky, A. M. (2003). Screening for serious mental illness in the general population. Archives of General Psychiatry, 60, 184-189. https://doi.org/10.1001/archpsyc.60.2.184 
31 See the following reference: Novak, S. P., Colpe, L. J., Barker, P. R., & Gfroerer, J. C. (2010). Development of a brief mental health impairment scale using a nationally representative sample in the USA. International Journal of Methods in Psychiatric Research, 19(Suppl. 1), 49-60.
32 See the following reference: Rehm, J., Üstün, T. B., Saxena, S., Nelson, C. B., Chatterji, S., Ivis, F., & Adlaf, E. (1999). On the development and psychometric testing of the WHO screening instrument to assess disablement in the general population. International Journal of Methods in Psychiatric Research, 8, 110-123. https://doi.org/10.1002/mpr.61 
33 See the following reference: U.S. Drug Enforcement Administration. (2020). Drugs of abuse, a DEA resource guide. https://www.campusdrugprevention.gov/sites/default/files/2021-11/Drugs%20of%20Abuse%202020-Web%20Version-508%20compliant.pdf
34 See the following reference: American Psychiatric Association. (2013). Diagnostic and statistical manual of mental disorders (5th ed.). https://doi.org/10.1176/appi.books.9780890425596 
35 See the following reference: American Psychiatric Association. (2013). Diagnostic and statistical manual of mental disorders (5th ed.). https://doi.org/10.1176/appi.books.9780890425596 
36 Pain relievers other than buprenorphine and methadone that are prescription opioids are not indicated for MAT for opioid misuse and would not help people get over or stop their use of opioids.
37 See the following reference: American Psychiatric Association. (1994). Diagnostic and statistical manual of mental disorders (4th ed.).
38 See the following reference: First, M. B., Spitzer, R. L., Gibbon, M., & Williams, J. B. W. (2002). Structured Clinical Interview for DSM-IV-TR Axis I Disorders, Research Version, Non-patient Edition (SCID-I/NP). New York, NY: New York State Psychiatric Institute, Biometrics Research.
39 See the following reference: Alcohol, Drug Abuse, and Mental Health Administration (ADAMHA) Reorganization Act, Pub. L. No. 102-321 (1992).
40 See the following reference: American Psychiatric Association. (1994). Diagnostic and statistical manual of mental disorders (4th ed.).
41 See the following reference: American Psychiatric Association. (2013). Diagnostic and statistical manual of mental disorders (5th ed.). https://doi.org/10.1176/appi.books.9780890425596 
42 See the following reference: Office of Management and Budget. (1997). Revisions to the standards for the classification of federal data on race and ethnicity. Federal Register, 62(210), 58781-58790.
43 See the following reference: Shiffman, S., Hickcox, M., Gnys, M., Paty, J. A., & Kassel, J. D. (1995, March). The Nicotine Dependence Syndrome Scale: Development of a new measure. Poster presented at the annual meeting of the Society for Research on Nicotine and Tobacco, San Diego, CA.
44 See the following reference: Shiffman, S., Waters, A. J., & Hickcox, M. (2004). The Nicotine Dependence Syndrome Scale: A multidimensional measure of nicotine dependence. Nicotine & Tobacco Research, 6, 327-348. https://doi.org/10.1080/1462220042000202481 
45 See the following reference: Fagerstrom, K.-O. (1978). Measuring degree of physical dependence to tobacco smoking with reference to individualization of treatment. Addictive Behaviors, 3-4, 235-241. https://doi.org/10.1016/0306-4603(78)90024-2 
46 See the following reference: Heatherton, T. F., Kozlowski, L. T., Frecker, R. C., & Fagerstrom, K.-O. (1991). The Fagerstrom Test for Nicotine Dependence: A revision of the Fagerstrom Tolerance Questionnaire. British Journal of Addiction, 86, 1119-1127. https://doi.org/10.1111/j.1360-0443.1991.tb01879.x 
47 See the following reference: American Psychiatric Association. (2013). Diagnostic and statistical manual of mental disorders (5th ed.). https://doi.org/10.1176/appi.books.9780890425596 
48 See the following reference: American Psychiatric Association. (2013). Diagnostic and statistical manual of mental disorders (5th ed.). https://doi.org/10.1176/appi.books.9780890425596 
49 See the following reference: Hasin, D. S., O'Brien, C. P., Auriacombe, M., Borges, G., Bucholz, K., Budney, A., Compton, W. M., Crowley, T., Ling, W., Petry, N. M., Schuckit, M., & Grant, B. F. (2013). DSM-5 criteria for substance use disorders: Recommendations and rationale. American Journal of Psychiatry, 170(8), 834-851. https://doi.org/10.1176/appi.ajp.2013.12060782 
50 See the following reference: American Psychiatric Association. (2013). Diagnostic and statistical manual of mental disorders (5th ed.). https://doi.org/10.1176/appi.books.9780890425596 
51 In the rare situations where respondents specified the prescription form of methamphetamine as some other stimulant that they misused in the past 12 months, this prescription form is counted as a prescription stimulant. However, this prescription form was not specified as some other prescription stimulant in 2021.
52 See the following reference: Office of Management and Budget. (1997). Revisions to the standards for the classification of federal data on race and ethnicity. Federal Register, 62(210), 58781-58790.
53 Respondents were not asked about treatment for prescription pain relievers, prescription tranquilizers, prescription stimulants, or prescription sedatives if they had not misused these substances in their lifetime.
54 See the following reference: American Psychiatric Association. (2013). Diagnostic and statistical manual of mental disorders (5th ed.). https://doi.org/10.1176/appi.books.9780890425596 
55 See the following reference: Hasin, D. S., O'Brien, C. P., Auriacombe, M., Borges, G., Bucholz, K., Budney, A., Compton, W. M., Crowley, T., Ling, W., Petry, N. M., Schuckit, M., & Grant, B. F. (2013). DSM-5 criteria for substance use disorders: Recommendations and rationale. American Journal of Psychiatry, 170(8), 834-851. https://doi.org/10.1176/appi.ajp.2013.12060782 
56 See the following reference for a description and properties of the K6 scale: Kessler, R. C., Barker, P. R., Colpe, L. J., Epstein, J. F., Gfroerer, J. C., Hiripi, E., Howes, M. J., Normand, S. L., Manderscheid, R. W., Walters, E. E., & Zaslavsky, A. M. (2003). Screening for serious mental illness in the general population. Archives of General Psychiatry, 60, 184-189. https://doi.org/10.1001/archpsyc.60.2.184 
57 See the following reference: Leon, A. C., Olfson, M., Portera, L., Farber, L., & Sheehan, D. V. (1997). Assessing psychiatric impairment in primary care with the Sheehan Disability Scale. International Journal of Psychiatry in Medicine, 27(2), 93-105. https://doi.org/10.2190/t8em-c8yh-373n-1uwd 
58 See the following reference: American Psychiatric Association. (2013). Diagnostic and statistical manual of mental disorders (5th ed.). https://doi.org/10.1176/appi.books.9780890425596 
59 See the following reference: Hasin, D. S., O'Brien, C. P., Auriacombe, M., Borges, G., Bucholz, K., Budney, A., Compton, W. M., Crowley, T., Ling, W., Petry, N. M., Schuckit, M., & Grant, B. F. (2013). DSM-5 criteria for substance use disorders: Recommendations and rationale. American Journal of Psychiatry, 170(8), 834-851. https://doi.org/10.1176/appi.ajp.2013.12060782 
60 See the following reference: American Psychiatric Association. (2013). Diagnostic and statistical manual of mental disorders (5th ed.). https://doi.org/10.1176/appi.books.9780890425596 
61 See the following reference: American Psychiatric Association. (2013). Diagnostic and statistical manual of mental disorders (5th ed.). https://doi.org/10.1176/appi.books.9780890425596 
62 Data for cigarettes, smokeless tobacco, and cigars were available for the lifetime, past year, and past month periods. Data for pipe tobacco were available only for the lifetime and past month periods.
63 See the following reference: American Psychiatric Association. (2013). Diagnostic and statistical manual of mental disorders (5th ed.). https://doi.org/10.1176/appi.books.9780890425596 
64 See the following reference: American Psychiatric Association. (2013). Diagnostic and statistical manual of mental disorders (5th ed.). https://doi.org/10.1176/appi.books.9780890425596 
65 See the following reference: Hasin, D. S., O'Brien, C. P., Auriacombe, M., Borges, G., Bucholz, K., Budney, A., Compton, W. M., Crowley, T., Ling, W., Petry, N. M., Schuckit, M., & Grant, B. F. (2013). DSM-5 criteria for substance use disorders: Recommendations and rationale. American Journal of Psychiatry, 170(8), 834-851. https://doi.org/10.1176/appi.ajp.2013.12060782 
66 Respondents were asked about treatment for depression regardless of whether they were classified as having a major depressive episode (MDE). To produce estimates of treatment for depression among people with MDE, the analysis needs to be restricted to respondents who had a lifetime or past year MDE.
67 See the following references: Novak, S. P., Colpe, L. J., Barker, P. R., & Gfroerer, J. C. (2010). Development of a brief mental health impairment scale using a nationally representative sample in the USA. International Journal of Methods in Psychiatric Research, 19(Suppl. 1), 49-60. Rehm, J., Üstün, T. B., Saxena, S., Nelson, C. B., Chatterji, S., Ivis, F., & Adlaf, E. (1999). On the development and psychometric testing of the WHO screening instrument to assess disablement in the general population. International Journal of Methods in Psychiatric Research, 8, 110-123. https://doi.org/10.1002/mpr.61 
Long description, Chapter 2, Equation 1: The adjustment factor a sub k as a function of lambda is defined as the ratio of two quantities. The quantity in the numerator is defined as the sum of two terms. The first term is calculated as the product of l sub k and the difference between u sub k and c sub k. The second term is calculated as the product of u sub k, the difference between c sub k and l sub k, and the value of the exponential function evaluated as the following product: capital A sub k multiplied by the transpose of the vector x sub k, multiplied by lambda. The quantity in the denominator is defined as the sum of two terms. The first term is the difference between u sub k and c sub k. The second term is calculated as the product of the difference between c sub k and l sub k and the value of the exponential function evaluated as the following product: capital A sub k multiplied by the transpose of the vector x sub k, multiplied by lambda.
Long description end. Return to Equation 2.1.
Long description, Chapter 2, Equation 2: The quantity of the summation over s of the product of x sub k, d sub k, and a sub k as a function of lambda, minus the quantity capital T tilde sub x, is equal to zero.
Long description end. Return to Equation 2.2.
Long description, Chapter 2, Equation 3: Delta of the parameters w and d equals the summation over all k in s of the ratio of d sub k to capital A sub k multiplied by the sum of the following two quantities. The first quantity is calculated as the product of the difference between a sub k and l sub k and the logarithm of the ratio of the difference between a sub k and l sub k to the difference between c sub k and l sub k. The second quantity is defined as the product of the difference between u sub k and a sub k and the logarithm of the ratio of the difference between u sub k and a sub k to the difference between u sub k and c sub k.
Long description end. Return to Equation 2.3.
Long description, Chapter 3, Equation 1: p hat sub d is equal to capital Y hat sub d divided by capital N hat sub d
Long description end. Return to Equation 3.1.
Long description, Chapter 3, Equation 2: The standard error of capital Y hat sub d is equal to capital N hat sub d times the standard error of p hat sub d.
Long description end. Return to Equation 3.2.
Long description, Chapter 3, Equation 3: Suppressions occurred when p hat was less than or equal to .5 and the following ratio was greater than .175: The numerator of the ratio is the standard error of p hat divided by p hat; the denominator is the negative of the natural logarithm of p hat.
Long description end. Return to Equation 3.3.
Long description, Chapter 3, Equation 4: Suppressions occurred when p hat was greater than .5 and the following ratio was greater than .175: The numerator is the standard error of p hat divided by the difference 1 minus p hat; the denominator is the negative of the natural logarithm of the difference 1 minus p hat.
Long description end. Return to Equation 3.4.
Long description, Chapter 3, Equation 5: t sub df is equal to the ratio of two quantities. The numerator is p hat sub 1 minus p hat sub 2. The denominator is the square root of the following quantity: the variance of p hat sub 1 plus the variance of p hat sub 2 minus twice the covariance of p hat sub 1 and p hat sub 2.
Long description end. Return to Equation 3.5.
Long description, Chapter 3, Equation 6: The weighted screening response rate (capital S R R) is equal to the ratio of two quantities. The numerator is the summation of the product of w sub h h and complete sub h h. The denominator is the summation of the product of w sub h h and eligible sub h h.
Long description end. Return to Equation 3.6.
Long description, Chapter 3, Equation 7: The response rate 4 (capital R R 4) is equal to the ratio of two quantities. The numerator is capital I plus capital P. The denominator is defined as the sum of three terms. The first term is capital I plus capital P. The second term is capital R plus capital N C plus capital O. The third term is the product of e and the sum of capital U H plus capital U O.
Long description end. Return to Equation 3.7.
Long description, Chapter 3, Equation 8: The response rate (capital R R 4 sub capital S) is equal to the ratio of two quantities. The numerator is capital I. The denominator is defined as the sum of three terms. The first term is capital I. The second term is capital R plus capital N C plus capital O. The third term is the product of e and the sum of capital U H plus capital U O.
Long description end. Return to Equation 3.8.
Long description, Chapter 3, Equation 9: The weighted interview response rate (capital I R R) is equal to the ratio of two quantities. The numerator is the summation of the product of w sub i and complete sub i. The denominator is the summation of the product of w sub i and selected sub i.
Long description end. Return to Equation 3.9.
Long description, Chapter 3, Equation 10: The response rate (capital R R 2 sub capital I) is equal to the ratio of two quantities. The numerator is capital I plus capital P. The denominator is defined as the sum of two terms. The first term is capital I plus capital P. The second term is capital R plus capital N C plus capital O.
Long description end. Return to Equation 3.10.
Long description, Chapter 3, Equation 11: The weighted overall response rate (capital O R R) is equal to the product of the weighted screening response rate (capital S R R) and the weighted interview response rate (capital I R R).
Long description end. Return to Equation 3.11.
Long description, Chapter 3, Equation 12: Equation (1): The logit of pi hat is equivalent to the logarithm of pi hat divided by the quantity 1 minus pi hat, which is equal to the sum of the following six quantities: negative 5.972664, the product of 0.0873416 and capital X sub k, the product of 0.3385193 and capital X sub w, the product of 1.9552664 and capital X sub s, the product of 1.1267330 and capital X sub m, and the product of 0.1059137 and capital X sub a.
or
Pi hat is equal to the ratio of two quantities. The numerator is 1. The denominator is 1 plus e raised to the negative value of the sum of the following six quantities: negative 5.972664, the product of 0.0873416 and capital X sub k, the product of 0.3385193 and capital X sub w, the product of 1.9552664 and capital X sub s, the product of 1.1267330 and capital X sub m, and the product of 0.1059137 and capital X sub a.
Long description end. Return to Equation 3.12.
Long description, Chapter 3, Linear 1 Scale A linear scale ranging from 0 to 10 is shown, with the integers 1 through 9 displayed in between the endpoints. A zero represents no interference; scores of 1, 2, and 3 represent mild interference; scores of 4, 5, and 6 represent moderate interference; and scores of 7, 8, and 9 represent severe interference. A score of 10 represents very severe interference.
Long description end. Return to Linear 1 Scale.
Long description, Chapter 3, Linear 2 Scale A linear scale ranging from 0 to 10 is shown, with the integers 1 through 9 displayed in between the endpoints. A zero represents no problems; scores of 1, 2, and 3 represent mild problems; scores of 4, 5, and 6 represent moderate problems; and scores of 7, 8, and 9 represent severe problems. A score of 10 represents very severe problems.
Long description end. Return to Linear 2 Scale.
Long description, Chapter 6, Equation 1: The null hypothesis is stated as follows: Capital H sub 0 colon capital DD equals 0, where capital H sub 0 is the null hypothesis. Stated another way, the null hypothesis is that the difference in change estimates between the two samples is 0.
Long description end. Return to Equation 6.1.
Long description, Figure 2.1: This flowchart shows two levels of stratification (state and state sampling region) and the five stages of sample selection. The figure shows the District of Columbia as an example for the levels of stratification. There are six sections with arrows at the top between each section pointing right. From left to right, the first section shows a map of the continental United States with DC magnified inside a circle. The magnified circle with the outline of DC is indicated as the state, and a square inside the outline of DC is indicated as the SSR. The second section shows a circle at the top with the words Census Tract underneath and Stage 1 at the bottom. The third section shows a rectangle at the top with the words Census Block Group underneath and Stage 2 at the bottom. The fourth section shows a trapezoid at the top with the word Segment underneath and Stage 3 at the bottom. The fifth section shows four houses at the top with the words Dwelling Units underneath and Stage 4 at the bottom. The sixth section shows three figures representing people at the top with the word Individuals underneath and Stage 5 at the bottom.
Long description end. Return to Figure 2.1.
Long description, Figure 2.2: This flowchart shows the steps for the NSDUH multimode data collection procedures. RTI sends an introductory lead letter to the sample dwelling unit (SDU) and then sends the first web screening follow-up mailing to SDUs. Branches in the flowchart depend on whether (1) SDU members take no action online (a series of branches to the left in the flowchart), (2) an adult household (HH) member completes the web-based screening (a series of branches in the middle of the flowchart), or (3) someone from the SDU calls the NSDUH HelpDesk to refuse to participate, and the process stops.
If members of the SDU take no action online (left side of the flowchart), RTI sends additional web screening follow-up mailings and field interviewers (FIs) begin making in-person contact attempts. At this point, either the adult HH member completes the web-based screener (third box in the middle of the flowchart) or the FI contacts the eligible HH member for in-person screening (left side of the flowchart).
If the FI contacts the eligible HH member for in-person screening, then one of three things occurs: (1) the eligible HH member refuses to complete either the web-based or in-person screening and the process stops, (2) the eligible HH member completes screening in person with the FI, which prompts further branches in the flowchart, or (3) the eligible HH member prefers to complete web-based screening (resulting in further branches in the flowchart).
If the eligible HH member completes the in-person screening with the FI, then either (1) no HH members are selected for the interview and the process stops or (2) the HH member(s) are selected for the interview.
For each HH member selected for the interview via in-person screening, one of three things occurs: (1) the HH member refuses to complete the interview and the process stops, (2) the interview respondent completes the interview in person with the FI, or (3) the interview respondent prefers to complete the web-based interview, as shown in the bottom box in the middle of the flowchart.
Following the middle of the flowchart after an adult HH member completes web-based screening, either (1) HH members(s) are selected for the interview or (2) no HH members are selected for the interview, and the process stops.
For each HH member selected for the interview via web-based screening, either (1) the interview respondent completes the web-based interview or (2) the HH member takes no action online (resulting in further branches in the flowchart). When no action is taken, RTI sends follow-up mailings to the selected HH member. At this point (as shown on the righthand side of the flowchart), either (1) the interview respondent completes the web-based interview or (2) where eligible, an FI contacts the selected sample member to complete the interview in person or confirm the respondent’s preference to complete the web-based interview. Once the FI contacts the selected sample member, either (1) the interview respondent completes the interview in person with the FI or (2) the respondent completes the web-based interview.
Long description end. Return to Figure 2.2.
Long description, Figure 3.1: This figure is a graph of a function within a coordinate plane; the horizontal axis shows the estimated proportion (p hat), and the vertical axis shows the required effective sample size for the estimated proportion to be published. A horizontal line through the graph indicates that an effective sample size of 68 is required for the current suppression rule. There also is a dashed vertical line at the intersection of the estimated proportion of 0.05 and the effective sample size of 68. The graph decreases from an infinitely large required effective sample size when the estimated proportion is close to zero and approaches a local minimum of 50 when the estimated proportion is 0.2. There also are dashed horizontal and vertical lines at the intersection of the estimated proportion of 0.2 and the local minimum of 50. The graph increases for estimated proportions greater than 0.2 until a required effective sample size of 68 is reached for an estimated proportion of 0.5. There also is a dashed vertical line at the intersection of the estimated proportion of 0.5 and the effective sample size of 68. The graph decreases for estimated proportions greater than 0.5 and approaches a local minimum of 50 for the required effective sample size when the estimated proportion is 0.8. The graph increases for estimated proportions greater than 0.8 and reaches an infinitely large required effective sample size when the estimated proportion is close to 1.0.
Long description end. Return to Figure 3.1.
Long description, Figure 4.1: This figure is an organization-type chart that outlines the specific prescription pain relievers asked about in the NSDUH questionnaire and categorizes them into 12 subtypes. A box in the top left corner says, “Prescription Pain Relievers,” and has a line coming straight down from the box. Each of the 12 subtypes, shown in boxes, branches off to the right of the line. When applicable, the subtype box has a box branching off to the right listing the specific individually named prescription pain relievers that are included in the subtypes.
The 12 subtypes include 5 subtypes in the lefthand column: (1) Hydrocodone Products, (2) Oxycodone Products, (3) Tramadol Products, (4) Codeine Products, and (5) Morphine Products. To the right of these first five subtypes are the specific individually named prescription pain relievers that are included in these subtypes. The subtype for Hydrocodone Products includes the prescription pain relievers Vicodin®, Lortab®, Norco®, Zohydro® ER, and Hydrocodone. The subtype for Oxycodone Products includes the prescription pain relievers OxyContin®, Percocet®, Percodan®, Roxicodone®, and Oxycodone. The subtype for Tramadol Products includes the prescription pain relievers Ultram®, Ultram® ER, Ultracet®, Tramadol, and Extended-Release Tramadol. The subtype for Codeine Products includes the prescription pain relievers Tylenol® with Codeine 3 or 4 and Codeine Pills. The subtype for Morphine Products includes the prescription pain relievers Avinza®, Kadian®, MS Contin®, Morphine, and Extended-Release Morphine.
To the right of the individually named pain relievers for Hydrocodone Products, Oxycodone Products, Tramadol Products, Codeine Products, and Morphine Products are the 6th through 12th subtypes: (6) Fentanyl Products, (7) Buprenorphine Products, (8) Oxymorphone Products, (9) Demerol®, (10) Hydromorphone Products, (11) Methadone, and (12) Other Prescription Pain Relievers. To the right of these remaining subtypes are the specific individually named prescription pain relievers that are included in these subtypes. The subtype for Fentanyl Products includes the prescription pain relievers Duragesic®, Fentora®, and Fentanyl. The subtype for Buprenorphine Products includes the prescription pain relievers Suboxone®, Buprenorphine, and Buprenorphine plus Naloxone. The subtype for Oxymorphone Products includes the prescription pain relievers Opana®, Opana® ER, Oxymorphone, and Extended-Release Oxymorphone. The subtype for Hydromorphone Products includes two sets of prescription pain relievers: (1) Dilaudid® or Hydromorphone and (2) Exalgo® or Extended Release Hydromorphone. The subtype boxes for Demerol®, Methadone, and Other Prescription Pain Relievers do not have further categorizations.
Long description end. Return to Figure 4.1.
Long description, Figure 4.2: This figure is an organization-type chart that outlines the specific prescription tranquilizers asked about in the NSDUH questionnaire and categorizes them into three subtypes. A box in the top left corner says, “Prescription Tranquilizers,” and has a line coming straight down from the box. Each of the three subtypes, shown in boxes, branches off to the right of the line. When applicable, the subtype box has a box branching off to the right listing either further subcategories of the subtype or the individually named prescription tranquilizers. As applicable, the subtype box has a box branching off to the right listing the specific individually named tranquilizers that are included in the subtypes.
The three subtypes include (1) Benzodiazepine Tranquilizers, (2) Muscle Relaxants, (3) and Other Prescription Tranquilizers. The subtype for Benzodiazepine Tranquilizers is further subcategorized into four additional groups of benzodiazepine tranquilizers, including (1) Alprazolam Products, (2) Lorazepam Products, (3) Clonazepam Products, and (4) Diazepam Products. The subcategory for Alprazolam Products includes the benzodiazepine tranquilizers Xanax®, Xanax® XR, Alprazolam, and Extended-Release Alprazolam. The subcategory for Lorazepam Products includes the benzodiazepine tranquilizers Ativan® and Lorazepam. The subcategory for Clonazepam Products includes the benzodiazepine tranquilizers Klonopin® and Clonazepam. The subcategory for Diazepam Products includes the benzodiazepine tranquilizers Valium® and Diazepam. The subtype for Muscle Relaxants includes Cyclobenzaprine (also known as Flexeril®) and Soma®. The subtype for Other Prescription Tranquilizers does not have further categorizations.
Long description end. Return to Figure 4.2.
Long description, Figure 4.3: This figure is an organization-type chart that outlines the specific prescription stimulants asked about in the NSDUH questionnaire and categorizes them into five subtypes. A box in the top left corner says, “Prescription Stimulants,” and has a line coming straight down from the box. Each of five subtypes, shown in boxes, branches off to the right of the line. When applicable, the subtype box has a box branching off to the right listing the specific individually named prescription stimulants that are included in the subtypes.
The five subtypes include two subtypes in the lefthand column: (1) Amphetamine Products and (2) Methylphenidate Products. To the right of these first two subtypes are the specific individually named prescription stimulants that are included in these subtypes. The subtype for Amphetamine Products includes the prescription stimulants Adderall®, Adderall® XR, Dexedrine®, Vyvanse®, Dextroamphetamine, Amphetamine-Dextroamphetamine Combinations, and Extended-Release Amphetamine-Dextroamphetamine Combinations. The subtype for Methylphenidate Products includes the prescription stimulants Ritalin®, Ritalin® LA, Concerta®, Daytrana®, Metadate® CD, Metadate® ER, Focalin®, Focalin® XR, Methylphenidate, Extended-Release Methylphenidate, Dexmethylphenidate, and Extended-Release Dexmethylphenidate. To the right of the individually named stimulants for Amphetamine Products and Methylphenidate Products are the third through fifth subtypes: (3) Anorectic (Weight Loss) Stimulants, (4) Provigil®, and (5) Other Prescription Stimulants. The subtype for Anorectic (Weight Loss) Stimulants includes the prescription stimulants Didrex®, Benzphetamine, Tenuate®, Diethylpropion, Phendimetrazine, and Phentermine. The subtype boxes for Provigil® and Other Prescription Stimulants do not have further categorizations.
Long description end. Return to Figure 4.3.
Long description, Figure 4.4: This figure is an organization-type chart that outlines the specific prescription sedatives asked about in the NSDUH questionnaire and categorizes them into six subtypes. A box in the top left corner says, “Prescription Sedatives,” and has a line coming straight down from the box. Each of the six subtypes, shown in boxes, branches off to the right of the line. When applicable, the subtype box has a box branching off to the right that lists either further subcategories within the subtype or the individually named prescription sedatives. As applicable, the subtype box has a box branching off to the right listing the specific individually named sedatives that are included in the subtype.
The six subtypes include (1) Zolpidem Products, (2) Eszopiclone Products, (3) Zaleplon Products, (4) Benzodiazepine Sedatives, (5) Barbiturates, and (6) Other Prescription Sedatives. The subtype for Zolpidem Products includes the prescription sedatives Ambien®, Ambien® CR, Zolpidem, and Extended-Release Zolpidem. The subtype for Eszopiclone Products includes the prescription sedatives Lunesta® or Eszopiclone. The subtype for Zaleplon Products includes the prescription sedatives Sonata® or Zaleplon. The subtype for Benzodiazepine Sedatives is further subcategorized into three additional groups of Benzodiazepine Sedatives: (1) Flurazepam (also known as Dalmane®), (2) Temazepam Products, and (3) Triazolam Products. The subcategory for Temazepam Products includes the benzodiazepine sedatives Restoril® and Temazepam. The subcategory for Triazolam Products includes the benzodiazepine sedatives Halcion® and Triazolam. The subtype for Barbiturates includes Butisol®, Seconal®, and Phenobarbital. The subtype for Other Prescription Sedatives does not have further categorizations.
Long description end. Return to Figure 4.4.
Long description, Figure 5.1: This figure is a bar graph, where three substances representing past month alcohol, cigarette, and marijuana use are shown on the horizontal axis. The percentage using alcohol, cigarettes, and marijuana is shown on the vertical axis. There are two bars for each substance shown. The first bar represents MTF 8th and 10th graders combined and the second bar represents NSDUH youths aged 12 to 17.
For past month alcohol use, percentages were 7.0 percent of youths aged 12 to 17 for NSDUH and 10.2 percent for MTF 8th and 10th graders combined.
For past month cigarette use, percentages were 1.5 percent each for youths aged 12 to 17 for NSDUH and MTF 8th and 10th graders combined.
For past month marijuana use, percentages were 5.8 percent for youths aged 12 to 17 for NSDUH and 7.1 percent for MTF 8th and 10th graders.
Long description end. Return to Figure 5.1.